光声成像

article/2025/10/20 20:54:46

文章目录

    • 1.光声成像简介
    • 2.光声成像分类
    • 3.图像重建算法
    • 4.光声成像系统三个典型问题
    • 5.挑战

光声成像之前的成像方式对比
X射线成像:
优点:能对骨头和硬组织进行深度成像,有着很强的对比度和极高的分辨率
缺点:对软组织成像很差,能反映的功能信息少,对人体有伤害
超声成像(USI)
优点:安全、费用低、易于携带、分辨率高。陈横向深度深、对声阻抗匹配好的组织灵敏度高,对软组织成像对比度高
缺点:骨头和气腔会阻碍超声传播,对探测肿瘤的灵敏度低。
磁共振:(MRI)
优点:由于对水分子有很高的灵敏度,对软组织的成像有很高的对比度,对深度成像有很高的分辨率,而且对人体没有伤害
缺点:价格昂贵,探测肿瘤时还要用造影剂以增加对比度。

1.光声成像简介

在宏观尺度上,许多方法,包括磁共振成像,X射线计算机断层扫描和超声成像,对于解剖成像实现了极好的穿透。正电子发射断层扫描和单光子发射计算机断层扫描实现了深度穿透,并对放射性标记的分子探针表现出高灵敏度。在微观尺度上,光学显微镜可以在浅表深度处详细描述具有亚细胞和亚细胞分辨率的生物现象。然而,这些成像工具的不同成像对比机制和长度尺度阻碍了生物学问题的相关多尺度研究。因此,必须在生命科学中建立从微观到宏观成像的连续体。
在过去十年中,光声成像已被证明能够进行多尺度成像,并具有一致的对比机制;因此,它很好地桥接了生命科学中的微观和宏观领域。 PAT是一种混合成像模式,通过光声(PA)效应在声学上检测光学吸收对比度,这是一种将吸收的光能转换为声能的物理现象。

光声效应
光声效应指目标组织吸收通过其的光而发出声波。当采用激光照射目标物体时,目标物体会吸收激光的能力,导致其温度上升,从而使目标组织体积发生变化,即发生热胀冷缩现象。而当目标被周期性强度调制的激光照射时,会发生周期性的热胀冷缩,从而激发目标发出超声波,当停止激光照射时,目标恢复原状。

光声成像检测的是组织受光激发而产生的超声信号。在成像过程中,组织受电磁照射后产生热膨胀,在组织内部形成一个初始声场。超声换能器在组织周围接收到传播出来的声波,利用声波信号和相应的重建算法,反向重建出初始声场,从而得到组织的电磁吸收分布重建。

光声成像的目标就是从传感器接收到的声信号计算目标组织的光吸收分布。超声波换能器探测到光声波后,就可采用相应的图像重建算法计算出组织内部的光吸收分布图像。由于样品内部不同深度位置的声信号到达样品表面的超声信号存在时间差异,因此,利用时间分辨技术可以获得不同层析面的光声信号,从而获得组织的三维光声图像。(由于样品介质的散射作用,使得样品内部目标组织被均匀照射)

光声成像原理
成像过程通常以在生物组织中发射的短激光脉冲开始。随着光子传播到组织中,一些被生物分子吸收(例如,血红蛋白,DNA-RNA,脂质,水,黑色素和细胞色素)。 PAT中的各种吸收机制包括(但不限于)电子吸收,振动吸收,受激拉曼吸收和表面等离子体共振吸收。吸收的光能通常通过激发分子的非辐射弛豫部分或完全转化为热量。热感应压力波作为超声波在组织中传播。通过超声换能器或换能器阵列在组织外部检测超声波,以形成映射组织内原始光能沉积的图像。 PAT对光吸收的微小变化具有100%的相对灵敏度,这意味着光吸收系数的给定百分比变化产生PA信号幅度的相同百分比变化。

光声成像主要组成部分
典型光声成像系统的主要组成部分包括短脉冲激光器(例如,纳秒Q开关Nd:YAG激光器),用于有效的宽带PA信号发生;用于信号检测的宽带超声换能器或换能器阵列;用于信号放大和数字化的数据采集系统;以及用于系统同步,数据收集和图像形成的计算机。换能器的带宽应与来自所需深度的小型光学吸收器的PA信号的带宽相匹配,并且能够承受组织的频率依赖性声学衰减。匹配宽带检测可优化信噪比,从而优化检测灵敏度和轴向分辨率。

光声成像优点
(1)使用非电离辐射,是一种无损的医学成像技术
(2)光声成像结合了光学成像的高对比度和超声成像的高分辨率。根据光声成像技术的原理,它反映的是组织的光吸收分布,对比度高:光学成像解决超声成像对比度不高,无法有效监测早期肿瘤的问题(血红细胞的光吸收很强);成像过程中探测的是超声信号,成像的分辨率高:光学成像中,光散射使得成像分辨率随着成像深度大幅降低,生物组织内的超声散射比光散射弱二至三个两级,因此对于超过1毫米的深度,超声成像比光学成像分辨率高。因为生物组织对声音比对光更透明,所以就散射平均自由程而言,PAT提供了比光学显微镜更大的穿透性和可扩展的空间分辨率。
(3)光声成像本身适用于通过内源性对比进行功能,代谢和组织学成像,以及通过外部对比进行分子和细胞成像。
(4)光声成像与其他成像模式互补并兼容,尤其是光学成像和超声成像。

2.光声成像分类

根据电磁波照射方式的不同(聚焦或非聚焦),使用的超声换能器的不同(单个或阵列,聚焦或非聚焦)、图像形成方法的不同(反演重建或B型扫描成像)等等,光声成像可分为多种类型,其中最主流、最有发展潜力的是层析成像技术和显微成像技术。

光声层析成像技术(photoacoustic tomography PAT):用电磁波均匀照射整个待测物体,并用非聚焦换能器扫描接收光声信号,得到整个组织的图像。光声层析成像系统的扫描方式主要有球形扫描、圆形扫描、平面扫描
光声显微成像技术(PAM):用电磁波聚焦照射组织体表,同时用聚焦换能器接收信号,对体表微血管结构进行成像。PAM进一步分为光学分辨率PAM(OR-PAM)和声学分辨率PAM(AR-PAM)。光学分辨率PAM(OR-PAM),其中光学焦点比声学焦点更紧密,而声学分辨率PAM(AR-PAM)声学焦点比漫射光束更紧密。在两种情况下,轴向分辨率在声学上确定。在OR-PAM中,光学确定的横向分辨率通常比轴向分辨率更精细。根据所需的空间分辨率和穿透,光学聚焦可以强或弱。相反,在AR-PAM中,轴向分辨率通常比横向分辨率更精细。
光声内窥成像技术(PAE)
光声显微成像技术和光声内窥技术主要目标是在毫米级的成像深度上实现微米级的分辨率。
光声层析技术的探测深度和分辨率可在较大范围内变化,既可以实现显微成像,也可以实现大深度的成像。

3.图像重建算法

图像重建算法是光声成像的一项关键技术,目前主要的重建方法有两种,延迟求和法和反投影法。
重建算法:延时求和重建、反投影重建
反投影法:着重体现目标组织光吸收分布的高频部分,更侧重于目标边缘、细节的显示
延时求和法:包含了目标光吸收分布的高频及低频部分,更侧重于目标组织结构的显示。
滤波反投影与反Radon变换
时域重建法与频域重建法
傅里叶变换重建法与有限元法:速度快(实时、活体的光声成像系统)

难题:
(1)复杂组织的声速测量问题。在光声成像过程中,目标内部不同组织的声速是否准确直接影响成像效果。大多数算法假定待测组织内声速恒定,而实际中组织内声速差异最大可达10%,会导致重建图像的模糊及目标错位
(2)大多数算法需要对光声信号做全角度扫描探测,实际中往往无法做到全角度扫描

应用领域:肿瘤监测、血管成像、脑部结构和功能成像、流速检测

4.光声成像系统三个典型问题

关于研究与给定光声成像系统的兼容性的三个典型问题涉及
(1)成像深度。
(2)成像速度或时间分辨率。
(3)成像对比度。
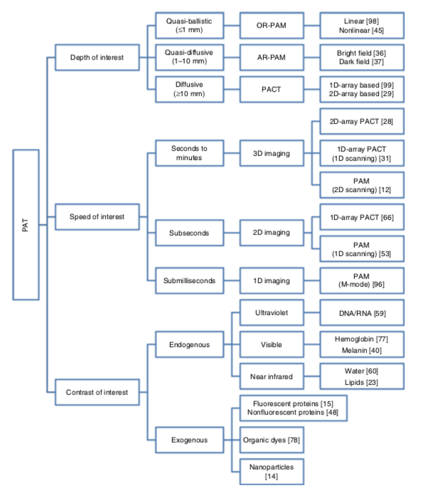
为了最好地解决特定问题,可能需要以最佳方式权衡PAT的性能参数。下图根据这三个标准 - 感兴趣的深度,速度和对比度来分类主要的PAT实现。
在这里插入图片描述

成像深度
软组织中的光子传播可以松散地分为四种方案,这些方案定义了各种高分辨率光学成像模式的穿透限制。如下图:
在这里插入图片描述

PAT的空间分辨率与成像深度成比例,从准弹道区域(通常组织中≤1mm)到扩散区域(组织中通常≥10mm),达到耗散极限(~10 cm)。降低PAT的成像深度可以大致提高其空间分辨率。根据经验,成像深度与分辨率之比约为200,允许PAT在很宽的成像深度范围内提供高分辨率成像。

成像深度方面:共焦显微镜、双光子显微镜、PAM、PACT的比较。如下图:
在这里插入图片描述
共聚焦显微镜的成像深度在生物组织中限制在100-200μm,因为它依赖于在往返光学衰减中存活的极小数量的弹道光子。双光子显微镜通过使用更长的激发波长来改善成像深度,这减少了光学衰减并拓宽了光学聚焦。然而,低双光子激发效率和压倒性表面信号仍然将穿透限制在约1.5mm。与双光子显微镜相比,OR-PAM可以实现相似(如果不是更大)的成像深度,原因有两个:(1)信号幅度线性地而不是二次方依赖于激发光强度,并且检测可忽略不计声衰减; (2)时间分辨声学检测有效地抑制了表面信号的干扰。然而,OR-PAM仍然依赖于准弹道光子来提供光学定义的横向分辨率。如果空间分辨率放宽到几十微米,这是可以实现的。通过高频超声波检测,AR-PAM可以用于打破准扩散状态(例如,在50MHz超声波检测时穿透约5mm),其中大多数光子经历了许多散射事件。通过声学定义的横向分辨率,到达目标的弹道和散射光子都有助于PA信号。 AR-PAM的穿透在很大程度上受到高频声学衰减的限制,并且可以通过按比例放松的分辨率延伸至至少10 mm 。如果所需的空间分辨率进一步放宽至数百微米,这可通过低频超声波检测(例如,5MHz)获得,则PACT可用于达到扩散状态,在活组织中穿透率高达70mm。然而,PACT仍然受到软组织中耗散至小于10cm的限制,其中光通量 - 每单位面积接收的光子能量(J / cm 2) - 由于吸收和散射而基本上衰减。当使用波前工程技术补偿光学散射效应时,可能会对全身人体成像的吸收极限(~1 m)进行充分的穿透。

空间分辨率
一旦确定了期望的成像深度,就可以估计可实现的空间分辨率。
对于准弹道方案中的成像,优选OR-PAM,因为它可以分辨单个细胞或细胞器。 OR-PAM可用于研究癌症血管生成,其中新毛细血管的直径小于10μm,对于单细胞流式测量,其中单个细胞的功能是令人感兴趣的。 AR-PAM优选用于准扩散方案中的成像。已经实现了约5mm的成像深度和组织水平(约50μm横向和~15μm轴向)空间分辨率。为了在扩散状态下成像,达到小动物的全身深度,优选具有数百微米空间分辨率的PACT。

PAT的空间分辨率可以通过光学和声学方式进行调整。如下图:
在这里插入图片描述
对于OR-PAM,更短的激发波长和更紧密的光学聚焦产生更精细的横向分辨率,并且更宽的超声波检测带宽以兆赫为单位提供更好的轴向分辨率。然而,值得注意的是,具有几十兆赫检测带宽的OR-PAM的轴向分辨率在几十微米的水平上。最近开发的具有超宽检测带宽(千兆赫兹)的OR-PAM提供了近似各向同性的分辨率。然而,超高频超声处的强声衰减限制了单细胞研究的应用。对于AR-PAM,更宽的超声检测带宽同样提供更好的轴向分辨率,而更高的中心超声检测频率有利于横向分辨率。此外,更紧密的声学聚焦以聚焦区为代价提高了横向分辨率,聚焦区被定义为横向分辨率降低至~1.4×的深度范围。通过增加超声换能器阵列的中心频率和带宽,可以改善PACT的空间分辨率。但是,在所有情况下,空间分辨率都会以渗透为代价而得到改善。
最近已经实现了超过光学衍射极限的超分辨率OR-PAM。已经使用各种非线性机制来提高分辨率,包括光学吸收饱和度,光热非线性,双光子吸收,纳米气泡空化,热或Grueneisen弛豫,光热漂白和可逆光开关。正如在共聚焦显微镜和双光子显微镜中一样,除了增强横向分辨率外,非线性OR-PAM自动实现光学切片,与时间分辨声学切片相比,它提供至少十倍的轴向分辨率。常规线性OR-PAM。

成像速度:
生物功能发生在各种时间尺度上。 PAT的各种实现提供了广泛的成像速度以及相关的折衷。科学家应该选择只需要成像速度的成像系统,以便优化其他性能参数。
对于OR-PAM,可根据所需的成像速度采用不同的扫描机制。
对于AR-PAM,成像速度主要受机械扫描速度和高脉冲能量激光器的脉冲重复率的限制,后者受组织上激光曝光的安全性限制。
对于提供大视场的PACT,成像速度通常受激光器的脉冲重复率和多路复用数据采集所需的时间的限制。使用1D或2D超声换能器阵列,理论上单个激光照射可以在整个视场上生成2D或3D图像。然而,通常采用多路数据采集来降低成本,减慢了数据收集速度。 PACT中使用的市售高脉冲能量激光器通常以低于50Hz的重复率运行。此外,由于重复的宽场照明可能因累积加热而导致组织损伤,因此应控制除组织表面上每个脉冲的流量(J / cm2)之外的平均注量率(W / cm2)以防止损坏。

成像对比度和灵敏度
为了研究一种特定的生物现象,科学家们还需要确定一种最佳的成像对比度,能够以高灵敏度或特异性或两者来报告这种现象。因为PAT不依赖于荧光,所以只要非辐射弛豫发生,理论上任何分子都可以成像为PA对比度。 PAT已经广泛研究了内源性和外源性造影剂。
内源性造影剂具有几个主要优点:(1)无毒性,(2)对生物过程的非扰动,(3)丰度,以及(4)不受监管部门批准。 PAT中最常见的成像内源性造影剂包括DNA-RNA,血红蛋白,黑色素,脂质和水。其中,血红蛋白最常用于无标记血液动力学成像,提供有关血管直径,总血红蛋白浓度,血液氧合,血流量和氧代谢的解剖学,功能和代谢信息。
外源造影剂比内源造影剂具有两个优点:(1)优化检测灵敏度和(2)与靶向分子(如抗体)结合,选择性结合受体进行分子成像。已经研究了多种外源造影剂 - 包括有机染料,荧光蛋白,非荧光蛋白和纳米颗粒-用于高灵敏度PA分子成像。

PAT可以探测各种内源性或外源性吸收剂,以揭示体内生物系统的解剖学功能,代谢和分子/遗传过程。内源性地,DNA / RNA,血红蛋白,黑色素,水和脂质是重要的解剖学和功能性造影剂。在PAT中,内源性对比显示组织的解剖学,功能,代谢和组织学特性,外源性对比提供分子和细胞特异性。 PAT的空间尺度涵盖了细胞器,细胞,组织,器官和小动物。

静态对比:
血红蛋白:使用血红蛋白在可见光范围内的主要光学吸收超过其他吸收剂,PAT提供血液循环系统的全面解剖和功能成像。水和脂质浓度异常可能是重要的疾病指标。它们在近红外范围内相对较强的光学吸收允许PAT在体内大量深度处绘制它们的分布。
黑色素:黑色素是皮肤和大多数黑色素瘤中的主要色素,具有从紫外到近红外范围的宽带光学吸收,可以通过光谱法区分PAT对血红蛋白的吸收。黑色素瘤解剖结构和周围血管功能的同时成像为理解肿瘤与其微环境之间的相互作用以及非侵入性检测和分期黑色素瘤提供了前所未有的机会。
造影剂:外源造影剂进一步将PAT扩展到分子和遗传成像。 纳米粒子,有机染料和报告基因产物可以是优异的光声造影剂。 金纳米粒子的主要优势在于它们的大吸收截面调整到光学窗口(~730 nm),最大限度地减少内源吸收并最大化成像深度。 此外,纳米粒子的生物共轭能力使得有效的生物标记物靶向分子成像和药物递送。 最近,使用氧化铁和金耦合的核 - 壳纳米粒子作为光声造影剂导致了磁动势PAT的发展,这显着提高了对比度和特异性。

动态对比:
除上述静态对比外,PAT还可以对两种重要的动态对比进行成像:血流(血流动力学对比)和温度变化(热力学对比)。最近发现的光声多普勒效应为流动的PAT奠定了基础
血流:
温度变化:组织温度监测

5.挑战

(1)将其多尺度成像能力与自动图像配准完全集成的单一PAT系统将是非常宝贵的。一个主要挑战是不同成像深度所需的光学照明和声学检测的无缝组合。光学透明的超声换能器或换能器阵列可以帮助简化系统配置。
(2)小型化PAT系统对于自由移动动物的成像非常感兴趣,特别是对于脑研究。小型化超声换能器的相对低灵敏度和快速声学扫描机制的有限选择是目前的主要障碍。声压的高速宽视场光学检测可以实现解决方案。
(3)仍然需要分辨率小于50nm的超分辨率PA方法来研究亚细胞结构,如树突棘。这些方法可用于荧光和非荧光分子的超分辨率成像。现有非线性PA方法的信噪比仍不足以在高速下提供如此高的分辨率。基于甜甜圈形状的照明方法,类似于受激发射耗尽(STED)显微镜,可能会进行调整,以提高分辨率。
(4)PAT的单分子检测对于分子细胞生物学是非常需要的。需要开发具有高压电效率和低声阻抗的新型超声波探测器。
(5)绝对定量PA测量深部组织的氧合和温度仍然是一个挑战,主要是因为未知的局部光学注量,以及其他次要因素,如组织依赖性PA生成效率。需要新的成像方法和数学模型来更好地映射组织的光学特性。
(6)最后,对于深部脑中神经元活动的PAT,必须在NIR光谱区域中找到具有大吸收截面的动作电位或替代物(例如,电压或钙敏感蛋白)的新的基因可编码指示。天然或由现有蛋白质改造而成。沿着这条线,非荧光NIR植物色素(例如,RpBphP)可能潜在地被工程化,因为PA成像与报告动作电位形成对比。颅骨(特别是侧颅骨)的强声衰减和畸变是深部脑的单神经元PAT的另一个挑战。这一挑战的潜在解决方案是将PAT与X射线CT相结合,X射线CT为颅骨的精确3D建模提供数据以进行声学校正。

参考文献:
[1]Wang L V . Tutorial on Photoacoustic Microscopy and Computed Tomography[J]. IEEE Journal of Selected Topics in Quantum Electronics, 2008, 14(1).
[2]Wang L V , Yao J . A practical guide to photoacoustic tomography in the life sciences[J]. Nature Methods, 2016, 13(8):627-638.
[3]Zhou Y , Yao J , Wang L V . Tutorial on photoacoustic tomography[J]. Journal of biomedical optics, 2016, 21(6):061007.1-061007.14.


http://chatgpt.dhexx.cn/article/224j6PGs.shtml

相关文章

Python 爬取网页信息并保存到本地爬虫爬取网页第一步【简单易懂,注释超级全,代码可以直接运行】

Python 爬取网页信息并保存到本地【简单易懂,代码可以直接运行】 功能:给出一个关键词,根据关键词爬取程序,这是爬虫爬取网页的第一步 步骤: 1.确定url 2.确定请求头 3.发送请求 4.写入文件 确定请求头是其中的关键一…

Python爬取网页的所有内外链

用Python爬虫,爬取网页的所有内外链 项目介绍代码大纲 网站详情代码详情队列内链外链请求头 完整代码爬取结果 项目介绍 采用广度优先搜索方法获取一个网站上的所有外链。 首先,我们进入一个网页,获取网页的所有内链和外链,再分别…

python学习笔记(三)---python爬取网页指定内容

python学习笔记&#xff08;三&#xff09;—python爬取网页指定内容 1、利用正则匹配爬取指定内容&#xff0c;例如标题 正则表达式&#xff1a; <title>(.*?)</title> req urllib.request.Request(urlurl,headersheaders) content urllib.request.urlopen(re…

python 批量爬取网页pdf_python爬取网页内容转换为PDF文件

如何利用Python抓取PDF中的某些内容 你的问题事实上包含几部分&#xff1a; 将 PDF 转化为纯文本格式 抽取其中部分内容 格式化写入到 excel 中 转换 PDF 有很多库可以完成&#xff0c;如下是通过 pdfminer 的示例&#xff1a; from cStringIO import StringIO from pdfminer.p…

python爬取网站实例,Python爬取网页简单示例

准备材料 一&#xff1a;使用到的Python第三方库是requests 和 BeautifulSoup 二&#xff1a;选择要爬取的网页 我选择了豆瓣小组里的一个帖子回复(是微博或者微信的签名&#xff0c;个人感觉比较有意思) 地址是&#xff1a;https://www.douban.com/group/topic/80125952/ 三&a…

使用Python爬取网页中的表格保存到word

经常遇到的是爬取网页写入表格中&#xff0c;保存为csv格式、txt格式。最近接到一个任务&#xff0c;复制网页中文字和表格保存到word中&#xff0c;不仅有文字&#xff0c;还有表格。一看有100多页&#xff0c;要是一页一页的复制&#xff0c;要干到什么年月啊。 经过一番搜索…

python爬取网页表格数据并写入到excel

python爬取网页表格数据并写入到excel 获取银行网页中外汇数据&#xff1a; http://fx.cmbchina.com/Hq/History.aspx?nbr%e7%be%8e%e5%85%83&startdate2009-01-01&enddate2021-10-22&page1 代码如下&#xff1a; import datetime import reimport openpyxl …

Python 爬取网页标签内数据

1、先看运行效果&#xff0c;左边为运行后的结果&#xff0c;右边为爬取的网页内容 2、先展示代码 import requests from lxml import etree#爬取的网址 url https://sh.fang.anjuke.com/?fromnavigation #请求头 header{"user-agent": "Mozilla/5.0 (Window…

Python爬取网页文本内容

# -*- coding: utf-8 -*- from bs4 import BeautifulSoupdef second_pro(text):last_sen []while 1:last_sen.append(text.split(",")[-1])other_list text.split(",")[:-1]# 特定位置超长&#xff0c;需要处理if len(other_list) 1:last_sen.append(ot…

python爬取网页时,编码出错问题

在使用python进行爬取问题时&#xff0c;容易出现编码错误的情况&#xff0c;如&#xff1a; UnicodeEncodeError: ‘gbk’ codec can’t encode character ‘\xb9’ in position 61513: illegal multibyte sequence 程序代码: headers {"User-Agent":"Mozi…

python爬取网页图片详解

文章目录 什么是爬虫爬取网页图片实现步骤第一步&#xff1a;打开所操作的网站&#xff08;任意一个网站&#xff09;第二步&#xff1a;通过python访问这个网站第三步&#xff1a;点击F12查询相关信息第四步&#xff1a;爬取图片&#xff0c;下载到本地第五步&#xff1a;显示…

python爬取网页信息

PythonSpider项目 Python爬虫是用Python编程语言实现的网络爬虫&#xff0c;主要用于网络数据的抓取和处理&#xff0c;相比于其他语言&#xff0c;Python是一门非常适合开发网络爬虫的编程语言&#xff0c;大量内置包&#xff0c;可以轻松实现网络爬虫功能。Python爬虫可以做…

python爬取网页图片

python爬取网页图片 爬取数据一般分为三步&#xff1a; 爬取网页信息解析爬取来的数据保存数据 找到自己想要爬取的网页&#xff0c;找到user-agent 代码实现 首先导入需要用到的包 from bs4 import BeautifulSoup #网页解析&#xff0c;获取数据 import re #正…

走好这六步,python爬虫爬取网页数据手到擒来~

前言&#xff1a; 用python的爬虫爬取数据真的很简单&#xff0c;只要掌握这六步就好&#xff0c;也不复杂。以前还以为爬虫很难&#xff0c;结果一上手&#xff0c;从初学到把东西爬下来&#xff0c;一个小时都不到就解决了。 python爬虫六步走 第一步&#xff1a;安装requ…

css样式优先级详解

很多人在写代码的过程中会出现css样式冲突的情况&#xff0c;那么我们怎样才能应用我们想用的样式&#xff0c;下面就个人经验写了一点总结&#xff01; 1.权值&#xff08;浏览器是根据权值来判断使用哪种css样式的&#xff0c;哪种样式权值高就使用哪种样式&#xff09; ①标…

css样式优先级问题

此片博客为参考博客&#xff0c;更多详情可看:https://www.cnblogs.com/ombre/p/7418667.html 官方表述的CSS样式优先级如下: 通用选择器(*&#xff09;<元素(类型)选择器<类名选择器<属性选择器<伪类选择器<ID选择器<内联样式 其中内联样式只能通过style&…

前端基础-CSS样式的优先级

样式的优先级&#xff08;了解&#xff09; 1.强制优先级&#xff08;important&#xff09; 语法&#xff1a;样式属性:值 !important; 示意图 注意&#xff1a;只针对当前这一条css属性 2.选择器优先级 伪对象选择器>!important>行内样式>id选择器>class选…

HTML——CSS样式优先级

代码 <!DOCTYPE html> <html lang"en"> <head><meta charset"UTF-8"><meta http-equiv"X-UA-Compatible" content"IEedge"><meta name"viewport" content"widthdevice-width, initia…

关于CSS样式优先级

设定Li 当中的a链接样式的时候&#xff0c;设了几次没成功。考虑跟优先级有关。转载这篇文章&#xff0c;供自己记录学习&#xff0c;与新手们讨论交流 一般情况下&#xff1a; [1位重要标志位] > [4位特殊性标志] > 声明先后顺序 !important > [ id > class &g…

JavaWeb_CSS(5)_样式优先级

本系列博客汇总在这里&#xff1a;JavaWeb_CSS 汇总 目录 样式优先级示例 样式优先级 由上到下&#xff0c;由外到内。优先级由低到高。 示例 CSS 文件1p {text-align: center;color: red; }CSS 文件2p {text-align: center;color: green; }/*div 表示 p 标签往内一层*/ d…