【理解】Beta贝塔分布

article/2025/10/15 14:15:36

贝塔分布是概率的概率分布,在不知道某一事件具体概率是多少时,它给出了所有概率出现的可能性。

举个例子:对于抛硬币,我们知道硬币正面朝上是服从二项分布的 X ∼ b ( n , p ) X \sim b(n, p) Xb(n,p),我们为了用大量实验来估计正面朝上概率(虽然已知是0.5),做了1000次抛硬币实验,最后统计出: 正 面 朝 上 : 正 面 朝 下 = 0.5 : 0.5 正面朝上:正面朝下=0.5:0.5 =0.50.5,但我们无法保证这个结果就是正确的,所以我们要再做1000次这样的[1000次抛硬币实验],哭…意味着总共要抛1000*1000次硬币。在这大的1000次里,结果可能千奇百怪,然后要求[0.5:0.5]这一结果的概率。

用几个例子来说明一下
beta(1,1),其实也就是均匀分布
在这里插入图片描述
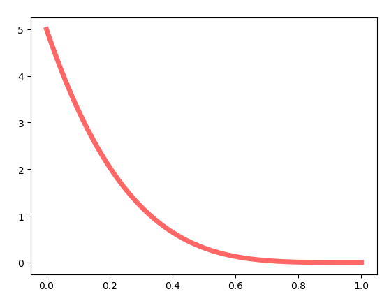
beta(1,5)
在这里插入图片描述
beta(5,1)
在这里插入图片描述
beta(5,5)
在这里插入图片描述
参考材料:知乎


http://chatgpt.dhexx.cn/article/NnVLFdSa.shtml

相关文章

直观理解Beta分布

原作者:DavidRobinson 原文链接:http://varianceexplained.org/statistics/beta_distribution_and_baseball/ 像正态分布、二项分布和均匀分布这样的一些分布,在统计学习当中往往会结合一些现实世界中的实际应用来解释,因此对…

贝塔分布例子(转)

古语有云,“学好数理化,走遍天下都不怕。” 人工智能时代尤其如此。 比如,写上几句基础的数学概念,天上就能掉下一个工作来……这是真事。 学概率的时候,我们会反复来理解什么是正态分布,什么是均匀分布&am…

小孩都看得懂的贝塔分布

全文共 1897 字,22 幅图, 预计阅读时间 10 分钟。 本文是「小孩都看得懂」系列的第十五篇,本系列的特点是内容不长,碎片时间完全可以看完,但我背后付出的心血却不少。喜欢就好! 小孩都看得懂的神经网络小孩…

beta分布介绍

相信大家学过统计学的都对 正态分布 二项分布 均匀分布 等等很熟悉了,但是却鲜少有人去介绍beta分布的。 用一句话来说,beta分布可以看作一个概率的概率分布,当你不知道一个东西的具体概率是多少时,它可以给出了所有概率出现的可能…

泊松过程、伽马分布、贝塔分布及狄利克雷分布

泊松过程、伽马分布、贝塔分布及狄利克雷分布 1.泊松过程1.1Poisson过程的定义1.2Poisson过程的应用 2.伽马分布2.1伽马分布的定义2.2伽马分布的性质2.3伽马分布与其他分布的关系 3.贝塔分布3.1贝塔分布的定义3.2贝塔分布的图形3.3贝塔分布的应用 4.狄利克雷分布4.1狄利克雷分布…

贝叶斯分析——分布之分布(beta分布)

转自:http://blog.sciencenet.cn/blog-677221-1049350.html 贝叶斯与逆概率问题 对于“白球黑球”的概率问题。概率问题可以正向计算,也能反推回去。 (1)盒子里有10个球,黑白两种颜色,如果我们知道10个球中5白5黑&a…

Beta分布(Beta Distribution)

定义: beta分布可以看作一个概率的概率分布,当你不知道一个东西的具体概率是多少时,它可以给出了所有概率出现的可能性大小。 举一个简单的例子,熟悉棒球运动的都知道有一个指标就是棒球击球率(batting average),就是…

推导Beta分布公式

Beta分布可以用于拟合各种不同的分布,网上各种资料对于Beta分布的原理着墨较多,却少有推导Beta分布公式的,所以,推导Beta分布公式如下: 设一组随机变量 ,将这n个随机变量排序后得到顺序统计量 &#xff0c…

Beta 分布

Beta 函数 B ( α , β ) ≜ ∫ 0 1 x α − 1 ( 1 − x ) β − 1 d x \Beta(\alpha, \beta) \triangleq \int_0^1 x^{\alpha-1}(1-x)^{\beta-1}dx B(α,β)≜∫01​xα−1(1−x)β−1dx 其中 α , β > 0 \alpha, \beta > 0 α,β>0 Beta 函数与 Gamma 函数 B ( α…

如何理解beta分布?

相信大家学过统计学的都对 正态分布 二项分布 均匀分布 等等很熟悉了,但是却鲜少有人去介绍beta分布的。 用一句话来说,beta分布可以看作一个概率的概率分布,当你不知道一个东西的具体概率是多少时,它可以给出了所有概率出现的可…

原创 | 一文读懂正态分布与贝塔分布

本文约2300字,建议阅读5分钟 本文通过案例介绍了正态分布和贝塔分布的概念。 正态分布 正态分布,是一种非常常见的连续概率分布,其也叫做常态分布(normal distribution),或者根据其前期的研究贡献者之一高斯的名字来称…

带你理解beta分布

#beta分布介绍 相信大家学过统计学的都对 正态分布 二项分布 均匀分布 等等很熟悉了,但是却鲜少有人去介绍beta分布的。 用一句话来说,beta分布可以看作一个概率的概率分布,当你不知道一个东西的具体概率是多少时,它可以给出了所…

深入理解什么是Beta分布

例一 Beta分布是一种描述概率的概率分布,这句话可能有些绕口,看一个例子: 以抛硬币为例,如果硬币是均匀的,并且正面朝上的概率记为p(p0.5),那么每一次抛硬币都可以看做是一次伯努利…

贝塔分布(beta分布)及Python实现——计算机视觉修炼之路(二)

beta分布 贝塔分布( Beta Distribution ) 是一个作为伯努利分布和二项式分布的共轭先验分布的密度函数,在机器学习和数理统计学中有重要应用。在概率论中,贝塔分布,是指一组定义在(0,1)区间的连续概率分布。其概率密度函数为&…

Beta分布(概率的概率)

目录 1.前言 2.定义 3.Beat分布的概率密度函数(PDF): 4.Beat分布的累积密度函数(CDF): 1.前言 伯努利试验(同样的条件下重复地、相互独立地进行的一种随机试验,其特点是该随机试验…

伽马分布与 贝塔分布

伽马函数 称 为伽马函数,其中参数 ,伽马函数具有如下性质: ,n为自然数;或写作 余元公式:对于 ,有 与贝塔函数 的关系 : 对于 ;伽马函数是严格凹函数。x足够大时,可以用Stirling 公式来计算Gam…

贝塔、伽马分布

最近开始自学PRML,为此又补了概率论中的一些知识点。 相较于古典概率通过各种估计手段来确定参数的分布,贝叶斯学派则是使用后验概率来确定,为了方便计算后验概率,引入共轭先验分布来方便计算,这是后话了。 那么一些…

贝塔分布

B e t a Beta Beta分布 众所周知,当一个随机变量 Y Y Y的密度函数如下所示时,称这个变量 Y Y Y满足 B e t a ( a , b ) Beta(a,b) Beta(a,b)分布: f ( y ) y a − 1 ( 1 − y ) b − 1 ∫ 0 1 y a − 1 ( 1 − y ) b − 1 d y y a − 1 (…

数据科学分布——Beta分布

Beta分布 概念参数影响数量比例 随机产生数据概率密度函数累积概率密度函数 概念 贝塔分布(Beta Distribution) 是一个作为伯努利分布和二项式分布的共轭先验分布的密度函数,在机器学习和数理统计学中有重要应用。在概率论中,贝塔分布&#…

Beta分布及其应用

贝塔分布(Beta Distribution)是一个连续的概率分布,它只有两个参数。它最重要的应用是为某项实验的成功概率建模。在本篇博客中,我们使用Beta分布作为描述。 原文地址:http://www.datalearner.com/blog/1051505532393…