SVPWM学习

article/2025/10/18 20:56:55

作者寄语:在公众号(浅谈电机控制)中以小文章的形式记录自己学习SVPWM的过程。有时候自学未免出现理解错误的地方,所以烦请学友们批评指正。

如果需要SVPWM模型,关注微信公众号:浅谈电机控制。留下邮箱获取。


一、SVPWM需要解决的问题

有关SVPWM的定义和作用,在上一篇文章中已经重点总结过了,所以这里就不再介绍。本节就只说明SVPWM仿真搭建时需要注意和解决的几个问题。

(1)、电压空间矢量所在扇区的判断;

(2)、基本矢量作用时间的计算;

(3)、基本矢量的作用顺序及扇区切换点时间确定

只要解决以上3个问题,就能实现SVPWM。

1、电压空间矢量所在扇区的判断

判断参考电压矢量Uout所在扇区的目的是确定本开关周期内所使用的基本电压矢量。用Ualpha和Ubate来表示参考电压矢量在alpha、bate轴上的分量。定义三个变量:

图2 参考电压空间矢量Uout 

 注:(为什么设Uref1~3,去公众号(浅谈电机控制)中看SVPWM学习,在每个扇区中作用时间都是由假设值组成)。

2、基本电压矢量作用时间的计算

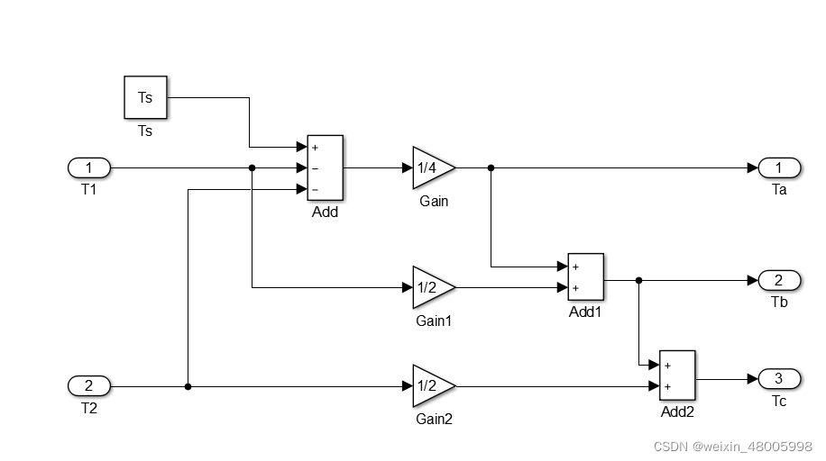
 3、基本矢量的作用顺序

注、扇区矢量切换点的确定(这个自学的时候困扰了我好久)

 Ta、Tb和Tc是调制比值。表中的排列逻辑可以参照图3.

二、SVPWM仿真搭建

(1)、电压控制器模块

 这个模块得到的就是想得到的期望电压矢量。

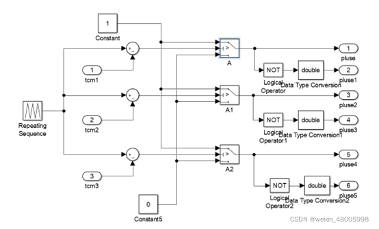
(2)电压矢量所处扇区的判断

 (3)扇区基本电压矢量的工作时间计算模块

(a) 

 (b)

(4)开关切换时间

(a)

(b)

(5)SVPWM发波生成模块

SVPWM整体仿真模型

三、波形分析

 (a)

图(a)中N的值为1,表示参考电压矢量在第二扇区。结合二扇区的7段式的发波,验证模型的正确性。

 (a)七段式的发波

(b)仿真验证

(c)马鞍波

图c是由SVPWM得到的调制波形,由图可以看出调制波形呈马鞍波形,这样有利于提高直流电压利用率,能有效地抑制谐波。

(d)逆变器输出的线电压

(e)逆变器输出的相电压

从图d和图e可知,SVPWM控制方式能够较好地实现对逆变器控制。线电压波形为三电平,其幅值为直流电压值。

四、小结

SVPWM到底是什么?

SVPWM是把逆变器和电机看作是一个整体来考虑,按照产生的圆形旋转磁场来控制逆变器的输出电压。

五、参考文献

[1]张恩寿, et al."基于电压比较的SVPWM推导及其嵌入式实现." 电子设计工程 29.19(2021):69-74. doi:10.14022/j.issn1674-6236.2021.19.014.

[2]严海龙, et al."SVPWM关键问题研究及方法统一." 电子质量 .06(2021):1-4.



http://chatgpt.dhexx.cn/article/nrmDHF5S.shtml

相关文章

单相SVPWM

单相SVPWM逆变技术起源于三相电机调速系统中的三相SVPWM技术,在三相SVPWM调制中由旋转的电压矢量得到旋转的磁场,对电压矢量进行控制从而实现电机调速,其实电压矢量控制的实质是一种逆变过程,故单相SVPWM逐渐被研究并应用于逆变电…

SVPWM

接上一篇文章咱们接着讲讲SVPWM,如果对于PWM和SPWM不是很了解的同学可以看我上一篇文章。电机控制是一门很深得学问,由于时间和精力有限,本文章不会讲解特别深入,在此只是抛砖引玉。 SVPWM原理 SVPWM的全称是空间矢量脉宽调制(Sp…

SVPWM算法理解(一)——基本原理

SVPWM算法理解(一)——基本原理 说明1 SVPWM基本原理1.1 引言1.2 三相电量的空间矢量表示1.3 SPWM与SVPWM比较1.4 问题1:2Udc/3还是Udc? 2 SVPWM算法推导2.1 SVPWM的合成原理2.2 问题2:电压利用率1?2.3 SVP…

SVPWM理论部分

SVPWM理论部分 简述1、基本原理2、SVPWM控制2.1 扇区判断(根据$\alpha\beta$为方便判断扇区而采取的一种方法)2.2 电压空间矢量合成及作用时间2.3 电压空间矢量作用顺序2.3.1 五段式SVPWM2.3.2 七段式SVPWM 总结 简述 SVPWM,即空间矢量调制&…

SVPWM算法原理及详解

SVPWM算法原理及详解 1.概述 SVPWM是近年发展的一种比较新颖的控制方法,是由三相功率逆变器的六个功率开关元件组成的特定开关模式产生的脉宽调制波,能够使输出电流波形尽可能接近于理想的正弦波形。空间电压矢量PWM与传统的正弦PWM不同,它是…

FOC电机控制之SVPWM原理与实现

提示:文章写完后,目录可以自动生成,如何生成可参考右边的帮助文档 文章目录 前言一、SVPWM原理二、SVPWM实现方法1. 基本矢量电压:2.扇区判断:3. 计算相邻两个基本矢量电压的作用时间4 .三路PWM占空比计算 算法流程ste…

SVPWM分析、各个扇区详细计算以及Matlab仿真

SVPWM分析以及各个扇区详细计算以及Matlab仿真 说明目的两电平逆变器拓扑空间矢量扇区判断扇区内如何发波?矢量作用时间计算矢量切换时间的计算Simulink仿真/基于Matlab-R2014a版本 说明 第一次发文章,不太会用Markdown,word编辑的公式复制过…

概率统计Python计算:解古典概型问题

假定以 S S S为样本空间的随机试验是一个等概模型,事件 A ⊆ S A\subseteq S A⊆S。若能算得 ∣ S ∣ n |S|n ∣S∣n, ∣ A ∣ m |A|m ∣A∣m,我们知道 P ( A ) m / n P(A)m/n P(A)m/n。我们把这样的计算方法定义成下列的Python函数。 fr…

古典概型

【例1】一部四册的文集按任意次序放到书架上去,问各册自右向左或自左向右恰成 1,2,3,4 的顺序(用 表示)的概率是多少? 解 此随机试验的结果是四本书在书架上的一种放法,而每一…

概率论3——古典概型与二项分布

排列组合 排列组合高中应该就学过,包括两个原理(加法和乘法原理),以及排列和组合 两个原理 加法原理 比如完成某件事有3类途径,在1类中有4种方法,第2类中有2种方法,第3类中有3种方法&#xf…

概率论基础(1)古典和几何概型及事件运算

概率论对于学习 NLP 方向的人,重要性不言而喻。于是我打算从概率论基础篇开始复习,也顺便巩固巩固基础。 1.事件及运算 1.1 文森图及运算 1.2常用运算律 1.3相关练习 理解:要么A要么B要么C发生,所以是A ∪ B ∪ C&#xff…

概率论--古典概型和几何概型

-------------------------------------------几何概型------------------------------------------------------------------ 向某一可度量的区域内任掷一点.如果所掷的点落在中任意子区域内的可能性大小与A的度量(长度,面积和体积等&…

古典概型和几何概型

古典概型(等可能概型) 1.1定义(随机试验模型) ①只有有限个可能 ②每个结果发生的可能性大小相同。 由 1P(S)得 设事件A包含样本空间S中k个基本事件,那么事件A发生的概率为 1.2计算古典概型的方法——排列跟组合 …

古典概型-分房模型

古典概型问题一般从排列组合、乘法原理的角度思考; 回想概率的基本公式:p(A)A事件发生的次数/总的实验次数 (1)k个盒子已经指定了,每次拿一个球放入其中一个盒子 第一问可以理解为:指定的k个盒子中各有一球…

【概率论与数理统计】猴博士 笔记 p1-p2 古典概型、几何概型

视频 古典概型 常见的古典概型题目分为: 有放回无放回 有放回 对于有放回的题目,一般可以这样做: 举个例子,如题: 则它们的答案是: 1. C 4 4 ∗ ( 2 5 ) 4 C_{4}^{4} *&…

概率论 事件关系 古典概型与几何概型

基本知识点 随机试验:1.不确定性2.可预知性3.可重复性基本事件:包含一个样本点 必然事件:全集 不可能事件:空集 子集2^n-1-1(减去空集与真集) 事件间的关系 1.包含关系 2.和运算AUBAB,A与B至少有一个发生 3.积事件A∩BAB,AB同时发生 4.差事件A-BAB ̅A-AB,A发生但B不发生 5.…

概率论 1.3 古典概型与几何概型

1.3.1 排列与组合 排列 从n个不同元素任取r(r<n)个元素排成一列(考虑元素出现的先后次序)&#xff0c;称此为一个排列&#xff0c;此种排列的总数为n(n-1)....(n-r1)n!/(n-r)&#xff01;&#xff0c;若rn,则称为全排列&#xff0c; 2.重复排列 从n个不同元素中每次取出一个…

概率论基础 —— 1. 基本事件类型、运算规则,及古典概型与几何型概型

概率论与数理统计的相关知识&#xff0c;是机器学习及深度学习最常应用到的基本知识。因为对于机器学习和深度学习来说&#xff0c;最常见的一个应用场景就是训练一堆样本集后&#xff0c;给定一个测试样本&#xff0c;它可能同时具备类A和类B的特征&#xff0c;那么就需要通过…

概率论---古典概型

1、称具有下列两个特征的随机试验模型为古典概型&#xff1a; (1)随机试验具有有限个可能的结果&#xff1b;&#xff08;2)每一个结果发生的可能性大小相同. 2、在古典概型的假设下&#xff0c;设事件A包含样本空间S中的k个基本事件为,即(基本事件只含一个样本点),则 , 即古…