大数据的关键技术(一)

article/2025/10/2 15:48:03

一、大数据处理的基本流程——采集、存储、分析和实现

        ①数据采集->②数据归整->③数据存储->④数据处理->⑤数据呈现

二、大数据技术

  • 数据采集宇预处理
  • 数据采集和管理
  • 数据处理与分析
  • 数据安全与隐私保护

(一)数据采集与预处理:联机分析处理(OLAP)与实时处理分析

 (二)数据存储与管理:对结构、非结构、半结构等海量数据进行存储(关系数据库、非关系数据库、数据仓库、分布式文件系统)

(三)数据处理与分析:利用 MapReduce 等结合着机器学习和数据挖掘算法实现数据分析和处理

(四)数据隐私和安全保护:构建出隐私数据保护体系和数据安全体系,保护个人隐私和数据安全。


三、Hadoop技术——分布式系统基础架构

(1) Hadoop 是用于处理(运算分析)海量数据的技术平台,且是采用分布式集群的方式。
2) 功能
①、存储:提供海量数据的存储服务;
②、计算:提供分析海量数据的编程框架及运行平台;
3)三大核心组件:
①、 HDFS:hadoop 分布式文件系统海量数据的存储(集群服务)
②、 MapReduce :分布式运算框架(编程框架)(导 jar 包程序)
③、 Yarn :资源调度管理集群


 四、MapReduce技术

(1)MapReduce 是 Hadoop 核心技术之一。
2)MapReduce 框架的核心步骤主要分两部分:Map 和 Reduce。
3)为分布式计算的程序设计提供了良好的编程接口,并且屏蔽了底层通信原理,使得程序员只需关心 业务逻辑本事,就可轻易的编写出基于集群的分布式并行程序。
4)“Map”就是将一个任务分解成为多个子任务并行的执行;
5)“Reduce”就是将分解后多任务处理的结果汇总起来,得出最后的分析结果并输出。
(6)MapReduce 的功能:
①、 数据划分和计算任务调度 :将 job 分成多个数据块来计算,并自动调度计算节点来处理这些数据块。
②、 数据/代码互定位 :减少数据通信,从数据所在的本地机架上寻找可用节点以减少通信延迟。
③、 系统优化 :为了减少数据通信开销,中间结果数据进入 Reduce 节点前会进行一定的合并处理
④、 出错检测和恢复 : MapReduce 需要能检测并隔离出错节点,并调度分配新的节点接管出错节点的计算任务,维护数据存储的可靠性。

五、NoSQL技术

(1)NoSQL 数据库是非关系型数据库,它主要是用来解决半结构化数据和非结构化数据的存储问题。 (mongoDB、redis、hbase 等)
2)NoSQL 是一种非关系型 DMS,不需要固定的架构,可以避免 joins 链接,并且易于扩展。
3)NoSQL 技术功能:
①、数据管理:提供查询窗口和命令窗口功能。
②、结构管理:提供库、文档和索引等对象管理功能。
③、实时性能展示:提供核心性能指标的实时展示。

六、大数据计算模式

  • 批处理计算
  • 流计算
  • 图计算
  • 查询分析计算

(一)批处理计算

        批处理计算主要解决针对大规模数据的批量处理,也是我们日常数据分析工作中常见的一类数据处理需求。

MapReduce

Spark

 (二)流计算

        批处理计算主要解决针对大规模数据的批量处理,也是我们日常数据分析工作中常见的一类数据处理需求。

流数据

(三)图计算

        在大数据时代,许多大数据都是以大规模图或网络的形式呈现,如社交网络、传染病传播途径、交通事故对路网的影响等,此外,许多非图结构的大数据也常常会被转换为图模型后再进行处理分析。

(四)查询分析计算

           针对超大规模数据的存储管理和查询分析,需要提供实时或准实时的响应,才能很好地满足企业经营管理需求。

 

 


http://chatgpt.dhexx.cn/article/FFw2vUx2.shtml

相关文章

贝叶斯网络是神经网络吗,贝叶斯网络和神经网络

深度信念网络与深度贝叶斯网络有什么区别 1、贝叶斯网络是:一种概率网络,它是基于概率推理的图形化网络,而贝叶斯公式则是这个概率网络的基础。 贝叶斯网络是基于概率推理的数学模型,所谓概率推理就是通过一些变量的信息来获取其他的概率信…

贝叶斯网络系列学习

贝叶斯网络系列学习(1) 文章目录 贝叶斯网络系列学习(1)前言一、基础知识二、贝叶斯网络1.朴素贝叶斯1.2 朴素贝叶斯的分类 2.贝叶斯网络2.1 贝叶斯网络2.2 代码 总结参考文献 前言 最近一直在学习水下环境安全性态势评估&#x…

贝叶斯网络预测

贝叶斯网络预测 用于贝叶斯分类器的数据集 • 类标记c:playtennisyes,playtennisno, • 需计算P(yes),P(no) • 还需计算P(strong|yes),P(strong|no),P(high|yes),P(high|no),P(cool|yes),P(cool|no),P(sunny|yes),P(sunny|no)…

贝叶斯网络结构学习方法

文章目录 1. 完备数据的结构学习基于评分搜索定义评分函数基于贝叶斯统计的评分K2评分BD(Bayesian Dirichlet)评分BDeu(Bayesian Dirichlet eu)评分 基于信息理论的评分MDL评分函数AIC评分函数MIT评分函数 搜索方法K2算法爬山(hil…

贝叶斯网络简介

其实我们有些时候研究的随机变量并不是相互独立的,它可能是相互之间有关系的,也就是说若干个样本之间并不相互独立,可能产生了某种关系,最后就产生了一个看起来像网的东西,我们把这样的一个有向的无环图叫做贝叶斯网络…

Chapter 12 贝叶斯网络

1 概率公式 条件概率: 全概率公式: 贝叶斯公式(Bayes): 2 贝叶斯公式 2.1 贝叶斯公式带来的思考 给定某些样本,在这些样本中计算某结论出现的概率,即 贝叶斯公式 样本给定,则对于任何是常数&#…

静态贝叶斯网络

一、什么是静态贝叶斯网络? 研究和应用BN时,不考虑时间因素对系统和数据的影响。二、研究内容 计算复杂性 网络结构的确定问题 已知结构的参数确定问题 最大后验分布估计和条件期望估计。 在给定结构上的概率计算 贝叶斯网络推理算法&#xff1a…

【机器学习】11、贝叶斯网络

文章目录 一、贝叶斯网络是什么二、朴素贝叶斯三、贝叶斯网络的建立 一、贝叶斯网络是什么 贝叶斯网络的思考: 原本的问题: 给定一组样本D,求得在这些样本中出现某个结论 A 1 , A 2 , . . . , A n A_1,A_2,...,A_n A1​,A2​,...,An​出现的…

机器学习:贝叶斯网络

一、什么是贝叶斯网络? 贝叶斯网络是一种用于进行概率推理的模型。(比如说下面这个图,箭头表示因果关系,也就是强盗抢劫和地震都会引起房子铃响,如果房子铃响,那么这个人的两个邻居John和mary会打电话给他…

人工智能学习(十):什么是贝叶斯网络——伯克利版

目录 10.1 概率建模 10.1.1 独立性 10.1.2 条件独立 10.1.2.1 条件独立和链式法则 10.2 贝叶斯网络 10.2.1 图形化的模型符号 10.2.2 贝叶斯网络的构建 10.2.3 贝叶斯网络的语义 10.2.3 贝叶斯网络中的概率 10.2.4 因果关系 10.1 概率建模 模型描述了世界的&#xff…

贝叶斯网络详解

0x01 贝叶斯网络概述 有时我们需要计算一个不确定原因的概率给出一些观察到的证据,在这些情况下可以使用贝叶斯方法。 贝叶斯网络(bayesian network) 是一种概率图形模型,它在图形模型中显式捕获已知的有向边的条件依赖性&#x…

【数据挖掘】贝叶斯网络理论及Python实现

1.理论知识 1.1贝叶斯网络概述 贝叶斯网络(Bayesian Network,BN)作为一种概率图模型(Probabilistic Graphical Model,PGD),可以通过有向无环图(Directed Acyclic Graph,DAG)来表现。…

Android init.rc中vold socket语法简介

一、 前言 本篇文章以Android4.4代码为例,简单说明init.rc中vold里面socket语法的使用。 二、语法简介 2.1 init.rc位置 init.rc文件位置:/system/core/rootdir/init.rc 2.2 vold代码块位置 service vold /system/bin/voldclass coresocket vold s…

Android 7.0 Vold工作流程

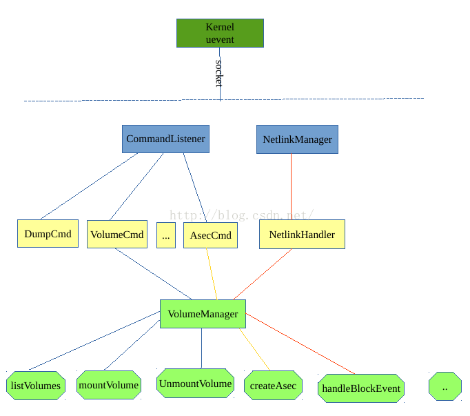
一、Vold工作机制 Vold是Volume Daemon的缩写,它是Android平台中外部存储系统的管控中心,是管理和控制Android平台外部存储设备的后台进程。其功能主要包括:SD卡的插拔事件检测、SD卡挂载、卸载、格式化等。 如上图所示,Vold中的…

1.9 深入理解Vold和Rild

第9章 深入理解Vold和Rild 9.1 概述 本章将分析Android系统中两个比较重要的程序,它们分别是: Vold:Volume Daemon,用于管理和控制Android平台外部存储设备的后台进程,这些管理和控制,包括SD卡的插拔事件…

Android之vold进程启动源码分析

1.Vold (Volume Daemon)介绍 vold进程接收来自内核的外部设备消息,用于管理和控制Android平台外部存储设备,包括SD插拨、挂载、卸载、格式化等;当外部设备发生变化时,内核通过Netlink发送uEvent格式的消息给…

<Android开发> Android vold - 第四篇 vold 的NetlinkHandler类简介

本系列主要介绍 Android vold,分为以下篇章 <Android开发> Android vold - 第一篇 vold前言简介 <Android开发> Android vold - 第二篇 vold 的main()函数简介 <Android开发> Android vold - 第…

<Android开发> Android vold - 第二篇 vold 的main()函数简介

本系列主要介绍 Android vold,分为以下篇章 <Android开发> Android vold - 第一篇 vold前言简介 <Android开发> Android vold - 第二篇 vold 的main()函数简介 <Android开发> Android vold - 第…

Android外部存储设备管理——vold挂载大容量存储设备

一、简介 Vold(volume Daemon),即Volume守护进程,用来管理Android中存储类(USB-Storage,包含U盘和SD卡)的热拔插事件,处于Kernel和Framework之间,是两个层级连接的桥梁。Vold在系统中以守护进程存在&#x…

Android Vold 架构简析

这篇文章中主要是分析一下,android系统里面的Vold——Vold是andorid系统的设备管理器,扮演着linux里面的udev的角色。它通过监听uevent的端口,取得 uevent事件,dispatch到 相应的Listener,执行相应的动作。 UEvent 在…