使用数字芯片将5V转3.3V方案电路图

article/2025/10/13 12:55:54

5V转3.3V常用方案

## 1.AMS117

优点:便宜,1毛一片

缺点:体积大

电路图(来自正点原子):

在这里插入图片描述

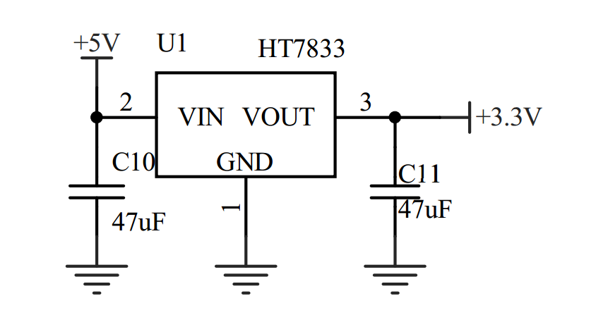
2. HT7833

优点:体积比AMS1117小一号

缺点:比1117贵一点,8~9毛一片左右

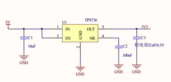
3.TPS736

优点:3个方案中,体积最小

缺点:价格最贵,2块多一片

  1. LP2992
    在这里插入图片描述

主要还是体积和价格之间的取舍。


http://chatgpt.dhexx.cn/article/CxnWwLvU.shtml

相关文章

数字芯片后端设计——SRAM宏模块布局布线

在40nm SMIC工艺下,根据手册总结单端SRAM的布局布线问题。 ArtiGrid power structure options:以下图为例,memory的电源布线,无论是core核还是外围periphery,都是在M4层展开,在整个SRAM宏模块中&#xff0…

华为2019数字芯片岗笔试解析二(单选第三部分)

首发来自公众号:数字芯片设计 21.数字电路设计中,下列哪种手段无法消除竞争冒险现象()【A】加滤波电容,消除毛刺【B】增加冗余项消除逻辑冒险【C】增加选通信号,避开毛刺【D】降低时钟频率 解析&#xff1a…

【开卷】第一期(下) ​海思提前批数字芯片笔试(带解析)

2022届的IC招聘,也来的太早了一些。应届生们刚刚办理完入职,各个企业的提前批招聘就突然启动。颇有秋招变夏招的架势。伴随着更多的非科班同学的转行,卷起来已成必然。而各个企业涉猎广泛的笔试题更是打了刚刚开始进行秋招准备的同学们一个措…

华为2019数字芯片岗笔试解析(多选部分)

首发来自微信公众号:数字芯片设计 不定项选择 1.关于状态机编码,如下描述中正确的是()【A】状态编码用parameter定义【B】状态机必须有default态【C】用组合逻辑和时序逻辑分离的风格描述FSM【D】用case语句描述状态的转移 解析&a…

华为海思 2021数字芯片/IC 笔试题+解析

题目来源于众多网友对笔试的记录、回忆。 理解不到位,难免出错,解析仅为个人看法,有不同意见请留言指教,谢谢! 题型: 30个单选10个多选 单选 1.影响芯片成本的主要因素是die size和封装,但电…

紫光展锐2021数字芯片笔试

紫光展锐2021数字芯片笔试题 一、单选题 A,计算过程参考CRC计算原理介绍B,删除命令的常用用法:rm -rf ./file.txt,mkdir是新建文件夹(目录),mv是移动文件(重命名) 不知道,感觉选A;A,PMOS是形成空穴沟道,衬底需要接VDD B,for…join_none内部各子语句是并行执行;…

告诉你什么是数字芯片和模拟芯片

我们常说隔行如隔山,哪怕你从各种渠道了解到了芯片,可对于芯片你真的了解吗?下面告诉你什么是数字芯片和模拟芯片? 根据芯片的功能不同,划分为两大类数字芯片和模拟芯片。像海思的麒麟系列芯片就是数字芯片里的一种&am…

华为2019数字芯片岗笔试解析二(多选部分)

首发来自微信公众号:数字芯片设计 1、异步设计的特点是()【A】没有时钟skew问题【B】可移植性高【C】低电源消耗【D】设计可靠性高 解析:同步电路设计利用时钟脉冲使其子系统同步运作,而异步电路设计不使用时钟脉冲做同…

数字IC设计入门(10)初识数字芯片设计后端

什么是数字IC后端设计? 完整的后端设计由后端半定制和后端全定制两个设计部分组成: 后端全定制设计是指在设计初期最先按照设计需求设计出的物理库单元,物理单元库由标准单元库、IP库及满足特殊需求的定制部件单元等组成,该物理库…

2022联发科数字芯片提前批笔试

不太想写这套,先放着 1、逻辑电路如图所示,已知各触发器初态为0,试着画出Q0,Q1,Q2的波形。 2、请根据下面的电路完成相关问题 1>写出电路图A的真值表 2>根据图B circuit画出waveform 3>利用状态图描述图…

华为数字芯片实习生面试经验

2018坐标广东。面试地点广州。面试数字前端。 今年华为早早在过年后就发布了实习生招聘的信息,简历最迟在3月17日之前上交。修改几次简历后终于把简历上传了,然后在一周后收到了华为性格测试的邮件。华为数字芯片岗是没有笔试的,当初我看跟我…

NV 英伟达2022数字芯片笔试题

1、Single Choice: Given the following FIFO and rules, how deep does the FIFO need to be to prevent underflow or overflow? RULES: clk_A25MHz; clk_B100MHz; en_B is periodically asserted: period is 4us, dutycycle is 25% Pick ONE option A. 100 entries …

数字IC设计入门(8)初识数字芯片设计前端

前端做什么工作 数字前端设计也称逻辑设计,前端以设计架构为起点,以功能正确且满足目标时序的网表为终点,用逻辑电路实现预期的功能。主要包括:规则书制定、系统架构设计、部件详细设计、HDL编码、仿真验证、SDC编写、逻辑综合、…

php37t芯片,模拟芯片和数字芯片的区别

模拟芯片和数字芯片的区别 1、模拟芯片用来产生、放大和处理各种模拟信号,而数字模拟芯片用来产生、放大和处理各种数字信号; 2、模拟芯片利用的是晶体管的放大作用,数字模拟芯片利用的是晶体的开关作用。 芯片 晶体管发明并大量生产之后&…

1.数字芯片后端设计小概述

大家好,第一篇文章想来简单介绍一下数字芯片后端的基本流程。对于没有接触过后端设计的新人可能会有用。 后端设计总体来说,是将前端写好的RTL代码通过综合(synthesize)转换成物理网表(netlist)&#xff0c…

数字IC设计入门(9)初识数字芯片验证

什么是验证及验证方法学? 芯片验证就是采用相应的验证语言,验证工具,验证方法,在芯片生产之前验证芯片设计是否符合芯片定义的需求规格,是否已经完全释放了风险,发现并更正了所有的缺陷,站在全流程的角度…

【数字IC基础知识1之数字芯片设计流程

一,数字芯片设计流程 数字芯片设计分为前端设计和后端设计,其中前端(又称逻辑设计)包括以下部分: 1,需求分析 2,功能架构设计 3,RTL代码设计 4,功能仿真验证&#xff0…

数字芯片设计流程之verilog设计

数字芯片设计流程: 功能验证之前与工艺库没多大联系,验证芯片设计的功能是否正确,针对抽象的代码进行功能验证理想值。 一致性验证确保生成的网表和代码设计功能一致;DFT之后是数字后端。 静态时序分析,从逻辑综合开…

数字芯片设计全流程

设计全流程 IDM:Flabless-Fab-OSTA Flabless:设计需求-RTL文件(寄存器传输级电路)-后端设计-GDS版图 EDA工具、半导体IP Fab:工艺制造-晶圆裸片 半导体设备、材料 OSTA:封装测试-芯片 数字ASIC设计流程 SOC设计流程 前端设计…