使用Altium Designer绘制STM32最小系统板及SD卡原理图

article/2025/10/22 20:52:08

目录

  • 一、前言
  • 二、AD工程的创建
    • 1、创建一个属于我们自己的工程
    • 2、元器件的封装
  • 三、原理图绘制
    • 1、模块的绘制
    • 2、排版与分区
    • 3、SD模块的绘制
  • 效果展示
  • 总结
  • 参考资料

一、前言

在学习了这么久的嵌入式,我们似乎还没有仔细了解过真正的嵌入式系统的原理图,咱们一直使用的STM32最小系统板的原理图相信大家都没有仔细研究过。但是原理图对于我们的嵌入式开发来讲是非常重要的,我们需要了解到系统的各部分组成才能使我们的开发变得更为得心应手,今天我就和大家一起来学习使用AD来绘制我们经常使用的STM32F103C8T6最小系统板的原理图绘制。
在我们开始之前,希望大家都先去学习一下基本的操作,我觉得这个UP主讲的非常详细非常好,希望大家都去看一看,我会和大家一起学习。

二、AD工程的创建

在大家看完视频之后,相信大家都对AD的基本操作有了一定的了解,现在我就来和大家一起来慢慢绘制一个属于我们自己的原理图了。我自己使用的是Altium Designer 2021,在这里我就不为大家讲解如何安装了,我们就直接开始吧。

1、创建一个属于我们自己的工程

首先打开AD,点击文件—>项目,接下来会弹出以下选项卡,我们分别选择工程类型,设置工程名称存储路径,最后再点击创建即可创建一个工程。
在这里插入图片描述
接下来右键单击我们创建好的工程,点击添加新的…到工程—>Schematic,创建我们的原理图。
在这里插入图片描述
右键点击刚刚建好的原理图工程,改一个名字并保存
在这里插入图片描述
然后在我们刚刚创建好的工程目录下点击文件—>—>原理图库,开始创建我们的原理图库文件。
在这里插入图片描述

这里之所以我们要创建我们的库文件,是因为我们在绘制原理图的时候需要我们将我们要用到的元器件导入到我们的原理图.SchDoc文件中。

到这里我们的工程就创建好了,紧接着我们就要构建我们的库了。

2、元器件的封装

由于我们要绘制STM32F103C8T6的最小系统板的原理图,但是我们又是新手,我们该怎么办呢——当然是照着别人的话啦~
大家都自己买过STM32的板子,所以淘宝卖家一定会给大家发资料,我们照着淘宝卖家的原理图自己画不就好了吗。
在这里插入图片描述
所以我们库中需要添加的元器件就如图所示啦,就需要我们一个一个元器件来封装啦。
在创建的原理图库中,可以看到我们封装的元器件
在这里插入图片描述
我们需要像上图那样将我们的元器件一个一个添加进来。
先来画我们的MCU,首先右键点击空白处,接着点击放置—>矩形
在这里插入图片描述

咱们随便拉一个矩形就OK啦,因为矩形大小后面是可以调整的,现在咱们也不知道大概需要多大,所以先不用管。

紧接着需要咱们来放置管脚,点击上方的放置管脚在这里插入图片描述
然后在咱们的“矩形”两侧放置管脚,在我们的管脚还是虚线状态的时候按我们键盘上的 “Tab” 键可以修改该管脚的信息,可以按照我下图的样子来修改。
在这里插入图片描述
另外咱们一定要注意我们管脚的放置方式,一定一定不要接反了!!!不然后面会报错的,一定要将四个小白点往外!
在这里插入图片描述
接下来只需要大家像我一样把32的其他管脚画好就OK啦
在这里插入图片描述
咱们这种方法其实很笨,其实还有其他方法,可以参考我博客开头的B站视频教学。
在我们画好最基础的MCU之后还需要我们用同样的画法画好其他我们需要用的元器件如:USB、稳压、TFT、USB转TTL、电容电阻和排针等。在我们都完成以后,我们的库就如图这样
在这里插入图片描述

三、原理图绘制

在我们绘制好我们要用到的元器件库之后就需要我们对每个模块进行绘制了,我们可以根据淘宝卖家提供的原理图来画原理图。

1、模块的绘制

根据之前的模板图我们可以慢慢的画出每个模块,现在我们的原理图中导入之前封装好的各元器件,点击右边Components可以看到我们封装好的元器件都在里面只需要将其拖入我们的原理图中即可。
在这里插入图片描述
在这里我以咱们的MCU为例,其他模块也类似。首先咱们需要点击上面选项中的线用来加长管脚
在这里插入图片描述
在这里插入图片描述
我们要将所有的48个管脚都加长,可以采用Ctrl+C复制与Ctrl+V粘贴配合工作加快速率哦!加长完管脚之后如图所示
在这里插入图片描述
接下来就需要我们为每个管脚加上网络标签了,将元器件的管脚都加入网络中,右键点击刚刚的“线”,现在需要选择为“网络标签
在这里插入图片描述
咱们照着之前的原理图模板一步一步添加,建议按照管脚名从小到大添加会省事不少,因为AD会自动将网络标签加一,就不用咱们每一个都去编辑名字了,画完之后的效果如图
在这里插入图片描述
其他的元件也可以像这样添加网络标签。
接着咱们将MCU接上GNDVCC,GND和VCC选项都在上面,左键点击“GND端口”选择为GND
在这里插入图片描述
右键点击选择“放置VCC电源端口
在这里插入图片描述
在咱们放置好VCC之后双击它就可以修改它为3V3
在这里插入图片描述
紧接着咱们就需要将该模块绘制出来了,加上电容、电阻以及晶振得到该模块如图
在这里插入图片描述

2、排版与分区

咱们可算是绘制好一个模块了,紧接着咱们再去绘制其他模块。所有模块都完工之后咱们修改一下排版,可能有点挤,大家也可以把咱们的界面改成A3的就会大一些。
在这里插入图片描述
咱们现在感觉是不是有点乱呢,所以我们现在就需要把每一个模块都分区域,需要用到咱们的绘图工具了
在这里插入图片描述
在这里插入图片描述
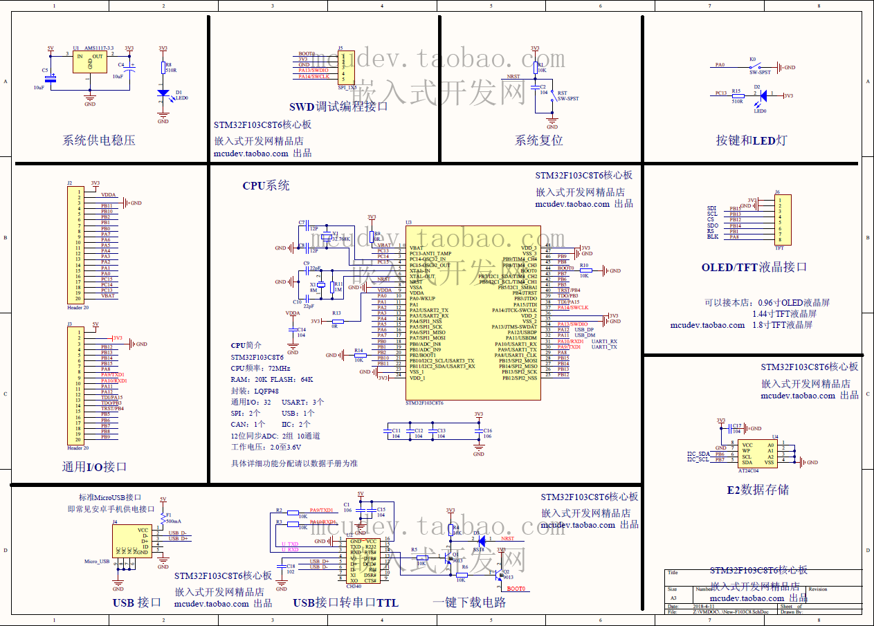
怎么样,现在是不是看起来好多了呢。这就是咱们的STM32最小系统板的原理图了,怎么样,自己把这玩意儿弄出来有没有一丝欣慰呢。

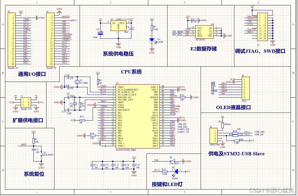
3、SD模块的绘制

差点忘了咱们还有一个模块了——SD卡模块
我的MicroSD Card Adapter长这B样
在这里插入图片描述
大家可以去淘宝店铺查询资料,老样子我还是嫖别人的原理图然后照着画
在这里插入图片描述
老样子,还是先封装后面再在原理图中添加,最后再将所有都连上,最后我们终于得到完整的原理图了!

效果展示

在这里插入图片描述
可能排版有些难看,因为起初我用的是A4的界面,结果后面新增了个SD卡模块,是真的放不下了,于是就排成现在这样了QWQ。

总结

人生第一次画原理图,第一次用AD,真的好难画,眼睛都看花了,特别是自己画库的时候真的快哭了,希望大家真的坚持下来,加油。大家一起进步一起交流,奥利给,还是多亏了嫖了人家淘宝店铺的原理图模板给我照着画。

参考资料

AD教学视频
Altium Designer 19绘制stm32最小系统原理图库及原理图


http://chatgpt.dhexx.cn/article/JEJkSOa7.shtml

相关文章

如何将立创 EDA 的封装导入到 AD/PADS 软件中

立创 EDA,深受个人玩家和学生的喜爱,有现成的封装,再配合立创商城,很便捷。 在公司内部,用的很少,受限于性能、迭代维护等原因。 本文介绍如何将立创 EDA 里面的封装导入到 AD/PADS 中,为我们所用,立创封装一部分来自官方,另一部分来自个人,所以不能过分依赖,保不…

AD学习笔记(一)基础认识

文章目录 AD学习笔记第一讲 AD基础认识一、两库两图(分别对应下图)1、PCB图(pcbdoc)2、原理图(schdoc)3、原理图库(schlib)4、PCB库(pcblib) 二、封装1、DIP封…

PCB如何入门---一些经验与教训

从刚接触PCB打板到现在,磕磕碰碰的也是总结了一些经验,供大家参考借鉴一下。 首先,一开始接触PCB的入门,我是从b站上凡亿教育入门的 当然,这里没有打广告的嫌疑哈!!,这门课用的AD20…

protel dxp2004第三讲之仿真设计

今天给大家讲讲这款软件的仿真设计: Protel DXP 电路仿真概述 基于最新的Spice 3f5 模拟模型和XSPICE Simcode 数字模型仿真内核, Protel DXP 内嵌一个功能强大的A/D 混合信号仿真器,设计人员在进行原理图设计输入后,即可正确地仿真模拟和数字器件而无需通过A/D 转…

AD20安装、新建文件和一个小demo

一、软件的安装(20) AD20软件的安装包: 链接:https://pan.baidu.com/s/1naJ34qKRv0ZjTamTGAA0_w 提取码:dg68 安装步骤: https://mp.weixin.qq.com/s/Z81ajUtaGF149KN_Pe9qpw 二、文件新建过程 可以在电…

Altium Designer 18中的Violations Associated with Documents

Altium Designer 18中“工程选项”对话框“Error Reporting(错误报告)”选项卡第三项错误设置,是Violations Associated with Documents(与文件有关的错误),含有10条错误,如下图所示,软件官网https://www.altium.com/documentation只给出了8条错误说明。 Violations …

Altium Designer 学习笔记

Altium Designer 学习笔记 学习参考 B站凡亿教育AD20学习教程 如想获得更好阅读体验,可点击以下链接:AD20学习笔记 文章目录 Altium Designer 学习笔记快捷键总览第一部分:课程介绍、学习方法及元件库的创建1. 课程思路2. 新建工程3. 元件库…

PCB原理图绘制(2)——工程文件的初步修改与设置

PCB原理图绘制(2)——工程文件的初步修改与设置 1.修改原理图(sheet.schdoc)的大小与其他特性 (Design-Document Options) 2.为PCB板(pcb.pcbdoc)添加中间层 (Design-Layer Stack Manager-(选中Core如图…

ADPCB设计流程

一.创建文件夹 二.打开AD创建工程 创建PrjPcb项目保存在PCB_Project文件夹中 创建SchDoc文件保存在SchDoc文件夹中 创建PcbDoc文件保存在PcbDoc文件夹中 创建SchLib文件保存在SchLib文件夹中 创建PcbLib文件保存在PcbLib文件夹中 1.在SchLib中画AD库中没有的元器件原理图&#…

Altium Designer 2020 学习笔记(一)-----原理图及原理图库部分(配动态图操作演示)

本篇文章主要与大家简要分享一下,我在AD学习过程中的一些学习笔记,本篇文章主要关于原理图及原理图库部分。 本系列文章链接: ----------------------------------------------------------------------------- Altium Designer 2020 学习笔…

【Altium Designer】新建工程

Altium Designer的文件体系 Altium Designer的一个工程,包含了4个重要文件,其他文件可有可无,这4个文件是非常重要的,由这4个文件,构成了最基本的Altium Designer工程 SchDoc(原理图)SchLib&a…

ku060 schdoc connect record

flash JTAG信号,最基本的要有5条线,TCK TMS,TDI,TDO,复位信号。 复位信号,有的一条,有的多条,他的作用是镇压CPU,让他停下所有工作,等着JTAG信号对它进行控制,或者让其某部分工作…

AD软件中的pcbdoc、schdoc等类似一些文件的图标变成了白板解决办法

问题案例: 解决办法如下: 方法一:Win系统设置 打开Win系统的设置 默认应用——按文件类型指定默认应用 将pcbdoc、schdoc之类的文件全部选为AD软件即可 方法二:使用AD软件自带的设置 参考自:http://blog.chinaae…

STM32工作笔记0055---认识pcbdoc文件Schdoc文件

技术交流QQ群【JAVA,C++,Python,.NET,BigData,AI】:170933152 可以直接在浏览器上访问EasyEDA用EasyEDA打开。 https://easyeda.com/editor 可以看到: PCB是Printed circuit board这3个单词的首字母,翻译成中文是“印刷电路板”的意思,取其生产工艺如同印刷一样,简要…

AD学习笔记(4)

AD学习笔记(4) 1、元件的放置 两种方法: 其一是在SCHLib界面,选定器件后点击Place跳转到SCHDoc中进行放置;其二是在SCHDoc界面中,通过右下角Panels选项卡打开components,从而可以在已有的库或…

AD17-SchDoc(原理图基础)

放置器件 镜像元器件 鼠标左键,在元器件上长按,浮动之后,按一下X键 效果如下 自动编号 原理图错误检查 主要检查3个项目: --------------------------Duplicate Part Designators 端口号重复了(也就是元器件用了同一个…

Altium Designer(二)——原理图(SchDoc)的绘制

使用版本:AD18 Altium Designer(一)——新建工程以及小技巧 Altium Designer(三)——PCB的绘制 Altium Designer(四)——PCB规则设置 Altium Designer(五)——铺铜和电器规则检查 推荐一个B站的UP主的视频,感觉很不错呀:https://www.bilibil…

Word 自动编号时设置一级标题为“第一章”,二级标题为“1.1”

这个式样与“正规形式编号”有关,直接操作,即可调整效果

word中二级标题随一级标题自动编号

场景: 如果我的一级标题为:“第一章,第二章,第三章…" 我的二级标题设为”1.1,1.2,1.3; 2.1,2.2,2.3; 3.1,3.2,3.3; 怎么才能使我的二级标题的小数点前面随着以及标题1、2、3变动? 例如 我把第二章删除了,这是“第三章“立刻自动变为”第二章“,二级标题“3.1…