小僧最近电脑总安装不上Visual Studio 2019,最后终于装上了,是由于系统版本不兼容。
这里给出两个链接:
- VS官网:下载Visual Studio 2019社区版
- Visual Studio 2019 系统要求:查看VS 2019支持的系统
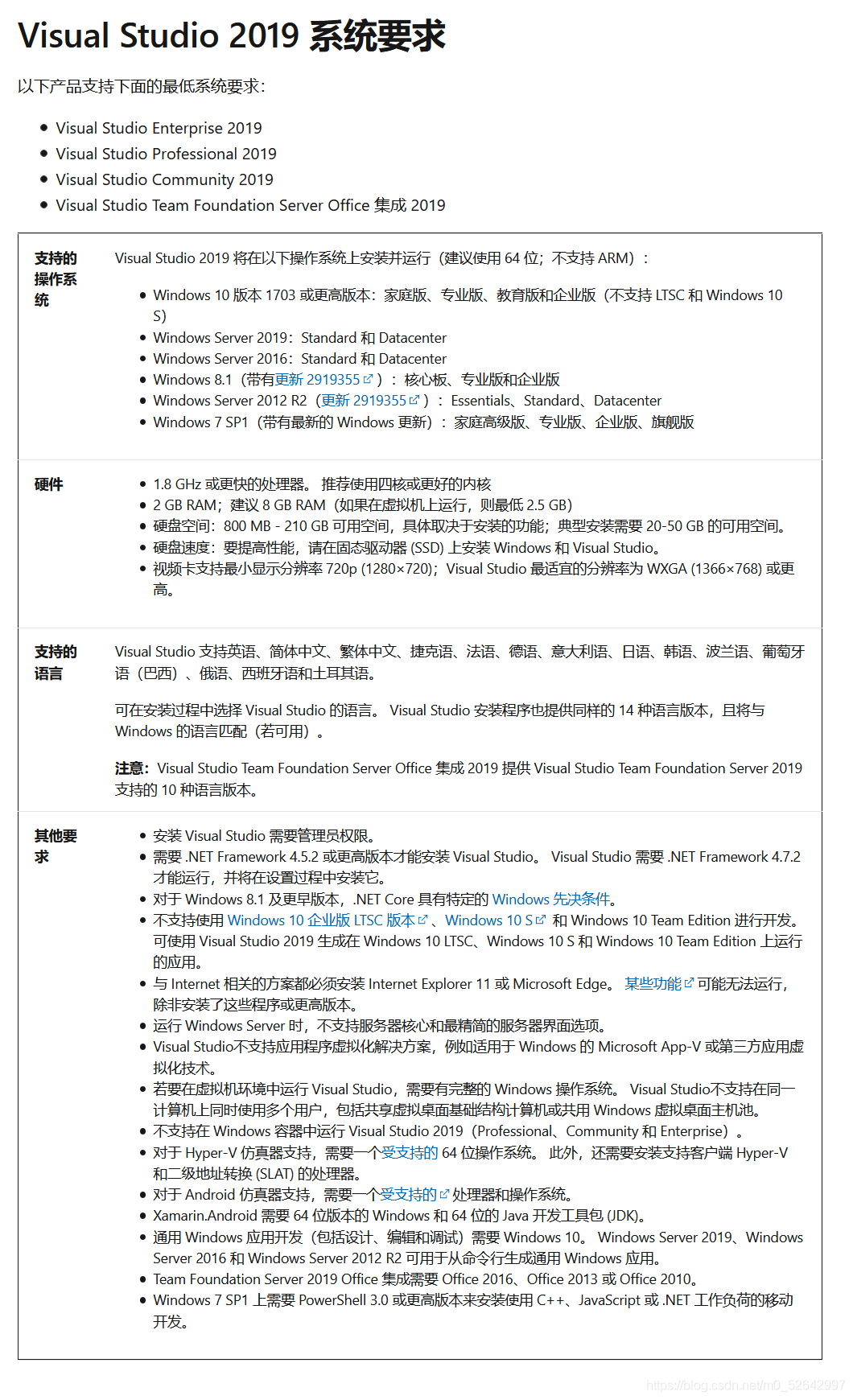
链接2中截图如下,可知VS 2019不支持win10企业版LTIS、Windows 10S。

我们再查看自己电脑系统的版本,如下图。
当系统版本没有错的时候一般是装的上的,参考VS 2019安装教程,实在不行就检查网络或者重启电脑。
当系统版本不支持时,就重装系统,重装系统的话C盘的文件会被清空,注意及时备份,如果软件在C盘的话就找不回来了。重装系统可以在线安装或者U盘安装,建议使用👉黑鲨重装系统,里面有教程,非常的方便。重装系统完成后,需要密钥注册,直接去某宝mai一个就好,不要相信网上的免费密钥和破解方法。
小僧初来乍到,希望大家多多支持!如有纰漏,欢迎大家在评论区留言,小僧会及时更正,同时,大家如果有疑惑的地方可以把问题写在评论区,小僧看到会回复哟😄!
另外,小僧的公众号上线啦,里面有“实用工具”、“学习资源”以及许多资料,欢迎大家关注一波小僧的公众号👇















![转录组学习之序列比对(Hisat2)[学习笔记通俗易懂版]](https://img-blog.csdnimg.cn/e99c9df3c6ca436491401c75aafe334e.png)


