SD软件流程图

article/2025/10/8 8:42:31

SD软件流程图

  • SD软件流程图
    • Host configure
      • Clock
      • SD bus power control
      • changing bus width
      • Timeout setting on data line
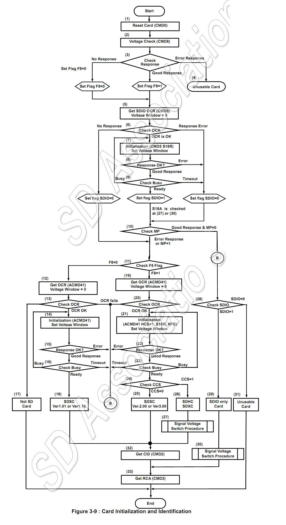
    • Card initialization and identification
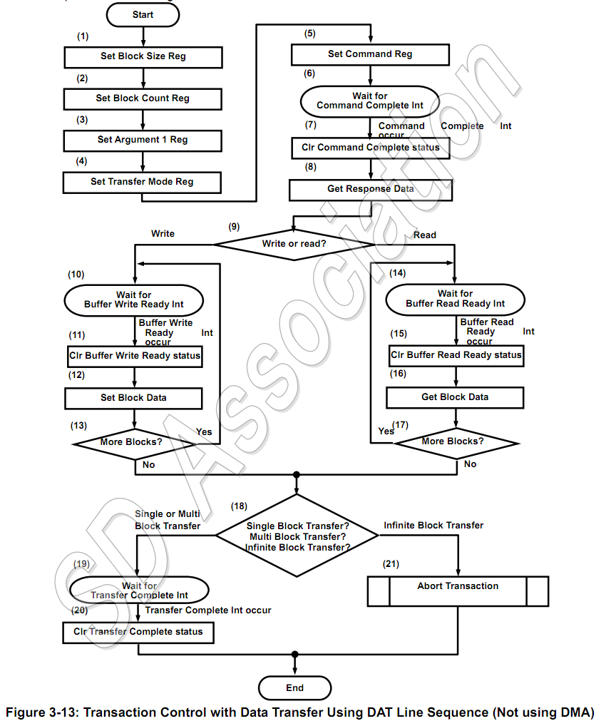
    • Transaction Control
      • Transaction Control without Data
      • Transaction Control with Data
    • Abort Transaction
    • Change Bus Speed Mode
    • Error Recovery
    • Suspend/Resume

Host configure

Clock

SD bus power control

changing bus width

Timeout setting on data line

Card initialization and identification

Transaction Control

Transaction Control without Data

Transaction Control with Data


Abort Transaction

Change Bus Speed Mode

Error Recovery

Suspend/Resume



http://chatgpt.dhexx.cn/article/KEQEqnja.shtml

相关文章

软件工程程序流程图

程序流程图 程序流程图(Program Flow Chart)是用统一规定的标准符号描述程序运行具体步骤的图形表示。程序框图的设计是在处理流程图的基础上,通过对输入输出数据和处理过程的详细分析,将计算机的主要运行步骤和内容标识出来。程…

软件开发流程及类型图

前记 今天接触到了软件开发流程,对其想进行进一步了解,于是网上搜索了软件开发流程的各种资料和信息,网上的资料真是多如牛毛,数不胜数,让人不觉眼前一亮,茅塞顿开,现把自己的想法和感受整理如…

软件工程-基本流程图

本文为转载文,原作者链接: http://www.cnblogs.com/skywang12345/p/3520840.html 概要 软件的基本流程图是我们在学习编程时的必修课,它很简单,却很实用。 需要说明的是,UML并不包括软件的基本流程图,但…

这几个画流程图的软件值得你们收藏

在学习和工作中,我们经常需要制作一些流程图来帮助我们梳理知识点和工作流程,帮助我们理清思路,更加高效顺利地完成学习和工作任务。那你们知道画流程图软件哪个好吗?想知道朋友,快来看看以下我分享的几个工具吧&#…

软件工程——程序流程图详解

软件工程——程序流程图详解 文章目录 软件工程——程序流程图详解程序流程图程序流程图的基本控制结构程序流程图实例程序流程图的标准符号(国家标准)循环的标准符号注解符的使用多选择判断 N-S图N-S图的基本控制结构N-S图的实例N-S图的特点N-S图的扩展…

74161/74LS161 四位二进制同步计数器

逻辑符号 功能表 异步清零,同步置数 输出数范围为0000~1111 当Q0~Q3全为1时,C输出1表示进位

用74161计数器芯片 设计十二进制计数器

用74161计数器芯片 设计十二进制计数器 一.实验内容 1.利用74161计数器芯片设计一个M12的计数器 2.利用Quartus软件进行设计和仿真 3.观察仿真波形 二.实验步骤 1,新建工程 2,新建BDF文件,双击空白处搭建电路 3,新建vwf文件&am…

利用74161计数器芯片设计二十进制的计数器

利用74161计数器芯片设计M20的计数器 一.实验内容 1.利用74161计数器芯片设计一个M20的计数器 2.利用Quartus软件进行设计和仿真 3.观察仿真波形 二.实验步骤 1,新建工程 2,新建bdf文件 3,双击空白处搭建电路: 4,对…

quartus仿真32:74161构成的模7计数器

异步清零法,从0计数到6然后利用过渡态7完成清零操作同步置零法,计数到6时输出一个置位信号,将准备的数字0000输入到计数器中清零和置数的控制端输入相当于对计数数字的译码的过程清零法很遗憾的是有毛刺导致只能计数4个状态,置零法…

EDA数字钟--由(两片74161做成的六十进制计数器)问题总结

六十进制计数器 十二进制计数器 数字钟 问题波形 原因分析 实际的真值表 要求的真值表 09波形时间太短 六十进制计数器 当EN0是 并且LDN0时 遇到上升沿后74161清零 ,与EN0保持 相矛盾 2. 改进方案 为清零时,添加EN的约束 即EN1时才能进行清零操作

74161-可预置任意进制计数器(基于QuartusII实现)

1、 使用74161设计一个可预置的任意进制计数器,使用QuartusII 完成创建工程、编辑电路图、编译,编辑波形文件仿真,记录波形并说明仿真结果,最后在FPGA上进行硬件测试。 原理:如图所示。预置数为0000,当计数…

使用Quartus II9.0验证74161计数器

使用Quartus II9.0验证74161计数器 首先使用Quartus,新建一个项目New Quartus Project,创建一个BDF文件,双击BDF空白处,添加组件符号。 然后编译一次,新建一个vwf,矢量波形仿真文件,双击name下空白处&…

使用Quartus II9.0实现用74161计数器设计一个12进制的计数器

用161计数器芯片,设计一个M12的计数器 因为我们知道74161是16进制计数器,16>12,所以我们用一个74161计数器采用置零法或者置数法设计一个12进制计数器,这里我们采用置数法。 因为74161是同步置数,所以计数器会从0…

使用Quartus II9.0实现用74161计数器设计一个20进制的计数器

用74161计数器芯片设计一个20进制的计数器 因为我们知道74161是16进制计数器&#xff0c;16<20&#xff0c;所以我们要用2个74161计数器&#xff0c;可以将一个74161变为二进制&#xff0c;一个74161变为10进制从而完成设计。事实上&#xff0c;采用74160计数器将更加方便&…

quartus仿真33:74161级联实现模60计数器

将60分解成6*10&#xff0c;分别用74161实现模6和模10计数器&#xff0c;再级联成模60计数器利用OC进位端反相得到的信号输入到置位端&#xff0c;模6计数器的实现15-X16&#xff0c;解得置数端需要准备的数为X101010&#xff0c;模10计数器的实现15-X110&#xff0c;解得置数端…

初识FPGA:用FPGA进行简单74138、74161电路设计

一、用2片3-8 译码器拼接成4-16 译码器 1、3-8译码器功能表 2、实现原理图 采用两个3-8译码器上片为高八位&#xff0c;下片低八位。输入为INA、INB、INC、IND&#xff08;由低到高位&#xff09;&#xff0c;EN0。IND0时,下片工作&#xff1b;IND1时,上片工作&#xf…

74161设计二十进制计数器

1. 2^4<20<2^8&#xff0c;因此在设计中要用到两片74161芯片。 2. 新建BDF文件&#xff0c;保存工程。 3.将所需要的元器件和引脚拖入区域内并完成连接&#xff0c;如图1所示 图1. 二十进制计数器连接图 4.建立VWF文件&#xff0c;仿真后得到结果如图2 图2、 仿真结…