偏向锁的获取和撤销详解

article/2025/10/21 13:10:06

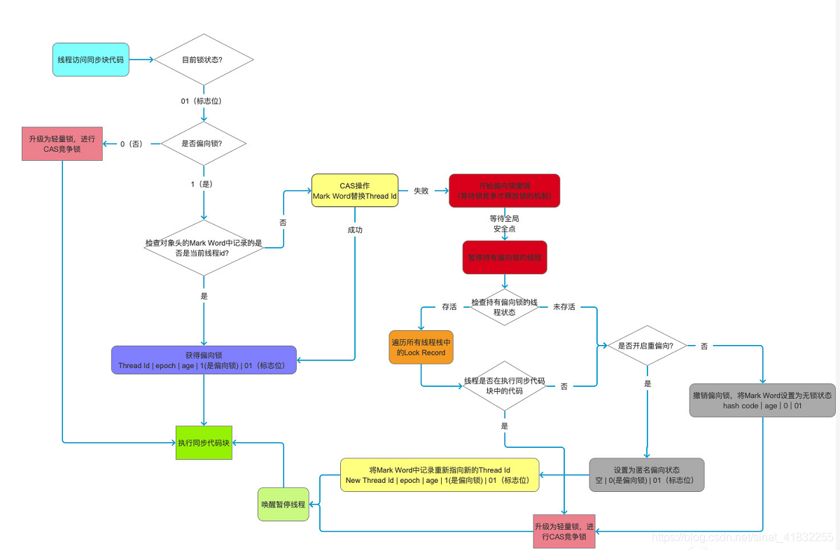
在这里插入图片描述
Java SE 1.6 为了减少获得锁和释放锁带来的性能消耗,引入了偏向锁和轻量级锁;在Java SE 1.6 中,锁共有4种状态,级别从底到高依次是:无锁状态、偏向锁状态、轻量级锁和重量级锁状态,这几种状态会随着竞争情况加剧逐渐升级。锁可以升级但不能降级。

1.偏向锁

HotSpot的作者经过研究发现,大多数情况下,锁不仅存在多线程竞争,而且总是由同一线程多次获得,为了让线程获得锁的代价更低而引入了偏向锁。

(1)偏向锁的获取

注意:当JVM启动了偏向锁模式(Java 6和Java 7里是默认启动的),新创建对象的Mark Word中的ThreadID为0,说明此对象处于偏向锁状态(但未偏向任何线程),也叫作匿名偏向锁状态

  1. 线程A第一次访问同步代码块时,先检查对象头Mark Word中锁标志位是否为01,依此判断此时对象是否处于无锁状态或者偏向锁状态;

  2. 锁标志位是为01,然后判断偏向锁的标识是否为1:
        2.1 如果不是,则进入轻量级锁逻辑(使用CAS竞争锁)(注意:此时不是使用CAS尝试获取偏向锁,而是直接升级为轻量级锁;原因是:当偏向锁的标识为0时,表明偏向锁在此对象上被禁用,禁用原因可能是JVM关闭了偏向锁模式,或该类刚经历过bulk revocation,等等。所以应该入轻量级锁逻辑);
        2.2 如果是1,表明此对象是偏向锁状态,则进行下一步流程。

  3. 判断是偏向锁时,检查对象头Mark Word中记录的ThreadID是否是当前线程A的ID:
        3.1 如果是,则表明当前线程A已经获得过该对象锁,以后线程A进入同步代码块时,不需要CAS进行加锁,只会往当前线程A的栈中添加一条Displaced Mark Word为空的Lock Record,用来统计重入的次数。如下图。
        3.2 如果不是,则进行CAS操作,尝试将当前线程A的ID替换进Mark Word;
          3.2.1 .如果当前对象锁的ThreadID为0(匿名偏向锁状态),则会替换成功(将Mark Word中的Thread id由匿名0改成当前线程A的ID,在当前线程A栈中找到内存地址最高的可用Lock Record,将线程A的ID存入),获得到锁,执行同步代码块。
          3.2.2 .如果当前对象锁的ThreadID不为0,即该对象锁已经被其他线程B占用了,则会替换失败,开始进行偏向锁撤销。这也是偏向锁的特点,一旦出现线程竞争,就会撤销偏向锁。

(2)偏向锁的撤销

  1. 偏向锁的撤销需要等待全局安全点(safe point,代表了一个状态,在该状态下所有线程都是暂停的,stop-the-world),到达全局安全点后,持有偏向锁的线程B也被暂停了。
  2. 检查持有偏向锁的线程B的状态(会遍历当前JVM的所有线程,如果能找到线程B,则说明偏向的线程B还存活着):
        5.1 如果线程还存活,则检查线程是否还在执行同步代码块中的代码:
          5.1.1 如果是,则把该偏向锁升级为轻量级锁,且原持有偏向锁的线程B继续获得该轻量级锁。
        5.2 如果线程未存活,或线程未在执行同步代码块中的代码,则进行校验是否允许重偏向:
          5.2.1 如果不允许重偏向,则将Mark Word设置为无锁状态(未锁定不可偏向状态),然后升级为轻量级锁,进行CAS竞争锁。
          5.2.2 如果允许重偏向,设置为匿名偏向锁状态(即线程B释放偏向锁)。当唤醒线程后,进行CAS将偏向锁重新指向线程A(在对象头和线程栈帧的锁记录中存储当前线程ID)。
  3. 唤醒暂停的线程,从安全点继续执行代码。

补充: 每次进入同步块(即执行monitorenter)的时候都会以从高往低的顺序在栈中找到第一个可用的Lock Record,并设置偏向线程ID;每次解锁(即执行monitorexit)的时候都会从最低的一个Lock Record移除。所以如果能找到对应的Lock Record说明偏向的线程还在执行同步代码块中的代码。

下图为当对象所处于偏向锁时,当前线程重入3次,线程栈帧中Lock Record记录:
如图为当对象所处于偏向锁时,当前线程重入3次,线程栈帧中Lock Record记录

偏向锁的撤销
偏向锁
synchronized原理和偏向锁、轻量级锁、重量级锁的升级过程


http://chatgpt.dhexx.cn/article/EBCV1Ja3.shtml

相关文章

一篇文章说清 :无锁、偏向锁、轻量级锁、重量级锁

文章目录 前言一、无锁二、偏向锁三、轻量级锁(自选锁)四、重量级锁锁升级场景 前言 JDK1.6为了减少获得锁和释放锁所带来的性能消耗,引入了“偏向锁”和“轻量级锁”,所以在JDK1.6里锁一共有四种状态,无锁状态&#x…

synchronized的偏向锁、轻量级锁和重量级锁

文章目录 Java对象头偏向锁批量重偏向批量撤销 轻量级锁重量级锁Monitor 原理 Java对象头 普通对象 Mark Word在64 位虚拟机中的结构为 Mark Word后三(两)位表示 001:无锁状态101: 偏向锁00: 轻量级锁10&#xff1a…

Java synchronized偏向锁、轻量级锁、重量级锁

简介 synchronized锁共有偏向锁、轻量级锁、重量级锁三种类型,而这三种类型的加锁方式都是相同的,写代码时不用考虑加哪种锁。使用锁时对象首先会变为偏向锁状态,当有其它线程获取锁时会升级为轻量级锁(没有竞争锁)&am…

java 中的锁 -- 偏向锁、轻量级锁、自旋锁、重量级锁

之前做过一个测试,详情见这篇文章《多线程 1操作的几种实现方式,及效率对比》,当时对这个测试结果很疑惑,反复执行过多次,发现结果是一样的: 1. 单线程下synchronized效率最高(当时感觉它的效率应该是最差…

偏向锁、轻量级锁、重量级锁的区别和解析

为了换取性能,JVM在内置锁上做了非常多的优化,膨胀式的锁分配策略就是其一。理解偏向锁、轻量级锁、重量级锁的要解决的基本问题,几种锁的分配和膨胀过程,有助于编写并优化基于锁的并发程序。 内置锁的分配和膨胀过程较为复杂&…

偏向锁是什么

偏向锁操作流程偏向锁,顾名思义,它会偏向于第一个访问锁的线程,如果在接下来的运行过程中,该锁没有被其他的线程访问,则持有偏向锁的线程将永远不需要触发同步 但是从我们跑的代码输出却看不到偏向锁这个东东。为啥对…

偏向锁的基本原理

偏向锁的基本原理 前面说过,大部分情况下,锁不仅仅不存在多线程竞争,而是总是由同一个线程多次获得,为了让线程获取锁的代价更低就引入了偏向锁的概念。怎么理解偏向锁呢?当一个线程访问加了同步锁的代码块时&#xff…

偏向锁,轻量级锁,重量级锁的核心原理

前言:大家好,我是小威,24届毕业生,在一家满意的公司实习。本篇文章是关于并发编程中偏向锁,轻量级锁,重量级锁的核心原理知识记录。 本篇文章记录的基础知识,适合在学Java的小白,也适…

深入探究synchronize锁机制

synchronized 有三种方式来加锁,分别是: **1. 修饰实例方法:**作用于当前实例加锁,进入同步代码前要获得当前实例的锁 **2. 静态方法:**作用于当前类加锁,进入同步代码前要获得当前类的锁 **3. 修饰代码块&…

偏向锁的原理与实战

文章目录 1. 偏向锁的核心原理2. 偏向锁代码演示3. 偏向锁的膨胀与撤销 1. 偏向锁的核心原理 如果不存在线程竞争的一个线程获得了锁,那么锁就进入偏向状态,此时Mark Word的结构变为偏向锁结构,锁对象的锁标志位(lock)…

Java并发 | 19.[锁机制] 偏向锁(CAS)

文章目录 1. 偏向锁分析回顾轻量级锁偏向锁的优势 2. 偏向锁(CAS)2.1. 偏向锁流程概述2.2. 锁升级 参考资料 1. 偏向锁分析 回顾轻量级锁 在上文 Java并发 | 18.[锁机制] 轻量级锁(CAS自旋锁)中对轻量级锁进行过解析&#xff0c…

Synchronized-偏向锁

偏向锁是什么? 是jdk1.6引入的一种锁优化方式。让 锁对象 偏心于第一次获取锁的线程,记住它的id,当下一次再有线程获取锁的时候,与记录的ID匹配,直接获取锁就行。是一种load-and-test的过程。 引入目的? …

面试题-- 什么是偏向锁

所谓的偏向,就是偏心,即锁会偏向于当前已经占有锁的线程 。 大部分情况是没有竞争的(某个同步块大多数情况都不会出现多线程同时竞争锁),所以可以通过偏向来提高性能。即在无竞争时,之前获得锁的线程再次获…

Java中的偏向锁,轻量级锁, 重量级锁解析

文章目录 参考文章Java 中的锁一些先修知识synchronized 关键字之锁的升级(偏向锁->轻量级锁->重量级锁)无锁 -> 偏向锁偏向锁的撤销(Revoke)偏向锁的批量再偏向(Bulk Rebias)机制偏向锁 -> 轻…

条件分布

1.离散型: 例1: 2.连续型:

关于多元正态分布的条件分布的证明

之前在机器学习 cs229学习笔记3 (EM alogrithm,Mixture of Gaussians revisited & Factor analysis )中直接给出了多元正态分布的条件概率 正好今天上课讲了多元正态分布的内容,但没有涉及条件概率,所以下来baidu了一下,找到一个不错的pp…

条件分布函数(离散-条件分布律)

一、离散随机变量的条件分布函数 1.0、条件分布函数定义 1.1、例 1.1.1、例1 1.1.2、例2 二、连续型随机变量的条件分布函数 2.1、连续随机变量的条件分布函数 2.2、条件概率密度函数

第三章 多维随机变量及其分布 3.3 条件分布

第三章 多维随机变量及其分布 3.3 条件分布 文章目录 第三章 多维随机变量及其分布 3.3 条件分布离散型随机变量的条件分布连续型随机变量的条件分布 离散型随机变量的条件分布 例: 求: 离散型的直接套条件概率的公式就行了。 连续型随机变量的条件分布…

~《概率论》~条件分布

《概率论》条件分布 文章目录 ~《概率论》~条件分布一、离散型随机向量的条件分布1.1、定义1.2、性质 二、连续型随机向量的条件分布2.1、定义2.2、性质 一、离散型随机向量的条件分布 1.1、定义 1.2、性质 二、连续型随机向量的条件分布 2.1、定义 2.2、性质