Otter源码深入详解(三)

article/2025/10/20 15:39:33

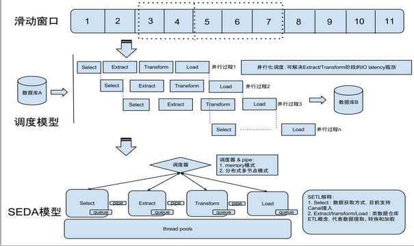
分析Node的代码前,需要理解Node的工作机制,需要先了解其工作原理:
https://github.com/alibaba/otter/wiki/Otter调度模型
这里用到了SEDA模型,SEDA模型这里有偏文章介绍的很好:
https://www.jianshu.com/p/e184fdc0ade4

下面就是Otter-Node模块的工作流程图
在这里插入图片描述
说明:

otter通过select模块串行获取canal的批数据,注意是串行获取,每批次获取到的数据,就会有一个全局标识,otter里称之为processId.
select模块获取到数据后,将其传递给后续的ETL模型. 这里E和T模块会是一个并行处理
将数据最后传递到Load时,会根据每批数据对应的processId,按照顺序进行串行加载。 ( 比如有一个processId=2的数据先到了Load模块,但会阻塞等processId=1的数据Load完成后才会被执行)
简单一点说,Select/Load模块会是一个串行机制来保证binlog处理的顺序性,Extract/Transform会是一个并行,加速传输效率.

并行度
类似于tcp滑动窗口大小,比如整个滑动窗口设置了并行度为5时,只有等第一个processId Load完成后,第6个Select才会去获取数据。

数据可靠性
如何保证数据不丢:2pc. (get/ack)
如何处理重传协议:get/ack/rollback
如何支持并行化:多get cursor+ack curosr (可以参看Canal的异步ACK模型)
在这里插入图片描述

在这里插入图片描述
说明: 将并行化调度的串行/并行处理,进行隐藏,抽象了await/single的接口,整个调度称之为仲裁器。(有了这层抽象,不同的仲裁器实现可以解决同机房,异地机房的同步需求)

模型接口:

await模拟object获取锁操作
notify被唤醒后提交任务到thread pools
single模拟object释放锁操作,触发下一个stage
这里使用了SEDA模型的优势:

共享thread pool,解决流控机制
划分多stage,提升资源利用率
统一编程模型,支持同机房,跨机房不同的调度算法
仲裁器算法
主要包括: 令牌生成(processId) + 事件通知.

令牌生成:

基于AtomicLong.inc()机制,(纯内存机制,解决同机房,单节点同步需求,不需要多节点交互)
基于zookeeper的自增id机制,(解决异地机房,多节点协作同步需求)
事件通知: (简单原理: 每个stage都会有个block queue,接收上一个stage的single信号通知,当前stage会阻塞在该block queue上,直到有信号通知)

block queue + put/take方法,(纯内存机制)
block queue + rpc + put/take方法 (两个stage对应的node不同,需要rpc调用,需要依赖负载均衡算法解决node节点的选择问题)
block queue + zookeeper watcher ()
负载均衡算法:

Stick : 类似于session stick技术,一旦第一次选择了node,下一次选择会继续使用该node. (有一个好处,资源上下文缓存命中率高)
Random : 随机算法
RoundRbin : 轮询算法
注意点:每个node节点,都会在zookeeper中生成Ephemeral节点,每个node都会缓存住当前存活的node列表,node节点消失,通过zookeeper watcher机制刷新每个node机器的内存。然后针对每次负载均衡选择时只针对当前存活的节点,保证调度的可靠性。

Node模块代码详解:
在这里插入图片描述
一、canal
1.communication

注:canal大家应该都不陌生,主要作用是将自己伪装成一个Mysql从库,拉取Mysql主库binlog信息,实时同步增量数据。
这个模块依赖了canal的一些代码

	   <dependency><groupId>com.alibaba.otter</groupId><artifactId>canal.instance.manager</artifactId><version>${otter_canal_version}</version><exclusions><exclusion><groupId>org.springframework</groupId><artifactId>spring</artifactId></exclusion></exclusions></dependency><dependency><groupId>com.alibaba.otter</groupId><artifactId>canal.parse</artifactId><version>${otter_canal_version}</version><exclusions><exclusion><groupId>org.springframework</groupId><artifactId>spring</artifactId></exclusion></exclusions></dependency><dependency><groupId>com.alibaba.otter</groupId><artifactId>canal.server</artifactId><version>${otter_canal_version}</version><exclusions><exclusion><groupId>org.springframework</groupId><artifactId>spring</artifactId></exclusion><exclusion><groupId>org.apache.kafka</groupId><artifactId>kafka_2.11</artifactId>				</exclusion></exclusions></dependency>

CanalCommmunicationClient类

–callManager方法,对List 中的地址进行调用
在这里插入图片描述
这里调用的地址,为Manager地址和端口,这个地址在node的主配置文件otter.properties里可配:
在这里插入图片描述
这个类主要是对Manager http接口的调用,然后manager再调用canal
CanalConfigClient类也是类似,封装的主要是为了获取canal的状态信息,包含以下接口:

  • findCanal --根据对应的destinantion查询Canal信息
  • findFilter --根据对应的destinantion查询filter信息

2.ha
AuthenticationInfoUtils

MediaHAController 继承 AbstractCanalLifeCycle
start()方法:主要检测数据库Master节点是否发生变更,如果发生变更,触发回调
在这里插入图片描述
在这里插入图片描述
二、common模块
1、communication
2、config
3、statistics

三、deployer模块
Otter-Node节点的启动类,主配置文件都在这个模块下。
四、etl模块
etl模块大概是otter里面最核心也最复杂的代码了,S.E.T.L功能模块:
在这里插入图片描述
SETL四个模块通过pipe进行交互

1、common

  • datasource
    在这里插入图片描述
    连接池配置在这里,一般32个连接也足够满足需求了。
    这里实际上Otter是利用canal将binlog同步出来,然后拼装成SQL,然后插入目标库

  • db
    1、dialect:
    mysql:
    MysqlDialect类:继承自AbstractDbDialect
    在这里插入图片描述
    初始化一个sqlTemplate,并注入了jdbcTemplate、Mysql版本号,库名等。重点在于这个MysqlTemplate,这个类里面有个方法叫:getMergeSql()如下:
    在这里插入图片描述
    根据Canal解析出的列名,字段名,数据等,拼装成SQL插入到目标库。
    oracle略
    2、lob:getJdbcExtractor():根据数据源的名称,node拿到不同的jdbc Connection,Statement用于执行SQL。
    3、utils:DdlUtils类:SQL解析,使用Druid(阿里开源连接池)中的SQL解析器

  • io
    1、compress
    提供了各种文件、流、字节数组间的转换方法
    2、crypto
    加密算法,对byte[]数据进行加解密
    3、download
    otter支持了静态文件的上传同步功能,这里是文件的方法实现,想使用这个功能,还需要系统安装aria2(需要高版本gcc编译)
    4、signature
    主要是校验数据完整性的一些接口,CRC校验(32位)

  • jetty

  • jetty的嵌入式启动入口

  • jmx
    1、JmxConnectorServerFactoryBean继承Spring的:ConnectorServerFactoryBean
    spring为将bean提供为mbean,用于外接监控提供了现成的方法。这里的jmx端口,默认为服务端口+1
    在这里插入图片描述

  • pipe

  • task
    GlobalTask --S、E、T、L 的主线程
    成员变量
    在这里插入图片描述
    在这里插入图片描述
    sendRollBackTermin:发送回滚命令,这里将TerminType.ROLLBACK包裹成事件,调用single方法回滚,single有三种实现:
    在这里插入图片描述
    基于仲裁器、基于内存、基于zk的三种实现。
    调用single会调用仲裁器的single方法
    在这里插入图片描述
    仲裁器会根据pipelineId,来选择一种仲裁模式chooseMode
    在这里插入图片描述
    这里很明显,如果Node节点为跨机房部署(双活需求),那仲裁模式肯定是RPC调用方式。如果Node节点既承担从canal拉取数据抽取,转换,又承担插入目标库的角色,那么一台Node,内存模式的仲裁即可。

基于内存版的Termin信号处理,查看类:TerminMemoryArbitrateEvent
在这里插入图片描述
MemoryStageController中的 BlockingQueue termins;
TeminEventData「
NORMAL,
WARNING,
ROLLBACK,
RESTART,
SHUTDOWN

所有的TeminEventData事件,都向这个队列里插。不管正常还是回滚。
上面调用termin后:
在这里插入图片描述
在这里插入图片描述
replys数据结构:Map
key:StageType(S|T|E|L) value:ReplyProcessQueue
S、T、E、L每个模块都对应一个队列ReplyProcessQueue,这个自定义队列内部又封装了一个PriorityQueue tables 里面存着 处理事件的id->processId
initSelect从replys队列中取出select队列,然后根据pipelineId取出并行度,并行度是指数据从canal中同步出来后,会并发的进行抽取转换,然后并发插入目标库,提高同步效率。
当select的队列小于并行度,并且并行度>0,则将处理id+1插入selectId,

2、conflict
处理冲突模块(暂时略)
3、extract

ExtractTask extends GlobalTask

在这里插入图片描述
在这里插入图片描述
在这里插入图片描述
基于内存的仲裁者实现如下 (*重点来了):
在这里插入图片描述
4、load
LoadTask extends GlobalTask
和ExtractTask类似,启动个线程,阻塞到pipeline await
在这里插入图片描述

5、model.protobuf
基于protobuf的流转化
6、select
内嵌canal,从DB拉取数据,

  • CanalEmbedSelector类的start()方法,为canal同步的初始化代码,最终调用CanalServerWithEmbeded的start()方法启动(canal有内嵌式,和独立部署式,这里用内嵌式canal)
  • CanalFilterSupport类主要为otter的过滤方法,同步哪些数据,不同步哪些数据,在Manager配置的表达式,都在这里过滤
  • OtterDownStreamHandler类主要功能负责canal -store模块的数据输出处理。canal分为三个主要的模块,parse,sink,store,parse主要负责解析binlog,sink负责数据转发,store模块负责数据的归属,原生的canal,store模块用了内存模式的RingBuffer,也有人改造store模块,用消息队列来存储,Otter这里为了和SEDA模型的线程处理整合,做了额外的特殊的处理,继承了AbstractCanalEventDownStreamHandler,重写了before,retry,after接口,before接口里,考虑了故障场景的同步初始化。
    在这里插入图片描述在这里插入图片描述

7、transform

S、E、T、L模块,各有一个主线程,分别叫做:
SelectTask
ExtractTask
TransformTask
LoadTask
每个Task都继承自GlobalTask,每个Task内部都有一个线程池
每个线程的处理逻辑如下:

while(true){blockingQueue.get();thread{1.处理Task(S、E、T、L)2.处理完通知下一个模块(向下一个blockingQueue插入通知)}executorService.execute(thread);
}

整体S、E、T、L是由OtterController类进行维护,实时接收manager推送的NodeTask调度信息。
OtterController内部维护这样一个数据结构:
Map<Long, Map<StageType, GlobalTask>> controllers ;
第一层:key :pipeline-ID
第二层:key:S、E、T、L模块,value:S、E、T、L对应的GlobalTask(线程池)

故,每个同步任务由一个pipeline负责,而每个pipleline又分为S、E、T、L处理模块处理。


http://chatgpt.dhexx.cn/article/WEl126hE.shtml

相关文章

otter mysql教学视频_3.Otter快速上手

QuickStart 1.几点说明 有一点特别注意&#xff1a;目前canal支持mixed,row,statement多种日志协议的解析&#xff0c;但配合otter进行数据库同步&#xff0c;目前仅支持row协议的同步&#xff0c;使用时需要注意. 环境准备 操作系统 a. otter为纯java编写&#xff0c;windows/…

通过docker构建otter

本文是通过docker构建otter环境与mysql环境 一、使用docker构建otter docker pull canal/otter-all curl -fsSL https://raw.githubusercontent.com/alibaba/otter/master/docker/run.sh | bash 访问otter&#xff1a;http://192.168.102.212:8080 账号密码默认是admin/adm…

Otter详解

otter girthub链接&#xff1a; https://github.com/alibaba/otter 有兴趣的同学可以移步笔者的个人博客 更多博客 整体架构 子模块解释 zooKeeper 分布式一致性协调服务&#xff0c;主要用来调度配置好的node模块。 manager 管理中心&#xff0c;用来配置同步信息&#…

otter 配置问题笔记

otter 部署启动 : 1,启动zookeeper 2,启动manager 3,启动node 4 在manger管理界面配置zookeeper 和node 添加映射关系表 点击pipeline的名称, 点击[批量添加] (一个一个的添加, 太累) 按照以下格式输入 数据库名,表1,【数据源配置】序号,目的数据源的序号 item,s…

otter快速开始

目录 一、Otter简介二、Otter目前支持了什么三、Canal & Otter 的一些注意事项四、otter单向同步搭建测试1. 环境准备2. Manager使用&#xff08;任务配置整个流程&#xff09;配置完整流程 3. 过程问题整理3.1 Problem accessing /channelList.htm. Reason:3.2 show maste…

Otter

一.概述 Otter 阿里巴巴分布式数据库同步系统&#xff1a;https://github.com/alibaba/otter Otter底层依赖Canal接收和解析mysql binlog日志&#xff0c;提供了可配置化的同步机制&#xff0c;纯java开发&#xff0c;免费开源的&#xff0c;基于数据库增量日志解析&#xff…

otter学习 | otter 基本介绍

一、项目介绍 名称&#xff1a;otter [‘ɒtə(r)] 译意&#xff1a; 水獭&#xff0c;数据搬运工 语言&#xff1a; 纯java开发 定位&#xff1a; 基于数据库增量日志解析&#xff0c;准实时同步到本机房或异地机房的mysql/oracle数据库。 二、工作原理 原理描述&#xf…

Otter-安装配置

简介 OTTER是阿里巴巴公司为了解决杭州/美国机房数据间同步研发的一个开源软件。OTTER基于数据库增量日志解析&#xff0c;准实时同步到本机房或异地机房的mysql/oracle数据库&#xff0c;是一个分布式数据库同步系统。 工作原理图&#xff1a; 原理描述&#xff1a; 基于Can…

Otter入门简介

一、Otter简介 1.1 otter是什么&#xff1f; otter 译意&#xff1a; 水獭&#xff0c;数据搬运工 语言&#xff1a; 纯java开发 定位&#xff1a; 基于数据库增量日志解析&#xff0c;准实时同步到本机房或异地机房的mysql/oracle数据库. 一个分布式数据库同步系统。Ottter是…

2.Otter原理介绍

Introduction 项目介绍 名称&#xff1a;otter [ɒtə(r)] 译意&#xff1a; 水獭&#xff0c;数据搬运工 语言&#xff1a; 纯java开发 定位&#xff1a; 基于数据库增量日志解析&#xff0c;准实时同步到本机房或异地机房的mysql/oracle数据库. 工作原理 image 原理描述&…

斐波那契数列输出的C语言实现

斐波那契数列输出的C语言实现 1.流程图 2.代码实现 #include <stdio.h>#define num1 0//第一项 #define num2 1//第二项int Fibonacci_Sequence(int num_n1, int num_n2, int times_0,int times_already)//num_1为第n-2位数&#xff0c;int num_n2为第n-1位数&#xf…

蓝桥杯入门训练Fibonacci数列 C语言

Fibonacci数列 C语言 问题描述 Fibonacci数列的递推公式为:Fn=Fn-1+Fn-2,其中F1=F2=1。 当n比较大时,Fn也非常大,现在我们想知道,Fn除以10007的余数是多少。 输入格式 输入包含一个整数n。 输出格式 输出一行,包含一个整数,表示Fn除以10007的余数。 说明: 在本题中…

C语言 计算斐波那契数列

C语言 计算斐波那契数列 前言 在学习C语言的道路上多次遇到了求斐波那契数列的问题&#xff0c;今天来总结一下我所知道的几种思想方法。方法一&#xff1a;循环 使用斐波那契数列的推导式&#xff0c;通过循环将每一个值保存到数组fib中。需要说明的是&#xff0c;这里的fi…

c语言数组的斐波那契数列

c语言数组的斐波那契数列 核心思想&#xff1a;后一项是前一项的和 a[i]a[i-1]a[i-2]&#xff1b; 题干 转换为代码 #include<stdio.h> int main() {int i,n,a[20]{1,1};scanf("%d",&n);if(n<2)printf("%d",1);else{for(i2;i<n;i)a[i]a…

C语言数组之斐波那契数列

目录 一、斐波那契数列是什么&#xff1f; 二、代码展示 1.斐波那契数列 2.冒泡排序 总结 一、斐波那契数列是什么&#xff1f; 斐波那契数列指的是这样一个数列&#xff1a;1、1、2、3、5、8、13、21、34、……在数学上&#xff0c;斐波那契数列以如下被以递推的方法定义…

斐波那契数列c语言实现 每行五个输出

斐波那契数列 指的是这样一个数列&#xff1a; 0 1 1 2 3 5 8 13 21 34 55 89 144 233… 这个数列从第3项开始&#xff0c;每一项都等于前两项之和。 设计思路&#xff0c;考虑到数列是从第三项开始呈现规律&#xff0c;故将前两项先定义&#xff0c;第三项设为变量。 后续通过…

斐波那契数列C语言实现

斐波那契数列(Fibonacci) 斐波那契数列&#xff08;意大利语: Successione di Fibonacci)&#xff0c;又称黄金分割数列、费波那西数列、费波拿契数、费氏数列&#xff0c;指的是这样一个数列&#xff1a;0、1、1、2、3、5、8、13、21、……在数学上&#xff0c;斐波纳契数列以…

斐波那契数列C语言

1.斐波那契数列是指这样一个数列&#xff1a;1&#xff0c;1&#xff0c;2&#xff0c;3&#xff0c;5&#xff0c;8&#xff0c;13&#xff0c;21&#xff0c;34&#xff0c;55&#xff0c;89..... 这个数列从第3项开始&#xff0c;每一项都等于前两项之和。 主要思想&#…

斐波那契数列C语言设计步骤,斐波那契数列c语言函数

(C语言)用递归方法编写CSS布局HTML小编今天和大家分享斐波那契数列的函数 用递归方法编写CSS布局HTML小编今天和大家分享斐波那契数列的函数&#xff0c;返回值为长整型。斐波那契数列的#include long func(long n) { if(n0||n1)return n; else return func(n-1)func(n-2); } m…

C语言斐波那契数列

斐波那契数列&#xff08;Fibonacci sequence&#xff09;&#xff0c;又称黄金分割数列&#xff0c;因数学家莱昂纳多斐波那契&#xff08;Leonardo Fibonacci&#xff09;以兔子繁殖为例子而引入&#xff0c;故又称为“兔子数列”&#xff0c;指的是这样一个数列&#xff1a;…