关于HC-SR501人体红外感应模块的光敏电阻取值到底为多少的终极研究

article/2025/10/15 15:17:04

ee173bc3e2a14dbd8ba85c0b696e4972.jpeg

         这个光敏电阻到底应该选多大的?商家讲不来,资料里没有,百度搜不到。资料里只说,预留了这个接口,自己买光敏电阻焊接就可以了,但是我焊接了3个不同的光敏电阻,结果全是不符合预期,一度让我放弃光感功能。但是我又确实需要这个功能,长期无论白天还是黑夜都触发亮灯,既不科学也不优雅,于是我今天研究了电路图,并用万用表测试了一些情况……功夫不负有心人,终于靠自己搞明白了。

        首先就是以下电路图关于光敏的部分是错误的:

a5d256e933e4484382fcdd1372ea30d4.png

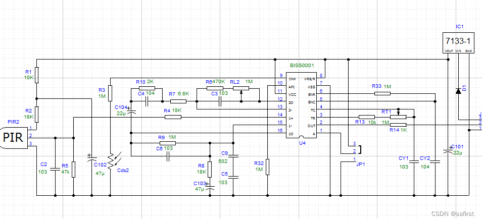
    biss0001的9脚连线位置应该接在R3(1MΩ)和CDS2(光敏电阻RL)之间,就如同我们平时使用光敏电阻接的那样进行分压,要相信自己,我开始被它误导了很久……下面这张图可信度高一些。

    这样一来,9脚的电位其实就是光敏电阻上能够分压的大小。另外根据biss0001芯片的资料,9脚要大于0.2VDD才能让芯片起作用,即:要让它不起作用,就是让9脚的电平非常低,而光敏电阻在亮的时候电阻非常小,它分到的电压就会非常小,这是符合预期的。

    这里说明一下的是:VDD(芯片图中标注为VCC)是这块芯片的工作电压,它是3.3V的,与模块输入电压不同,模块的输入引脚VCC可以取值4.5 - 20V,它通过7133稳压器来降压给到VDD的。VDD的具体大小不重要,因为比较的是相对值。

好,核心部分来了:

  • 光敏电阻在明亮的地方电阻非常小,而与它配对分压的哥们是1MΩ的电阻,所以绝对可以满足在亮的时候分压不到0.2VDD,所以白天不触发基本是铁定的,什么光敏电阻都可以做到。

  • 但是在黑暗时,是不是一定会大于0.2VDD呢?不一定!我焊接了3个光敏电阻都不符合预期问题就出在这里。

  • 那到底要怎么样的一个取值呢?这里需要一个简单的计算:0.2即五分之一,而上面电阻是1MΩ,那么想要在整个分压占据五分之一,要求光敏电阻的阻值达到250KΩ,也就是说,如果你想要让光敏电阻在黑暗中起作用,还要确保它在你想要的那种“黑暗程度”下阻值要超过250KΩ。

  • 于是衍生出一个重要结论:如果你的光敏电阻在你测试的黑暗条件下阻值才只有60KΩ,那么可以确信,这颗光敏电阻不可能符合你的作品要求。此时,你可以串联焊接一个200KΩ的电阻来保证阻值,如我做的这样:

  • d8f771c618f84485b83efbe8e27e0c63.jpeg

    综上所述,这颗光敏电阻的取值是有讲究的,绝不是随手一颗都能满足要求,具体大小由安置场所的亮度决定,但是总的大小应该满足在“你期望工作的那个黑暗环境中”超过250KΩ!

    这才是正解,希望能够帮助到和我一样迷茫了很久的朋友……


http://chatgpt.dhexx.cn/article/SitkxUlJ.shtml

相关文章

Arduino - 驱动HC-SR501 人体红外感应模块

参考文章: Arduino - 驱动HC-SR501 人体红外感应模块 Arduino 使用人体红外感应模块 HC-SR501 代码如下: /* Arduino 驱动HC-SR501 人体红外感应模块 Created 2017/03 by 太极创客本程序旨在使用Arduino Uno驱动HC-SR501 人体红外感应模块。 * 连接说明…

ESP32 Micropython编程(Thonny)04---- 人体感应模块

本人持续分享更多关于嵌入式和单片机的知识,如果大家喜欢,别忘点个赞加个关注哦,让我们一起共同进步 最近使用到人体感应模块HC-SR501,这个模块使用十分简单,看下面代码就可以看出了,而且应用广泛&#xff…

stm32f4红外传感器模块 和人体感应模块HCSR501

也同时买了个红外传感器模块 还买了一个长这样的 这个好容易随便写写了 初始化一下gpioB引脚 __HAL_RCC_GPIOB_CLK_ENABLE(); GPIO_Initure.PinGPIO_PIN_2; //PB2GPIO_Initure.ModeGPIO_MODE_INPUT; //输入GPIO_Initure.PullGPIO_PULLUP; //下拉GPIO…

基于Arduino实现简单人体红外感应灯(人体红外传感器+LED)

这是一个使用arduino以及人体红外传感器实现的人体感应灯,详细细节如下: 1. 实验元件 UNO 实验套装(arduino控制板、USB数据线、面包板、跳线)人体红外传感器1个led灯1个电阻(220欧,1个) 2. 实现…

人体感应模块stm32驱动

热释电效应 在某些绝缘物质中,由于温度的变化引起极化状态改变的现象称为热释电效应。能实现热释电效应的物质被称为热电体。热电体物质有硫酸三甘肽(TGS)、铁电钛酸钡、电气石和蔗糖等。这一现象早在2300年前就被人们发现了,但对它的研究则…

基于51控制的人体感应灯

文章目录 前言1 背景2 可实现功能3 制作材料4 设计电路5 设计原理5.1 原理一(人体感应)5.2 原理二(距离感应)5.3 原理三(灯的亮度调节) 6 程序设计7 成品模型展示总结 前言 首先我先说说为什么要做这个东西…

人体感应(红外感应)

一、需求描叙 通过打开写的测试的app,点击测试的按钮,循环调用控制人体感应的方法来控制人体感应仪器(应该是红外感应)。 二、完成测试程序涉及到的文件: 1.一个xxx.so文件; 这个文件要导入到Android系统…

Arduino 使用人体红外感应模块 HC-SR501

通过这篇文章,可以了解到以下内容: HC-SR501 传感器的基本信息及接线方法HC-SR501 跳线选择的两种时间模式HC-SR501 简单功能实验 HC-SR501 传感器的基本信息及接线方法 HC-SR501 是一款基于热释电效应的人体热释运动传感器,能检测到人体或…

HC-SR501人体红外感应模块程序

当感应到时,输出一个高电平。这里我对io口进行了配置,要不然读不到高电平。建议大家以后养成习惯,对io口进行配置,stm32中会用到。 在这里我额外提下,一般在stm32中 浮空输入 芯片内部没有接上下拉电阻。由于其输入阻…

单片机之人体感应传感器原理与实现

人体红外传感器,是一种新型传感器,能够有效的检测出周围环境的状态。 第一:人体红外模块工作原理 人体都有恒定的体温,一般在37度,所以会发出特定波长10UM左右的红外线,被动式红外探头就是靠探测人体发射的…

【电路】自用人体感应灯(HC-SR501人体感应模块)

文章目录 低成本人体感应灯需求分析器件清单参数测量HC-SR501人体感应模块LED灯板 方案设计思路简介原理图PCB设计 成品 低成本人体感应灯 需求分析 老旧小区地下室没有灯,找钥匙不方便,地理环境因素使用声音传感灯易发生误触。 需要满足的需求&#x…

HC-SR501 人体红外感应模块

资料下载:http://pan.baidu.com/s/1bnkxeoR 完美版HC-SR501是基于红外线技术的自动控制模块,采用德国原装进口LHI778探头设计,灵敏度高,可靠性强,超低电压工作模式,广泛应用于各类自动感应电器设备&#x…

Arduino与人体感应模块

工具: 1.Arduino 开发板* 1 2.人体感应模块传感器 * 1 这个人体感应传感器有三个引脚,分别是VCC,OUT,GND,同之前的红外线传感器一样输出的是数字信号,所以要将OUT接入digital pwm引脚,这里我接…

SR505人体感应模块

实物外观 正: 反: 功能介绍 基于红外线的一个传感器,检测到人体的移动会输出高电平信号,持续8s左右,若人在其感应范围内长时间保持不动(或者不在其感应范围内)会输出低电平信号。 使用 该…

STM32与人体红外感应模块的简单使用——入门级

工作原理 人体有恒定的温度,可以发出10UM的红外波,而人体红外感应模块就可以探测出这些红外波,从而产生电平转换。由此人们可以使用人体红外检测模块来检测是否有人。 模块工作环境 工作电压:5V至20V电平输出:高3.3…

【传感器模块】 HC-SR501 人体红外感应模块 热释电 红外传感器

一、模块介绍 产品特点: HC-SR501是基于红外线技术的自动控制模块,采用德国原装进口LHI778 探头设计,灵敏度高,可靠性强,超低电压工作模式,广泛应用于各类自动感应电器设备,尤其是干电池供电的…

红外人体感应传感器SR602模块使用说明

​一.HC-SR602模块 红外人体感应传感器HC-SR602是基于红外线技术的自动控制模块,专用于感应周围人体的存在。该模块相较于HC-SR501,灵敏度较高,抗干扰能力大,且简单易用。 二.HC-SR602模块主要参数 工作电压&#xff1…

【单片机基础篇】 人体红外感应传感器模块

概述 红外热释电传感器是一款基于热释电效应的人体热释运动传感器,能检测到人体或动物身上发出的红外线,配合菲涅尔透镜能使传感器探测范围更远更广。可在控制器上编程应用,通过3P传感器连接线插接到专用传感器扩展板上使用,可以轻…

【单片机】人体感应模块

文章目录 前言模块介绍(可跳过)模块使用代码:h文件代码:c文件代码使用方法补充介绍(可/不可重复触发) 代码获取 前言 大家好,我是林白柏; 希望你看完之后,能有所收获&a…

人体红外传感模块原理分析

数字热释电传感器是将传统热释电传感器的敏感元与信号处理芯片集成化设计,将敏感元与 IC 芯片集成封装到传感器屏蔽罩内部,敏感元通过感应外界人体移动产生的红外信号,以差分输入的方式传送到高精度的数字智能处理芯片进行处理,信…