【网易云音乐】产品分析报告
- 产品基本信息
产品名称 网易云音乐
产品版本 Android V6.4.5
体验环境 Android 6.0.1
体验时间 2019.11.3
体验者 suing
二.市场背景
1.行业背景:
根据《第44次中国互联网络发展状况统计报告》调查显示,截止2019年6月,中国网络音乐用户规模达6.08亿,较2018年底增长3229万,呈现持续增长态势。
数据显示,中国手机网络音乐市场与网络音乐整体市场发展态势一致,截止2019年6月,手机网络音乐用户量达5.85亿,较2018年底用户量显著增长3201万,在网络音乐用户中占比96.22%,渗透比例较高。与此同时,手机网络音乐用户在手机网民中占比69.1%,仍有一定的增长空间。
随着市场的持续增长,移动音乐市场竞争日益激烈,目前移动音乐市场MAU排名前五的音乐APP有酷狗音乐、QQ音乐、全民K歌、网易云音乐及酷我音乐,腾讯音乐娱乐集团所属APP占据主要市场,网易云音乐在其中月活跃用户数最低,但用户增速较高,与酷我音乐的差距在逐渐缩小。
2.产品背景:
网易云音乐APP上线于2013年4月23日。 2014年1月至9月份,据TalkingData移动数据研究中心发布的数据显示,网易云音乐以36.5%的用户月增长率居音乐类APP首位,超过QQ音乐等同行产品。据app store排名,显示,网易云音乐在2019年8月至今,下载排行稳居音乐·免费榜前三,并有较长的一段时间长期居首。
2019年8月8日,在2019年网易第二季度财报中财报分析师电话会议披露,网易云音乐总用户数已突破8亿,同比增长50%,其中付费有效会员数同比涨135%,增长速度迅猛。同年9月6日,网易云音乐获得由阿里巴巴领投的B2轮融资,融资金额约7亿美元。
在发展取得喜人成果的同时,网易云音乐也面临极大的竞争压力。2018年在线音乐市场打响版权争夺战。4月5日,腾讯音乐娱乐集团表示暂停与网易云音乐的转授权合作洽谈。在整理2019年8月30日至10月30日app store及安卓应用市场对网易云音乐的所有216条评价后,发现在116条有效评价中,版权相关评论占据用户评论大多数,音乐版权缺失问题成为网易云音乐进一步发展的掣肘。(相关评论列表见附件1)
三.用户&场景分析
1.用户分析:
根据数据统计,与竞品QQ音乐相较,网易云音乐用户具有以下特征:
- 用户群体较为年轻。主要用户为30岁以下年轻群体,占比68.49%,QQ音乐的58.09%约10个百分点。其次,根据用户画像显示,31-40岁的中年群体为网易云音乐次要用户群,占比约30%。
- 女性用户占比较高。网易云音乐女性用户占比51.83%,较男性用户高出3.65%,从APP整体上看用户性别比相对均衡,男女双方占比差距不算特别明显。但相较竞品QQ音乐42.76%的女性用户占比,网易云音乐女性用户占比突出。
- 消费能力较高。数据显示,与QQ音乐相比,网易云音乐一二线用户占比较高,达68.33%,且具有较高的消费能力,中高消费能力及以上用户占比28.25%。
由上可以进一步总结用户画像,网易云音乐用户更可能为一二线城市的大学生群体或年轻白领,并且具备一定的消费能力。
网易云音乐人群画像
QQ音乐人群画像
QQ音乐与网易云音乐用户地域画像
QQ音乐与网易云音乐用户消费能力对比
2.场景分析:
网易云音乐的使用场景主要有以下几个:交通出行中、工作中的空余时间、运动中以及等待时。
①交通出行中:这类使用人群根据出行情况可分为学生人群和商务人士。学生人群主要是在在上学路上或旅行期间,无法较好地使用或查看手机时,使用app听歌消遣时间。商务人士则主要是开车或出差形成期间,不方便使用手机的其他娱乐功能,相较之下更偏好使用app听歌。
②工作或学习中的空闲时间:在工作或学习的间隙听听歌,缓解紧张的学习氛围,达到放松的心情的目的。
③运动时:运动期间通常不适合使用观看功能,所以用户更偏向于使用音乐类产品,并会配比与之相对应的耳机或移动音响。
④等待时:在此场景下的用户使用目的主要是为了消磨时间。使用网易云音乐来填补等待期间的时间空白。
四.产品分析
1.产品概述:
网易云音乐为网易开发的一款音乐播放产品,主要面向用户提供在线音乐服务,专注于发现与分享优质音乐,主要面向年轻群体。产品的突出优势在于优质歌单推荐及氛围良好的音乐用户社区。
Slogan:音乐的力量。
2.产品发展趋势:
网易云音乐发展迅猛。据七麦数据2019年8月至11月统计显示,网易云音乐在app store长期保持音乐(免费)榜排名第一的位置,用户下载量高。
同时,在网易2019年第二季度的财报分析师电话会议中披露,网易云用户数破8亿,同比增长50%,付费用户数增长135%。2019年第二季度财报中数据显示,包括网易云音乐在内的创新及其他业务板块净收入约15亿元,数据亮眼,缩小了与腾讯系产品的差距,与虾米音乐、咪咕音乐等第二梯队产品的差距进一步拉大。
虽财报公开数据亮眼,但MAU等数据与头部的腾讯系音乐产品依旧有很大的差距。根据QuestMobile在线音乐行业报告,截止去年7月,腾讯音乐旗下的酷狗音乐、QQ音乐、酷我音乐的月活用户量分别为3.5亿、2.9亿、1.3亿,皆高于网易云音乐的1.2亿月活用户量。促进用户活跃应成为网易云音乐下一步工作的重中之重进行推进。
3.产品历史迭代版本:
版本
更新日期
更新说明
V6.4.5
2019.11.2
1、支持以图片形式分享Mlog
2、个人资料支持隐藏部分个人信息(年龄、星座、城市、学校)
3、修复iOS13 3D Touch、watch OS6兼容性问题
V6.4.4
2019.10.12
1、修复CarPlay问题
2、修复iOS13适配问题
V6.4.3
2019.10.11
【适配iOS13】
1、通过Siri播放云音乐 ,试试对Siri说“用云音乐播放陈绮贞的歌”
【其他更新】
1、增加全局音乐黑名单功能,屏蔽的歌手和歌曲在播放时将自动跳过
2、手机号停用后可自助换绑手机号了
3、记录上次登录方式,登录更方便
4、mlog发布支持存到草稿箱
5、mlog发布流程优化,发布更轻松
6、支持添加Siri捷径
V6.4.2
2019.9.28
修复已知问题,提升用户体验。
V6.4.1
2019.9.25
【重磅更新】
1、歌手页全新改版!歌手动态和最新音乐全景呈现。
2、个人主页全新改版!背景装扮图片视频任君选择。
3、播放页增加设置铃声功能,快把喜欢的歌曲设置为铃声吧。
4、支持分享歌曲为歌曲卡片啦,分享到票圈更酷哦。
5、上线青少年模式。
【其他优化】
1、支持取消设置备注名。
2、扫一扫支持从相册读取。
3、支持搜索云村内容。
V6.3.2
2019.8.21
1. 支持搜索Mlog,“云村”世界,触手可及。
2. 30天内在歌单内删除的歌曲支持恢复。
V6.3.1
2019.8.7
1.私信支持一键已读功能。
2.mlog支持标记不感兴趣,让我们更懂你。
3.歌曲下的mlog支持按时间排序,一键查看最新鲜的mlog。
V6.3.0
2019.7.28
1. “云村”社区升级,满足创作表达和交流讨论需求
2. Mlog正式亮相,让音乐不仅可以听,还可以看和玩
3. 热评墙发布上线,帮助你发现优质热评
V6.2.5
2019.6.27
修复已知问题,提升稳定性。
V6.2.4
2019.6.25
鲸云音效新增音画主题 - 尘埃模式
4.结论:
由上表格整理分析,网易云音乐APP近期发展迭代方向主要有两个:
- 用户体验优化。可以分为功能上的优化及视觉界面上的优化。
- 功能上的优化主要是在原有功能模块的基础上增加新的内容,如私信支持一键已读功能、增加全局音乐黑名单功能等。
- 视觉界面上的优化主要是在2019年9月25发布的V6.4.1版本,改版了歌手页和个人主页。
- 发展社交模块,推广Mlog功能。
Mlog功能上线于2019年7月28日的V6.3.0版本,此后7个版本中,有5个版本都在原有功能的基础上发布了新的功能,或对原有的功能组件及流程进行了优化。同时,在最新版本APP中将Mlog放在了云村模块的较显眼位置。
五.产品功能结构&业务流程分析
1.产品功能结构:
网易云音乐APP功能结构分为七大模块:①账号 ②我的 ③发现 ④ 正在播放 ⑤搜索 ⑥视频 ⑦云村
七大模块可以通过顶部的导航栏进入,其中②我的是个人音乐版块,也是APP打开后默认进入的版块。①版块显示模式为侧边栏显示,③发现版块为内容推荐版块,包括热点功能每日推荐,歌单及电台。④正在播放版块及⑤搜索版块为音乐播放器的常见模块。⑥视频及⑦云村版块为目前APP主要推广版块,在近期版本中进行了多次迭代及优化。具体的功能结构图如下:
2.功能结构图:
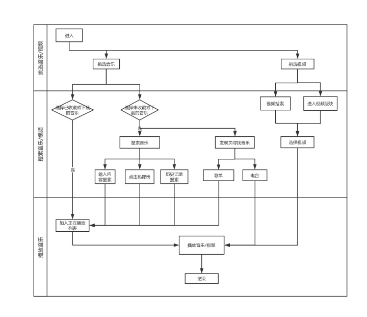
3.产品业务流程:
六.产品页面分析
页面1:【我的】版块
打开网易云音乐,经过约3秒开屏广告展示,进入【我的】版块页面,页面显示如下:(左边标注为功能,右边标注为交互,下同)
页面2:云村版块,发布功能,【发动态】页面
通过顶部导航栏切换云村版块,点击动态发布按钮,进入【我的】版块页面,页面显示如下:
页面3:【正在播放】页面
通过底部正在播放栏进入正在播放页面,具体页面显示如下:
页面4:【评论】页面
通过进入正在播放页面,点击评论按钮,进入【评论】功能页面,页面显示如下:
页面5:【鲸云音效】页面
通过进入正在播放页面,点击鲸云音效按钮,进入【鲸云音效】功能页面,页面显示如下:
七.产品总结
1.优点:
①简洁的界面及精美的音乐播放效果显示。网易云界面统一选择了红白灰三色进行页面设计,整体显示较为清爽简约。其次,鲸云音效为网易云音乐的主推功能之一,除却音效功能,音画主题的音乐播放显示效果也比较精美,贴合年轻人的喜好。(下图为鲸云音效展示)
②网易云音乐的歌单功能是其较有特色也备受用户好评的功能。各色各样的歌单可以帮助用户发现以往没有听过的优质歌曲,给用户带来良好产品体验的同时,也回归了网易云音乐成立之初“发现优质音乐”的初衷。
③幽默风趣的社区评论氛围。网易云音乐最初火爆的原因也是出于其社区评论的丰富有趣。同时,这些优质的社区评论除了助推网易云音乐向外宣传,提升自身知名度外,对内也内化形成了整个网易云音乐APP简单风趣的气质。
2.不足:
①功能不完善,APP设备适配优化不够。网易云音乐听歌识曲功能识别不准,匹配准确度不高。同时APP在不同设备都出现了闪退的情况,严重影响用户体验。
②网易云音乐评论社区氛围变差。该情况目前主要出现在部分热门歌曲的评论区中。猜测主要原因是社区管理缺失。用户量的攀升带来了大量用户,而用户素质不一导致评论区出现了“水评论”以及“骂架”的行为,在拉低整体评论质量的同时,严重影响其他用户的产品体验。
③部分功能赘余。网易云音乐在音乐相关功能的基础上增加了Mlog、直播等功能,使得整个音乐播放器的内存占比越来越大。同时,许多用户也在应用商店中发表评论称大量与音乐不相关的功能严重影响用户体验,也对网易云音乐的品牌形象带来了不好的影响。
3.改进方案:
①产品负责收集并分析用户反馈,确认各渠道用户关于闪退问题的反馈在该渠道所有反馈中的占比,按各渠道占比的由高到低,依次解决闪退问题。研发人员则对产品进行测试,找出导致APP闪退的问题,并解决相关问题。(若计划耗时较长,则重新规划问题解决方案)
②(1)加强关键词过滤,进一步添加禁止发布的关键词列表,限制含有类似关键词的的评论的发布;(2)人工清除类似引战、人身攻击等劣质评论。聘请从事相关工作人员,定期清理劣质评论。(聘请人数视预算而定)
③删除部分功能版块,将数据表现不好的功能砍掉,以精简APP,节省项目经费。(评判数据标准:用户功能使用率)同时考虑对APP安装包进行拆分,拆分为主要功能包及其他功能包,用户下载时,默认下载全部包体,但用户在安装应用之后,可以根据个人需要选择删除部分不喜欢的功能,精简内存,同时提升用户使用体验。

















