运放专题:运放输出电压

article/2025/10/4 2:08:19

运放输出电压

定义:在给定电源电压和负载情况下,输出能够达到的最大电压范围。或者给出正向
最大电压 VOH 以及负向最小电压 VOL——相对于给定的电源电压和负载;或者给出与电
源轨(rail)的差距。

优劣范围:一般运放的输出电压范围要比电源电压范围略窄 1V 到几 V。较好的运放
输出电压范围可以与电源电压范围非常接近,比如几十 mV 的差异,这被称为“输出至轨
电压”。这在低电压供电场合非常有用。当厂家觉得这个运放的输出范围已经接近于电源电
压范围时,就自称“输出轨至轨”,表示为 Rail-to-rail output,或 RRO。

理解
在没有额外的储能元件情况下,运放的输出电压不可能超过电源电压范围,
着负载的加重,输出最大值与电源电压的差异会越大
。这需要看数据手册中的附图。
输出电压范围,或者输出至轨电压有如下特点:
1) 正至轨电压与负至轨电压的绝对值可能不一致,但一般情况下数量级相同;
2) 至轨电压与负载密切相关,负载越重(阻抗小) 至轨电压越大;
3) 至轨电压与信号频率相关,频率越高,至轨电压越大,甚至会突然大幅度下降;
4) 至轨电压在 20mV 以内,属于非常优秀。

实际运放的输出电压

、我们将拿LM324 与 OPA2363 作为对比来看下运放的输出电压,以及轨至轨运放与非轨至轨运放的输出电压的区别。
需要说明:
1、LM324 为非轨至轨运放,可单电源供电也可双电源供电,数据手册如下图所示:
在这里插入图片描述

2、OPA2363为单电源,轨至轨运放,数据手册如下图所示:
在这里插入图片描述
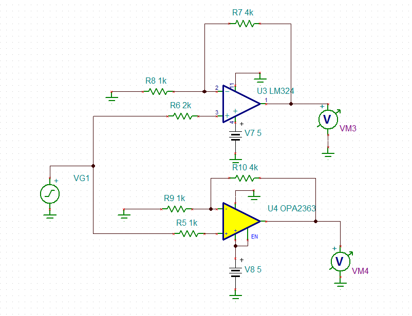
我们用仿真的软件来看下负载大小这两款芯片的输出电压。
仿真电路接成单限电压比较器,
1、不带负载,当电路输出低电平时:
LM324的输出电压:-19.75mV (单电源供电,为什么还会出现负电压呢?
在这里插入图片描述
OPA2363的输出电压:5.83mV
在这里插入图片描述
总结:这两款芯片输出低电平时,不是标准的的0V (均为单电源供电)。

2、不带负载,当电路输出高电平时:
LM324输出高电平为:4.02V (比电源电压略低
在这里插入图片描述
OPA2363 输出高电平为: 5V (正好为电源电压)
在这里插入图片描述
总结:轨至轨运放输出的高电平为电源电压(正电源轨),非轨至轨运放输出高电平接近电源电压(正电源轨),但离电源电压还有一段距离。

3、带2k负载,输出高电平时:
LM324 输出高电平为:3.89V(比空载时的4.02V略低
在这里插入图片描述
OPA2363输出高电平为:4.93V(比空载时的5V略低)
在这里插入图片描述
总结:运放的输出电压不可能超过电源电压范围,随着负载的加重,输出最大值与电源电压的差异会越大

**三、**信号频率对运放输出电压的影响
把电路接成同相比例放大电路, 放大倍数为5倍,以使输出信号幅值饱和
1、信号源:幅值1V 1KHz 正弦波 看电路:
在这里插入图片描述
在这里插入图片描述
总结:可以看出1V的正弦波放大5倍后百年后变成了幅值为5V的正弦波,可是由于LM324为非轨到轨的运放,高于4V的部分倍截去,而OPA2363 为轨至轨,所以输出波形未见明显失真,为5V正弦波。

2、其他参数不变,把信号源的频率调整为500k,来看下输出电压波形:
调整信号源频率后,两个运放的输出电压均略有下降。
在这里插入图片描述
总结:频率越高,至轨电压越大,甚至会突然大幅度下降。(至于原因,涉及到增益带宽积这一参数)


http://chatgpt.dhexx.cn/article/H4wxCsn7.shtml

相关文章

单电源放大器

放大器是构筑模电大厦最基础的砖石,它是一种有源器件,需要供电才能工作,电源的不同选择和设置也会对放大器参数性能产生影响,因此,不管您是已入职场的设计人员,还是在正在学习电路设计的学生,都…

单电源运放一阶滤波器

滤波电路 这节非常深入的介绍了用运放组成的有源滤波器。在很多情况中,为了阻挡由于虚地引起的直流电平,在运放的输入端串入了电容。这个电容实际上是一个高通滤波器,在某种意义上说,像这样的单电源运放电路都有这样的电容。设计…

单电源运放全波整流电路

单电源运放全波整流电路,比较少见。经典的全波整流电路采用的是双电源运放和二极管进行全波整流,缺点是需要双电源,显然负电源电路增加了硬件设计成本。在实际使用中,单电源运放全波整流电路会更受到欢迎。 根据运放虚断的特性&am…

运放-单电源运放和双电源运放

本文转自:http://www.sohu.com/a/321387578_100281310 (1)分析分析: 单电源运放和单电源运放 1.1 电源供电和单电源供电 所有的运算放大器都有两个电源引脚,一般在资料中,它们的标识是VCC+和VCC-,但是有些时候它们的标识是VCC+和GND。这是因为有些数据手册的作者…

单电源运放滤波器设计

在很多情况中,为了阻挡由于虚地引起的直流电平,在 运放的输入端串入了电容。这个电容实际上是一个高通滤波器,在某种意义上说,像这样的单电源运放电 路都有这样的电容。设计者必须确定这个电容的容量必须要比电路中的其他电容器的…

单电源运放应用图集

source: click here 单电源运放应用图集 (一):基础知识 我们经常看到很多非常经典的运算放大器应用图集,但是这些应用都建立在双电源的基础上,很多时候,电路的设计者必须用单电源供电,但是他们不知道该如何将双电源的电…

常用单电源运放的偏置方法

1)电阻分压法 电阻分压方法的电路原理图如图4(a)所示。这是一种最常用的偏置方法。他通过用2个100kΩ的电阻R1,R2组成分压网络,形成VCC/2的偏置电压。该方法不仅简单而且成本低。 但是该偏置电压源的输出阻抗大&…

单电源运放为什么需要加偏置,如何加偏置?

单电源运放为什么需要加偏置,如何加偏置? 1、运放差分输入端可以看做是一个镜像的电流源,如下图: 如果使用单电源供电时,也就是IS1的最终流向是地,如果输入信号是交流信号,那么负半轴的信号并不…

单电源运放和双电源运放的区别

在设计单电源电路时需要比双电源电路更加小心,设计者必须要完全理解这篇文章中所述的内容。 1.1 电源供电和单电源供电 所有的运算放大器都有两个电源引脚,一般在资料中,它们的标识是VCC+和VCC-,但是有些…

运放单的电源供电和双电源供电

我们经常看到很多非常经典的运算放大器应用图集,但是他们都建立在双电源的基 础上,很多时候,电路的设计者必须用单电源供电,但是他们不知道该如何将双电源 的电路转换成单电源电路。 在设计单电源电路时需要比双电源电路更加小。 …

运算放大器单电源供电和双电源供电

一、发展历史: 1、出于保障信号放大线性度的要求,最开始运放都是双电源供电,一个正电源一个负电源且绝对值相同; 2、后来为了应变便携设备低功耗的需求,不少厂家就推出了单电源供电的运放来适应这种减少电源个数降低…

单电源运放和双电源运放及其供电方式选择与转换的注意事项

文章目录 前言一、运放之双电源供电和单电源供电1. 如何区分单电源运放和双电源运放2. 单电源供电运放特性3. 运放的两种供电模式转换4. 单端偏置的缺陷 二、仿真验证1. 两阶高通滤波放大电路(两端偏置)2. 两阶高通滤波放大电路(单端偏置&…

单电源运放的使用

关于集成运放,我们在学校学习的时候,都是双电源的,有正电源VCC和负电源-VCC,而且运放的datasheet里面,也是标注的是双电源的。 而在实际应用中我们发现,电路一般只有正电源,不会有负电源&#x…

运算放大器单电源设计

运算放大器单电源设计 引言: 运算放大器的供电存在两种形式,单电源供电以及双电源供电。在运放电源的设计中普遍采用双电源供电的方式,例如仪表运算放大器INA129的供电电压范围根据芯片手册可以得知为2.25-18V,同时其可以采取4.5…

运放单电源供电和双电源供电

一、发展历史: 1、出于保障信号放大线性度的要求,最开始运放都是双电源供电,一个正电源一个负电源且绝对值相同; 2、后来为了应变便携设备低功耗的需求,不少厂家就推出了单电源供电的运放来适应这种减少电源个数降低…

【爬虫实战】手把手教你使用python爬取网络小说

文章目录 写作缘起上代码思路分析效果展示写在最后 写作缘起 南墙最近发现自己常用的看小说网站多了许多广告,果然商业化的现今网上几无净土啊,便决定自己写个小说下载器,这样看小说贼爽 上代码 import randomimport requests from bs4 im…

Python网络爬虫快速上手

环境准备: 事先安装好,pycharm 打开File——>Settings——>Projext——>Project Interpriter 点击加号(图中红圈的地方) 点击红圈中的按钮 选中第一条,点击铅笔,将原来的链接替换为&#xff0…

【爬虫系列】爬虫实战--获取电影短评并生成词云

最近看完了口碑大赞的国产科幻电影,感觉非常的不错,刷新了对未来科幻的认知啊。在大饱眼福的同时,也想着大家对这部电影都是怎么评价的呢? 打开豆瓣网,找到电影短评页面,该网页是分页类型的,我…

selenium 快乐爬虫实战之 电影链接的爬取

文章目录 思路源码分析初始化 Chrome获取搜索引擎页面给出的网页链接循环遍历网页链接,过滤电影链接第二次过滤并输出链接最后加上程序入口 完整源码 复制即用效果 思路 手动用搜索引擎找电影链接慢而且不方便,找到的链接也有限。各大电影网站的链接不是…

作为一名爬虫人如何实现千万级数据爬取?

爬虫人,爬虫魂!爬虫路上莫乱行 爬虫门槛不高,高就高在往后余生的每一次实操都随时会让你崩溃 在这个大数据智能时代,数据就是金钱!所以越来越多的企业都很重视数据,然后通过爬虫技术等手段获取一些公开数据,为公司业务及项目进行赋能 在原始资本积累的初期,使用一些低…