mina框架详解-小白收藏

article/2025/10/1 17:55:34

目录

 

mina框架详解

1 简介

1.1 工作流程

1.2 服务端流程

2 简单的TCPServer

3  简单的TCPClient

4 介绍Mina的TCP的主要接口

5 日志配置

6 过滤器

7 协议编解码器

8 线程模型配置


mina框架详解

1 简介

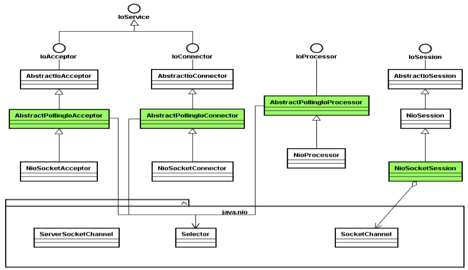
Apache Mina Server 是一个网络通信应用框架,也就是说,它主要是对基于TCP/IP、UDP/IP协议栈的通信框架(当然,也可以提供JAVA 对象的序列化服务、虚拟机管道通信服务等),Mina 可以帮助我们快速开发高性能、高扩展性的网络通信应用,Mina 提供了事件驱动、异步(Mina 的异步IO 默认使用的是JAVA NIO 作为底层支持)操作的编程模型。Mina 主要有1.x 和2.x 两个分支,这里我们讲解最新版本2.0,如果你使用的是Mina 1.x,那么可能会有一些功能并不适用。学习本文档,需要你已掌握JAVA IO、JAVA NIO、JAVASocket、JAVA 线程及并发库(java.util.concurrent.*)的知识。Mina 同时提供了网络通信的Server 端、Client 端的封装,无论是哪端,Mina 在整个网通通信结构中都处于如下的位置:可见Mina 的API 将真正的网络通信与我们的应用程序隔离开来,你只需要关心你要发送、接收的数据以及你的业务逻辑即可。同样的,无论是哪端,Mina 的执行流程如下所示:

Mina的底层依赖的主要是Java NIO库,上层提供的是基于事件的异步接口。其整体的结构如下:

(1.) IoService:最底层的是IOService,负责具体的IO相关工作。这一层的典型代表有IOSocketAcceptor和IOSocketChannel,分别对应TCP协议下的服务端和客户端的IOService。IOService的意义在于隐藏底层IO的细节,对上提供统一的基于事件的异步IO接口。每当有数据到达时,IOService会先调用底层IO接口读取数据,封装成IoBuffer,之后以事件的形式通知上层代码,从而将Java NIO的同步IO接口转化成了异步IO。所以从图上看,进来的low-level IO经过IOService层后变成IO Event。具体的代码可以参考org.apache.mina.core.polling.AbstractPollingIoProcessor的私有内部类Processor。

(2.) IoProcessor:这个接口在另一个线程上,负责检查是否有数据在通道上读写,也就是说它也拥有自己的Selector,这是与我们使用JAVA NIO 编码时的一个不同之处,通常在JAVA NIO 编码中,我们都是使用一个Selector,也就是不区分IoService与IoProcessor 两个功能接口。另外,IoProcessor 负责调用注册在IoService 上的过滤器,并在过滤器链之后调用IoHandler。
(3.) IoFilter:这个接口定义一组拦截器,这些拦截器可以包括日志输出、黑名单过滤、数据的编码(write 方向)与解码(read 方向)等功能,其中数据的encode 与decode是最为重要的、也是你在使用Mina 时最主要关注的地方。
(4.) IoHandler:这个接口负责编写业务逻辑,也就是接收、发送数据的地方。需要有开发者自己来实现这个接口。IoHandler可以看成是Mina处理流程的终点,每个IoService都需要指定一个IoHandler。

(5.)IoSession:是对底层连接(服务器与客户端的特定连接,该连接由服务器地址、端口以及客户端地址、端口来决定)的封装,一个IoSession对应于一个底层的IO连接(在Mina中UDP也被抽象成了连接)。通过IoSession,可以获取当前连接相关的上下文信息,以及向远程peer发送数据。发送数据其实也是个异步的过程。发送的操作首先会逆向穿过IoFilterChain,到达IoService。但IoService上并不会直接调用底层IO接口来将数据发送出去,而是会将该次调用封装成一个WriteRequest,放入session的writeRequestQueue中,最后由IoProcessor线程统一调度flush出去。所以发送操作并不会引起上层调用线程的阻塞。具体代码可以参考org.apache.mina.core.filterchain.DefaultIoFilterChain的内部类HeadFilter的filterWrite方法。

1.1 工作流程

1.2 服务端流程

1、通过SocketAcceptor 同客户端建立连接;

2、连接建立之后 I/O的读写交给了I/O Processor线程,I/O Processor是多线程的;

3、通过I/O Processor 读取的数据经过IoFilterChain里所有配置的IoFilter,IoFilter进行消息的过滤,格式的转换,在这个层面可以制定一些自定义的协议;

4、最后IoFilter将数据交给 Handler  进行业务处理,完成了整个读取的过程;

写入过程也是类似,只是刚好倒过来,通过IoSession.write 写出数据,然后Handler进行写入的业务处理,处理完成后交给IoFilterChain,进行消息过滤和协议的转换,最后通过 I/O Processor 将数据写出到 socket 通道。

 

一图胜千言,MINA的核心类图:

 


2 简单的TCPServer


(1.) 第一步:编写IoService
  按照上面的执行流程,我们首先需要编写IoService,IoService 本身既是服务端,又是客户端,我们这里编写服务端,所以使用IoAcceptor 实现,由于IoAcceptor 是与协议无关的,因为我们要编写TCPServer,所以我们使用IoAcceptor 的实现NioSocketAcceptor,实际上底层就是调用java.nio.channels.ServerSocketChannel 类。当然,如果你使用了Apache 的APR 库,那么你可以选择使AprSocketAcceptor 作为TCPServer 的实现,据传说Apache APR库的性能比JVM 自带的本地库高出很多。那么IoProcessor 是由指定的IoService 内部创建并调用的,我们并不需要关心。

IoAcceptor acceptor = new NioSocketAcceptor();acceptor.getSessionConfig().setReadBufferSize(2048);acceptor.getSessionConfig().setIdleTime(IdleStatus.BOTH_IDLE, 10);//设置过滤器
//...//设置handler//绑定端口
acceptor.bind(new InetSocketAddress(9124));

这段代码我们初始化了服务端的TCP/IP 的基于NIO 的套接字,然后调用IoSessionConfig设置读取数据的缓冲区大小、读写通道均在10 秒内无任何操作就进入空闲状态。

 

(2.) 第二步:编写过滤器
这里我们处理最简单的字符串传输,Mina 已经为我们提供了TextLineCodecFactory 编解码器工厂来对字符串进行编解码处理。

        // 编写过滤器acceptor.getFilterChain().addLast("codec",new ProtocolCodecFilter(new TextLineCodecFactory(Charset.forName("UTF-8"),LineDelimiter.WINDOWS.getValue(), LineDelimiter.WINDOWS.getValue())));

这段代码要在acceptor.bind()方法之前执行,因为绑定套接字之后就不能再做这些准备工作了。这里先不用清楚编解码器是如何工作的,这个是后面重点说明的内容,这里你只需要清楚,我们传输的以换行符为标识的数据,所以使用了Mina 自带的换行符编解码器工厂。

(3.) 第三步:编写IoHandler

这里我们只是简单的打印Client 传说过来的数据。

package com.dxz.minademo2;import org.apache.mina.core.service.IoHandlerAdapter;
import org.apache.mina.core.session.IoSession;
import org.slf4j.Logger;
import org.slf4j.LoggerFactory;public class TCPServerHandler extends IoHandlerAdapter {// 这里我们使用的SLF4J作为日志门面,至于为什么在后面说明。private final static Logger log = LoggerFactory.getLogger(TCPServerHandler.class);@Overridepublic void messageReceived(IoSession session, Object message) throws Exception {String str = message.toString();System.out.println("The message received is [" + str + "]");if (str.endsWith("quit")) {session.close(true);return;}}@Overridepublic void sessionCreated(IoSession session) throws Exception {System.out.println("server session created");super.sessionCreated(session);}@Overridepublic void sessionOpened(IoSession session) throws Exception {System.out.println("server session Opened");super.sessionOpened(session);}@Overridepublic void sessionClosed(IoSession session) throws Exception {System.out.println("server session Closed");super.sessionClosed(session);}}

然后我们把这个IoHandler 注册到IoService:

//设置handler
acceptor.setHandler(new TCPServerHandler());

当然这段代码也要在acceptor.bind()方法之前执行。然后我们运行MyServer 中的main 方法,你可以看到控制台一直处于阻塞状态,等待客户端连接。

完成的代码:

package com.dxz.minademo2;import java.io.IOException;
import java.net.InetSocketAddress;
import java.nio.charset.Charset;import org.apache.mina.core.service.IoAcceptor;
import org.apache.mina.core.session.IdleStatus;
import org.apache.mina.filter.codec.ProtocolCodecFilter;
import org.apache.mina.filter.codec.textline.LineDelimiter;
import org.apache.mina.filter.codec.textline.TextLineCodecFactory;
import org.apache.mina.transport.socket.nio.NioSocketAcceptor;public class TCPServer {public static void main(String[] args) throws IOException {IoAcceptor acceptor = new NioSocketAcceptor();acceptor.getSessionConfig().setReadBufferSize(2048);acceptor.getSessionConfig().setIdleTime(IdleStatus.BOTH_IDLE, 10);// 编写过滤器acceptor.getFilterChain().addLast("codec",new ProtocolCodecFilter(new TextLineCodecFactory(Charset.forName("UTF-8"),LineDelimiter.WINDOWS.getValue(), LineDelimiter.WINDOWS.getValue())));//设置handleracceptor.setHandler(new TCPServerHandler());//绑定端口acceptor.bind(new InetSocketAddress(9124));}
}

 

测试:

此时,我们用telnet 127.0.0.1 9123 访问,然后输入一些内容,当按下回车键,你会发现数据在Server 端被输出,但要注意不要输入中文,因为Windows 的命令行窗口不会对传输的数据进行UTF-8 编码。当输入quit 结尾的字符串时,连接被断开。这里注意你如果使用的操作系统,或者使用的Telnet 软件的换行符是什么,如果不清楚,可以删掉第二步中的两个红色的参数,使用TextLineCodec 内部的自动识别机制。

pom.xml

        <!-- MINA集成 --><dependency><groupId>org.apache.mina</groupId><artifactId>mina-core</artifactId><version>2.0.7</version></dependency><dependency><groupId>org.apache.mina</groupId><artifactId>mina-integration-spring</artifactId><version>1.1.7</version></dependency>

 


3  简单的TCPClient


这里我们实现Mina 中的TCPClient,因为前面说过无论是Server 端还是Client 端,在Mina中的执行流程都是一样的。唯一不同的就是IoService 的Client 端实现是IoConnector。

(1.) 第一步:编写IoService并注册过滤器

 

package com.dxz.minademo2;import java.net.InetSocketAddress;
import java.nio.charset.Charset;import org.apache.mina.core.service.IoConnector;
import org.apache.mina.filter.codec.ProtocolCodecFilter;
import org.apache.mina.filter.codec.textline.LineDelimiter;
import org.apache.mina.filter.codec.textline.TextLineCodecFactory;
import org.apache.mina.transport.socket.nio.NioSocketConnector;public class TCPClient {public static void main(String[] args) {IoConnector connector = new NioSocketConnector();connector.setConnectTimeoutMillis(30000);connector.getFilterChain().addLast("codec",new ProtocolCodecFilter(new TextLineCodecFactory(Charset.forName("UTF-8"),LineDelimiter.WINDOWS.getValue(), LineDelimiter.WINDOWS.getValue())));connector.setHandler(new TCPClientHandler("你好!\r\n 大家好!"));    connector.connect(new InetSocketAddress("localhost", 9124));}}

 

(2.) 第三步:编写IoHandler

 

package com.dxz.minademo2;import org.apache.mina.core.service.IoHandlerAdapter;
import org.apache.mina.core.session.IoSession;
import org.slf4j.Logger;
import org.slf4j.LoggerFactory;public class TCPClientHandler extends IoHandlerAdapter {private final static Logger LOGGER = LoggerFactory.getLogger(TCPClientHandler.class);private final String values;public TCPClientHandler(String values) {this.values = values;}@Overridepublic void sessionOpened(IoSession session) {session.write(values);}
}

 

注册IoHandler:

connector.setHandler(new ClientHandler("你好!\r\n 大家好!")); 

然后我们运行MyClient,你会发现MyServer 输出如下语句:
The message received is [你好!]
The message received is [大家好!]
我们看到服务端是按照收到两条消息输出的,因为我们用的编解码器是以换行符判断数据是否读取完毕的。

 


 

4 介绍Mina的TCP的主要接口


通过上面的两个示例,你应该对Mina 如何编写TCP/IP 协议栈的网络通信有了一些感性的认识。
(1.)IoService:
这个接口是服务端IoAcceptor、客户端IoConnector 的抽象,提供IO 服务和管理IoSession的功能,它有如下几个常用的方法:
A. TransportMetadata getTransportMetadata():
这个方法获取传输方式的元数据描述信息,也就是底层到底基于什么的实现,譬如:nio、apr 等。
B. void addListener(IoServiceListener listener):
这个方法可以为IoService 增加一个监听器,用于监听IoService 的创建、活动、失效、空闲、销毁,具体可以参考IoServiceListener 接口中的方法,这为你参与IoService 的生命周期提供了机会。
C. void removeListener(IoServiceListener listener):
这个方法用于移除上面的方法添加的监听器。
D. void setHandler(IoHandler handler):
这个方法用于向IoService 注册IoHandler,同时有getHandler()方法获取Handler。
E. Map<Long,IoSession> getManagedSessions():
这个方法获取IoService 上管理的所有IoSession,Map 的key 是IoSession 的id。
F. IoSessionConfig getSessionConfig():
这个方法用于获取IoSession 的配置对象,通过IoSessionConfig 对象可以设置Socket 连接的一些选项。

(2.)IoAcceptor:
这个接口是TCPServer 的接口,主要增加了void bind()监听端口、void unbind()解除对套接字的监听等方法。这里与传统的JAVA 中的ServerSocket 不同的是IoAcceptor 可以多次调用bind()方法(或者在一个方法中传入多个SocketAddress 参数)同时监听多个端口。 

3.)IoConnector:
这个接口是TCPClient 的接口, 主要增加了ConnectFuture connect(SocketAddressremoteAddress,SocketAddress localAddress)方法,用于与Server 端建立连接,第二个参数如果不传递则使用本地的一个随机端口访问Server 端。这个方法是异步执行的,同样的,也可以同时连接多个服务端。

(4.)IoSession:
这个接口用于表示Server 端与Client 端的连接,IoAcceptor.accept()的时候返回实例。
这个接口有如下常用的方法:
A. WriteFuture write(Object message):
这个方法用于写数据,该操作是异步的。
B. CloseFuture close(boolean immediately):
这个方法用于关闭IoSession,该操作也是异步的,参数指定true 表示立即关闭,否则就在所有的写操作都flush 之后再关闭。
C. Object setAttribute(Object key,Object value):
这个方法用于给我们向会话中添加一些属性,这样可以在会话过程中都可以使用,类似于HttpSession 的setAttrbute()方法。IoSession 内部使用同步的HashMap 存储你添加的自定义属性。
D. SocketAddress getRemoteAddress():
这个方法获取远端连接的套接字地址。
E. void suspendWrite():
这个方法用于挂起写操作,那么有void resumeWrite()方法与之配对。对于read()方法同样适用。
F. ReadFuture read():
这个方法用于读取数据, 但默认是不能使用的, 你需要调用IoSessionConfig 的setUseReadOperation(true)才可以使用这个异步读取的方法。一般我们不会用到这个方法,因为这个方法的内部实现是将数据保存到一个BlockingQueue,假如是Server 端,因为大量的Client 端发送的数据在Server 端都这么读取,那么可能会导致内存泄漏,但对于Client,可能有的时候会比较便利。
G. IoService getService():
这个方法返回与当前会话对象关联的IoService 实例。
关于TCP连接的关闭:
无论在客户端还是服务端,IoSession 都用于表示底层的一个TCP 连接,那么你会发现无论是Server 端还是Client 端的IoSession 调用close()方法之后,TCP 连接虽然显示关闭, 但主线程仍然在运行,也就是JVM 并未退出,这是因为IoSession 的close()仅仅是关闭了TCP的连接通道,并没有关闭Server 端、Client 端的程序。你需要调用IoService 的dispose()方法停止Server 端、Client 端。

(5.)IoSessionConfig:
这个方法用于指定此次会话的配置,它有如下常用的方法:
A. void setReadBufferSize(int size):

这个方法设置读取缓冲的字节数,但一般不需要调用这个方法,因为IoProcessor 会自动调整缓冲的大小。你可以调用setMinReadBufferSize()、setMaxReadBufferSize()方法,这样无论IoProcessor 无论如何自动调整,都会在你指定的区间。
B. void setIdleTime(IdleStatus status,int idleTime):
这个方法设置关联在通道上的读、写或者是读写事件在指定时间内未发生,该通道就进入空闲状态。一旦调用这个方法,则每隔idleTime 都会回调过滤器、IoHandler 中的sessionIdle()方法。
C. void setWriteTimeout(int time):
这个方法设置写操作的超时时间。
D. void setUseReadOperation(boolean useReadOperation):
这个方法设置IoSession 的read()方法是否可用,默认是false。

(6.)IoHandler:
这个接口是你编写业务逻辑的地方,从上面的示例代码可以看出,读取数据、发送数据基本都在这个接口总完成,这个实例是绑定到IoService 上的,有且只有一个实例(没有给一个IoService 注入一个IoHandler 实例会抛出异常)。它有如下几个方法:
A. void sessionCreated(IoSession session):
这个方法当一个Session 对象被创建的时候被调用。对于TCP 连接来说,连接被接受的时候调用,但要注意此时TCP 连接并未建立,此方法仅代表字面含义,也就是连接的对象IoSession 被创建完毕的时候,回调这个方法。对于UDP 来说,当有数据包收到的时候回调这个方法,因为UDP 是无连接的。
B. void sessionOpened(IoSession session):
这个方法在连接被打开时调用,它总是在sessionCreated()方法之后被调用。对于TCP 来说,它是在连接被建立之后调用,你可以在这里执行一些认证操作、发送数据等。对于UDP 来说,这个方法与sessionCreated()没什么区别,但是紧跟其后执行。如果你每隔一段时间,发送一些数据,那么sessionCreated()方法只会在第一次调用,但是sessionOpened()方法每次都会调用。
C. void sessionClosed(IoSession session) :
对于TCP 来说,连接被关闭时,调用这个方法。对于UDP 来说,IoSession 的close()方法被调用时才会毁掉这个方法。
D. void sessionIdle(IoSession session, IdleStatus status) :
这个方法在IoSession 的通道进入空闲状态时调用,对于UDP 协议来说,这个方法始终不会被调用。
E. void exceptionCaught(IoSession session, Throwable cause) :
这个方法在你的程序、Mina 自身出现异常时回调,一般这里是关闭IoSession。

F. void messageReceived(IoSession session, Object message) :
接收到消息时调用的方法,也就是用于接收消息的方法,一般情况下,message 是一个IoBuffer 类,如果你使用了协议编解码器,那么可以强制转换为你需要的类型。通常我们都是会使用协议编解码器的, 就像上面的例子, 因为协议编解码器是
TextLineCodecFactory,所以我们可以强制转message 为String 类型。
G. void messageSent(IoSession session, Object message) :
当发送消息成功时调用这个方法,注意这里的措辞,发送成功之后,也就是说发送消息是不能用这个方法的。
发送消息的时机:
发送消息应该在sessionOpened()、messageReceived()方法中调用IoSession.write()方法完成。因为在sessionOpened()方法中,TCP 连接已经真正打开,同样的在messageReceived()方法TCP 连接也是打开状态,只不过两者的时机不同。sessionOpened()方法是在TCP 连接建立之后,接收到数据之前发送;messageReceived()方法是在接收到数据之后发送,你可以完成依据收到的内容是什么样子,决定发送什么样的数据。因为这个接口中的方法太多,因此通常使用适配器模式IoHandlerAdapter,覆盖你所感兴趣的方法即可。

(7.)IoBuffer:
这个接口是对JAVA NIO 的ByteBuffer 的封装,这主要是因为ByteBuffer 只提供了对基本数据类型的读写操作,没有提供对字符串等对象类型的读写方法,使用起来更为方便,另外,ByteBuffer 是定长的,如果想要可变,将很麻烦。IoBuffer 的可变长度的实现类似于StringBuffer。IoBuffer 与ByteBuffer 一样,都是非线程安全的。本节的一些内容如果不清楚,可以参考java.nio.ByteBuffer 接口。这个接口有如下常用的方法:
A. static IoBuffer allocate(int capacity,boolean useDirectBuffer):
这个方法内部通过SimpleBufferAllocator 创建一个实例,第一个参数指定初始化容量,第二个参数指定使用直接缓冲区还是JAVA 内存堆的缓存区,默认为false。
B. void free():
释放缓冲区,以便被一些IoBufferAllocator 的实现重用,一般没有必要调用这个方法,除非你想提升性能(但可能未必效果明显)。
C. IoBuffer setAutoExpand(boolean autoExpand):
这个方法设置IoBuffer 为自动扩展容量,也就是前面所说的长度可变,那么可以看出长度可变这个特性默认是不开启的。
D. IoBuffer setAutoShrink(boolean autoShrink):
这个方法设置IoBuffer 为自动收缩,这样在compact()方法调用之后,可以裁减掉一些没有使用的空间。如果这个方法没有被调用或者设置为false,你也可以通过调用shrink()方法手动收缩空间。

E. IoBuffer order(ByteOrder bo):
这个方法设置是Big Endian 还是Little Endian,JAVA 中默认是Big Endian,C++和其他语言一般是Little Endian。
F. IoBuffer asReadOnlyBuffer():
这个方法设置IoBuffer 为只读的。
G. Boolean prefixedDataAvailable(int prefixLength,int maxDataLength):
这个方法用于数据的最开始的1、2、4 个字节表示的是数据的长度的情况,

prefixLentgh表示这段数据的前几个字节(只能是1、2、4 的其中一个),代表的是这段数据的长度,
maxDataLength 表示最多要读取的字节数。返回结果依赖于等式
remaining()-prefixLength>=maxDataLength,也就是总的数据-表示长度的字节,剩下的字节数要比打算读取的字节数大或者相等。
H. String getPrefixedString(int prefixLength,CharsetDecoder decoder):
如果上面的方法返回true,那么这个方法将开始读取表示长度的字节之后的数据,注意要保持这两个方法的prefixLength 的值是一样的。
G、H 两个方法在后面讲到的PrefixedStringDecoder 中的内部实现使用。
IoBuffer 剩余的方法与ByteBuffer 都是差不多的,额外增加了一些便利的操作方法,例如:
IoBuffer putString(String value,CharsetEncoder encoder)可以方便的以指定的编码方式存储字符串、InputStream asInputStream()方法从IoBuffer 剩余的未读的数据中转为输入流等。

(8.)IoFuture:
在Mina 的很多操作中,你会看到返回值是XXXFuture,实际上他们都是IoFuture 的子类,看到这样的返回值,这个方法就说明是异步执行的,主要的子类有ConnectFuture、CloseFuture 、ReadFuture 、WriteFuture 。这个接口的大部分操作都和
java.util.concurrent.Future 接口是类似的,譬如:await()、awaitUninterruptibly()等,一般我们常用awaitUninterruptibly()方法可以等待异步执行的结果返回。这个接口有如下常用的方法:
A. IoFuture addListener(IoFutureListener<?> listener):
这个方法用于添加一个监听器, 在异步执行的结果返回时监听器中的回调方法operationComplete(IoFuture future),也就是说,这是替代awaitUninterruptibly()方法另一种等待异步执行结果的方法,它的好处是不会产生阻塞。
B. IoFuture removeListener(IoFutureListener<?> listener):
这个方法用于移除指定的监听器。
C. IoSession getSession():
这个方法返回当前的IoSession。举个例子,我们在客户端调用connect()方法访问Server 端的时候,实际上这就是一个异步执行的方法,也就是调用connect()方法之后立即返回,执行下面的代码,而不管是否连接成功。那么如果我想在连接成功之后执行一些事情(譬如:获取连接成功后的IoSession对象),该怎么办呢?按照上面的说明,你有如下两种办法:

第一种:

 

package com.dxz.minademo3;import java.net.InetSocketAddress;
import java.nio.charset.Charset;import org.apache.mina.core.future.ConnectFuture;
import org.apache.mina.core.service.IoConnector;
import org.apache.mina.core.session.IoSession;
import org.apache.mina.filter.codec.ProtocolCodecFilter;
import org.apache.mina.filter.codec.textline.LineDelimiter;
import org.apache.mina.filter.codec.textline.TextLineCodecFactory;
import org.apache.mina.transport.socket.nio.NioSocketConnector;import com.dxz.minademo2.TCPClientHandler;public class TCPClient {public static void main(String[] args) {IoConnector connector = new NioSocketConnector();connector.setConnectTimeoutMillis(30000);connector.getFilterChain().addLast("codec",new ProtocolCodecFilter(new TextLineCodecFactory(Charset.forName("UTF-8"),LineDelimiter.WINDOWS.getValue(), LineDelimiter.WINDOWS.getValue())));connector.setHandler(new TCPClientHandler("你好!\r\n 大家好!"));    ConnectFuture future = connector.connect(new InetSocketAddress("localhost", 9124));// 等待是否连接成功,相当于是转异步执行为同步执行。    future.awaitUninterruptibly();// 连接成功后获取会话对象。如果没有上面的等待,由于connect()方法是异步的,session可能会无法获取。    IoSession session = future.getSession(); System.out.println(session);}}

 

第二种:

 

package com.dxz.minademo3;import java.net.InetSocketAddress;
import java.nio.charset.Charset;import org.apache.mina.core.future.ConnectFuture;
import org.apache.mina.core.future.IoFutureListener;
import org.apache.mina.core.service.IoConnector;
import org.apache.mina.core.session.IoSession;
import org.apache.mina.filter.codec.ProtocolCodecFilter;
import org.apache.mina.filter.codec.textline.LineDelimiter;
import org.apache.mina.filter.codec.textline.TextLineCodecFactory;
import org.apache.mina.transport.socket.nio.NioSocketConnector;import com.dxz.minademo2.TCPClientHandler;public class TCPClient {public static void main(String[] args) {IoConnector connector = new NioSocketConnector();connector.setConnectTimeoutMillis(30000);connector.getFilterChain().addLast("codec",new ProtocolCodecFilter(new TextLineCodecFactory(Charset.forName("UTF-8"),LineDelimiter.WINDOWS.getValue(), LineDelimiter.WINDOWS.getValue())));connector.setHandler(new TCPClientHandler("你好!\r\n 大家好!"));ConnectFuture future = connector.connect(new InetSocketAddress("localhost", 9124));future.addListener(new IoFutureListener<ConnectFuture>() {public void operationComplete(ConnectFuture future) {try {Thread.sleep(5000);} catch (InterruptedException e) {e.printStackTrace();}IoSession session = future.getSession();System.out.println("++++++++++++++++++++++++++++");}});System.out.println("*************");}}

 

结果:

*************
++++++++++++++++++++++++++++

为了更好的看清楚使用监听器是异步的,而不是像awaitUninterruptibly()那样会阻塞主线程的执行,我们在回调方法中暂停5 秒钟,然后输出+++,在最后输出***。我们执行代码之后,你会发现首先输出***(这证明了监听器是异步执行的),然后IoSession 对象Created,系统暂停5 秒,然后输出+++,最后IoSession 对象Opened,也就是TCP 连接建立。


5 日志配置


前面的示例代码中提到了使用SLF4J 作为日志门面,这是因为Mina 内部使用的就是SLF4J,你也使用SLF4J 可以与之保持一致性。Mina 如果想启用日志跟踪Mina 的运行细节,你可以配置LoggingFilter 过滤器,这样你可以看到Session 建立、打开、空闲等一系列细节在日志中输出,默认SJF4J 是按照DEBUG级别输出跟踪信息的,如果你想给某一类别的Mina 运行信息输出指定日志输出级别,可以调用LoggingFilter 的setXXXLogLevel(LogLevel.XXX)。

例:

LoggingFilter lf = new LoggingFilter();    
lf.setSessionOpenedLogLevel(LogLevel.ERROR);    
acceptor.getFilterChain().addLast("logger", lf);   

这里IoSession 被打开的跟踪信息将以ERROR 级别输出到日志。


6 过滤器


前面我们看到了LoggingFilter、ProtocolCodecFilter 两个过滤器,一个负责日志输出,一个负责数据的编解码,通过最前面的Mina 执行流程图,在IoProcessor 与IoHandler 之间可以有很多的过滤器,这种设计方式为你提供可插拔似的扩展功能提供了非常便利的方式,目前的Apache CXF、Apache Struts2 中的拦截器也都是一样的设计思路。Mina 中的IoFilter 是单例的,这与CXF、Apache Struts2 没什么区别。IoService 实例上会绑定一个DefaultIoFilterChainBuilder 实例,DefaultIoFilterChainBuilder 会把使用内部的EntryImpl 类把所有的过滤器按照顺序连在一起,组成一个过滤器链。
DefaultIoFilterChainBuilder 类如下常用的方法:
A. void addFirst(String name,IoFilter filter):
这个方法把过滤器添加到过滤器链的头部,头部就是IoProcessor 之后的第一个过滤器。同样的addLast()方法把过滤器添加到过滤器链的尾部。
B. void addBefore(String baseName,String name,IoFilter filter):
这个方法将过滤器添加到baseName 指定的过滤器的前面,同样的addAfter()方法把过滤器添加到baseName 指定的过滤器的后面。这里要注意无论是那种添加方法,每个过滤器的名字(参数name)必须是唯一的。
C. IoFilter remove(Stirng name):
这个方法移除指定名称的过滤器,你也可以调用另一个重载的remove()方法,指定要移除的IoFilter 的类型。
D. List<Entry> getAll():
这个方法返回当前IoService 上注册的所有过滤器。默认情况下,过滤器链中是空的,也就是getAll()方法返回长度为0 的List,但实际Mina内部有两个隐藏的过滤器:HeadFilter、TailFilter,分别在List 的最开始和最末端,很明显,TailFilter 在最末端是为了调用过滤器链之后,调用IoHandler。但这两个过滤器对你来说是透明的,可以忽略它们的存在。编写一个过滤器很简单,你需要实现IoFilter 接口,如果你只关注某几个方法,可以继承IoFilterAdapter 适配器类。IoFilter 接口中主要包含两类方法,一类是与IoHandler 中的方法名一致的方法,相当于拦截IoHandler 中的方法,另一类是IoFilter 的生命周期回调方法,这些回调方法的执行顺序和解释如下所示:

(1.)init()在首次添加到链中的时候被调用,但你必须将这个IoFilter 用
ReferenceCountingFilter 包装起来,否则init()方法永远不会被调用。
(2.)onPreAdd()在调用添加到链中的方法时被调用,但此时还未真正的加入到链。
(3.)onPostAdd()在调用添加到链中的方法后被调,如果在这个方法中有异常抛出,则过滤器会立即被移除,同时destroy()方法也会被调用(前提是使用ReferenceCountingFilter包装)。
(4.)onPreRemove()在从链中移除之前调用。
(5.)onPostRemove()在从链中移除之后调用。
(6.)destory()在从链中移除时被调用,使用方法与init()要求相同。
无论是哪个方法,要注意必须在实现时调用参数nextFilter 的同名方法,否则,过滤器链的执行将被中断,IoHandler 中的同名方法一样也不会被执行,这就相当于Servlet 中的Filter 必须调用filterChain.doFilter(request,response)才能继续前进是一样的道理。
示例:

 

package com.dxz.minademo3;import org.apache.mina.core.filterchain.IoFilter;
import org.apache.mina.core.filterchain.IoFilterChain;
import org.apache.mina.core.session.IdleStatus;
import org.apache.mina.core.session.IoSession;
import org.apache.mina.core.write.WriteRequest;public class MyIoFilter implements IoFilter {@Overridepublic void destroy() throws Exception {System.out.println("%%%%%%%%%%%%%%%%%%%%%%%%%%�stroy");}@Overridepublic void exceptionCaught(NextFilter nextFilter, IoSession session, Throwable cause) throws Exception {System.out.println("%%%%%%%%%%%%%%%%%%%%%%%%%%%exceptionCaught");nextFilter.exceptionCaught(session, cause);}@Overridepublic void filterClose(NextFilter nextFilter, IoSession session) throws Exception {System.out.println("%%%%%%%%%%%%%%%%%%%%%%%%%%%filterClose");nextFilter.filterClose(session);}@Overridepublic void filterWrite(NextFilter nextFilter, IoSession session, WriteRequest writeRequest) throws Exception {System.out.println("%%%%%%%%%%%%%%%%%%%%%%%%%%%filterWrite");nextFilter.filterWrite(session, writeRequest);}@Overridepublic void init() throws Exception {System.out.println("%%%%%%%%%%%%%%%%%%%%%%%%%%%init");}@Overridepublic void messageReceived(NextFilter nextFilter, IoSession session, Object message) throws Exception {System.out.println("%%%%%%%%%%%%%%%%%%%%%%%%%%%messageReceived");nextFilter.messageReceived(session, message);}@Overridepublic void messageSent(NextFilter nextFilter, IoSession session, WriteRequest writeRequest) throws Exception {System.out.println("%%%%%%%%%%%%%%%%%%%%%%%%%%%messageSent");nextFilter.messageSent(session, writeRequest);}@Overridepublic void onPostAdd(IoFilterChain parent, String name, NextFilter nextFilter) throws Exception {System.out.println("%%%%%%%%%%%%%%%%%%%%%%%%%%%onPostAdd");}@Overridepublic void onPostRemove(IoFilterChain parent, String name, NextFilter nextFilter) throws Exception {System.out.println("%%%%%%%%%%%%%%%%%%%%%%%%%%%onPostRemove");}@Overridepublic void onPreAdd(IoFilterChain parent, String name, NextFilter nextFilter) throws Exception {System.out.println("%%%%%%%%%%%%%%%%%%%%%%%%%%%onPreAdd");}@Overridepublic void onPreRemove(IoFilterChain parent, String name, NextFilter nextFilter) throws Exception {System.out.println("%%%%%%%%%%%%%%%%%%%%%%%%%%%onPreRemove");}@Overridepublic void sessionClosed(NextFilter nextFilter, IoSession session) throws Exception {System.out.println("%%%%%%%%%%%%%%%%%%%%%%%%%%%sessionClosed");nextFilter.sessionClosed(session);}@Overridepublic void sessionCreated(NextFilter nextFilter, IoSession session) throws Exception {System.out.println("%%%%%%%%%%%%%%%%%%%%%%%%%%%sessionCreated");nextFilter.sessionCreated(session);}@Overridepublic void sessionIdle(NextFilter nextFilter, IoSession session, IdleStatus status) throws Exception {System.out.println("%%%%%%%%%%%%%%%%%%%%%%%%%%%sessionIdle");nextFilter.sessionIdle(session, status);}@Overridepublic void sessionOpened(NextFilter nextFilter, IoSession session) throws Exception {System.out.println("%%%%%%%%%%%%%%%%%%%%%%%%%%%sessionOpened");nextFilter.sessionOpened(session);}
}

 

我们将这个拦截器注册到上面的TCPServer 的IoAcceptor 的过滤器链中的最后一个:

acceptor.getFilterChain().addLast("myIoFilter", new ReferenceCountingFilter(new MyIoFilter()));

这里我们将MyIoFilter 用ReferenceCountingFilter 包装起来,这样你可以看到init()、destroy()方法调用。我们启动客户端访问,然后关闭客户端,你会看到执行顺序如下所示:

 

%%%%%%%%%%%%%%%%%%%%%%%%%%%init
%%%%%%%%%%%%%%%%%%%%%%%%%%%onPreAdd
%%%%%%%%%%%%%%%%%%%%%%%%%%%onPostAdd
%%%%%%%%%%%%%%%%%%%%%%%%%%%sessionCreated
server session created
%%%%%%%%%%%%%%%%%%%%%%%%%%%sessionOpened
server session Opened
%%%%%%%%%%%%%%%%%%%%%%%%%%%messageReceived
The message received is [你好!]
%%%%%%%%%%%%%%%%%%%%%%%%%%%messageReceived
The message received is [ 大家好!]
%%%%%%%%%%%%%%%%%%%%%%%%%%%sessionIdle

 

IoHandler 的对应方法会跟在上面的对应方法之后执行,这也就是说从横向(单独的看一个过滤器中的所有方法的执行顺序)上看,每个过滤器的执行顺序是上面所示的顺序;从纵向(方法链的调用)上看,如果有filter1、filter2 两个过滤器,sessionCreated()方法的执行顺序如下所示:

filter1-sessionCreated filter2-sessionCreated IoHandler-sessionCreated。
这里你要注意init、onPreAdd、onPostAdd 三个方法并不是在Server 启动时调用的,而是IoSession 对象创建之前调用的,也就是说IoFilterChain.addXXX()方法仅仅负责初始化过滤器并注册过滤器,但并不调用任何方法,包括init()初始化方法也是在IoProcessor 开始工作的时候被调用。IoFilter 是单例的,那么init()方法是否只被执行一次呢?这个是不一定的,因为IoFilter是被IoProcessor 调用的,而每个IoService 通常是关联多个IoProcessor,所以IoFilter的init()方法是在每个IoProcessor 线程上只执行一次。关于Mina 的线程问题,我们后面会详细讨论,这里你只需要清楚,init()与destroy()的调用次数与IoProceesor 的个数有关,假如一个IoService 关联了3 个IoProcessor,有五个并发的客户端请求,那么你会看到三次init()方法被调用,以后将不再会调用。Mina中自带的过滤器:
过滤器 说明
BlacklistFilter 设置一些IP 地址为黑名单,不允许访问。
BufferedWriteFilter 设置输出时像BufferedOutputStream 一样进行缓冲。
CompressionFilter 设置在输入、输出流时启用JZlib 压缩。
ConnectionThrottleFilter 这个过滤器指定同一个IP 地址(不含端口号)上的请求在多长的毫秒值内可以有一个请求,如果小于指定的时间间隔就有连续两个请求,那么第二个请求将被忽略(IoSession.close())。正如Throttle 的名字一样,调节访问的频率这个过滤器最好放在过滤器链的前面。
FileRegionWriteFilter 如果你想使用File 对象进行输出,请使用这个过滤器。要注意,你需要使用WriteFuture 或者在
messageSent() 方法中关闭File 所关联的FileChannel 通道。
StreamWriteFilter 如果你想使用InputStream 对象进行输出,请使用这个过滤器。要注意,你需要使用WriteFuture或者在messageSent()方法中关闭File 所关联的
FileChannel 通道。NoopFilter 这个过滤器什么也不做,如果你想测试过滤器链是否起作用,可以用它来测试。
ProfilerTimerFilter 这个过滤器用于检测每个事件方法执行的时间,所以最好放在过滤器链的前面。
ProxyFilter 这个过滤器在客户端使用ProxyConnector 作为实现时,会自动加入到过滤器链中,用于完成代理功能。
RequestResponseFilter 暂不知晓。

SessionAttributeInitializingFilter 这个过滤器在IoSession 中放入一些属性(Map),通常放在过滤器的前面,用于放置一些初始化的信息。
MdcInjectionFilter 针对日志输出做MDC 操作,可以参考LOG4J 的MDC、NDC 的文档。
WriteRequestFilter CompressionFilter、RequestResponseFilter 的基类,用于包装写请求的过滤器。
还有一些过滤器,会在各节中详细讨论,这里没有列出,譬如:前面的LoggingFilger 日志过滤器。


7 协议编解码器

multiplex:英 [ˈmʌltɪpleks] 美 [ˈmʌltəˌplɛks] adj.多元的,多倍的,复式的;多部的,复合的,多样的,多重的;;[电讯]多路传输的n.多路;多厅影院,多剧场影剧院v.多路传输,多路复用;多重发讯

 

前面说过,协议编解码器是在使用Mina 的时候你最需要关注的对象,因为在网络传输的数据都是二进制数据(byte),而你在程序中面向的是JAVA 对象,这就需要你实现在发送数据时将JAVA 对象编码二进制数据,而接收数据时将二进制数据解码为JAVA 对象(这个可不是JAVA 对象的序列化、反序列化那么简单的事情)。Mina 中的协议编解码器通过过滤器ProtocolCodecFilter 构造,这个过滤器的构造方法需要一个ProtocolCodecFactory,这从前面注册TextLineCodecFactory 的代码就可以看出来。
ProtocolCodecFactory 中有如下两个方法:

public interface ProtocolCodecFactory {ProtocolEncoder getEncoder(IoSession session) throws Exception;ProtocolDecoder getDecoder(IoSession session) throws Exception;
}

因此,构建一个ProtocolCodecFactory 需要ProtocolEncoder、ProtocolDecoder 两个实例。你可能要问JAVA 对象和二进制数据之间如何转换呢?这个要依据具体的通信协议,也就是Server 端要和Client 端约定网络传输的数据是什么样的格式,譬如:第一个字节表示数据长度,第二个字节是数据类型,后面的就是真正的数据(有可能是文字、有可能是图片等等),然后你可以依据长度从第三个字节向后读,直到读取到指定第一个字节指定长度的数据。
简单的说,HTTP 协议就是一种浏览器与Web 服务器之间约定好的通信协议,双方按照指定的协议编解码数据。我们再直观一点儿说,前面一直使用的TextLine 编解码器就是在读取网络上传递过来的数据时,只要发现哪个字节里存放的是ASCII 的10、13 字符(/r、/n),就认为之前的字节就是一个字符串(默认使用UTF-8 编码)。以上所说的就是各种协议实际上就是网络七层结构中的应用层协议,它位于网络层(IP)、传输层(TCP)之上,Mina 的协议编解码器就是让你实现一套自己的应用层协议栈。


(6-1.)简单的编解码器示例:
下面我们举一个模拟电信运营商短信协议的编解码器实现,假设通信协议如下所示:
M sip:wap.fetion.com.cn SIP-C/2.0
S: 1580101xxxx
R: 1889020xxxx

L: 21
Hello World!
这里的第一行表示状态行,一般表示协议的名字、版本号等,第二行表示短信的发送号码,第三行表示短信接收的号码,第四行表示短信的字节数,最后的内容就是短信的内容。上面的每一行的末尾使用ASC II 的10(/n)作为换行符,因为这是纯文本数据,协议要
求双方使用UTF-8 对字符串编解码。实际上如果你熟悉HTTP 协议,上面的这个精简的短信协议和HTTP 协议的组成是非常像的,第一行是状态行,中间的是消息报头,最后面的是消息正文。在解析这个短信协议之前,你需要知晓TCP 的一个事项,那就是数据的发送没有规模性,所谓的规模性就是作为数据的接收端,不知道到底什么时候数据算是读取完毕,所以应用层协议在制定的时候,必须指定数据读取的截至点。一般来说,有如下三种方式设置数据读取的长度:
(1.)使用分隔符,譬如:TextLine 编解码器。你可以使用/r、/n、NUL 这些ASC II 中的特殊的字符来告诉数据接收端,你只要遇见分隔符,就表示数据读完了,不用在那里傻等着不知道还有没有数据没读完啊?我可不可以开始把已经读取到的字节解码为指定的数据类型了啊?
(2.)定长的字节数,这种方式是使用长度固定的数据发送,一般适用于指令发送,譬如:数据发送端规定发送的数据都是双字节,AA 表示启动、BB 表示关闭等等。
(3.)在数据中的某个位置使用一个长度域,表示数据的长度,这种处理方式最为灵活,上面的短信协议中的那个L 就是短信文字的字节数,其实HTTP 协议的消息报头中的Content-Length 也是表示消息正文的长度,这样数据的接收端就知道我到底读到多长的
字节数就表示不用再读取数据了。相比较解码(字节转为JAVA 对象,也叫做拆包)来说,编码(JAVA 对象转为字节,也叫做打包)就很简单了,你只需要把JAVA 对象转为指定格式的字节流,write()就可以了。下面我们开始对上面的短信协议进行编解码处理。
第一步,协议对象:

 

package com.dxz.minademo3;public class SmsObject {private String sender;// 短信发送者private String receiver;// 短信接受者private String message;// 短信内容public String getSender() {return sender;}public void setSender(String sender) {this.sender = sender;}public String getReceiver() {return receiver;}public void setReceiver(String receiver) {this.receiver = receiver;}public String getMessage() {return message;}public void setMessage(String message) {this.message = message;}
}

 

第二步,编码器:
在Mina 中编写编码器可以实现ProtocolEncoder,其中有encode()、dispose()两个方法需要实现。这里的dispose()方法用于在销毁编码器时释放关联的资源,由于这个方法一般我们并不关心,所以通常我们直接继承适配器ProtocolEncoderAdapter。

 

package com.dxz.minademo3;import java.nio.charset.Charset;
import java.nio.charset.CharsetEncoder;import org.apache.mina.core.buffer.IoBuffer;
import org.apache.mina.core.session.IoSession;
import org.apache.mina.filter.codec.ProtocolEncoderAdapter;
import org.apache.mina.filter.codec.ProtocolEncoderOutput;public class CmccSipcEncoder extends ProtocolEncoderAdapter {private final Charset charset;public CmccSipcEncoder(Charset charset) {this.charset = charset;}@Overridepublic void encode(IoSession session, Object message, ProtocolEncoderOutput out) throws Exception {SmsObject sms = (SmsObject) message;CharsetEncoder ce = charset.newEncoder();IoBuffer buffer = IoBuffer.allocate(100).setAutoExpand(true);String statusLine = "M sip:wap.fetion.com.cn SIP-C/2.0";String sender = sms.getSender();String receiver = sms.getReceiver();String smsContent = sms.getMessage();buffer.putString(statusLine + '\n', ce);buffer.putString("S: " + sender + '\n', ce);buffer.putString("R: " + receiver + '\n', ce);buffer.putString("L: " + (smsContent.getBytes(charset).length) + "\n", ce);buffer.putString(smsContent, ce);buffer.flip();out.write(buffer);}
}

 

这里我们依据传入的字符集类型对message 对象进行编码,编码的方式就是按照短信协议拼装字符串到IoBuffer 缓冲区,然后调用ProtocolEncoderOutput 的write()方法输出字节流。这里要注意生成短信内容长度时的红色代码,我们使用String 类与Byte[]类型之间的转换方法获得转为字节流后的字节数。
编码器的编写有以下几个步骤:
A. 将 encode()方法中的message 对象强制转换为指定的对象类型;
B. 创建IoBuffer 缓冲区对象,并设置为自动扩展;
C. 将转换后的message 对象中的各个部分按照指定的应用层协议进行组装,并put()到IoBuffer 缓冲区;
D. 当你组装数据完毕之后,调用flip()方法,为输出做好准备,切记在write()方法之前,要调用IoBuffer 的flip()方法,否则缓冲区的position 的后面是没有数据可以用来输出的,你必须调用flip()方法将position 移至0,limit 移至刚才的position。这个flip()方法的含义请参看java.nio.ByteBuffer。
E. 最后调用ProtocolEncoderOutput 的write()方法输出IoBuffer 缓冲区实例。
第三步,解码器:
在Mina 中编写解码器,可以实现ProtocolDecoder 接口,其中有decode()、finishDecode()、dispose()三个方法。这里的finishDecode()方法可以用于处理在IoSession 关闭时剩余的未读取数据,一般这个方法并不会被使用到,除非协议中未定义任何标识数据什么时候截止的约定,譬如:Http 响应的Content-Length 未设定,那么在你认为读取完数据后,关闭TCP连接(IoSession 的关闭)后,就可以调用这个方法处理剩余的数据,当然你也可以忽略调剩余的数据。同样的,一般情况下,我们只需要继承适配器ProtocolDecoderAdapter,关注decode()方法即可。但前面说过解码器相对编码器来说,最麻烦的是数据发送过来的规模,以聊天室为例,一个TCP 连接建立之后,那么隔一段时间就会有聊天内容发送过来,也就是decode()方法会被往复调用,这样处理起来就会非常麻烦。那么Mina 中幸好提供了CumulativeProtocolDecoder类,从名字上可以看出累积性的协议解码器,也就是说只要有数据发送过来,这个类就会去读取数据,然后累积到内部的IoBuffer 缓冲区,但是具体的拆包(把累积到缓冲区的数据解码为JAVA 对象)交由子类的doDecode()方法完成,实际上CumulativeProtocolDecoder就是在decode()反复的调用暴漏给子类实现的doDecode()方法。
具体执行过程如下所示:
A. 你的doDecode()方法返回true 时,CumulativeProtocolDecoder 的decode()方法会首先判断你是否在doDecode()方法中从内部的IoBuffer 缓冲区读取了数据,如果没有,则会抛出非法的状态异常,也就是你的doDecode()方法返回true 就表示你已经消费了本次数据(相当于聊天室中一个完整的消息已经读取完毕),进一步说,也就是此时你必须已经消费过内部的IoBuffer 缓冲区的数据(哪怕是消费了一个字节的数据)。如果验证过通过,那么CumulativeProtocolDecoder 会检查缓冲区内是否还有数据未读取,如果有就继续调用doDecode()方法,没有就停止对doDecode()方法的调用,直到有新的数据被缓冲。

B. 当你的doDecode()方法返回false 时,CumulativeProtocolDecoder 会停止对doDecode()方法的调用,但此时如果本次数据还有未读取完的,就将含有剩余数据的IoBuffer 缓冲区保存到IoSession 中,以便下一次数据到来时可以从IoSession 中提取合并。如果发现本次数据全都读取完毕,则清空IoBuffer 缓冲区。简而言之,当你认为读取到的数据已经够解码了,那么就返回true,否则就返回false。这个CumulativeProtocolDecoder 其实最重要的工作就是帮你完成了数据的累积,因为这个工作是很烦琐的。

 

package com.dxz.minademo3;import java.nio.charset.Charset;
import java.nio.charset.CharsetDecoder;import org.apache.mina.core.buffer.IoBuffer;
import org.apache.mina.core.session.IoSession;
import org.apache.mina.filter.codec.CumulativeProtocolDecoder;
import org.apache.mina.filter.codec.ProtocolDecoderOutput;public class CmccSipcDecoder extends CumulativeProtocolDecoder {private final Charset charset;public CmccSipcDecoder(Charset charset) {this.charset = charset;}@Overrideprotected boolean doDecode(IoSession session, IoBuffer in, ProtocolDecoderOutput out) throws Exception {IoBuffer buffer = IoBuffer.allocate(100).setAutoExpand(true);CharsetDecoder cd = charset.newDecoder();int matchCount = 0;String statusLine = "", sender = "", receiver = "", length = "", sms = "";int i = 1;while (in.hasRemaining()) {byte b = in.get();buffer.put(b);if (b == 10 && i < 5) {matchCount++;if (i == 1) {buffer.flip();statusLine = buffer.getString(matchCount, cd);statusLine = statusLine.substring(0, statusLine.length() - 1);matchCount = 0;buffer.clear();}if (i == 2) {buffer.flip();sender = buffer.getString(matchCount, cd);sender = sender.substring(0, sender.length() - 1);matchCount = 0;buffer.clear();}if (i == 3) {buffer.flip();receiver = buffer.getString(matchCount, cd);receiver = receiver.substring(0, receiver.length() - 1);matchCount = 0;buffer.clear();}if (i == 4) {buffer.flip();length = buffer.getString(matchCount, cd);length = length.substring(0, length.length() - 1);matchCount = 0;buffer.clear();}i++;} else if (i == 5) {matchCount++;if (matchCount == Long.parseLong(length.split(": ")[1])) {buffer.flip();sms = buffer.getString(matchCount, cd);i++;break;}} else {matchCount++;}}SmsObject smsObject = new SmsObject();smsObject.setSender(sender.split(": ")[1]);smsObject.setReceiver(receiver.split(": ")[1]);smsObject.setMessage(sms);out.write(smsObject);return false;}
}

 

我们的这个短信协议解码器使用/n(ASCII 的10 字符)作为分解点,一个字节一个字节的读取,那么第一次发现/n 的字节位置之前的部分,必然就是短信协议的状态行,依次类推,你就可以解析出来发送者、接受者、短信内容长度。然后我们在解析短信内容时,使用获取到的长度进行读取。全部读取完毕之后, 然后构造SmsObject 短信对象, 使用ProtocolDecoderOutput 的write()方法输出,最后返回false,也就是本次数据全部读取完毕,告知CumulativeProtocolDecoder 在本次数据读取中不需要再调用doDecode()方法了。这里需要注意的是两个状态变量i、matchCount,i 用于记录解析到了短信协议中的哪一行(/n),matchCount 记录在当前行中读取到了哪一个字节。状态变量在解码器中经常被使用,我们这里的情况比较简单,因为我们假定短信发送是在一次数据发送中完成的,所以状态变量的使用也比较简单。假如数据的发送被拆成了多次(譬如:短信协议的短信内容、消息报头被拆成了两次数据发送),那么上面的代码势必就会存在问题,因为当第二次调用doDecode()方法时,状态变量i、matchCount 势必会被重置,也就是原来的状态值并没有被保存。那么我们如何解决状态保存的问题呢?答案就是将状态变量保存在IoSession 中或者是Decoder 实例自身,但推荐使用前者,因为虽然Decoder 是单例的,其中的实例变量保存的状态在Decoder 实例销毁前始终保持,但Mina 并不保证每次调用doDecode()方法时都是同一个线程(这也就是说第一次调用doDecode()是IoProcessor-1 线程,第二次有可能就是IoProcessor-2 线程),这就会产生多线程中的实例变量的可视性(Visibility,具体请参考JAVA 的多线程知识)问题。IoSession中使用一个同步的HashMap 保存对象,所以你不需要担心多线程带来的问题。使用IoSession 保存解码器的状态变量通常的写法如下所示:
A. 在解码器中定义私有的内部类Context,然后将需要保存的状态变量定义在Context 中存储。
B. 在解码器中定义方法获取这个Context 的实例,这个方法的实现要优先从IoSession 中获取Context。
具体代码示例如下所示:
// 上下文作为保存状态的内部类的名字,意思很明显,就是让状态跟随上下文,在整个调用过程中都可以被保持。

 

package com.dxz.minademo3;import org.apache.mina.core.buffer.IoBuffer;
import org.apache.mina.core.session.AttributeKey;
import org.apache.mina.core.session.IoSession;
import org.apache.mina.filter.codec.CumulativeProtocolDecoder;
import org.apache.mina.filter.codec.ProtocolDecoderOutput;public class XXXDecoder extends CumulativeProtocolDecoder {private final AttributeKey CONTEXT = new AttributeKey(getClass(), "context");public Context getContext(IoSession session) {Context ctx = (Context) session.getAttribute(CONTEXT);if (ctx == null) {ctx = new Context();session.setAttribute(CONTEXT, ctx);}return ctx;}private class Context {// 状态变量}@Overrideprotected boolean doDecode(IoSession session, IoBuffer in, ProtocolDecoderOutput out) throws Exception {// TODO Auto-generated method stubreturn false;}
}

 

注意这里我们使用了Mina 自带的AttributeKey 类来定义保存在IoSession 中的对象的键值,这样可以有效的防止键值重复。另外,要注意在全部处理完毕之后,状态要复位,譬如:聊天室中的一条消息读取完毕之后,状态变量要变为初始值,以便下次处理时重新使用。
第四步,编解码工厂:

 

package com.dxz.minademo3;import java.nio.charset.Charset;import org.apache.mina.core.session.IoSession;
import org.apache.mina.filter.codec.ProtocolCodecFactory;
import org.apache.mina.filter.codec.ProtocolDecoder;
import org.apache.mina.filter.codec.ProtocolEncoder;public class CmccSipcCodecFactory implements ProtocolCodecFactory {private final CmccSipcEncoder encoder;private final CmccSipcDecoder decoder;public CmccSipcCodecFactory() {this(Charset.defaultCharset());}public CmccSipcCodecFactory(Charset charSet) {this.encoder = new CmccSipcEncoder(charSet);this.decoder = new CmccSipcDecoder(charSet);}@Overridepublic ProtocolDecoder getDecoder(IoSession session) throws Exception {return decoder;}@Overridepublic ProtocolEncoder getEncoder(IoSession session) throws Exception {return encoder;}
}

 

实际上这个工厂类就是包装了编码器、解码器,通过接口中的getEncoder()、getDecoder()方法向ProtocolCodecFilter 过滤器返回编解码器实例,以便在过滤器中对数据进行编解码处理。
第五步,运行示例:
下面我们修改最一开始的示例中的MyServer、MyClient 的代码,如下所示:

 

package com.dxz.minademo3;import java.io.IOException;
import java.net.InetSocketAddress;
import java.nio.charset.Charset;import org.apache.mina.core.service.IoAcceptor;
import org.apache.mina.core.session.IdleStatus;
import org.apache.mina.filter.codec.ProtocolCodecFilter;
import org.apache.mina.filter.codec.textline.LineDelimiter;
import org.apache.mina.filter.codec.textline.TextLineCodecFactory;
import org.apache.mina.filter.util.ReferenceCountingFilter;
import org.apache.mina.transport.socket.nio.NioSocketAcceptor;import com.dxz.minademo2.TCPServerHandler;public class TCPServer3 {public static void main(String[] args) throws IOException {IoAcceptor acceptor = new NioSocketAcceptor();acceptor.getSessionConfig().setReadBufferSize(2048);acceptor.getSessionConfig().setIdleTime(IdleStatus.BOTH_IDLE, 10);// 编写过滤器acceptor.getFilterChain().addLast("codec",new ProtocolCodecFilter(new CmccSipcCodecFactory(Charset.forName("UTF-8"))));// 设置handleracceptor.getFilterChain().addLast("myIoFilter", new ReferenceCountingFilter(new MyIoFilter()));// 设置handleracceptor.setHandler(new TCPServerHandler());// 绑定端口acceptor.bind(new InetSocketAddress(9124));System.out.println(acceptor.getSessionConfig());}
}

 

client

package com.dxz.minademo3;import java.net.InetSocketAddress;
import java.nio.charset.Charset;import org.apache.mina.core.future.ConnectFuture;
import org.apache.mina.core.future.IoFutureListener;
import org.apache.mina.core.service.IoConnector;
import org.apache.mina.core.session.IoSession;
import org.apache.mina.filter.codec.ProtocolCodecFilter;
import org.apache.mina.filter.codec.textline.LineDelimiter;
import org.apache.mina.filter.codec.textline.TextLineCodecFactory;
import org.apache.mina.transport.socket.nio.NioSocketConnector;import com.dxz.minademo2.TCPClientHandler;public class TCPClient3 {public static void main(String[] args) {IoConnector connector = new NioSocketConnector();connector.setConnectTimeoutMillis(30000);connector.getFilterChain().addLast("codec",new ProtocolCodecFilter(new CmccSipcCodecFactory(Charset.forName("UTF-8"))));connector.setHandler(new TCPClientHandler("你好!\r\n 大家好!"));ConnectFuture future = connector.connect(new InetSocketAddress("localhost", 9124));future.addListener(new IoFutureListener<ConnectFuture>() {public void operationComplete(ConnectFuture future) {try {Thread.sleep(5000);} catch (InterruptedException e) {e.printStackTrace();}IoSession session = future.getSession();System.out.println("++++++++++++++++++++++++++++");}});System.out.println("*************");}}

 

最后我们在MyIoHandler 中接收这条短信息:

 

package com.dxz.minademo3;import org.apache.mina.core.filterchain.IoFilter;
import org.apache.mina.core.filterchain.IoFilterChain;
import org.apache.mina.core.session.IdleStatus;
import org.apache.mina.core.session.IoSession;
import org.apache.mina.core.write.WriteRequest;public class MyIoFilter implements IoFilter {@Overridepublic void destroy() throws Exception {System.out.println("%%%%%%%%%%%%%%%%%%%%%%%%%%�stroy");}@Overridepublic void exceptionCaught(NextFilter nextFilter, IoSession session, Throwable cause) throws Exception {System.out.println("%%%%%%%%%%%%%%%%%%%%%%%%%%%exceptionCaught");nextFilter.exceptionCaught(session, cause);}@Overridepublic void filterClose(NextFilter nextFilter, IoSession session) throws Exception {System.out.println("%%%%%%%%%%%%%%%%%%%%%%%%%%%filterClose");nextFilter.filterClose(session);}@Overridepublic void filterWrite(NextFilter nextFilter, IoSession session, WriteRequest writeRequest) throws Exception {System.out.println("%%%%%%%%%%%%%%%%%%%%%%%%%%%filterWrite");nextFilter.filterWrite(session, writeRequest);}@Overridepublic void init() throws Exception {System.out.println("%%%%%%%%%%%%%%%%%%%%%%%%%%%init");}@Overridepublic void messageReceived(NextFilter nextFilter, IoSession session, Object message) throws Exception {System.out.println("-%%%%%%%%%%%%%%%%%%%%%%%%%%%messageReceived");SmsObject sms = (SmsObject) message;    System.out.println("The message received is [" + sms.getMessage() + "]");System.out.println("-----------------messageReceived");nextFilter.messageReceived(session, message);}@Overridepublic void messageSent(NextFilter nextFilter, IoSession session, WriteRequest writeRequest) throws Exception {System.out.println("%%%%%%%%%%%%%%%%%%%%%%%%%%%messageSent");nextFilter.messageSent(session, writeRequest);}@Overridepublic void onPostAdd(IoFilterChain parent, String name, NextFilter nextFilter) throws Exception {System.out.println("%%%%%%%%%%%%%%%%%%%%%%%%%%%onPostAdd");}@Overridepublic void onPostRemove(IoFilterChain parent, String name, NextFilter nextFilter) throws Exception {System.out.println("%%%%%%%%%%%%%%%%%%%%%%%%%%%onPostRemove");}@Overridepublic void onPreAdd(IoFilterChain parent, String name, NextFilter nextFilter) throws Exception {System.out.println("%%%%%%%%%%%%%%%%%%%%%%%%%%%onPreAdd");}@Overridepublic void onPreRemove(IoFilterChain parent, String name, NextFilter nextFilter) throws Exception {System.out.println("%%%%%%%%%%%%%%%%%%%%%%%%%%%onPreRemove");}@Overridepublic void sessionClosed(NextFilter nextFilter, IoSession session) throws Exception {System.out.println("%%%%%%%%%%%%%%%%%%%%%%%%%%%sessionClosed");nextFilter.sessionClosed(session);}@Overridepublic void sessionCreated(NextFilter nextFilter, IoSession session) throws Exception {System.out.println("%%%%%%%%%%%%%%%%%%%%%%%%%%%sessionCreated");nextFilter.sessionCreated(session);}@Overridepublic void sessionIdle(NextFilter nextFilter, IoSession session, IdleStatus status) throws Exception {System.out.println("%%%%%%%%%%%%%%%%%%%%%%%%%%%sessionIdle");nextFilter.sessionIdle(session, status);}@Overridepublic void sessionOpened(NextFilter nextFilter, IoSession session) throws Exception {System.out.println("%%%%%%%%%%%%%%%%%%%%%%%%%%%sessionOpened");nextFilter.sessionOpened(session);}
}

 

你会看到Server 端的控制台输出如下信息:

 

%%%%%%%%%%%%%%%%%%%%%%%%%%%init
%%%%%%%%%%%%%%%%%%%%%%%%%%%onPreAdd
%%%%%%%%%%%%%%%%%%%%%%%%%%%onPostAdd
%%%%%%%%%%%%%%%%%%%%%%%%%%%sessionCreated
server session created
%%%%%%%%%%%%%%%%%%%%%%%%%%%sessionOpened
server session Opened
-%%%%%%%%%%%%%%%%%%%%%%%%%%%messageReceived
The message received is [你好!Hello World!]
-----------------messageReceived
The message received is [com.dxz.minademo3.SmsObject@2b884014]

 


(6-2.)复杂的解码器:
下面我们讲解一下如何在解码器中保存状态变量,也就是真正的实现上面所说的Context。
我们假设这样一种情况,有两条短信:
M sip:wap.fetion.com.cn SIP-C/2.0
S: 1580101xxxx
R: 1889020xxxx
L: 21
Hello World!
M sip:wap.fetion.com.cn SIP-C/2.0
S: 1580101xxxx
R: 1889020xxxx
L: 21
Hello World!
他们按照上面的颜色标识发送,也就是说红色部分、蓝色部分、绿色部分分别发送(调用三次IoSession.write()方法),那么如果你还用上面的CmccSipcDecoder,将无法工作,因为第一次数据流(红色部分)发送过取时,数据是不完整的,无法解析出一条短信息,当二次数据流(蓝色部分)发送过去时,已经可以解析出第一条短信息了,但是第二条短信还是不完整的,需要等待第三次数据流(绿色部分)的发送。注意:由于模拟数据发送的规模性问题很麻烦,所以这里采用了这种极端的例子说明问题,虽不具有典型性,但很能说明问题,这就足够了,所以不要追究这种发送消息是否在真实环境中存在,更不要追究其合理性。

CmccSispcDecoder 类改为如下的写法:

public class CmccSipcDecoder extends CumulativeProtocolDecoder {private final Charset charset;private final AttributeKey CONTEXT = new AttributeKey(getClass(),"context");public CmccSipcDecoder(Charset charset) {this.charset = charset;}@Overrideprotected boolean doDecode(IoSession session, IoBuffer in,ProtocolDecoderOutput out) throws Exception {Context ctx = getContext(session);CharsetDecoder cd = charset.newDecoder();int matchCount = ctx.getMatchCount();int line = ctx.getLine();IoBuffer buffer = ctx.innerBuffer;String statusLine = ctx.getStatusLine(),sender = ctx.getSender(),receiver = ctx.getReceiver(),length = ctx.getLength(),sms = ctx.getSms();while (in.hasRemaining()) {byte b = in.get();matchCount++;buffer.put(b);if (line < 4 && b == 10) {if (line == 0) {buffer.flip();statusLine = buffer.getString(matchCount, cd);statusLine = statusLine.substring(0,statusLine.length() - 1);matchCount = 0;buffer.clear();ctx.setStatusLine(statusLine);}if (line == 1) {buffer.flip();sender = buffer.getString(matchCount, cd);sender = sender.substring(0, sender.length() - 1);matchCount = 0;buffer.clear();ctx.setSender(sender);}if (line == 2) {buffer.flip();receiver = buffer.getString(matchCount, cd);receiver = receiver.substring(0, receiver.length() -1);matchCount = 0;buffer.clear();ctx.setReceiver(receiver);}if (line == 3) {buffer.flip();length = buffer.getString(matchCount, cd);length = length.substring(0, length.length() - 1);matchCount = 0;buffer.clear();ctx.setLength(length);}line++;} else if (line == 4) {if (matchCount == Long.parseLong(length.split(": ")[1])){buffer.flip();sms = buffer.getString(matchCount, cd);ctx.setSms(sms);
// 由于下面的break,这里需要调用else外面的两行代码    ctx.setMatchCount(matchCount);ctx.setLine(line);break;}}ctx.setMatchCount(matchCount);ctx.setLine(line);}if (ctx.getLine() == 4&& Long.parseLong(ctx.getLength().split(": ")[1]) == ctx.getMatchCount()) {SmsObject smsObject = new SmsObject();smsObject.setSender(sender.split(": ")[1]);smsObject.setReceiver(receiver.split(": ")[1]);smsObject.setMessage(sms);out.write(smsObject);ctx.reset();return true;} else {return false;}}private Context getContext(IoSession session) {Context context = (Context) session.getAttribute(CONTEXT);if (context == null){context = new Context();session.setAttribute(CONTEXT, context);}return context;}private class Context {private final IoBuffer innerBuffer;private String statusLine = "";private String sender = "";private String receiver = "";private String length = "";private String sms = "";public Context() {innerBuffer = IoBuffer.allocate(100).setAutoExpand(true);}private int matchCount = 0;private int line = 0;public int getMatchCount() {return matchCount;}public void setMatchCount(int matchCount) {this.matchCount = matchCount;}public int getLine() {return line;}public void setLine(int line) {this.line = line;}public String getStatusLine() {return statusLine;}public void setStatusLine(String statusLine) {this.statusLine = statusLine;}public String getSender() {return sender;}public void setSender(String sender) {this.sender = sender;}public String getReceiver() {return receiver;}public void setReceiver(String receiver) {this.receiver = receiver;}public String getLength() {return length;}public void setLength(String length) {this.length = length;}public String getSms() {return sms;}public void setSms(String sms) {this.sms = sms;}public void reset() {this.innerBuffer.clear();this.matchCount = 0;this.line = 0;this.statusLine = "";this.sender = "";this.receiver = "";this.length = "";this.sms = "";}}
}    

 


这里我们做了如下的几步操作:
(1.) 所有记录状态的变量移到了Context 内部类中,包括记录读到短信协议的哪一行的line。每一行读取了多少个字节的matchCount,还有记录解析好的状态行、发送者、接受者、短信内容、累积数据的innerBuffer 等。这样就可以在数据不能完全解码,等待下一次doDecode()方法的调用时,还能承接上一次调用的数据。
(2.) 在 doDecode()方法中主要的变化是各种状态变量首先是从Context 中获取,然后操作之后,将最新的值setXXX()到Context 中保存。
(3.) 这里注意doDecode()方法最后的判断,当认为不够解码为一条短信息时,返回false,也就是在本次数据流解码中不要再调用doDecode()方法;当认为已经解码出一条短信息时,输出短消息,然后重置所有的状态变量,返回true,也就是如果本次数据流解码中还有没解码完的数据,继续调用doDecode()方法。下面我们对客户端稍加改造,来模拟上面的红、蓝、绿三次发送聊天短信息的情况:
MyClient:

ConnectFuture future = connector.connect(new InetSocketAddress(    HOSTNAME, PORT));    future.awaitUninterruptibly();    session = future.getSession();    for (int i = 0; i < 3; i++) {    SmsObject sms = new SmsObject();    session.write(sms);    System.out.println("****************" + i);    
}    

 

 


这里我们为了方便演示,不在IoHandler 中发送消息,而是直接在MyClient 中发送,你要注意的是三次发送都要使用同一个IoSession,否则就不是从同一个通道发送过去的了。
CmccSipcEncoder:

public void encode(IoSession session,Object message,ProtocolEncoderOutput out)throws Exception{SmsObject sms=(SmsObject)message;CharsetEncoder ce=charset.newEncoder();String statusLine="M sip:wap.fetion.com.cn SIP-C/2.0";String sender="15801012253";String receiver="15866332698";String smsContent="你好!Hello World!";IoBuffer buffer=IoBuffer.allocate(100).setAutoExpand(true);buffer.putString(statusLine+'/n',ce);buffer.putString("S: "+sender+'/n',ce);buffer.putString("R: "+receiver+'/n',ce);buffer.flip();out.write(buffer);IoBuffer buffer2=IoBuffer.allocate(100).setAutoExpand(true);buffer2.putString("L: "+(smsContent.getBytes(charset).length)+"/n",ce);buffer2.putString(smsContent,ce);buffer2.putString(statusLine+'/n',ce);buffer2.flip();out.write(buffer2);IoBuffer buffer3=IoBuffer.allocate(100).setAutoExpand(true);buffer3.putString("S: "+sender+'/n',ce);buffer3.putString("R: "+receiver+'/n',ce);buffer3.putString("L: "+(smsContent.getBytes(charset).length)+"/n",ce);buffer3.putString(smsContent,ce);buffer3.putString(statusLine+'/n',ce);buffer3.flip();out.write(buffer3);}    

 

 

上面的这段代码要配合MyClient来操作,你需要做的是在MyClient中的红色输出语句处设置断点,然后第一调用时CmccSipcEncoder中注释掉蓝、绿色的代码,也就是发送两条短信息的第一部分(红色的代码),依次类推,也就是MyClient的中的三次断点中,分别执行CmccSipcEncoder中的红、蓝、绿三段代码,也就是模拟两条短信的三段发送。你会看到Server端的运行结果是:当MyClient第一次到达断点时,没有短信息被读取到,当MyClient第二次到达断点时,第一条短信息输出,当MyClient第三次到达断点时,第二条短信息输出。

Mina中自带的解码器:
解码器 说明
CumulativeProtocolDecoder 累积性解码器,上面我们重点说明了这个解码器的用法。
SynchronizedProtocolDecoder 这个解码器用于将任何一个解码器包装为一个线程安全的解码器,用于解决上面说的每次执行decode()方法时可能线程不是上一次的线程的问题,但这样会在高并发时,大大降低系统的性能。
TextLineDecoder 按照文本的换行符( Windows:/r/n 、Linux:/n、Mac:/r)解码数据。
PrefixedStringDecoder 这个类继承自CumulativeProtocolDecoder类,用于读取数据最前端的1、2、4 个字节表示后面的数据长度的数据。譬如:一个段数据的前两个字节表示后面的真实数据的长度,那么你就可以用这个方法进行解码。

 


(6-3.)多路分离的解码器:
假设一段数据发送过来之后,需要根据某种条件决定使用哪个解码器,而不是像上面的例子,固定使用一个解码器,那么该如何做呢?幸好Mina 提供了org.apache.mina.filter.codec.demux 包来完成这种多路分离(Demultiplexes)的解码工作,也就是同时注册多个解码器,然后运行时依据传入的数据决定到底使用哪个解码器来工作。所谓多路分离就是依据条件分发到指定的解码器,譬如:上面的短信协议进行扩展,可以依据状态行来判断使用1.0 版本的短信协议解码器还是2.0版本的短信协议解码器。
下面我们使用一个简单的例子,说明这个多路分离的解码器是如何使用的,需求如下所示:
(1.) 客户端传入两个int 类型的数字,还有一个char 类型的符号。
(2.) 如果符号是+,服务端就是用1 号解码器,对两个数字相加,然后把结果返回给客户端。
(3.) 如果符号是-,服务端就使用2 号解码器,将两个数字变为相反数,然后相加,把结果返回给客户端。
Demux 开发编解码器主要有如下几个步骤:
A. 定义Client 端、Server 端发送、接收的数据对象。
B. 使用Demux 编写编码器是实现MessageEncoder<T>接口,T 是你要编码的数据对象,这个MessageEncoder 会在DemuxingProtocolEncoder 中调用。
C. 使用Demux 编写编码器是实现MessageDecoder 接口,这个MessageDecoder 会在DemuxingProtocolDecoder 中调用。

D. 在 DemuxingProtocolCodecFactory 中调用addMessageEncoder()、addMessageDecoder()方法组装编解码器。
MessageEncoder的接口如下所示:

public interface MessageEncoder<T> {    void encode(IoSession session, T message, ProtocolEncoderOutput out) throws Exception;    
}   

你注意到消息编码器接口与在ProtocolEncoder 中没什么不同,区别就是Object message被泛型具体化了类型,你不需要手动的类型转换了。
MessageDecoder的接口如下所示:

 

public interface MessageDecoder {    static MessageDecoderResult OK = MessageDecoderResult.OK;    static MessageDecoderResult NEED_DATA = MessageDecoderResult.NEED_DATA;    static MessageDecoderResult NOT_OK = MessageDecoderResult.NOT_OK;    MessageDecoderResult decodable(IoSession session, IoBuffer in);    MessageDecoderResult decode(IoSession session, IoBuffer in,    ProtocolDecoderOutput out) throws Exception;    void finishDecode(IoSession session, ProtocolDecoderOutput out) throws Exception;    
}

 

(1.)decodable()方法有三个返回值,分别表示如下的含义:
A. MessageDecoderResult.NOT_OK:表示这个解码器不适合解码数据,然后检查其它解码器,如果都不满足会抛异常;
B. MessageDecoderResult.NEED_DATA:表示当前的读入的数据不够判断是否能够使用这个解码器解码,然后再次调用decodable()方法检查其它解码器,如果都是NEED_DATA,则等待下次输入;
C. MessageDecoderResult.OK: 表示这个解码器可以解码读入的数据, 然后则调用MessageDecoder 的decode()方法。这里注意decodable()方法对参数IoBuffer in 的任何操作在方法结束之后,都会复原,也就是你不必担心在调用decode()方法时,position 已经不在缓冲区的起始位置。这个方法相当于是预读取,用于判断是否是可用的解码器。
(2.)decode()方法有三个返回值,分别表示如下的含义:
A. MessageDecoderResult.NOT_OK:表示解码失败,会抛异常;

B. MessageDecoderResult.NEED_DATA:表示数据不够,需要读到新的数据后,再次调用decode()方法。
C. MessageDecoderResult.OK:表示解码成功。


代码演示:
(1.)客户端发送的数据对象:

 

package com.dxz.minademo4;public class SendMessage {private int i = 0;private int j = 0;private char symbol = '+';public char getSymbol() {return symbol;}public void setSymbol(char symbol) {this.symbol = symbol;}public int getI() {return i;}public void setI(int i) {this.i = i;}public int getJ() {return j;}public void setJ(int j) {this.j = j;}
}

 

(2.)服务端发送的返回结果对象:

 

package com.dxz.minademo4;public class ResultMessage {private int result = 0;public int getResult() {return result;}public void setResult(int result) {this.result = result;}
}

 

(3.)客户端使用的SendMessage的编码器:

 

package com.dxz.minademo4;import org.apache.mina.core.buffer.IoBuffer;
import org.apache.mina.core.session.IoSession;
import org.apache.mina.filter.codec.ProtocolEncoderOutput;
import org.apache.mina.filter.codec.demux.MessageEncoder;public class SendMessageEncoder implements MessageEncoder<SendMessage> {@Overridepublic void encode(IoSession session, SendMessage message, ProtocolEncoderOutput out) throws Exception {IoBuffer buffer = IoBuffer.allocate(10);buffer.putChar(message.getSymbol());buffer.putInt(message.getI());buffer.putInt(message.getJ());buffer.flip();out.write(buffer);}
}

 

这里我们的SendMessage、ResultMessage 中的字段都是用长度固定的基本数据类型,这样IoBuffer 就不需要自动扩展了,提高性能。按照一个char、两个int 计算,这里的IoBuffer只需要10 个字节的长度就可以了。
(4.)服务端使用的SendMessage的1号解码器:

 

package com.dxz.minademo4;import org.apache.mina.core.buffer.IoBuffer;
import org.apache.mina.core.session.IoSession;
import org.apache.mina.filter.codec.ProtocolDecoderOutput;
import org.apache.mina.filter.codec.demux.MessageDecoder;
import org.apache.mina.filter.codec.demux.MessageDecoderResult;public class SendMessageDecoderPositive implements MessageDecoder {@Overridepublic MessageDecoderResult decodable(IoSession session, IoBuffer in) {if (in.remaining() < 2)return MessageDecoderResult.NEED_DATA;else {char symbol = in.getChar();if (symbol == '+') {return MessageDecoderResult.OK;} else {return MessageDecoderResult.NOT_OK;}}}@Overridepublic MessageDecoderResult decode(IoSession session, IoBuffer in, ProtocolDecoderOutput out) throws Exception {SendMessage sm = new SendMessage();sm.setSymbol(in.getChar());sm.setI(in.getInt());sm.setJ(in.getInt());out.write(sm);return MessageDecoderResult.OK;}@Overridepublic void finishDecode(IoSession session, ProtocolDecoderOutput out) throws Exception {// undo}
}

 

因为客户端发送的SendMessage 的前两个字节(char)就是符号位,所以我们在decodable()方法中对此条件进行了判断,之后读到两个字节,并且这两个字节表示的字符是+时,才认为这个解码器可用。
(5.)服务端使用的SendMessage的2号解码器:

 

package com.dxz.minademo4;import org.apache.mina.core.buffer.IoBuffer;
import org.apache.mina.core.session.IoSession;
import org.apache.mina.filter.codec.ProtocolDecoderOutput;
import org.apache.mina.filter.codec.demux.MessageDecoder;
import org.apache.mina.filter.codec.demux.MessageDecoderResult;public class SendMessageDecoderNegative implements MessageDecoder {@Overridepublic MessageDecoderResult decodable(IoSession session, IoBuffer in) {if (in.remaining() < 2)return MessageDecoderResult.NEED_DATA;else {char symbol = in.getChar();if (symbol == '-') {return MessageDecoderResult.OK;} else {return MessageDecoderResult.NOT_OK;}}}@Overridepublic MessageDecoderResult decode(IoSession session, IoBuffer in, ProtocolDecoderOutput out) throws Exception {SendMessage sm = new SendMessage();sm.setSymbol(in.getChar());sm.setI(-in.getInt());sm.setJ(-in.getInt());out.write(sm);return MessageDecoderResult.OK;}@Overridepublic void finishDecode(IoSession session, ProtocolDecoderOutput out) throws Exception {// undo}
}

 

(6.)服务端使用的ResultMessage的编码器:

 

package com.dxz.minademo4;import org.apache.mina.core.buffer.IoBuffer;
import org.apache.mina.core.session.IoSession;
import org.apache.mina.filter.codec.ProtocolEncoderOutput;
import org.apache.mina.filter.codec.demux.MessageEncoder;public class ResultMessageEncoder implements MessageEncoder<ResultMessage> {@Overridepublic void encode(IoSession session, ResultMessage message, ProtocolEncoderOutput out) throws Exception {IoBuffer buffer = IoBuffer.allocate(4);buffer.putInt(message.getResult());buffer.flip();out.write(buffer);}
}

 

(7.)客户端使用的ResultMessage的解码器:

 

package com.dxz.minademo4;import org.apache.mina.core.buffer.IoBuffer;
import org.apache.mina.core.session.IoSession;
import org.apache.mina.filter.codec.ProtocolDecoderOutput;
import org.apache.mina.filter.codec.demux.MessageDecoder;
import org.apache.mina.filter.codec.demux.MessageDecoderResult;public class ResultMessageDecoder implements MessageDecoder {@Overridepublic MessageDecoderResult decodable(IoSession session, IoBuffer in) {if (in.remaining() < 4)return MessageDecoderResult.NEED_DATA;else if (in.remaining() == 4)return MessageDecoderResult.OK;elsereturn MessageDecoderResult.NOT_OK;}@Overridepublic MessageDecoderResult decode(IoSession session, IoBuffer in, ProtocolDecoderOutput out) throws Exception {ResultMessage rm = new ResultMessage();rm.setResult(in.getInt());out.write(rm);return MessageDecoderResult.OK;}@Overridepublic void finishDecode(IoSession session, ProtocolDecoderOutput out) throws Exception {// undo}
}

 

(8.)组装这些编解码器的工厂:

 

package com.dxz.minademo4;import org.apache.mina.filter.codec.demux.DemuxingProtocolCodecFactory;public class MathProtocolCodecFactory extends DemuxingProtocolCodecFactory {public MathProtocolCodecFactory(boolean server) {if (server) {super.addMessageEncoder(ResultMessage.class, ResultMessageEncoder.class);super.addMessageDecoder(SendMessageDecoderPositive.class);super.addMessageDecoder(SendMessageDecoderNegative.class);} else {super.addMessageEncoder(SendMessage.class, SendMessageEncoder.class);super.addMessageDecoder(ResultMessageDecoder.class);}}
}

 

这个工厂类我们使用了构造方法的一个布尔类型的参数,以便其可以在Server 端、Client端同时使用。我们以Server 端为例,你可以看到调用两次addMessageDecoder()方法添加了1 号、2 号解码器,其实DemuxingProtocolDecoder 内部在维护了一个MessageDecoder数组,用于保存添加的所有的消息解码器,每次decode()的时候就调用每个MessageDecoder的decodable()方法逐个检查,只要发现一个MessageDecoder 不是对应的解码器,就从数组中移除,直到找到合适的MessageDecoder,如果最后发现数组为空,就表示没找到对应的MessageDecoder,最后抛出异常。
(9.)Server端:

 

package com.dxz.minademo4;import java.net.InetSocketAddress;import org.apache.mina.core.service.IoAcceptor;
import org.apache.mina.core.session.IdleStatus;
import org.apache.mina.filter.codec.ProtocolCodecFilter;
import org.apache.mina.filter.logging.LoggingFilter;
import org.apache.mina.transport.socket.nio.NioSocketAcceptor;public class Server {public static void main(String[] args) throws Exception {IoAcceptor acceptor = new NioSocketAcceptor();LoggingFilter lf = new LoggingFilter();acceptor.getSessionConfig().setIdleTime(IdleStatus.BOTH_IDLE, 5);acceptor.getFilterChain().addLast("logger", lf);acceptor.getFilterChain().addLast("codec", new ProtocolCodecFilter(new MathProtocolCodecFactory(true)));acceptor.setHandler(new ServerHandler());acceptor.bind(new InetSocketAddress(9123));}
}

 

(10.)Server端使用的IoHandler:

 

package com.dxz.minademo4;import org.apache.mina.core.service.IoHandlerAdapter;
import org.apache.mina.core.session.IdleStatus;
import org.apache.mina.core.session.IoSession;
import org.slf4j.Logger;
import org.slf4j.LoggerFactory;public class ServerHandler extends IoHandlerAdapter {private final static Logger log = LoggerFactory.getLogger(ServerHandler.class);@Overridepublic void sessionIdle(IoSession session, IdleStatus status) throws Exception {session.close(true);}@Overridepublic void messageReceived(IoSession session, Object message) throws Exception {SendMessage sm = (SendMessage) message;log.info("The message received is [ " + sm.getI() + " " + sm.getSymbol() + " " + sm.getJ() + " ]");ResultMessage rm = new ResultMessage();rm.setResult(sm.getI() + sm.getJ());session.write(rm);}
}

 

(11.)Client端:

 

package com.dxz.minademo4;import java.net.InetSocketAddress;import org.apache.mina.core.service.IoConnector;
import org.apache.mina.filter.codec.ProtocolCodecFilter;
import org.apache.mina.filter.logging.LoggingFilter;
import org.apache.mina.transport.socket.nio.NioSocketConnector;public class Client {public static void main(String[] args) throws Throwable {IoConnector connector = new NioSocketConnector();connector.setConnectTimeoutMillis(30000);connector.getFilterChain().addLast("logger", new LoggingFilter());connector.getFilterChain().addLast("codec", new ProtocolCodecFilter(new MathProtocolCodecFactory(false)));connector.setHandler(new ClientHandler());connector.connect(new InetSocketAddress("localhost", 9123));}
}

 

(12.)Client端的IoHandler:

 

package com.dxz.minademo4;import org.apache.mina.core.service.IoHandlerAdapter;
import org.apache.mina.core.session.IoSession;
import org.slf4j.Logger;
import org.slf4j.LoggerFactory;public class ClientHandler extends IoHandlerAdapter {private final static Logger LOGGER = LoggerFactory.getLogger(ClientHandler.class);@Overridepublic void sessionOpened(IoSession session) throws Exception {SendMessage sm = new SendMessage();sm.setI(100);sm.setJ(99);sm.setSymbol('+');session.write(sm);}@Overridepublic void messageReceived(IoSession session, Object message) {ResultMessage rs = (ResultMessage) message;LOGGER.info(String.valueOf(rs.getResult()));}
}

 

你尝试改变ClientHandler中的Synbol中的红色代码中的正负号,会看到服务端使用了两个不同的解码器对其进行处理。

The message received is [ 100 + 99 ]
The message received is [ -100 - -99 ]

8 线程模型配置


Mina 中的很多执行环节都使用了多线程机制,用于提高性能。Mina 中默认在三个地方使用了线程:
(1.) IoAcceptor:
这个地方用于接受客户端的连接建立,每监听一个端口(每调用一次bind()方法),都启用一个线程,这个数字我们不能改变。这个线程监听某个端口是否有请求到来,一旦发现,则创建一个IoSession 对象。因为这个动作很快,所以有一个线程就够了。
(2.) IoConnector:
这个地方用于与服务端建立连接,每连接一个服务端(每调用一次connect()方法),就启用一个线程,我们不能改变。同样的,这个线程监听是否有连接被建立,一旦发现,则创建一个IoSession 对象。因为这个动作很快,所以有一个线程就够了。
(3.) IoProcessor:
这个地方用于执行真正的IO 操作,默认启用的线程个数是CPU 的核数+1,譬如:单CPU 双核的电脑,默认的IoProcessor 线程会创建3 个。这也就是说一个IoAcceptor 或者IoConnector 默认会关联一个IoProcessor 池,这个池中有3 个IoProcessor。因为IO 操作耗费资源,所以这里使用IoProcessor 池来完成数据的读写操作,有助于提高性能。这也就是前面说的IoAccetor、IoConnector 使用一个Selector,而IoProcessor 使用自己单独的Selector 的原因。那么为什么IoProcessor 池中的IoProcessor 数量只比CPU 的核数大1 呢?因为IO 读写操作是耗费CPU 的操作,而每一核CPU 同时只能运行一个线程,因此IoProcessor 池中的IoProcessor 的数量并不是越多越好。

这个IoProcessor 的数量可以调整,如下所示:
IoAcceptor acceptor=new NioSocketAcceptor(5);
IoConnector connector=new NioSocketConnector(5);
这样就会将IoProcessor 池中的数量变为5 个,也就是说可以同时处理5 个读写操作。还记得前面说过Mina 的解码器要使用IoSession 保存状态变量,而不是Decoder 本身,这是因为Mina 不保证每次执行doDecode()方法的都是同一个IoProcessor 这句话吗?其实这个问题的根本原因是IoProcessor 是一个池,每次IoSession 进入空闲状态时(无读些数据发生),IoProcessor 都会被回收到池中,以便其他的IoSession 使用,所以当IoSession从空闲状态再次进入繁忙状态时,IoProcessor 会再次分配给其一个IoProcessor 实例,而此时已经不能保证还是上一次繁忙状态时的那个IoProcessor 了。你还会发现IoAcceptor 、IoConnector 还有一个构造方法, 你可以指定一个java.util.concurrent.Executor 类作为线程池对象,那么这个线程池对象是做什么用的呢?其实就是用于创建(1.)、(2.)中的用于监听是否有TCP 连接建立的那个线程,默认情况下,使用Executors.newCachedThreadPool()方法创建Executor 实例,也就是一个无界的线程池(具体内容请参看JAVA 的并发库)。大家不要试图改变这个Executor 的实例,也就是使用内置的即可,否则可能会造成一些莫名其妙的问题,譬如:性能在某个访问量级别时,突然下降。因为无界线程池是有多少个Socket 建立,就分配多少个线程,如果你改为Executors 的其他创建线程池的方法,创建了一个有界线程池,那么一些请求将无法得到及时响应,从而出现一些问题。

下面我们完整的综述一下Mina 的工作流程:
(1.) 当 IoService 实例创建的时候,同时一个关联在IoService上的IoProcessor 池、线程池也被创建;
(2.) 当 IoService 建立套接字(IoAcceptor 的bind()或者是IoConnector 的connect()方法被调用)时,IoService 从线程池中取出一个线程,监听套接字端口;
(3.) 当 IoService 监听到套接字上有连接请求时,建立IoSession 对象,从IoProcessor池中取出一个IoProcessor 实例执行这个会话通道上的过滤器、IoHandler;
(4.) 当这条IoSession 通道进入空闲状态或者关闭时,IoProcessor 被回收。上面说的是Mina 默认的线程工作方式,那么我们这里要讲的是如何配置IoProcessor 的多线程工作方式。因为一个IoProcessor 负责执行一个会话上的所有过滤器、IoHandler,也就是对于IO 读写操作来说,是单线程工作方式(就是按照顺序逐个执行)。假如你想让某个事件方法(譬如:sessionIdle()、sessionOpened()等)在单独的线程中运行(也就是非IoProcessor 所在的线程),那么这里就需要用到一个ExecutorFilter 的过滤器。你可以看到IoProcessor 的构造方法中有一个参数是java.util.concurrent.Executor,也就是可以让IoProcessor 调用的过滤器、IoHandler 中的某些事件方法在线程池中分配的线程上独立运行,而不是运行在IoProcessor 所在的线程。

例:
acceptor.getFilterChain().addLast("exceutor", new ExecutorFilter());
我们看到是用这个功能,简单的一行代码就可以了。那么ExecutorFilter 还有许多重载的构造方法,这些重载的有参构造方法,参数主要用于指定如下信息:
(1.) 指定线程池的属性信息,譬如:核心大小、最大大小、等待队列的性质等。你特别要关注的是ExecutorFilter 内部默认使用的是OrderedThreadPoolExecutor 作为线程池的实现,从名字上可以看出是保证各个事件在多线程执行中的顺序(譬如:各个事件方法的执行是排他的,也就是不可能出现两个事件方法被同时执行;messageReceived()总是在sessionClosed() 方法之前执行), 这是因为多线程的执行是异步的, 如果没有OrderedThreadPoolExecutor 来保证IoHandler 中的方法的调用顺序,可能会出现严重的问题。但是如果你的代码确实没有依赖于IoHandler 中的事件方法的执行顺序,那么你可以使用UnorderedThreadPoolExecutor 作为线程池的实现。因此,你也最好不要改变默认的Executor 实现,否则,事件的执行顺序就会混乱,譬如:messageReceived()、messageSent()方法被同时执行。
(2.) 哪些事件方法被关注,也就哪些事件方法用这个线程池执行。线程池可以异步执行的事件类型是位于IoEventType 中的九个枚举值中除了SESSION_CREATED 之外的其余八个,这说明Session 建立的事件只能与IoProcessor 在同一个线程上执行。

 

public enum IoEventType {    SESSION_CREATED,    SESSION_OPENED,    SESSION_CLOSED,    MESSAGE_RECEIVED,    MESSAGE_SENT,    SESSION_IDLE,    EXCEPTION_CAUGHT,    WRITE,    CLOSE,    
}  

 

 

默认情况下,没有配置关注的事件类型,有如下六个事件方法会被自动使用线程池异步执行:

IoEventType.EXCEPTION_CAUGHT,
IoEventType.MESSAGE_RECEIVED,
IoEventType.MESSAGE_SENT,
IoEventType.SESSION_CLOSED,
IoEventType.SESSION_IDLE,
IoEventType.SESSION_OPENED

其实ExecutorFilter 的工作机制很简单,就是在调用下一个过滤器的事件方法时,把其交给Executor 的execute(Runnable runnable)方法来执行,其实你自己在IoHandler 或者某个过滤器的事件方法中开启一个线程,也可以完成同样的功能,只不过这样做,你就失去了程序的可配置性,线程调用的代码也会完全耦合在代码中。但要注意的是绝对不能开启线程让其执行sessionCreated()方法。如果你真的打算使用这个ExecutorFilter,那么最好想清楚它该放在过滤器链的哪个位置,针对哪些事件做异步处理机制。一般ExecutorFilter 都是要放在ProtocolCodecFilter 过滤器的后面,也就是不要让编解码运行在独立的线程上,而是要运行在IoProcessor 所在的线程,因为编解码处理的数据都是由IoProcessor 读取和发送的,没必要开启新的线程,否则性能反而会下降。一般使用ExecutorFilter 的典型场景是将业务逻辑(譬如:耗时的数据库操作)放在单独的线程中运行,也就是说与IO 处理无关的操作可以考虑使用ExecutorFilter 来异步执行。


http://chatgpt.dhexx.cn/article/FiBuZLW4.shtml

相关文章

Mina网络通信框架

认识 Mina Apache Mina Server 是一个网络通信应用框架&#xff0c;与 Netty 出自同一作者&#xff0c;Netty 借鉴了部分 Mina 的设计思路。 Mina 主要是对基于 TCP/IP、UDP/IP 协议栈的通信框架&#xff0c;Mina 可以帮助我们快速开发高性能、高扩展性的网络通信应用&#x…

MINA框架

MINA框架 一、小程序MINA框架分为三个部分&#xff1a; 有 View(视图层)、App Service(逻辑层)和 Natice(系统层)。 1、View(视图层) 视图层包含了小程序多个页面、每个页面都有WXML文件和 WXSS文件&#xff0c;是搭建页面视图的结构和展现样式。 2、App Service(逻辑层) …

图文详解mina框架

Apache Mina Server 是一个网络通信应用框架,也就是说,它主要是对基于TCP/IP、UDP/IP协议栈的通信框架(当然,也可以提供JAVA 对象的序列化服务、虚拟机管道通信服务等),Mina 可以帮助我们快速开发高性能、高扩展性的网络通信应用,Mina 提供了事件驱动、异步(Mina 的异步…

要点初见:用Python进行微观交通模型仿真——基于SUMO的伯克利开源项目Flow Project初探与拓展

后续拓展&#xff1a;要点初见&#xff1a;安装教程与二度拓展——基于SUMO的Flow Project&#xff08;附代码链接&#xff09; 通俗来讲&#xff0c;微观交通模型仿真就是从车辆个体的视角&#xff08;看动画&#xff09;进行交通流仿真&#xff0c;对车辆个体随时间、空间的…

爬取豆瓣电影TOP100

爬虫 首先我们在网站中打开我们要爬的网站 “http://maoyan.com/board/4” 这就是豆瓣高分电影前100的榜单. 然后我们点击f12&#xff0c;再刷新一次&#xff0c;就可以看到网页的基本信息了。 这时候我们来看一下第一部‘我不是药神中的代码信息。’ 一个dd节点为一个电影的…

2020 年软件设计师考试上午真题

2020 年软件设计师考试上午真题答案解析 1、在程序执行过程中&#xff0c;高速缓存(Cache) 与主存间的地址映射由&#xff08;D &#xff09;。 A、操作系统进行管理 B、存储管理软件进行管理 C、程序员自行安排 D、硬件自动完成 解:CACHE与主存地址映射由硬件完成…

基于LLVM的编译原理简明教程 (1) - 写编译器越来越容易了

基于LLVM的编译原理简明教程 (1) - 写编译器越来越容易了 进入21世纪&#xff0c;新的编程语言如雨后春笋一样不停地冒出来。需求当然是重要的驱动力量&#xff0c;但是在其中起了重要作用的就是工具链的改善。 2000年&#xff0c;UIUC的Chris Lattner主持开发了一套称为LLVM…

基于LLVM的编译原理简明教程: 写一个自己的编译器​

LLVM简介 进入21世纪&#xff0c;新的编程语言如雨后春笋一样不停地冒出来。需求当然是重要的驱动力量&#xff0c;但是在其中起了重要作用的就是工具链的改善。 2000年&#xff0c;UIUC的Chris Lattner主持开发了一套称为LLVM(Low Level Virtual Machine)的编译器工具库套件。…

【极富参考价值!】第1章 ClickHouse 简介《ClickHouse 企业级大数据分析引擎实战》...

《ClickHouse 企业级大数据分析引擎实战》全书目录 目录 第1章 ClickHouse 简介 第2章 MergeTree 表存储引擎 第3章 ClickHouse SQL 执行原理 第4章 分布式的 ClickHouse:集群、分片、副本 第5章 项目实战:Spring Boot 集成 ClickHouse 第6章 ClickHouse 函数 第7章 集成外部…

32.3-5带有通配符的匹配(自动机)

功能 这个程序可以判断一个带有通配符*的模式串是否在文本串中存在,没有记录位置信息,当然,想记录也是可以的 样例输入: abccbacbababc ab*bab*c 样例输出: 1 思路 对于样例输入,有限自动机如图所示: 我们把每个通配符隔开的字串看做独立的,在其上运行KMP算法的comput_s…

自己动手写编译器:代码实现正则表达式到NFA状态机

在编译器开发中有两个非常重要的工具名为lex和yacc&#xff0c;他们是编译器的生成器。本质上我们不需要一行行去完成编译器的代码&#xff0c;只需要借助这两个工具&#xff0c;同时制定好词法解析和语法解析的规则后&#xff0c;这两个工具就会自动帮我们把代码生成&#xff…

mac搭建网站服务器,Mac上搭建Web服务器--Apache

局域网搭建 Web 服务器测试环境,因为Mac OS X 自带了 Apache 和 PHP 环境,我们只需要简单的启动它就行了。 1.命令:sudo apachectl start Apache服务器默认的web根目录在:/Library/WebServer/Documents Apache的配置文件在:/etc/apache2 相关命令: 停止 Apache:sudo apac…

aText for Mac(打字加速器)

aText作为一款文字效率的工具&#xff0c;对于文字工作者来说这款软件的目的是为了减少你在文字输入的过程当中的重复性&#xff0c;这款试用版本能够让你体验到一些较为基础的功能。 aText下载安装教程 镜像包下载完成后打开&#xff0c;双击.pkg按照安装引导器进行安装即可&a…

共享文件夹无法打开——服务器存储空间不足,无法处理此命令

原文地址为&#xff1a; 共享文件夹无法打开——服务器存储空间不足&#xff0c;无法处理此命令 共享某个文件夹后在网上邻居打开它&#xff0c;提示&#xff1a;“服务器存储空间不足&#xff0c;无法处理此命令”&#xff0c;如下图&#xff1a; 查看系统日志显示&#xff1…

彻底解决win10 docker desktop镜像过大导致“C盘存储空间不足”的问题。

彻底解决win10 docker desktop镜像过大导致“C盘存储空间不足”的问题。 win10安装docker只需要双击安装包&#xff0c;真正实现了傻瓜式安装&#xff0c;这一点真的十分方便&#xff01;不过用了义端时间docker后&#xff0c;突然有一天我注意到C盘原本充裕的空间容量&#x…

mysql数据库空间不足_mysql空间不足怎么解决?

磁盘空间不足&#xff0c;使用du命令察看 du -h --max-depth1 当前目录下占空间比较大的是104个mysql-bin.00000X 和ibdata1。 mysql数据目录下有大量的mysql-bin.00000X文件&#xff0c;这些文件是做什么的呢&#xff1f; 这是数据库的操作日志&#xff0c;例如UPDATE一个表&a…

ubuntu提示根目录存储空间不足的解决办法

因为每次使用系统都会产生大量的日志文件&#xff0c;如果没有设置自动清理日志文件或者分区较小&#xff0c;日志文件在一段时间的堆积后就会导致存储空间不足&#xff0c;所以需要清除日志文件。以下是清除步骤&#xff1a; 1、切换为超级用户 su2、查看日志文件大小 du &am…

ES存储空间不足导致索引read-only解决

在es存储数据的时候报了这个错&#xff0c;然后网上都说是磁盘不够了&#xff0c;一看果然是磁盘剩余不足5个G了。。。 解决方案 1- 最简单的也就是清理下磁盘空间。 2- 更改elasticsearch.yml配置文件。在配置文件后加上&#xff1a; cluster.routing.allocation.disk.wate…

如何解决IIS配置报错问题:存储空间不足?

如何解决IIS配置报错问题&#xff1a;存储空间不足 存储空间不足&#xff1b;并导致IIS安装失败 服务器说明&#xff1a; 当前服务器为阿里云服务器操作系统&#xff1a;windows services 2008 R2基本配置&#xff1a; 1G内存 20G40G存储盘服务器尚未安装配置IIS **“存储空间…

解决群晖 “由于系统可用存储空间不足,您将无法登录“ 的问题

最近打开群晖提醒 由于系统可用存储空间不足,您将无法登录。经过上网查询终于解决了问题&#xff0c;现记录如下&#xff1a; 问题总结 利用命令定位到哪个文件夹异常过大&#xff0c;删除之即可具体步骤 利用SSH进入群晖管理界面&#xff0c;利用sudo -i 拿到管理权限 利用…