光伏并网MPPT算法控制解析

article/2025/10/22 21:22:06

01  MPPT介绍

太阳能光伏发电是当前利用新能源的主要方式之一,光伏并网发电的主要问题是提高系统中太阳能电池阵列的工作效率和整个系统的工作稳定性,MPPT(Maximum power point tracking,最大功率点跟踪)是太阳能光伏发电系统中的重要技术,它能充分提高光伏阵列的整体效率,也是光伏并网逆变器与普通逆变器的最大区别,原理概况为:当光伏电池所处的外界环境(如温度和辐射照度)变化时,通过不断调整光伏电池的输出电压来发出当前所在环境下对应的最大功率,使光伏电池的发电效率充分得到应用。常用的MPPT算法包括定电压跟踪法、短路电流法、扰动观察法、电导增量法、最优梯度法、模糊逻辑控制算法等。

02 平台搭建

实验系统中功率模块采用研旭桌面型功率模块YXPHM-TP210b,核心控制器采用研旭成熟的快速原型控制器SP2000,算法开发采用Simulink搭建,利用YX-View2000上位机软件监控系统,直流电源采用研旭光伏电池阵列模拟器YXPVS5K。其整体控制系统搭建拓扑如下图1所示。

 图1 光伏实验控制系统拓扑图

03算法模型

这里采用了光伏系统中应用最广的扰动观察法,扰动观察法控制简单,易于实现,其原理是基于光伏电池特效曲线单峰曲线的特点,通过对输出电压或电流施加小扰动观察输出功率的变化情况,不断修正并逐步向最大功率点靠近,最终实现MPPT。该算法流程图如图2所示。


图2 扰动观察法算法流程图

 

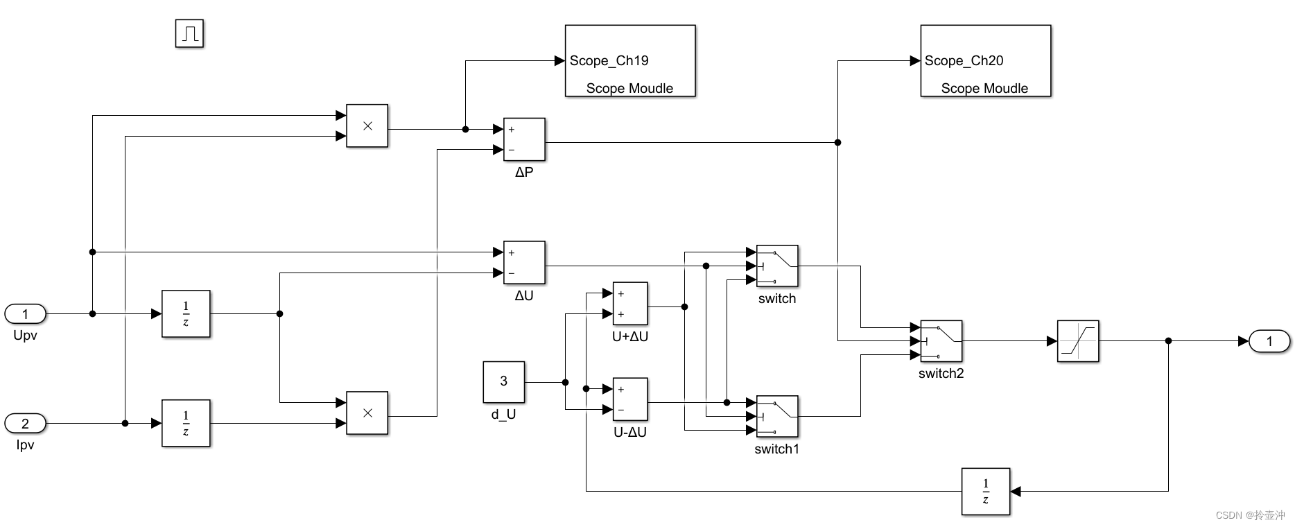
根据上述算法流程图,光伏逆变并网主要是控制光伏阵列的电压,算法输出光伏控制电压,根据该控制思路,在Simulink里搭建相应的算法模型,算法运行周期200mS,电压扰动步长3V,如图3所示。

图3 扰动观察法算法Simulink模型

将上述MPPT算法模块添加到DC-AC模型里,直流端电压参考由MPPT模块给出,最终组成光伏并网逆变器模型,将电压电流、PWM以及其他关键信号接到示波器控件,方便观察实验结果,如图4所示。

图4 光伏并网逆变器Simulink模型

04 实验结果

采用可编程直流电源作为光伏电池阵列模拟源,实现模拟光伏电源的IV输出,设置光伏电池阵列开路电压750V,短路电流10A,将Simulink模型下载到SP2000控制器运行,采用上位机View2000软件进行电压电流实时显示。逆变器输出电压电流波形如图5、6所示。

图5 逆变器并网电压波形图

 图6 逆变器并网电流波形图

MPPT算法计算功率波形如图7所示,计算周期为200mS,并网逆变器根据MPPT算法输出的参考电压控制光伏电池电压波形如图8所示,可以看到电压在MPP附近小幅波动。

 图7 MPPT算法计算功率波形图

图8 逆变器控制光伏电压波形图

通过光伏电池阵列模拟器YXPVS5K上的实时I-V曲线(图9)与P-V曲线(图10),可以看到,该MPPT算法模型运行结果符合预期。

图9 PV模拟源I-V曲线

 图10 PV模拟源P-V曲线

05 实验展望

通过SP2000快速原型控制与YXPHM功率硬件模块验证了MPPT算法的有效性和正确性。本实验的采用的MPPT算法为基础算法,用户可以采用其他类型的算法或对现有算法进行研究改进,同样可以在我司的硬件实物平台进行算法的仿真验证。


http://chatgpt.dhexx.cn/article/yojaJ1mT.shtml

相关文章

MPC算法

MPC算法 一. 引言 在工程技术方面,MPC全称可指Model Predictive Control模型预测控制(又称RHC, Receding Horizon )。 模型预测控制算法 一种进阶过程控制方法,自1980年以来开始在化工炼油等过程工业得到应用,并在经…

MP算法和OMP算法及其思想与实现

主要介绍MP(Matching Pursuits)算法和OMP(Orthogonal Matching Pursuit)算法[1],这两个算法虽然在90年代初就提出来了,但作为经典的算法,国内文献(可能有我没有搜索到)都仅描述了算法步骤和简单的应用,并未对其进行详尽的分析&…

MP算法

MP算法 MP算法是一种贪心算法(greedy),每次迭代选取与当前样本残差最接近的原子,直至残差满足一定条件。 求解方法 首先解决两个问题,怎么定义“最接近原子”,怎么计算残差? 选择最接近残差的原…

MP算法和OMP算法及其思想

主要介绍MP(Matching Pursuits)算法和OMP(Orthogonal Matching Pursuit)算法[1],这两个算法虽然在90年代初就提出来了,但作为经典的算法,国内文献(可能有我没有搜索到)都仅描述了算法步骤和简单的应用,并未对其进行详尽的分析&…

学习笔记2 光伏MPPT算法

目录 前言1. 光伏电池的分类1.1 按照电池结构分类1.2 按照电池材料分类: 2. 光伏电池模型及光伏特性曲线2.1 光伏电池模型2.2 光伏特性曲线 3. 影响光伏电池输出特性曲线的两个主要因素3.1 光照的影响3.1.1 光照对I-V曲线的影响3.1.2 光照对P-V曲线的影响3.1.3 光照对P-I曲线的…

光伏发电最大功率点跟踪MPPT(粒子群算法)

光伏电池作为太阳能发电的核心部件,实现了太阳能到电能的转换,但是由于光伏电池器件本身的复杂性以及现如今光电材料的限制,光伏电池的转换效率总体来说还是比较低,而且其输出还是非线性的,并且光照强度和外界温度对其…

光伏逆变器MPPT基本算法介绍-李星硕

前言 在上一个话题中,我们阐述了光伏MPPT基本原理:从本质上来说,MPPT算法均是通过DC-DC的占空比d来进行控制的。至于如何计算占空比d的值,则取决于具体的MPPT算法。那么在本话题中,我们将介绍两种基本的MPPT算法&#…

MPPT算法(恒定电压、扰动观察、电导增量)介绍与实现过程

目录 1、太阳能板的特性曲线 2、固定电压法 3、MPPT-P&O算法 4、电导增量算法 5、系统实现方案 1、太阳能板的特性曲线 太阳能板也叫光伏电池。是通过光电效应,把光能转换为电能的设备。 先介绍太阳能板的特性。太阳能的额定参数是在地面光伏组件标准测试…

嵌入式怎么入门,嵌入式应该先学习什么

嵌入式到底是什么,很多对这个概念都很迷糊,许多人都认为这是工程师的代名词。 嵌入式工程师可以说是目前涵盖面最广、最火的职业之一,那么到底什么是嵌入式呢? 狭义上嵌入式系统由硬件和软件组成.是能够独立进行运作的…

嵌入式通用学习路线整理

大家好,我是小麦。 从事嵌入式相关行业,差不多快有10年时间了,走过很多弯路,踩过很多坑。 很多人会问,嵌入式真的没有前途吗?这个我其实也无法回答。用发展的眼光来看,万物都有周期。 这个和嵌入…

嵌入式学习(一)嵌入式c语言

第一章.c数据类型及语句 1.01 第一个c程序的编写 下载好VScode并配置好环境&#xff0c;可以开始进行第一个c程序的编写。 #include <stdio.h>int main(int argc,char *argv[]) {printf("Hello World!\n");return 0 ; } 需要注意的几点&#xff1a; 1.#inclu…

嵌入式学习难吗?

首先来说&#xff0c;学习任何一门技术都有它难的地方。如果说嵌入式学习难&#xff0c;那它就难在于嵌入式知识比较综合&#xff0c;比如C语言、数据结构、通信原理、单片机、数字电路、 arm体系、驱动开发、系统移植、Lora&#xff0c;NB-IOT等&#xff0c;大学里开过很多课都…

嵌入式学习(一)—— 初步认识

嵌入式学习&#xff08;一&#xff09;—— 初步认识 一、认识嵌入式二、嵌入式学习内容1.C语言学习2. 模拟电路&#xff0c;数字电路基础- 模拟电路- 数字电路 3. 硬件知识掌握4. 裸机开发5. 认识使用外设模块6. OS学习7.Linux开发板学习8.应用层学习9. PCB学习 三、推荐网站及…

嵌入式学习笔记

ARM &#xff1a;Advanced RISC Machine RISC&#xff1a;精简指令集 EMCU&#xff1a;Embedded Micro Controller Unit 嵌入式微控制器 EMPU &#xff1a;Embedded Micro Processor Unit 嵌入式微处理器 EDSP &#xff1a;Embedded Digital SIgnal Process 嵌入式数字信号处理…

嵌入式之学习路线

入门必看&#xff1a;https://www.xianjichina.com/news/details_69907.html IC设计&#xff0c;FPGA&#xff0c;射频&#xff0c;EMC&#xff0c;电气工程 ******嵌入式开发的相关硬件基础&#xff1a;对于软件工程专业的学生&#xff0c;从事嵌入式软件开发&#xff0c;像…

嵌入式学习路线,强烈推荐!!!

最近有小伙伴在微信私信我&#xff0c;如何学习嵌入式。一直想写一篇学习路线的文章&#xff0c;由于各种原因拖到了现在。 下面就如何学习嵌入式说下我个人的看法。 01 什么是嵌入式&#xff1f; 嵌入式即嵌入式系统&#xff0c;IEEE&#xff08;美国电气和电子工程师协会&am…

嵌入式学习笔记——概述

嵌入式系统概述 前言“嵌入式系统”概念1.是个啥&#xff1f;2.可以干啥&#xff1f;3.有哪些入坑方向&#xff1f;4.入坑后可以有多少薪资&#xff1f; 单片机1.什么是单片机&#xff1f;2.架构简介3.基于ARM架构的单片机结构简介 总结M4系列目录 前言 断更很长时间了&#x…

【超全面】Linux嵌入式干货学习系列教程

文章目录 一、前言二、Linux基础篇三、数据结构与算法基础三、Linux应用篇四、Linux网络篇五、ARM篇六、Linux系统移植篇七、Linux驱动篇八、Linux特别篇九、Linux项目篇 一、前言 博主学习Linux也有几个月了&#xff0c;在这里为广大朋友整理出嵌入式linux的学习知识&#xff…

嵌入式软件学习路线(入门)

大家不要只收藏不关注啊&#xff0c;哪怕点个赞都行哇。&#x1f62d; 嵌入式学习路线 嵌入式体系框架C语言的入门学习C语言的进阶学习单片机的入门学习linux的入门学习VxWorks的入门学习上位机的入门学习 刚工作两年&#xff0c;推荐的学习路线只做一家之言&#xff0c;如果…

嵌入式学习基础路线

博主来填坑了 博主终于硕士毕业拿到双证去公司报道了&#xff0c;趁空闲的时间来更新下嵌入式软件开发的学习路线。 嵌入式的学习 嵌入式总的来说就分两条路线&#xff1a;1&#xff09;走MCU的软件开发的路线&#xff1b;2&#xff09;走Linux的软件开发路线。 当然除了软…