Autojs-识别验证码-超级鹰打码(全网独一份,求个三连不过分吧)

article/2025/10/4 4:11:16

Autojs-识别验证码-超级鹰打码

  • 前言
  • 先看效果
  • 再放代码
    • 封装一下
      • 1.识别图片
      • 2.报错返分
      • 3.查询用户的题分信息
      • 4.主函数
  • 超级鹰文档
    • 错误码
    • 验证码类型(截了几个常用的)
      • 1.英文数字
      • 2.中文
      • 3.纯英文
      • 4.纯数字
  • 最后求个三连~

前言

JavaScript语言的超级鹰打码应该是全网独一份吧,官网都没有示例的,靠我一个外行鼓捣了半天(顶锅盖)

同系列上一篇是 联众打码,可惜联众好像跑路了

为了广大粉丝(不是广大,确实是为了粉丝),我就鼓捣了鼓捣超级鹰

在之后我尝试了超级鹰打码,它只用扫码关注公众号就可以领取测试点数,于是我准备转战超级鹰,但是吧,超级鹰竟然没有autojs/js语言的demo,这让我这个小白怎么办,在改了两天java代码也没有改出来之后,我就又回到了联众的怀抱。
————————————————引自 联众打码

超级鹰是真不错,是我愿意花钱买服务的那种不错

先看效果

在这里插入图片描述在这里插入图片描述

图片还是用的之前联众打码的图片:
在这里插入图片描述
识别结果挺准的

再放代码

var username = '用户名'
var password = '密码'
var soft_id = '软件ID'
var codetype = 1902//验证码类型var img = images.read("a.jpg");//读取图片要确保路径正确
img_base64 = images.toBase64(img)
img.recycle();// 回收图片var headers = {'Connection': 'Keep-Alive','User-Agent': 'Mozilla/4.0 (compatible; MSIE 8.0; Windows NT 5.1; Trident/4.0)',
}var params = {'codetype': codetype,'user': username,'pass2': password,'softid': soft_id,'file_base64':img_base64//'userfile':img//我测试的是必须用base64编码的图片,普通的会报错
}r = http.post('http://upload.chaojiying.net/Upload/Processing.php', data = params, headers = headers)res = r.body.json()
console.log("返回结果:",res)
console.log("返回代码:",res.err_no)
console.log("返回信息:",res.err_str)
console.log("图片标识号:",res.pic_id)
console.log("识别出的结果:",res.pic_str)
console.log("md5校验值:",res.md5)

封装一下

1.识别图片

/*** 识别图片* @param {验证码类型} codetype * @param {用户名} username * @param {密码} password * @param {软件id} soft_id * @param {图片} img * @returns 识别结果*/
function PostPic(codetype, username, password, soft_id, img) {var headers = {'Connection': 'Keep-Alive','User-Agent': 'Mozilla/4.0 (compatible; MSIE 8.0; Windows NT 5.1; Trident/4.0)',}img_base64 = images.toBase64(img)img.recycle();// 回收图片,注意 caputerScreen()返回的图片不需要回收,可把此行注释掉。var datas = {'codetype': codetype,'user': username,'pass': password,'softid': soft_id,'file_base64': img_base64}r = http.post('http://upload.chaojiying.net/Upload/Processing.php', data = datas, headers = headers)return r.body.json()
}

2.报错返分

/*** 报错返分* @param {用户名} username * @param {密码} password * @param {软件id} soft_id * @param {报错题目的图片ID} pic_id * @returns 报错后返回结果*/
function ReportError(username, password, soft_id, pic_id) {var headers = {'Connection': 'Keep-Alive','User-Agent': 'Mozilla/4.0 (compatible; MSIE 8.0; Windows NT 5.1; Trident/4.0)',}var datas = {'id': pic_id,//报错题目的图片ID'user': username,'pass': password,'softid': soft_id,}r = http.post('http://upload.chaojiying.net/Upload/ReportError.php', data = datas, headers = headers)return r.body.json()
}

3.查询用户的题分信息

/*** 查询用户点数* @param {用户名} username * @param {密码} password * @returns */
function GetScore(username, password){var datas = {'user': username,'pass': password,}r = http.post('http://upload.chaojiying.net/Upload/GetScore.php', data = datas)return r.body.json()
}

4.主函数

var username = '用户名'
var password = '密码'
var soft_id = '软件ID'
var codetype = 1902//验证码类型
var img = images.read("a.jpg");//读取图片要确保路径正确res = PostPic(codetype, username, password, soft_id, img)
console.log("返回结果:", res)
console.log("返回代码:", res.err_no)
console.log("返回信息:", res.err_str)
console.log("图片标识号:", res.pic_id)
console.log("识别出的结果:", res.pic_str)
console.log("md5校验值:", res.md5)res = GetScore(username, password)
console.log("返回结果:", res)
console.log("返回代码:", res.err_no)
console.log("返回信息:", res.err_str)
console.log("题分:", res.tifen)
console.log("锁定题分:", res.tifen_lock)

超级鹰文档

http://www.chaojiying.com/api-5.html

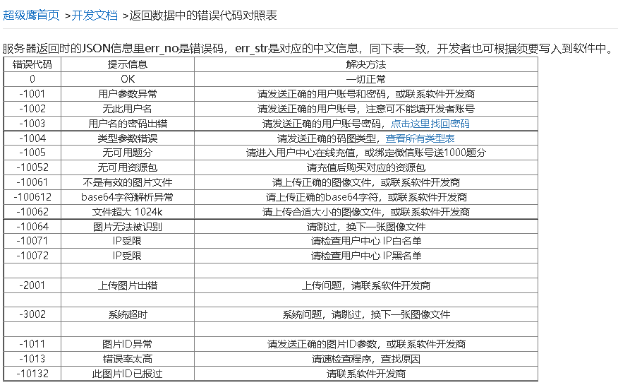
错误码

http://www.chaojiying.com/api-23.html
在这里插入图片描述

验证码类型(截了几个常用的)

http://www.chaojiying.com/price.html

1.英文数字

在这里插入图片描述

2.中文

在这里插入图片描述

3.纯英文

在这里插入图片描述

4.纯数字

在这里插入图片描述

最后求个三连~

求个三连呐


http://chatgpt.dhexx.cn/article/rjQRunWy.shtml

相关文章

国内十大无代码平台,无代码app开发平台有哪些?

相信大家都知道,无代码开发就是软件开发者无需通过手工编码就可以达到目标需求的一种软件开发方式,降低了程序员对重复功能代码编写的任务量,使应用软件的开发效率得到了大幅提升,所以就备受欢迎,那么市面上哪些无代码…

html页面自动登录,抓取网页时自动登录和自动输入验证码

集搜客GooSeeker网页抓取软件可以与在线打码平台对接,如果抓取的网站要求输入验证码,那么就把验证码转发给在线打码平台,GooSeeker将打码平台给回的结果自动录入到网页上,完成打码过程。集搜客GooSeeker V5.1.0版本支持如下功能与联众打码平台对接,请用户自行在联众打码平…

测试-小程序打码平台

一、背景 1、小程序不同于H5有线上和线下环境,而是区分开发版、体验版、正式版,并且每个版本都有对应的权限管控 2、平时项目测试过程中,都是基于开发码进行测试和验收的; 3、开发码生成的流程:开发分支代码本地编译打…

php对接打码平台,易语言接入打码平台的方法

易语言作为一个可视化操作的中文编程软件,可以很更利的开发一些营销类的软件,能做自动化工作,这时对于有输入验证码的操作的,就要接入到打码平台了,现在看看易语言怎样接入到打码平台的! 1、对于打码平台&a…

autojs-识别验证码-联众打码

联众官网进不去了 新写了超级鹰打码 需要的可以看看:https://blog.csdn.net/tfnmdmx/article/details/123329446 本篇保姆级教程,包括账号注册,获取点数,上传图片获得结果,结果报错以及返回用户点数函数!…

两阶段(two stage)目标检测原理详解 -- RCNN

目录 一、目标检测的任务 二、什么是“两阶段”呢? 三、两阶段算法原理 (二)候选区域算法 (三)边框回归( Bounding Box Regression ) 1. 非极大值抑制(Non-Maximum Suppressio…

Apriltag定位原理与测试

Apriltag定位原理 二维码的检测工作的思路是提取一块四边形的区域,这个区域具有比周围亮度更低的特点。这个思路的主要优点是尽可能多的检测出所有可能的二维码,但是极有可能出现 false positive,后续的编码可以对野值进行剔除。 图 1 二维…

如何理解海森堡的「不确定性原理」?

维尔纳海森堡(1901-1976),德国物理学家,量子力学创始人之一,“哥本哈根学派”代表性人物。 海森堡提出了著名的“不确定性原理”:一个运动粒子的位置和它的动量不可被同时确定。 我是物理科学…

万用表测不准简单维修

文章目录 1. 起因2. 故障表现3. 组装 1. 起因 这几天装灯暖浴霸,需要用到万用表,有点坏了, 是大一大二上电工电子实验课时候买的万用表,胜利V97,也得有7-8年了,100多块钱。 2. 故障表现 坏的表现是&am…

你也可以看懂,量子力学的困惑,测不准原理 薛定谔的猫 !

量子力学已经是现代物理学的基础学科之一,其影响力越来越大!巨大的影响力迫使着人们了解它,可量子世界中的种种奇异现象却挑战着常人的逻辑底线。甚至 让许多物理爱好者也摸不着头脑, 以至于玻尔(量子物理学家&#xf…

交易市场中的测不准原理

(图片来源于网络) 众所周知,在物理学中,微观粒子的速度(动量)和位置是无法同时精确测量的——也就是说,要么我们可以精确知道一个粒子此刻的速度,但是我们就不能知道它具体在哪个位置;要么我们可…

【数字信号处理】卷积和乘法系列3之测不准原理

关注公号【逆向通信猿】更精彩!!! 声明:底部的小广告标签并不是博主所加!! Heisenberg测不准原理 信息在时域中的扩展(尖峰之间的距离)与其在频域中的对应扩展之间的这种关系是Heisenberg不确定性原理的一个例子。时域中的扩展(方差)乘以频域中的扩展具有不能被突破的…

PCIE总线-PCI、PCIE关系及信号定义

PCI(Peripheral Component Interconnect)总线规范在上世纪九十年代由Intel提出。在处理器体系结构中,PCI总线属于局部总线(Local Bus)。局部总线作为系统总线的延伸,主要功能是为了连接外部设备。 处理器主频的不断提升,要求速度更快&#x…

7、PCIE总线-PCI、PCIE关系及信号定义

PCI(Peripheral Component Interconnect)总线规范在上世纪九十年代由Intel提出。在处理器体系结构中,PCI总线属于局部总线(Local Bus)。局部总线作为系统总线的延伸,主要功能是为了连接外部设备。 处理器主频的不断提升,要求速度更快&#x…

PCIe总线了解

转载于:若风飘茫的博客 PCIe总线概述 随着现代处理器技术的发展,在互连领域中,使用高速差分总线替代并行总线是大势所趋。与单端并行信号相比,高速差分信号可以使用更高的时钟频率,从而使用更少的信号线,完…

pcie总线基础知识

PCIe总线概述 随着现代处理器技术的发展,在互连领域中,使用高速差分总线替代并行总线是大势所趋。与单端并行信号相比,高速差分信号可以使用更高的时钟频率,从而使用更少的信号线,完成之前需要许多单端并行数据信号才能…

pci总线

版权声明:本文为博主原创文章,未经博主允许不得转载。 https://blog.csdn.net/huangweiqing80/article/details/83112671 一、Pci的地址域 PCI总线协议中定义了三个不同的地址空间:1、PCI配置空间;2、PCI memory空间&#xff1b…

PCIE总线基本介绍(和PCI总线差异、速率计算、引脚定义)

1、PCI和PCIE的差异 (1)PCIE协议在软件编程上是兼容PCI协议,不同在于PCIE和PCI的控制器; (2)PCIE是差分串行信号线,PCI是电平并行信号线; (3)PCI协议使用INTA#、INTB#、INTC#、INTD#四根中断线来触发终端,PCIE协议没有…

I3C总线技术概述(一)

官方I3C协议规范技术文档中文版 在本篇文章之前,我们通过I2C协议研读(一)-(十一)回顾了I2C总线协议,从本篇开始将开展I3C协议的研读。大概分为以下几点: 1、I3C总线技术概述 2、I3C总线协议&…

总线通信协议-PCIe

文章目录 1.简介1.1 总线特点1.2 总线接口1.3 拓扑模式 2. 传输协议3. 小结 1.简介 采用串行同步全双工的传输方式,工作频率可以达到2.5GHz。 1.1 总线特点 代表着传统并行总线向高速串行总线发展的时代的到来为了兼容之前的PCI总线设备,虽然PCIe是一…