核密度函数构建联合概率密度函数

article/2025/10/2 2:11:31

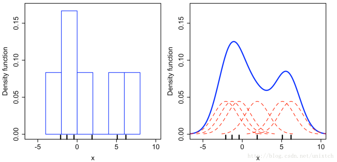
核密度估计其实就是通过核函数(如高斯)将每个数据点的数据+带宽当作核函数的参数,得到N个核函数,再线性叠加就形成了核密度的估计函数,归一化后就是核密度概率密度函数了

将设有N个样本点,对这N个点进行上面的拟合过后,将这N个概率密度函数进行叠加便得到了整个样本集的概率密度函数。

 

例如利用高斯核对X={x1=−2.1,x2=−1.3,x3=−0.4,x4=1.9,x5=5.1,x6=6.2}  六个点的“拟合”结果如下:
 

这里写图片描述

数据来源table2.csv

 

绘制二元分布

seaborn可以可视化两个变量的双变量分布。在seaborn中做最简单的方法是使用jointplot()函数,它创建一个多面板图,显示两个变量之间的双变量(或联合)关系以及每个变量的单变量(或边际)分布轴。

  • 散点图

使二元分布可视化的最熟悉的方法是散点图,其中每个观测值以点和x和y值显示。这是在两个维度上的地毯图:

import numpy as np
import seaborn as sns
import matplotlib.pyplot as plt
import pandas as pd

tips = pd.read_csv('table2.csv')
sns.jointplot("chechang", "chezhong", tips) 
plt.show()

  • 核密度估计

也可以使用上述核密度估计过程来可视化双变量分布。在seaborn中,这种情节以等高线图显示,并且在jointplot()中作为样式提供:

import numpy as np

import seaborn as sns

import matplotlib.pyplot as plt

import pandas as pd

tips = pd.read_csv('table2.csv')

sns.jointplot("chechang", "chezhong", tips,kind='kde')

plt.show()

Pearson:皮尔森相关性系数  

r值表示在样本中变量间的相关系数,表示相关性的大小;

0.8-1.0 极强相关

0.6-0.8 强相关

0.4-0.6 中等程度相关

0.2-0.4 弱相关

0.0-0.2 极弱相关或无相关

p值是检验值,检验两变量在样本来自的总体中是否存在和样本一样的相关性,即显著水平

如果不显著,相关系数再高也没用,可能只是因为偶然因素引起的,

一般p值小于0.05就是显著了;如果小于0.01就更显著;

 


http://chatgpt.dhexx.cn/article/gCJONRZ0.shtml

相关文章

高斯概率密度函数

高斯概率密度函数 1. 单变量正态分布 单变量正态分布概率密度函数定义为: ρ ( x ) 1 2 π σ e − 1 2 ( x − μ σ ) 2 (1) \rho(x)\frac{1}{\sqrt{2\pi \sigma}} e^{-\frac{1}{2} (\frac{x- \mu}{\sigma})^2} \tag 1 ρ(x)2πσ ​1​e−21​(σx−μ​)2(1…

为什么边缘概率密度是联合概率密度的积分_我为什么弃用GAN?

贾浩楠 发自 凹非寺量子位 报道 | 公众号 QbitAI 输出单一、调参麻烦、损失函数不能收敛、稳定性差。 苏黎世理工大学的博士Andreas Lugmayr历数了各种GAN的“罪状”,说出了今后弃用GAN的话。 说出“弃用”,当然是已经有了B计划。 Andreas Lugmayr博士和…

联合概率密度,条件概率,乘法公式,求和公式,边缘分布,链式法则,贝叶斯公式...

联合概率密度 P(A^B) 条件概率 从面积比例看出,P(A|B)等于B中A的面积(P(A^B))除以B的面积(P(B))。 乘法公式(乘积法则) 假如事件A与B相互独立,那么: 相互独立:表示两个事件互不影响。 互斥:表示两个事件不能同时发生。互斥事件一定不独立(因为一件事的发生导致了另…

概率论——随机变量、概率分布函数、概率密度函数、联合概率密度

(博客上编辑公式很麻烦,大多上自己文档的截图了) (随机试验,样本空间等可参考https://blog.csdn.net/qq_37601846/article/details/103507576) 1. 随机变量(random variable) &…

概率统计笔记:高斯分布的联合概率密度

1 符号说明 我们的目的是求的概率 2 求p(y) 不难发现,y与x的关系为线性高斯模型,则yy与x符合下述关系 于是可以得到y的分布 3 求p(z) 我们现在的目标就是求这个▲是什么 参考资料:机器学习-白板推导系列笔记(二)-数…

利用MATLAB来绘制二维随机变量的联合概率密度图像

本文档通过MATLAB来绘制二维随机变量(X,Y)的联合概率密度函数。 第一种类型,X服从标准正态分布,Y服从均匀分布。 【例题】已知随机变量X与Y相互独立,X~N(0,1);Y在区间[0,2]上服从均匀分布。求: (1)二维随机…

联合概率密度函数的基本结论

若已知连联合概率密度函数: 则: X边缘密度函数: Y边缘密度函数: x,y从负无穷到正无穷的积分为: X与Y的边缘分布函数:可分别通过X与Y 的边缘密度函数求得。(分布函数由密度函数求积分得到&#x…

图解联合概率密度、边缘概率密度、条件概率密度之间的关系

图解联合概率密度、边缘概率密度、条件概率密度之间的关系 笔记来源:L10.3 Comments on Conditional PDFs 联合概率密度、条件概率密度的关系 个人理解:某个条件概率密度函数图像是联合概率密度函数图像的某个经过放缩后的“切片”(y取某个…

Python出现ValueError: check_hostname requires server_hostname如何解决

Python出现ValueError: check_hostname requires server_hostname如何解决 Python出现ValueError: check_hostname requires server_hostname如何解决 Python出现ValueError: check_hostname requires server_hostname如何解决 在安装myqr库的时候,出现了ValueErro…

python3.8 check_hostname requires server_hostname

这个error我查了下,在多个方面运行程序时都会报错,本人是在安装下面的轮子时报的错,查了好多,大部分是修改某一包的版本 但,有一个方法贼简单,分享下: 将 使用代理服务器 设置为 关 &#xff…

ValueError: check_hostname requires server_hostname解决方法

使用python的pip安装第三方包的时候会出现这个问题 查看了一些解决方法 关掉一些代理VPN然后重试,再不行就关闭计算机代理: PS H:\python_project\Python-Multiple-Image-Stitching-master\Python-Multiple-Image-Stitching-master> pip install ope…

彻底理解hostname---四种方法修改hostname值

当我觉得对Linux系统下修改hostname已经非常熟悉的时候,今天碰到了几个个问题,这几个问题给我好好上了一课,很多知识点,当你觉得你已经掌握的时候,其实你了解的还只是皮毛。技术活,切勿浅尝则止&#xff01…

Linux命令之获取和修改主机名hostname

概述 hostname 命令可以获取当前主机名和临时修改主机名。 语法 该命令的语法如下: hostname [选项] [参数]该命令支持的选项有: 选项说明-a显示主机别名-d显示DNS域名-f显示FQDN名称-i显示主机的ip地址-s显示短主机名称,在第一个点处截断…

【安全测试学习】数据库基础

以上来自学习极客时间《Web 安全攻防实战》课程内容,汇总整理思维导图。

安全测试-数据安全测试(2)

目录 前言 一、环境准备 1.1 模拟器软件下载 1.2 账号登录注册 1.3 版本选择 二、获取 SQLite 文件 Android 三、查看 SQLite 文件 四、SQLite 数据安全 4.1SQL 注入 4.2预防 SQL 注入 前言 捣鼓了那么久,终于整理出来了,可能中间会出现一些波…

Web安全攻防渗透测试

1. Nmap的基本 Nmap ip 6 ip Nmap -A 开启操作系统识别和版本识别功能 – T(0-6档) 设置扫描的速度 一般设置T4 过快容易被发现 -v 显示信息的级别,-vv显示更详细的信息 192.168.1.1/24 扫描C段 192.168.11 -254 上 nmap -A -T…

安全测试-- WEB 实战

增:XSS、文件上传get shell 删:越权 查:sql注入、越权 改:XSS、越权 好 也可以用wvs先扫 根据报告找漏洞的点 一 端口信息收集 kali : nmap -A -T4 192.168.1.35 端口信息收集 端口信息收集资料 问题:端口扫描是…

Web应用安全测试扫盲

最近新闻热点《西北工业大学遭美国国家安全局网络攻击事件》想必大家都看到了,攻击的目的无外乎获取涉及到国安的机密数据。 移动互联网时代,Web应用产生并存储海量用户隐私以及交易数据,对Web应用进行安全测试变得越来越重要。 本文属于扫…

Web 安全测试之信息泄漏测试

随着因特网的不断发展,人们对网络的使用越来越频繁,通过网络进行购物、支付等其他业务操作。而一个潜在的问题是网络的安全性如何保证,一些黑客利用站点安全性的漏洞来窃取用户的信息,使用户的个人信息泄漏,所以站点的…

MYSQL数据库安全测试

1.利用渗透机场景kali中的工具确定MySQL的端口&#xff0c;将MySQL端口作为Flag提交&#xff1b; Nmap -sV -p- 172.16.101.243 flag{3358} 2.管理者曾在web界面登陆数据库&#xff0c;并执行了 {select ‘<?php echo ;system($_GET[\cmd\]); echo ; ?>’ INTO OUTFI…