单向可控硅(SCR)双向可控硅(TRIAC)

article/2025/10/22 4:30:55

https://www.cnblogs.com/shangdawei/p/3279199.html

双向可控硅工作原理与特点

从理论上来讲,双向可控硅可以说是有两个反向并列的单向可控硅组成,理解单向可控硅的工作原理是理解双向可控硅工作原理的基础

单向可控硅

 

单向可控硅也叫晶闸管,其组成结构图如图1-a所示,可以分割成四个硅区P、N、P、N和A、K、G三个接线极。把图一按图1-b 所示切成两半,就很容易理解成如图1-c所示由一个PNP三极管和一个NPN三极管为主组成一个单向可控硅管。

在图1-c的基础上接通电源控制电路如图2所示,当阳极-阴极(A-K)接上正向电压V后,只要栅极G接通触发电源Vg,三极管Q2就会正向导通,开通瞬间Q1只是类似于接在Q1集电极的一个负载与电源正极接通,随后Q1也在Q2的拉电流下导通,此时由于C被充电,即便断开G极的触发电源Vg,Q1和Q2在相互作用下仍能维持导通状态,只有当电源电压V变得相当小之后Q1和Q2才会再次截止。

双向可控硅

  相比于单向可控硅,双向可控硅在原理上最大的区别就是能双向导通,不再有阳极阴极之分,取而代之以T1和T2,其结构示意图如图3-a所示,如果不考虑G级的不同,把它分割成图3-b所示,可以看出相当于两个单向可控硅反向并联而成[1-2],如图3-c所示连接。

当T1与T2之间接通电源后,给G极正向触发信号(相对于T1、T2所接电源负极而言),其工作原理如前面单向可控硅完全相同。当G极接负触发信号时,其工作过原理如图4所示,此时Q3的基极B和发射极E处于正偏电压而致使Q3导通,继而Q1导通给电容C充电后致Q2导通并保持导通状态。

 

双向可控硅的主要特点

  双向可控硅的英文简称TRIC是英文Triad AC semiconductor switch的缩写,其意思是三端交流半导体开关,目前主要用于对交流电源的控制,主要特点表现在能在四个象限来使可控硅触发导通和保持导通,直到所接电源撤出或反向[6][7]。

  第一象限是T2接电源V的正极T1接电源V的负极,G触发信号Vg的正。

  第二象限是T2接电源V的正极T1接电源V的负极,G触发信号Vg的负。

  第三、四象限是T1接电源V的正极T2接电源V的负极,G触发信号分别接Vg的正、负极。

 

转载于:https://www.cnblogs.com/CodeWorkerLiMing/p/11423887.html


http://chatgpt.dhexx.cn/article/cSR7jRCD.shtml

相关文章

可控硅触发原理

可控硅全称“可控硅整流元件”(Silicon Controlled Rectifier),简写为SCR,别名晶体闸流管(Thyristor),是一种具有三个PN结、四层结构的大功率半导体器件。可控硅体积小、结构简单、功能强,可起到变频、整流、逆变、无触点开关等多种作用,因此现已被广泛应用于各种电子…

神奇的开关 — 可控硅

带大家认识下可控硅,以及可控硅的工作原理 ...... by 矜辰所致目录 前言一、什么是可控硅1.1 基本概念1.2 可控硅的结构1.2.1 单向可控硅1.2.2 双向可控硅 二、可控硅的工作原理2.1 可控硅是如何工作的导通条件维持条件关断条件 2.2 工作原理 三、可控硅的参数四、…

双向可控硅漏电流 ?- 解决方法

在这之前先来了解几个概念: 感性负载:负载电流滞后负载电压一个相位差特性的为感性负载,有线圈负载的电路,叫感性负载。容性负载:电压滞后电流特性的负载。阻性负载:仅是通过电阻类的元件进行工作的纯阻性负…

双向可控硅实现单相交流电机正反转(硬开通加缓冲吸收,无过零)

单相交流电机实现正反转只需要改变电容串联的位置。如下图中的单刀双掷开关S,接1和2旋转方向正好相反: 开关S可以用2个双向可控硅代替。一个可控硅接S—1,另一个可控硅接S—2,单片机控制触发脉冲让两个可控硅交替导通即可实现电机交替正反转…

双向可控硅的四象限触发方式

双向可控硅的四象限触发方式 双向可控硅是在普通可控硅的基础上发展而成的,它不仅能代替两只反极性并联的可控硅,而且仅需一个触发电路,是目前比较理想的交流开关器件。其英文名称TRIAC即三端双向交流开关之意。 尽管从形式上可将双向可控硅看…

单片机可控硅调光器

可控硅原理 可控硅主要用于交流电功率调节,通过调节导通角有效的控制输出波形的占空比起到控制输出功率的作用, 本文主要讲述如何通过单片机C语言控制可控硅功率从而实现对交流电灯的明暗度调节 基于STM32定时器实现的可控硅控制 这里我们采用stm32f1…

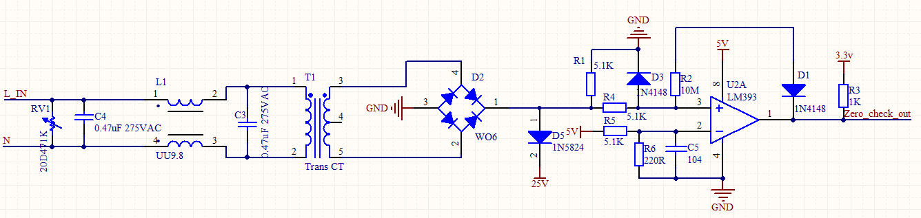
双向可控硅控制后续篇:过零检测电路、丢波、斩波、定时

概念讲解 当我们在使用AC负载的时候,为了能较好的控制负载工作功率,需要用到继电器、可控硅等对负载进行工作与断开的控制,从而将功率维持在所需的大小上,之前介绍双向可控硅的文章也讲了其控制方式主要有:定时、丢波…

双向可控硅晶片光耦(TLP160J TLP260J TLP525G)基本原理及应用实例

TLP160J TLP260J TLP525G是输出端采用双向可控硅晶片的光耦,此3款光耦采用的是非过零触发导通形式,因此应用在交流电的情况下,在交流电的任意相位,只要收到输入的的触发信号,输出端就会开始导通,故可以改…

单片机可控硅调光电路

可控硅调光是目前比较成熟的调光电路,网络上随时都可以搜出很多中电路,而且还有程序。但是很多时候大家并没有真正理解其调光原理,下面详细说明可控硅调光电路中容易遇到的问题。 使用光耦来驱动双向可控硅,是一个最基本的驱动电路&#xff0…

地址总线是单向还是双向_双向可控硅和单向可控硅的区别

可控硅又叫做晶闸管,是一种常用的半导体器件,是一种能像闸门一样控制电流大小的半导体器件。因此,可控硅也具有开关控制、电压调整和整流等功能。可控硅的种类较多,强电电路采用的可控硅主要有单向晶闸管和双向晶闸管两种。常见的…

可控硅原理(单向可控硅和双向可控硅)

晶闸管(Thyristor)又叫可控硅,按照其工作特性又可分单向可控硅(SCR)、双向可控硅(TRIAC)。其中双向可控硅又分四象限双向可控硅和三象限双向可控硅。同时可控硅又有绝缘与非绝缘两大类,如ST的可控硅用BT名称后的“A”、与“B”来区分绝缘与非绝缘。 …

双向可控硅的工作原理

先看下图的工作原理: 如果想简单一点只要记住一句话即可,只要在G端有信号,那么T1-T2这条路就是通的,只有G在零点的时候才不会导通,主要来看一下应用吧。 来看我们公司的一个电路图,其实双向可控硅多数用在…

可控硅的概念和结构工作特性

可控硅知识的问与答 一、可控硅的概念和结构? 晶闸管又叫可控硅。它的主要成员有单向晶闸管、双向晶闸管、光控晶闸管、逆导晶闸管、可关断晶闸管、快速晶闸管等等。今天大家使用的是单向晶闸管,也就是人们常说的普通晶闸管,它是由四层半导体…

双向可控硅原理图

双向可控硅是一种以硅单晶为基本材料的P1N1P2N2四层三端器件,是在普通可控硅的基础上发展而成的交流开关器件,其英文名称TRIAC即三端双向交流开关之意,发明于1957年。双向可控硅为单向导电性开关,能代替两只反极性并联的可控硅&am…

MATLAB与自动控制原理

MATLAB在自动控制原理中的应用 传递函数 1、利用matlab构建传递函数 例:G(s)(s1)/(s^25s6) %% 方法一 G_s tf([1 1],[1 5 6])%% 方法二 s tf(s) G_s1 (s1)/(s^25*s6)2、搭建闭环传递函数 例: 第一步:利用MATLAB构建各个部分的传递函数&…

【UAV】串级 PID 控制原理及应用

文章目录 简介实现过程单级 PID串级 PID 三个问题Ref: 简介 什么是串级PID?顾名思义就是两个串起来的PID,下面是一个双闭环的例子,外环是位置(角度)环,内环是速度(角速度&#xff0…

PID控制原理基本介绍(图解)

PID控制原理基本介绍(图解) 这里先以一个阶跃响应做图解说明: 如下图所示,目标值设定为单位1,随着我们逐渐增大比例系数Kp,可以看到系统相应速度逐渐加快,但是始终存在稳态误差, 如下图所示,引入积分环节后,随着积分控制系数Ki逐渐加大,误差逐渐减小,并最终达…

自动控制原理 (二): 控制系统的微分方程

要进一步研究一个自动控制系统, 就需要建立系统的数学模型来描述一个系统。 所谓数学模型, 就是描述系统输入、 输出变量以及内部各变量之间关系的数学表达式。 常用微分方程来描述系统各变量的动态关系。 建立微分方程的步骤如下: 分析各元…

自动控制原理 (一): 基础概念

自动控制系统, 是指能够完成自动控制任务的设备; 而自动控制任务是指在没有人的参与下, 利用控制装置操纵被控对象, 使被控量等于给定值。 一个自控系统一般包括被控对象和控制器。 自动控制系统 有如下概念: 控制&…

【自动控制原理】控制系统数学模型

目录 一、控制系统数学模型1.1 数学模型概述1.2 时域、复域、频域下的常见数学模型举例1.3 时域微分方程建模示例一1.4 时域微分方程建模示例二1.5 线性系统特性1.6 运动模态 二、线性系统复域数学模型2.1 传递函数2.1.1 传递函数2.1.2 推导2.1.3 Matlab写连续传递函数的方式2.…