目录
1. 横纵坐标轴
2. 格点显示
3. 图、窗体Figure1的命名
4. 多个图形叠加绘制
5. 频谱图
5.1 已知信号画频谱图
5.2 已知传输函数画频谱图
1. 横纵坐标轴
横纵坐标轴标签:
x = -pi: 0.01: pi;
figure, plot(x, cos(x));
xlabel(“x axis”);
ylabel(“y axis”);

横纵坐标轴范围自定义:
xlim([-3.5 3.5]);
ylim([-1.5 1.5]);

2. 格点显示
默认情况下,用figure和plot指令画完的图,并没有格点显示,这样,在有时候想要仔细观测信号幅度时不太方便,可以通过指令:grid on; 来显示格点。

3. 图、窗体Figure1的命名
figure('NumberTitle','off','Name','cos(x) and sin(x)');
subplot(2,1,1), plot(x, cos(x)); grid on; title("cos(x)");
subplot(2,1,2), plot(x, sin(x)); grid on; title("sin(x)");

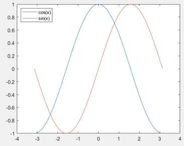
4. 多个图形叠加绘制
多个图形叠加绘制,可以在plot之后,通过hold on; 来解决。并采用legend给各图形追加标签说明。
参考代码如下:
x = -pi: 0.01: pi;
figure, plot(x, cos(x)); hold on; plot(x, sin(x));
legend("cos(x)","sin(x)",'Location','northwest');
其中,各图形的标签可以放在不同位置,通过对标签位置的调节,可以避免标签对图形可能的遮挡。标签位置支持以下几种:

绘制后的效果图如下:

5. 频谱图
5.1 已知信号画频谱图
在已知信号的情况下,画频谱图有两种方法,一种是使用pwelch,另一种是使用fvtool。
参考代码如下:
Fs = 25e6;
Ts = 1/Fs;
Fsin6 = 6e6;
data_len = 1000;
t = ([1:1:data_len]-1) * Ts;
x = real(exp(sqrt(-1)*2*pi*Fsin6*t));
window = 500;
overlap = 300;
nfft = 500;
[y,f] = pwelch(x,window,overlap,nfft,Fs);
figure('NumberTitle','off','Name','pwelch');
plot(f/1e6, 10*log10(y)), xlabel("Frequency (MHz)"), ylabel("PSD (dB/Hz)"),
grid on, title("magnitude response by pwelch");
fvtool(x,'Fs',Fs,'Color','white'); title('magnitude response by fvtool');
得到频谱图如下:


这两种画频谱图的方法都非常好用,但这两种方法画出来的频谱图会有略微差距。而至于为什么会有这样的差别,哪种更接近真实情况,没有调查过,不得而知了。。。
5.2 已知传输函数画频谱图
在已知传输函数的情况下,画频谱图也有两种方法,一种是使用freqz,另一种是使用fvtool。
参考代码如下:
Fs = 25e6;
alpha = 0.9992;
beta = 0.8763;
b = [1 -2 * beta 1] * (1 + alpha) / 2;
a = [1 -beta * (1 + alpha) alpha];
n = 500;
freqz(b, a, n, Fs); title('magnitude response by freqz');
fvtool(b,a,'Fs',Fs,'Color','white'); title('magnitude response by fvtool');
得到频谱图如下:



















