首页
chatGPT知识
chatGPT问答
chatGPT百科
编程日记
Tessent shell edt_update / edt clock 时序以及组合
article
/
2025/10/12 10:17:15
http://chatgpt.dhexx.cn/article/C5p5WcPF.shtml
相关文章
Java Swing开发EDT机制
阅读更多...
【论文阅读】ICRA2021: VDB-EDT An Efficient Euclidean Distance Transform Algorithm Based on VDB Data Struct
参考与前言 Summary: 浩哥推荐的一篇 无人机下的建图 and planning实验 Type: ICRA Year: 2021 论文链接:https://arxiv.org/abs/2105.04419 youtube presentation video:https://youtu.be/Bojh6ylYUOo 代码链接:https://github.com/zhud…
阅读更多...
scipy.ndimage.distance_transform_edt 和 cv2.distanceTransform用法
scipy.ndimage.distance_transform_edt 和 cv2.distanceTransform 的作用都是计算一张图上每个前景像素点到背景的最近距离。 import cv2 import numpy as np from scipy.ndimage import distance_transform_edta np.array(([0, 1, 1, 1, 1],[0, 0, 1, 1, 1],[0, 1, 1, 1, 1]…
阅读更多...
java edt,java并发之EDT测试
测试代码如下: 1、耗时计算没有单独起线程处理,耗时计算在EDT线程执行,导致界面没有响应,处于卡死状态 package thread; import java.awt.event.ActionEvent; import java.awt.event.ActionListener; import java.util.concurrent…
阅读更多...
linux服务端修改EDT为东八区,EDT开发环境配置
1 安装条件 512MB内存或更高 Win XP/Win Vista/Win 7/RedHat Linux 32位或者64位操作系统(推荐32位) 安装IE7/8/9、FireFoxLatest Version、Chrome等浏览器中的一种 OracleJRE 1.6或更高版本 2 安装步骤 EDT 0.8.0已经发布发布。用户现在可以在http://www.eclipse.org/edt/#d…
阅读更多...
修改linux系统的时间EDT为CST
问题: Centos 系统时间下午时间显示为12小时制 分析: 开始以为是要设置为24小时制 后来执行date命令发现是EDT,EDT 是北美东部夏令时间,比UTC落后4个小时 解决: # mv /etc/localtime /etc/localtime.bak # ln -s …
阅读更多...
EDT技术 ug - 第四章节Creation of the EDT Logic (持续更新)
文章目录 Compression Analysisanalyze_compression Preparetion For EDT Logic CreationParameter Specification for the EDT LogicDual Compresson ConfigurationDefine Dual Compression ConfigurationsASYmmetric Input and Output ChannelsBypass Scan ChainsLatch-Based…
阅读更多...
java edt,Java Swing 学问篇 - EDT
Java Swing 常识篇之EDT 从毕业到现在用SWING已经一年多,在这里想总结一下过去学到的东西和经验,和各位兄弟姐妹们一起分享。在以后的文章中也会和大家一起来分享一些好的框架。说起JAVA SWING,普遍给人的感觉是“丑、慢、难”,丑…
阅读更多...
edt嵌入式确定性测试_CallSerially EDT和InvokeAndBlock(第1部分)
edt嵌入式确定性测试 我们上一次在2008年解释了EDT背后的一些概念,因此,我们很高兴再次撰写有关EDT的文章,在开发人员指南以及有关Udemy的课程中都有关于EDT的部分,但是由于这是最重要的了解在Codename One中,它几乎没…
阅读更多...
EDT部署功能介绍
EDT部署功能介绍 当你在开发EDT Web前段程序的时候,你需要接触到EDT部署操作,从而将生成好的RUIHandler和Service的目标代码部署复制到目标Web程序中。和大家所熟知的部署到应用程序服务器上不同,EDT的部署操作是将生成好的Java/JavaScript/…
阅读更多...
EDT技术 ug - 第一章节 Getting Start
文章目录 引言TestKompress Compression LogicEDT FlowEDT IP generationEDT synEDT IP pattern gennerationATPG 熟悉工具batch mode执行系统命令 本系列介绍的是Tessent的EDT( Embedded Deterministic Testing)技术。 参考为EDT tessent的 TestCompre…
阅读更多...
DIY01_NE555叮咚门铃
文章目录 项目简介电路原理一、555定时器电路结构及工作原理二、叮咚门铃电路工作原理 原理图与PCB图一、原理图二、PCB图1. 初版2. 改进版 实物图立创打板流程经验总结 项目简介 第一次尝试自己DIY一个小电路设计,笔者选择了相对简单的NE555叮咚门铃。在本篇博客中…
阅读更多...
NE555波形发生器手把手教程之NE555内部结构(一)
通过ne555搭建的波形发生器 可实现方波、三角波、正弦波输出 工程链接:https://pan.baidu.com/s/1T-9bdnO1IrWUsjmRTl12zQ 提取码:py66 一、芯片介绍 参数 供应电压:4.5-18V 供应电流:10-15mA 输出电流:225mA (m…
阅读更多...
NE555基本原理及相关公式的推导
NE555基本原理及相关公式的推导 基本原理公式推导 基本原理 NE555主要由分压电路,电压比较器,RS触发器三部分组成; 分压电路电压比较器RS触发器提供电压比较器比较电压根据触发信号输出高低电平用于输出矩形波 当 V A > 2 3 V c c V_A&g…
阅读更多...
模电学习12. NE555 方波信号发生器
模电学习12. NE555 方波信号发生器 一、NE555 基本功能1. 基本作用2. 基本组成 二、NE555方波生成电路1. 基本原理2. 原理图3. 仿真(1)RP1 设置为10%(2)RP1设置为90% 4. 实际电路 一、NE555 基本功能 1. 基本作用 NE555是一款广…
阅读更多...
mysql profile 工具Neor Profile
一、下载Download - Neor Profile SQL http://www.profilesql.com/files/download/sqlprofiler-4.1.1.exe Neor Profile 这款免费的mysql 分析工具,这个工具类似于一个代理 本地启动一个mysql 代理服务,类似于MyCat 二、安装完成配置 三、代码连接代…
阅读更多...
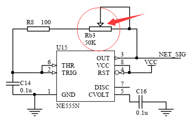
蓝桥杯NE555定时器与频率测量
使用的是蓝桥杯单片机CT107D实训平台: 555定时器内部,有3个5K的电阻分压。 NE555是一个纯硬件的设计,一旦电路确定了,其功能也就定了。 在蓝桥杯的板子上,555定时器是一个信号发生电路,通过定位器Rb3可改…
阅读更多...
NE555的使用与理解
NE555 一款模拟与数字信号的集成芯片,通过一个电容充放电来输出方波,电容充放电的快慢决定了NE555输出的方波的频率,再通过控制两个电阻的比值来改变其输出方波的占空比。 外观图 内部图 因为NE555中有三个电阻R且都为5K所以称为555&#x…
阅读更多...
蓝桥杯单片机设计与开发⑬ ---NE555模块
一、555定时器&频率测量 1. 电路原理 NE555是一种时钟芯片,输出一定频率的脉冲信号。就其模块特性,简单点来说,该模块会根据Rb3电位器的阻值,在SIG脚输出相应的频率的脉冲信号。 第十届竞赛中对该模块设置了考点,…
阅读更多...
NE555 Motor LED Chaser
文章目录 1.前言2.资料下载 1.前言 这个是从YouTube上搬运来的,如图所示 2.资料下载 所需材料 #1# 10k resistor 1 #2# 10k variable resistor 1 #3# 10uf capacitor 1 #4# 3mm blue led 4 #5# 3mm yellow led 4 #6# 3mm red led 4 #7# 3mm green led 4 #8# 3mm…
阅读更多...
推荐文章
ChatGPT是如何一本正经地胡说八道的?
chatgpt会开源码
Chatgpt究竟是一个什么东西?
ChatGPT还抢不动打工人的饭碗?
ChatGPT与代码克隆初探
ChatGPT翻译有什么特点,与传统翻译工具有什么不同
uniapp 离线打包 添加文件读写权限
python 文件读写操作总结
Linux监控文件读写
C#文件读写操作 [详细]
Qml读写文件
文件读写基本流程