目录
一、简介
1、SolrCloud是个什么玩意?
2、Solr是个什么玩意?
3、zookeeper是个什么玩意?
4、实现负载均衡的方式: (Nginx、Redis槽、Zookeeper)
二、SolrCloud的结构
1、物理结构
2、逻辑结构
三、SolrCloud的搭建(3个zookeeper、4个solr)
1、3台zookeeper搭建
2、4台solr 实例的搭建
四、SolrCloud的使用(solrj访问solrCloud)
1、Solrj
2、Solrj和spring集成
3、手动把商品索引信息导入solr集群索引库
一、简介
由于项目需要,所以需要搞个搜索服务。 开发测试用单机,生产用集群,你懂得。 废话不多说, Let's go 盘它
1、SolrCloud是个什么玩意?
SolrCloud是Solr提供的分布式搜索方案 (solr云、即solr集群)
当你需要大规模、容错、分布式索引和检索能力时使用 SolrCloud。
当一个系统的索引数据量少的时候是不需要使用SolrCloud的,当索引量很大,搜索请求并发很高,这时需要使用SolrCloud来满足这些需求。
SolrCloud是基于Solr和Zookeeper的分布式搜索方案,它的主要思想是使用Zookeeper作为集群的配置信息中心。
SolrCloud有几个特色功能:
1)集中式的配置信息
2)自动容错
3)近实时搜索
4)查询时自动负载均衡
2、Solr是个什么玩意?
Solr是一个独立的企业级搜索应用服务器,它对外提供类似于Web-service的API接口。用户可以通过http请求,向搜索引擎服务器提交一定格式的XML文件,生成索引;也可以通过Http Get操作提出查找请求,并得到XML格式的返回结果。
特点:Solr是一个高性能,采用Java5开发,基于Lucene的全文搜索服务器。同时对其进行了扩展,提供了比Lucene更为丰富的查询语言,同时实现了可配置、可扩展并对查询性能进行了优化,并且提供了一个完善的功能管理界面,是一款非常优秀的权威搜索。
工作方式:文档通过Http利用XML 加到一个搜索集合中。查询该集合也是通过http收到一个XML/JSON响应来实现。它的主要特性包括:高效、灵活的缓存功能,垂直搜索功能,高亮显示搜索结果,通过索引复制来提高可用性,提供一套强大Data Schema来定义字段,类型和设置文本分析,提供基于Web的管理界面等。
       
     
Solr、Lucene区别:
Lucene是一个开放源代码的全文检索引擎工具包,即它不是一个完整的全文检索引擎,而是一个全文检索引擎的架构,提供了完整的查询引擎和索引引擎,部分文本分析引擎(英文与德文两种西方语言)。Lucene的目的是为软件开发人员提供一个简单易用的工具包,以方便的在目标系统中实现全文检索的功能,或者是以此为基础建立起完整的全文检索引擎.
Solr是一个高性能,采用Java5开发,基于Lucene的全文搜索服务器。同时对其进行了扩展,提供了比Lucene更为丰富的查询语言,同时实现了可配置、可扩展并对查询性能进行了优化,并且提供了一个完善的功能管理界面,是一款非常优秀的全文搜索引擎。它对外提供类似于Web-service的API接口。用户可以通过http请求,向搜索引擎服务器提交一定格式的XML文件,生成索引;也可以通过Http Solr Get操作提出查找请求,并得到XML格式的返回结果;
Solr和Lucene的本质区别有以下三点:搜索服务器、企业级、管理。
搜索服务器: Lucene本质上是搜索库,不是独立的应用程序,而Solr是。
企业级: Lucene专注于搜索底层的建设,而Solr专注于企业应用。
管理: Lucene不负责支撑搜索服务所必须的管理,而Solr负责。
            所以说,一句话概括Solr::Solr是Lucene面向企业搜索应用的扩展
  
3、zookeeper是个什么玩意?
顾名思义zookeeper就是动物园管理员,他是用来管hadoop(大象)、Hive(蜜蜂)、pig(小猪)的管理员,
Apache Hbase和 Apache Solr 的分布式集群都用到了zookeeper;
Zookeeper是一个分布式的、开源的程序协调服务,是hadoop项目下的一个子项目。
zookeeper可以干哪些事情
(1)配置管理
可以把集群中的配置文件集中的管理起来,整个集群环境只有一份配置文件
在我们的应用中除了代码外,还有一些就是各种配置。比如数据库连接等。一般我们都是使用配置文件的方式,在代码中引入这些配置文件。但是当我们只有一种配置,只有一台服务器,并且不经常修改的时候,使用配置文件是一个很好的做法,但是如果我们配置非常多,有很多服务器都需要这个配置,而且还可能是动态的话使用配置文件就不是个好主意了。这个时候往往需要寻找一种集中管理配置的方法,我们在这个集中的地方修改了配置,所有对这个配置感兴趣的都可以获得变更。比如我们可以把配置放在数据库里,然后所有需要配置的服务都去这个数据库读取配置。但是,因为很多服务的正常运行都非常依赖这个配置,所以需要这个集中提供配置服务的服务具备很高的可靠性。一般我们可以用一个集群来提供这个配置服务,但是用集群提升可靠性,那如何保证配置在集群中的一致性呢? 这个时候就需要使用一种实现了一致性协议的服务了。Zookeeper就是这种服务,它使用Zab这种一致性协议来提供一致性。现在有很多开源项目使用Zookeeper来维护配置,比如在HBase中,客户端就是连接一个Zookeeper,获得必要的HBase集群的配置信息,然后才可以进一步操作。还有在开源的消息队列Kafka中,也使用Zookeeper来维护broker的信息。在Alibaba开源的SOA框架Dubbo中也广泛的使用Zookeeper管理一些配置来实现服务治理。
(2)名字服务
IP地址不好记,起一个别名,来代替IP
名字服务这个就很好理解了。比如为了通过网络访问一个系统,我们得知道对方的IP地址,但是IP地址对人非常不友好,这个时候我们就需要使用域名来访问。但是计算机是不能是别域名的。怎么办呢?如果我们每台机器里都备有一份域名到IP地址的映射,这个倒是能解决一部分问题,但是如果域名对应的IP发生变化了又该怎么办呢?于是我们有了DNS这个东西。我们只需要访问一个大家熟知的(known)的点,它就会告诉你这个域名对应的IP是什么。在我们的应用中也会存在很多这类问题,特别是在我们的服务特别多的时候,如果我们在本地保存服务的地址的时候将非常不方便,但是如果我们只需要访问一个大家都熟知的访问点,这里提供统一的入口,那么维护起来将方便得多了。
(3) 分布式锁
其实在第一篇文章中已经介绍了Zookeeper是一个分布式协调服务。这样我们就可以利用Zookeeper来协调多个分布式进程之间的活动。比如在一个分布式环境中,为了提高可靠性,我们的集群的每台服务器上都部署着同样的服务。但是,一件事情如果集群中的每个服务器都进行的话,那相互之间就要协调,编程起来将非常复杂。而如果我们只让一个服务进行操作,那又存在单点。通常还有一种做法就是使用分布式锁,在某个时刻只让一个服务去干活,当这台服务出问题的时候锁释放,立即fail over到另外的服务。这在很多分布式系统中都是这么做,这种设计有一个更好听的名字叫Leader Election(leader选举)。比如HBase的Master就是采用这种机制。但要注意的是分布式锁跟同一个进程的锁还是有区别的,所以使用的时候要比同一个进程里的锁更谨慎的使用。
(4) 集群管理
实现负载均衡,决定哪个服务器来提供服务
哪个服务器挂了,它的备份服务器顶上去
在分布式的集群中,经常会由于各种原因,比如硬件故障,软件故障,网络问题,有些节点会进进出出。有新的节点加入进来,也有老的节点退出集群。这个时候,集群中其他机器需要感知到这种变化,然后根据这种变化做出对应的决策。比如我们是一个分布式存储系统,有一个中央控制节点负责存储的分配,当有新的存储进来的时候我们要根据现在集群目前的状态来分配存储节点。这个时候我们就需要动态感知到集群目前的状态。
还有,比如一个分布式的SOA架构中,服务是一个集群提供的,当消费者访问某个服务时,就需要采用某种机制发现现在有哪些节点可以提供该服务(这也称之为服务发现,比如Alibaba开源的SOA框架Dubbo就采用了Zookeeper作为服务发现的底层机制)。 还有开源的Kafka队列就采用了Zookeeper作为Cosnumer的上下线管理。
4、实现负载均衡的方式: (Nginx、Redis槽、Zookeeper)
http服务器(tomcat)之间用Nginx实现负载均衡
Redis用槽实现负载均衡,存的时候算key应该放到哪个服务器上,取的时候也是先算key,然后再去对应的服务器上取
SolrCloud用zookeeper实现负载均衡
二、SolrCloud的结构
SolrCloud为了降低单机的处理压力,需要由多台服务器共同来完成索引和搜索任务。
实现的思路是将索引数据进行Shard(分片)拆分,每个分片由多台的服务器共同完成,当一个索引或搜索请求过来时会分别从不同的Shard的服务器中操作索引。
SolrCloud需要Solr基于Zookeeper部署,Zookeeper是一个集群管理软件,
由于SolrCloud需要由多台服务器组成,由zookeeper来进行协调管理。
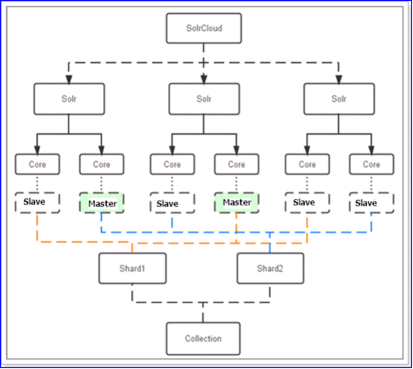
下图是一个SolrCloud应用的例子:

对上图进行图解,如下:

一个SolrCloud里有多个Solr实例,Solr实例里有多个core,
上面是物理结构,下面是逻辑结构
物理结构,你能看得到配置的了的东西,3个solr服务器,每个solr服务上可以创建两个core,
逻辑结构,整个solr集群只有一个完整的索引库Collection,一个索引库就是一个Collection,可以把一个Collection分散到多个服务器上存储,这时候就分片了,这里把它分成两片shard1、shard2。 然后再把这两片分开存储,一片可以存到一个solr core里,如把片Shard1分散存储到3个节点上,其中只有一个主节点Master,两个备份节点Slave,这样就可以高可用了,起其中如果主节点Master挂了,还有两个备份节点Slave。
两片需要两个主结点Master存储,每个节点有两个备份节点Slave, 所以每1个分片有1个Master2个Slave。
1个Collection分2片(Shard1+shard2),每片有1个主节点Master和2个备份节点Slave,
1、物理结构
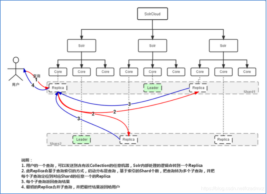
三个Solr实例 (每个实例包括两个Core),组成一个SolrCloud。
2、逻辑结构
索引集合包括两个Shard(shard1和shard2),shard1和shard2分别由三个Core组成,其中一个Leader两个Replication,Leader是由zookeeper选举产生,zookeeper控制每个shard上三个Core的索引数据一致,解决高可用问题。
用户发起索引请求分别从shard1和shard2上获取,解决高并发问题。
Core
每个Core是Solr中一个独立运行单位,提供索引和搜索服务。
一个shard需要由一个Core或多个Core组成。
由于collection由多个shard组成所以collection一般由多个core组成。
Master或Slave
Master是master-slave结构中的主结点(通常说主服务器),
Slave是master-slave结构中的从结点(通常说从服务器或备服务器)。
同一个Shard下master和slave存储的数据是一致的,这是为了达到高可用目的。
Shard
Collection的逻辑分片。
每个Shard被化成一个或者多个replication,通过选举确定哪个是Leader。
collection
Collection在SolrCloud集群中是一个逻辑意义上的完整的索引结构。
它常常被划分为一个或多个Shard(分片),它们使用相同的配置信息。
比如:针对商品信息搜索可以创建一个collection。 collection=shard1+shard2+....+shardX
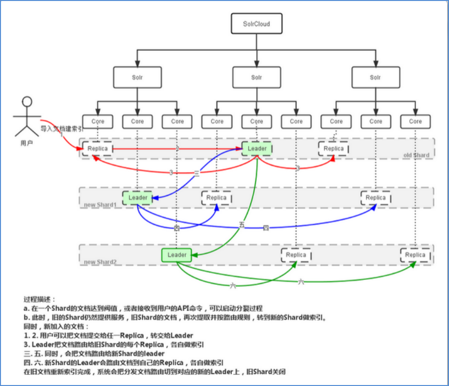
创建索引过程:

分布式查询:

Shard Spltting:

三、SolrCloud的搭建(3个zookeeper、4个solr)
本文的这套安装是单机版的安装,所以采用伪集群的方式进行安装,
如果是真正的生产环境,将伪集群的IP改下就可以了,步骤是一样的
本项目solr集群结构图如下:
zookeeper集群: 三个zookeeper节点、 solrcloud: 四个solr节点

                                                          
                                                                                                  
       
                        把collection分成两片,每一片都是一主一备
  
使用伪分布式实现solr集群。
需要3个zookeeper实例,4个tomcat实例(每个tomcat里运行一个solr),可以在一台虚拟机上模拟。
建议虚拟机1G以上内存。
用zookeeper集群(3个zookeeper)是为了保证高可用,主备机
4个solr实例,两主两备,因为每个片shard,是存成一主一备
一个Collection索引库可以分为两片,两片可以分散存储到不同的节点上,每一片有一个主节点和一个备份节点。
正常是要7台服务器(虚拟机),,,只能使用伪分布式集群, 这样解决不了单点故障,因为你的那个虚拟机了,集群全挂了。
CentOS-6.4-i386-bin-DVD1.iso
jdk-7u72-linux-i586.tar.gz
apache-tomcat-7.0.47.tar.gz
zookeeper-3.4.6.tar.gz
solr-4.10.3.tgz
三个zookeeper实例。 Zookeeper也是java开发的所以需要安装jdk。
1、3台zookeeper搭建
第一步:把zookeeper的安装包上传到服务器
因为是java语言开发的,所以直接装,不像那些C开发的,需要make、make install等
第二步:解压缩。
[root@bogon ~]# tar -zxf zookeeper-3.4.6.tar.gz
[root@bogon ~]#
第三步:在/usr/local/目录下创建一个solrcloud目录。
把zookeeper解压后的文件夹复制到此目录下三份。
分别命名为zookeeper1、2、3
[root@bogon ~]# mkdir /usr/local/solrcloud
[root@bogon ~]# mv zookeeper-3.4.6 /usr/local/solrcloud/zookeeper1
[root@bogon ~]# cd /usr/local/solrcloud
[root@bogon solrcloud]# cp -r zookeeper1/ zookeeper2
[root@bogon solrcloud]# cp -r zookeeper1/ zookeeper3
[root@bogon solrcloud]#
第四步:配置zookeeper。
1在每个zookeeper文件夹下创建一个data目录。
2 在data文件夹下创建一个文件名称为myid,文件的内容就是此zookeeper的编号1、2、3
[root@bogon data]# echo 1 >> myid
[root@bogon data]# cat myid
1
[root@bogon data]#
在zookeeper2、3文件夹下分别创建data目录和myid文件
[root@bogon solrcloud]# mkdir zookeeper2/data
[root@bogon solrcloud]# echo 2 >> zookeeper2/data/myid
[root@bogon solrcloud]# ll zookeeper2/data
total 4
-rw-r--r--. 1 root root 2 Sep 17 23:44 myid
[root@bogon solrcloud]# cat zookeeper2/data/myid
2
[root@bogon solrcloud]# mkdir zookeeper3/data
[root@bogon solrcloud]# echo 3 >> zookeeper3/data/myid
[root@bogon solrcloud]#
3 把zookeeper1下conf目录下的zoo_sample.cfg文件复制一份改名为zoo.cfg
4 修改zoo.cfg的配置
      
第五步:启动zookeeper。进入zookeeper1/bin目录下。
启动zookeeper: ./zkServer.sh start
关闭zookeeper: ./zkServer.sh stop
查看状态:./zkServer.sh status
[root@bogon solrcloud]# zookeeper1/bin/zkServer.sh status
JMX enabled by default
Using config: /usr/local/solrcloud/zookeeper1/bin/../conf/zoo.cfg
Mode: follower
[root@bogon solrcloud]# zookeeper2/bin/zkServer.sh status
JMX enabled by default
Using config: /usr/local/solrcloud/zookeeper2/bin/../conf/zoo.cfg
Mode: leader
[root@bogon solrcloud]# zookeeper3/bin/zkServer.sh status
JMX enabled by default
Using config: /usr/local/solrcloud/zookeeper3/bin/../conf/zoo.cfg
Mode: follower
【启动zookeeper集群: 脚本startall.sh
[root@campusnetwork ~]# cd /usr/local/solrcloud/
[root@campusnetwork solrcloud]# zookeeper1/bin/zkServer.sh start
[root@campusnetwork solrcloud]# zookeeper2/bin/zkServer.sh start
[root@campusnetwork solrcloud]# zookeeper3/bin/zkServer.sh start
【查看状态: 脚本status.sh
[root@campusnetwork solrcloud]# zookeeper1/bin/zkServer.sh status
[root@campusnetwork solrcloud]# zookeeper2/bin/zkServer.sh status
[root@campusnetwork solrcloud]# zookeeper3/bin/zkServer.sh status
【关闭: 脚本stopall.sh
[root@campusnetwork solrcloud]# zookeeper1/bin/zkServer.sh stop
[root@campusnetwork solrcloud]# zookeeper2/bin/zkServer.sh stop
[root@campusnetwork solrcloud]# zookeeper3/bin/zkServer.sh stop
2、4台solr 实例的搭建
第一步:创建4个tomcat实例,修改其端口:8080、8081、8082、8083
第二步:解压solr-4.10.3.tar.gz压缩包,(相当于安装solr单机版) 从压缩包中复制solr.war到tomcat。
第三步:启动tomcat解压war包。 把solr-4.10.3目录下example目录下的关于日志相关的jar包添加到solr工程中。
第四步:创建solrhome。修改web.xml指定solrhome的位置。
搭好之后,启动四个tomcat,即启动四个solr实例,即四个单机版solr。
http://192.168.10.33:8080/solr/#/
http://192.168.10.33:8081/solr/#/
http://192.168.10.33:8082/solr/#/
http://192.168.10.33:8083/solr/#/
1 启动zookeeper
solrCloud部署依赖zookeeper,需要先启动每一台zookeeper服务器。
2 zookeeper管理配置文件
由于zookeeper统一管理solr的配置文件(主要是schema.xml、solrconfig.xml), solrCloud各各节点使用zookeeper管理的配置文件。
将上边部署的solr单机的conf拷贝到/home/solr下。
执行下边的命令将/home/solr/conf下的配置文件上传到zookeeper
把solrhome中的配置文件上传到zookeeper集群。 使用zookeeper的客户端上传。
客户端命令位置:/root/solr-4.10.3/example/scripts/cloud-scripts

./zkcli.sh -zkhost 192.168.10.33:2181,192.168.10.33:2182,192.168.10.33:2183 -cmd upconfig -confdir /usr/local/solrcloud/solrhome1/collection1/conf -confname myconf
【./zkcli.sh:line 13: unzip: command not found
Error: Could not find or load main class org.apache.solr.cloud.ZkCLI
搭建SolrCloud集群 时,把solrhome中的配置文件上传到zookeeper集群。使用zookeeper的客户端上传。
客户端命令位置:/root/solr-4.10.3/example/scripts/cloud-scripts执行命令
./zkcli.sh -zkhost 192.168.10.33:2181,192.168.10.33:2182,192.168.10.33:2183 -cmd upconfig -confdir /usr/local/solrcloud/solrhome1/collection1/conf -confname myconf 时报错:
./zkcli.sh:line 13: unzip: command not found
Error: Could not find or load main class org.apache.solr.cloud.ZkCLI
解决方法:
1、yum install -y unzip zip
2、在/root/solr-4.10.3/example目录下执行 Java -jar start.jar 命令。 Ctrl+C或另打开一个连接窗口。
3、确保zookeeper集群已经启动
再去执行命令,即可成功。
查看配置文件是否上传成功:
[root@bogon bin]# ./zkCli.sh
Connecting to localhost:2181
[zk: localhost:2181(CONNECTED) 0] ls /
[configs, zookeeper]
[zk: localhost:2181(CONNECTED) 1] ls /configs
[myconf]
[zk: localhost:2181(CONNECTED) 2] ls /configs/myconf
[admin-extra.menu-top.html, currency.xml, protwords.txt, mapping-FoldToASCII.txt, _schema_analysis_synonyms_english.json, _rest_managed.json, solrconfig.xml, _schema_analysis_stopwords_english.json, stopwords.txt, lang, spellings.txt, mapping-ISOLatin1Accent.txt, admin-extra.html, xslt, synonyms.txt, scripts.conf, update-script.js, velocity, elevate.xml, admin-extra.menu-bottom.html, clustering, schema.xml]
[zk: localhost:2181(CONNECTED) 3]
此时已经可以被zookeeper集中管理了
3 修改SolrCloud监控端口
修改每个solrhome的solr.xml文件。将host改成虚拟机ip地址,port改成对应的tomcat的端口号。
修改solrhome下的solr.xml文件,指定当前实例运行的ip地址及端口号。

4 每一台solr和zookeeper关联
修改每一台solr的tomcat 的 bin目录下catalina.sh文件中加入DzkHost指定zookeeper服务器地址:
JAVA_OPTS="-DzkHost=192.168.10.33:2181,192.168.10.33:2182,192.168.10.33:2183"
(可以使用vim的查找功能查找到JAVA_OPTS的定义的位置,然后添加)
5 启动所有的solr服务
启动每一台solr的tomcat服务。
重新启动tomcat。
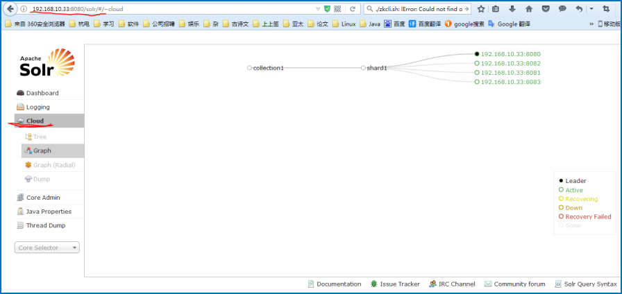
6 访问solrcloud
访问任意一台solr,左侧菜单出现Cloud:
http://192.168.10.33:8080/solr/#/~cloud

一个主节点多个备份节点,集群只有一片。一主多备份,需要改进,改成两主两备,即每片都有一主一备。
Leader 黑点 1个主节点
Active 活着的节点 (从结点) 3个从节点
Recovering 处于恢复状态的
Down
Recovery Failed 恢复失败
Gone 死彻底了
7 SolrCloud集群配置 创建collection
创建一个两片的collection,每片是一主一备。
如果集群中有四个solr节点创建新集群collection2,将集群分为两片,每片两个副本。
http://192.168.25.154:8080/solr/admin/collections?action=CREATE&name=collection2&numShards=2&replicationFactor=2
使用以下命令创建:
http://192.168.10.33:8080/solr/admin/collections?action=CREATE&name=collection2&numShards=2&replicationFactor=2



8 删除集群命令
删除collection1
http://192.168.10.33:8080/solr/admin/collections?action=DELETE&name=collection1
执行后原来的collection1删除,


更多的命令请参数官方文档:apache-solr-ref-guide-4.10.pdf
9 把collection2改为collection1:
http://192.168.10.33:8080/solr/admin/collections?action=CREATE&name=collection1&numShards=2&replicationFactor=2
创建一个分两片的collection1
http://192.168.10.33:8080/solr/admin/collections?action=DELETE&name=collection2
删除collection2
10 启动solrCloud注意
启动solrCloud需要先启动solrCloud依赖的所有zookeeper服务器,再启动每台solr服务器。
四、SolrCloud的使用(solrj访问solrCloud)
使用solrj操作集群环境的索引库。
1、Solrj
测试 /as-search/src/test/java/com/as/search/SolrCloudTest.java
结果:

2、Solrj和spring集成
修改spring的配置文件,添加集群版的配置:
|   <!-- 集群版 --> <bean id="cloudSolrServer" class="org.apache.solr.client.solrj.impl.CloudSolrServer"> <constructor-arg name="zkHost" value="192.168.25.154:2181,192.168.25.154:2182,192.168.25.154:2183"></constructor-arg> <property name="defaultCollection" value="collection2"></property> </bean>  | 
3、手动把商品索引信息导入solr集群索引库
http://localhost:8083/search/manager/importall
和单机版的一样
然后去索引库查看,一共有多少条索引信息。











