本章将讲述MP2456的特征、性能、参数、应用电路、以及使用时的注意事项。小白总结,如有错误,请大神指教。
目录
一、MP2456的特征
二、MP2456的性能和参数
四、MP2456使用时的注意事项
五、名词解释
一、MP2456的特征
(1)MP2456是一个单片降压开关模式转换器,内置功率MOSFET。
(2)封装:TSOT23-6。
(3)EA输出电压与电感电流的峰值成正比。
(4)具有热关机保护功能
二、MP2456的性能和参数
(1)峰值输出电流:0.5A
(2)宽输入电压范围:4.5V-----50V
(3)输出电压范围:0.8V-----40V
(4)有关引脚:

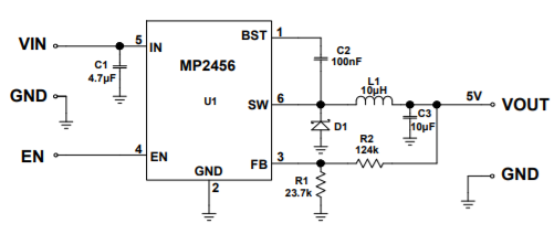
1.BST:引导。连接一个电容之间的SW和BST引脚形成一个浮动电源开关驱动器。这个电容器驱动电源开关的栅极高于供电电压。
2.GND:地面。调节输出电压的电压参考。需要特殊的布局考虑。将该节点与D1到C1(看典型应用电路)地路隔离,以防止产生开关电流尖峰。
3.FB:反馈。设置输出电压。从输出到GND连接到外部电阻分压器的抽头。当FB电压低于250mV时,频率折叠比较器降低振荡器频率,以防止短路故障期间限流失控。
4.SW:开/关。将EN拉到1.35V以上,打开设备。对于自动启用,使用电阻连接到VIN。注意EN引脚的下沉电流不能超过100μA。
5.IN:电源电压。MP2456工作在4.5 v到50v的非稳压输入。要求C1防止输入端出现大电压尖峰。
6.EN:开关输出。
(1)典型外部电路:

1.外部电阻分压器设置输出电压,下表列出了常用输出电压的电阻。反馈电阻(R2)也通过内部补偿网络设置反馈回路的带宽(见下表)。R1为


2.电感的选择:

其中,∆IL为电感纹波电流。选择电感纹波电流为最大负载电流的30%。电感的最大峰值电流为

在轻载条件下(100mA以下),使用较大的电感来提高效率。
3.输入电容的选择:输入电容降低了来自输入电源的浪涌电流和设备的开关噪声。在开关频率处的输入电容阻抗应小于输入源阻抗,以防止高频开关电流通过输入。对于大多数应用,一个4.7µF的电容就足够了。
4.输出电容的选择:输出电容保持输出电压纹波小,确保反馈回路的稳定性。对于大多数应用,22µF陶瓷电容器就足够了。
5.外部引导二极管:在下列条件下,外置自举二极管可提高稳压器效率:

在这些情况下,添加一个外部BST二极管从电压调节器的输出到BST引脚,如下图所示:

推荐的外置BST二极管为IN4148, BST电容为0.1µF-1µF。
6.典型应用电路:


四、MP2456使用时的注意事项
(1)PCB摆放注意事项:
1.保持开关电流路径短,减小输入电容、高侧MOSFET、和形成的环路面积
肖特基二极管。
2.保持与电源地的连接→肖特基二极管→SW引脚尽可能短、宽。
3.确保所有的反馈连接都是简短和直接的。将反馈电阻和补偿元件尽可能靠近芯片。
4.向SW方向走,远离敏感的模拟区域,如FB。
5.将IN, SW,特别是GND连接到大的铜区域,以冷却芯片,提高热性能和长期可靠性。对于单层pcb,避免焊接外露的焊盘。
典型案例:

五、名词解释
(1)电压尖峰:尖峰电压属于浪涌电压里的一种,持续时间极短但数值很高。电机、电容器和功率转换设备(如变速驱动器)是产生尖峰电压的主要因素。雷电击中室外的输电线路也会引起极危险的高能瞬变。它们会在低压电源电路中定期发生,峰值可能会达到数千伏。
(2)电流尖峰:尖峰电流是指单台或多台用电设备持续1-2s的短时最大负荷电流,尖峰电流一般出现在电动机起动过程中。















