板上要集成一个±18V供电的模拟信号处理电路,包括线圈驱动、小信号拾取、滤波、二级放大等部分。因此,需要板上提供±18V电源。正负电压需要分开控制,因为正电压需要兼作485传感器供电,此时关闭负电压部分节省耗电以及保护模拟端。
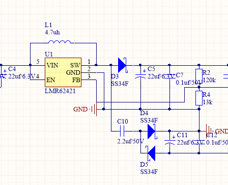
boost升压单路+倍压整流电路

器件少、结构简单,便于调试。但该电路负电源部分纹波较大,供电能力较差,不方便独立控制。因此放弃。
想起之前34063,一枚芯片即可以实现升压,也可以降压,还能反转。参考一下34063电路:

此时,34063以buck电路模式工作。芯片地、反馈采样电路地均连接在负电压输出端,buck电路输出端连接在输入地上。buck电路新建立的“浮地”就是负电压输出端。
此时,34063输入电压为Vin+|Vout|,输出电压为Vout,工作压降为Vin。
那么,与此时34063工作模式类似的buck降压芯片,应该都可以完成电压反转。我这里的电路指标为:输入3.3-5V,输出-18V。那么此时芯片的真实输入电压为23V,输出电压18V,压降5V。
这里选择mps家mp2451降压芯片。

将其略微改变,变成一个电压反转电路:

layout并送交jlc打样回来测试后,发现一个问题:由于EN脚与Vin脚直接连接,此时的EN管脚直接加上了23V电压,芯片EN脚直接损坏。


这个问题在En与Vin之间连接一个10k电阻后消失,电路正常工作。
电路效率:输入4.6V、0.183A,输出-18.3V、负载电阻470R,计算转换效率约85%左右。
总结:以DCDC方式产生负电压,除boost电路+电容+肖特基二极管组成一个反向倍压整流外,还可以使用buck电路修改地平面方式产生负电压。前者电路结构简单,可以输出不同电平的多路电压,但输出功率小,效率低;后者只能产生单路负电压,但输出电流大转换效率高。但使用后者时,注意考虑芯片的控制管脚耐压性能,一定不要将EN脚与VIN脚连接在一起。
考虑使用stm32的开漏输出+上拉电路,应该可以控制buck电压反转电路。使能电路时,GPIO设为开漏上拉,以stm32内置的40k弱上拉电阻保护buck芯片EN引脚;失能电路时,上拉失效,En引脚无电流流入,芯片不工作。当然,最好给芯片EN管脚增加一个1M下拉电阻以提高失能稳定性。















