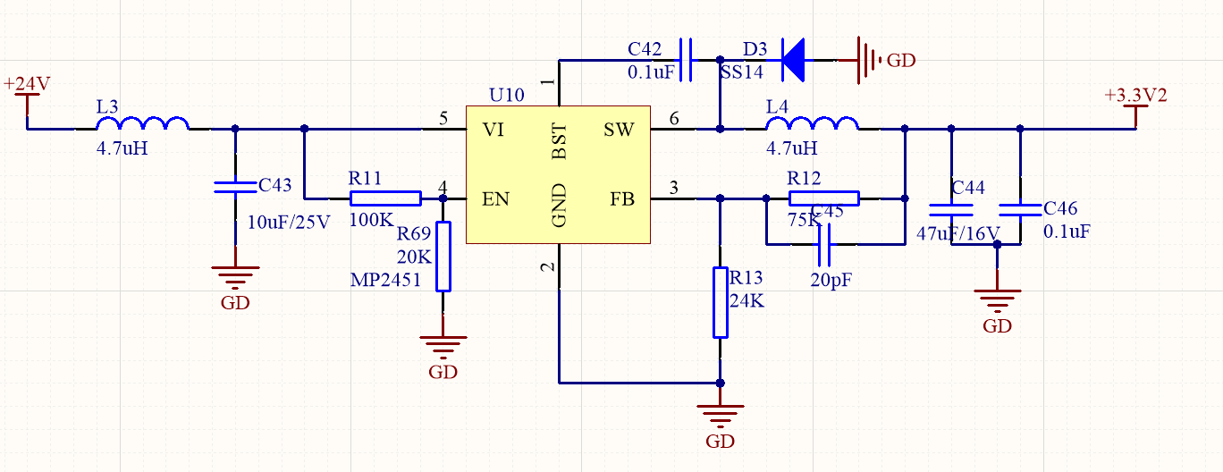
MP2451使用注意事项
MP2451是一个高速2M的高效的降压芯片,提供0.6A的电流输出,输入电压范围3.3V-36V可调,有关闭芯片引脚,关闭电流3uA,用起来还不错,分享一下经验,如下原理图已经制成了板子,并且可以正常使用,请放心。
PCB布局可参考
这
MP2451使能脚(EN)内部接一个稳压管,防止EN所接电压过大。
EN输入的电压范围:从PDF文档中找到EN的开启电压和最高电压。
Enable up Threshold 1.4-1.7
因为计算时需要考虑其极端现象,所以开启电压的临界电压选择最高,1.7v。最高电压因为EN内部存在稳压管,稳压管将EN的电压钳在7.5V,所以EN管的电压范围是1.7V~7.5V。
如果没有第二个逻辑电源可以采用分压的方式给EN供电。(PDF中也有建议这种方式)
我们电源最低工作电压7V。7-1.7:1.7=R1:R2=3:1。电源最低工作电压1.7*4=6.8V。
要求最高工作电压大于36V,如果按照稳压管最高电压7.5V计算,电源电压最高只能达到4*7.5=30V。远远低于最高工作电压。
那么问题来了,怎样才能提高最高工作电压。
这时有两种方式:1.将R1:R2的比值提高。这种方式明显不行,改变了电阻比,最小工作电压随之改变。
2.利用稳压二极管的特性。
不改变电阻比,这时加大电压,EN脚依旧会被钳在7.5V,这时只需要保证EN的输入电流小于100uA(在PDF中能够找到该条件)。
稳压二极管在未达到稳压电压时,是一个高阻的状态,电阻非常大。相比和它并联的R2,相同电压下,它所能分到的电流非常小,远远达不到100uA(EN最大的输入电流)。当稳压二极管工作在齐纳击穿状态下时,将电压钳在7.5V (该稳压管的稳定电压),这时工作电压变化也不会引起EN输入电压变化,但需要注意不能使电压在36V时电流不超过100uA,所以列出不等式
(36-7.5)/3R-7.5/R<100uA,计算出结果R=20K,所以R2=20K,R1=60K。
取R2=33K,R1=100K.
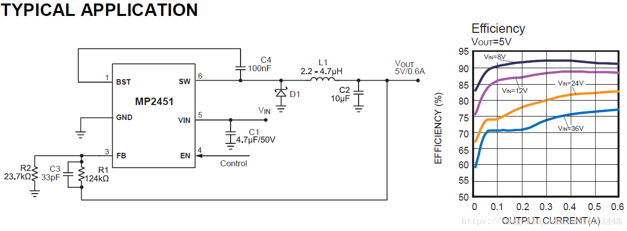
官方的一些数据供参考



调节电阻与输出的关系:

5V时
















