文章目录
- 直流电机驱动设计
- 1.电机驱动硬件配置
- 2.电机驱动电路分析
- 简单正向电路
- 最简单的电机正反转电路
- H桥电路分析
- 受限单极模式
- 单极模式
- 双极模式
- 减速电机的重要参数
直流电机驱动设计
1.电机驱动硬件配置
直流电机旋转:给电机提供两根线,以提供电压正反电压。正电压正转,反电压反转,电压越高,转速越快。
我们希望STM32能够方便控制,调整电机速度,但是32的IO口电压和电流一般都是有限的,电压3.3V,电流8mA,所以方便控制,需要在微控制器和电机中直接添加一个驱动电路板,也就是电驱,这种电机驱动板有两种输入线:电源输入线和信号输入线。电源输入线一般要求是可以提供电机额定电源的大电流电源,它是给电机提供动力的。控制信号线与微控制器信号线连接,进行实现调速。电驱还有一个输入线,有两个接口,它与直流电机的引脚直接连接。⚠️:这里电驱输出线是经过一系列电路后输出的,也就是通过输入信号调制后的输出线。电机控制都是必须需要电驱的,一些小的舵机是不需要的,可以直接用pwm输入,进行转动
释:电源线是由外部电源送入,信号线由32信号输入,输出全部输出电机。
2.电机驱动电路分析
简单正向电路
如果不需要正反转,只用单纯的正转,可以用下图电路进行驱动,实现电机单向控速

释:左边是pwm输入信号,经过R1进入MOS管,MOS管作用是单向导通,(MOS管下章作为一节来讲)单向导通后与vcc相连,实现整个电路的单向导通。D1是保护电机,防止短路烧了。
最简单的电机正反转电路

1)当AD,CB导通电机可以旋转,但是两者正负极不同,对应正反转,正反转根据电机的设定。
2)当AC闭合,BD断开或BD闭合,AC断开,此时可认为电机处于“刹车”状态,电机在运动中产生的惯性会产生反电动势,就是物理上的动生电动势,从而阻碍运动。
3)当4个口全部断开,电机不受影响,以惯性转动较长时间。
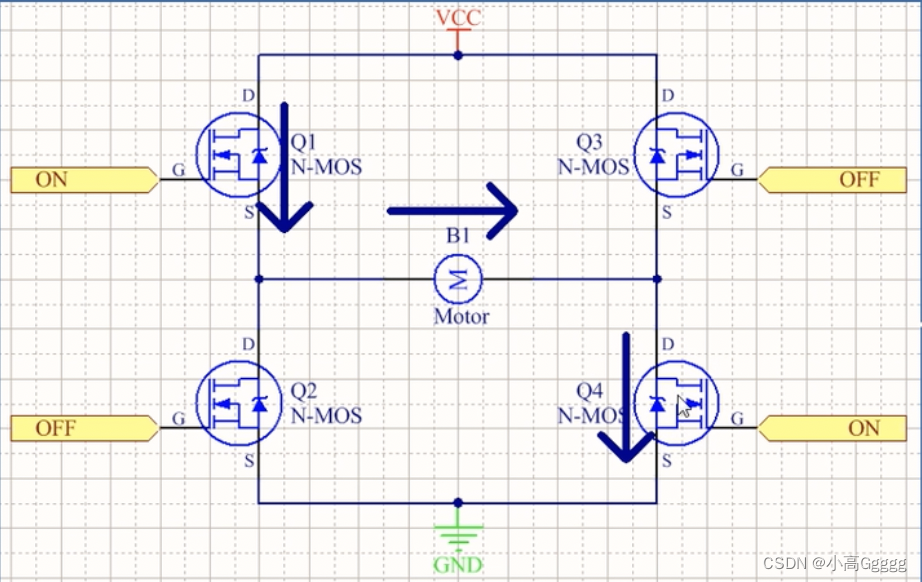
H桥电路分析
H桥是以MOS管搭建的H桥电路,来进行介绍电机正反转控制。

要使电机转起来,就和上方一样,需要对角线的MOS管导通。当Q1和Q4导通(保证Q2Q3断开),电源就从电机从左到右,回到负极,该电流使电机正向转动。
反之,电机会反向转动,同时需要保证另外两个MOS管断开,否则会导致短路,烧毁电机,电源。比如,在Q1Q4导通时候,如果打开了Q2,电源会直接从最左边流过,烧坏MOS管,电源。
简单的开关只能控制电机正反转,引入PWM控制可以实现方向和速度的调节
调节占空比实现控速,占空比越大,平均电压越大,速度越快。PWM频率一般在10~20khz之间。频率太高太低都不合适,太低会导致电机转速过低,噪声大。频率太高,会使MOS管开关频率升高,会导致其开关损率升高,降低了系统的效率。
根据不同桥臂的PWM控制方式不同,大致可分为三种控制模式:
受限单极模式
单极模式
双极模式
受限单极模式
电机电枢驱动电压极性是单一的
优点:控制电路简单
缺点:不能刹车,不能能耗制动,在负载超过设定速度时不能提供反向力矩。调速静差大,调速性能很差,稳定性也不好

PWM是由Q1输入,经过电机,Q4导通,回到GND, 实现正转。这个是在之前的电路上,加上了PWM。对于反向,同理。这个电路只是一个简单的正反转电路,只是加上了PWM。功能比较受限制。
单极模式
电机电枢驱动电压极性是单一的
优点:启动快,能加速,刹车,能耗制动,能量反馈,调速性能不如双极模式好,但是相差不多,电机特性也比较好。在负载超速时能提供反向力矩。
缺点:刹车时,不能减速到0,速度接近0速度时没有制动力。不能突然倒转,动态性能不好,调速静差稍大。

PWM和PWMN是互补的PWM信号,一般用高级定时器的通道和互补通道控制
以正转为例:(1)由Q1的高电平pwm开始,这是Q2为低电平,为阻态,经过B1,Q4回到负极;这是正常的正转。
(2)当Q1为低电平为阻态,Q2为高电平,下方就组成一个回路,这时电机的转动产生动生电动势,阻碍惯性转动,进行刹车效果。
这两个组成一个周期的pwm波,两者的配合有不同的效果,不能单独看一个的作用。
双极模式
电枢电压极性是正负交替的
PWM1和PWM1N, PWM2和PWMN2是互补通道,使用高级控制定时器通道和互补通道控制。双极模式中,PWM1和PWM2周期相同,占空比互补,使得对角线上的两个MOS管同时导通,同时关断。
记PWM1和PWM2周期为T,PWM1高电平时间为t1,那么:


这个和单极模式类似,需要在一个pwm周期整体来看,如果Q1和Q3的高电平都为50%,可以理解为正50%反50%,抵消了,即阿尔法=0。对于公式**:U=(高电平的时间比例-低电平的时间比例)Udc**。高电平的时间比例-低电平的时间比例是计算占空比,在乘以电源电压,就得出实际输出电压。
⚠️:以一个pwm周期来看,否则可能吧不懂,或者理解不对



Moror Voltage:电机电压
Moror Current:电机电流
DC Bus Current:电源电压
在pwm高电平时候,和上方几个类似,电流正常流经电机。
在pwm为低时候,MOS管2和3导通,1和4截止,虽然加了反向电压(动生电动势)但由于电机的负载电流较大,电流的方向仍然不改变,只不过电流幅值的下降速率较单极模式快,因此,他的电流波动也比较大。
减速电机的重要参数
电机一般都有一个最小启动电压,就是可以使电机无负载开始旋转的电压值,来保证电压正常工作,一般需要接到电机两端的电压值范围为:最小启动电压至额定电压且在这个电压值范围内才认为转速与电压成正比。
电机线圈是由铜导线绕线而成的,所以其电机电枢绕组电阻一般很小,这样回中电流一般都是比较大的。这对我们电机驱动设计有很大影响。
另外一个参数,扭矩。通俗讲,就是转动时的力量。
一般认为:电压与转速成正比,电流与扭矩成正比













