有幸邀请到了在2019大学生电子设计大赛的获奖优秀队员为本公众号投稿,将分几次推文为大家介绍几只优秀队伍的作品。
本次推文为大家分享西安电子科技大学微电子学院的团队的作品,团队成员为:蒋昊宇 冯郑 张岳琦(排名不分先后),指导教师:蔡觉平 娄永乐。该团队选择完成了电赛C题_线路负载及故障检测装置的设计,最终获得国家一等奖的好成绩。
下面开始介绍他们团队的作品。
线路负载及故障检测装置
学校:西安电子科技大学
作者:蒋昊宇 冯郑 张岳琦
指导教师:蔡觉平 娄永乐
摘 要:在日常测量中,对于电阻,电容,电感元件的判断与基本参数的测量十分重要的,而对于基本元件组成的简单串联或并联网络的判断,本文提出一种线路负载及故障检测装置的设计方案。本作品利用STM32f103ZET6芯片作为主控芯片,以ADI公司的AD5933阻抗测量芯片进行阻抗测量,测量精度高,误差较小,响应速度快,且具有简单阻抗网络结构判断功能,并且具有开路故障与短路故障报警功能。其中在短路故障状态利用基于DDS信号发生器向待测负载网络注入激励信号比较短路回路电感在高频信号下与标准采样电阻的分压比来判定短路故障发生位置。
关键词:阻抗测量网络结构 DDS 分压比
一、方案论证
本系统需要实现的功能包括对于给定电阻电容电感元件的参数测量,任意两到三个元件串联或并联组成负载的网络结构的判定,将电路故障点的距离测试,以及负载开路和短路故障分别指示的报警功能。需要对于以下电路模块进行论证,系统方案论证如下。
1.1元件测量方案
方案一:矢量电压电流法:
使用基于FPGA的DDS信号发生器产生交流电压信号并经过放大器放大,将待测元件串接一标准取样电阻,取样电阻将测试回路中电流转换为电压信号,经由鉴相器对幅度进行鉴相而后使用ADC进行采样,得出阻抗角与元件参数值。由于在使用中需要对信号进行放大而后使用ADC两次采样,此过程中对所测相位差有一定的影响,从而影响测量精度。
方案二:使用ADI公司的阻抗测量芯片AD5933。
AD5933是一款高精度的阻抗测量芯片,内部集成了带有十二位,采样率高达1MSPS的AD转换器的频率发生器。AD5933片上带有一个27位的DDS,这个频率发生器可以产生特定的频率来激励外部阻抗网络,得到的响应信号被ADC采样,而后通过片上的DSP进行离散傅里叶变换。变换后返回在这个输出频率下得到的阻抗实部值R和虚部值I,由此可以很容易得出在每个扫描频率下的阻抗与相角。通过相角值判断元件种类与数值。
综上,元件测量方案选取方案二。
1.2负载网络结构判定方案
方案一:阻抗测量法
由AD5933阻抗测试芯片对于接入电路的不同负载网络进行阻抗测试,得到负载网路的阻抗信息后对其进行分析得出负载网络组合。虽然AD5933可以得到准确的负载网络阻抗信息,但由于待测电感、电容、电阻的范围较大,组合方式众多,难以直接分析阻抗值得出。
方案二:幅角、模值判断法。
由于电阻、电容、电感元件在电路中的阻抗随频率表现出不一样的性质,因此可以通过对于不同组合的阻抗网络的幅频特性与相频特性的对于网络连接形式进行判别。首先对与不同网络幅频特性与相频特性进行分析,而后使用微处理器控制AD5933的DDS信号发生器在一定范围内进行步进扫频,将得到的阻抗模值与相角进行分析,对于不同组合的阻抗网络进行匹配,得出结果。
综上,负载网络结构判定方案选取方案二。
1.3短路故障点测量方案
方案一:行波测距法
行波测距法是根据行波传输理论实现输电线路故障测距的。在故障发生后由装置发射高压高频或直流脉冲,根据高频脉冲由装置到故障点往返一次的时间进行测距。由于行波法测距需要高频脉冲的发射与脉冲波测试仪器,同时要求操作者具有专业知识对于反射波形进行数据分析计算,最后才能测出故障点位置,短时间内无法实现。而且在题目所加环境噪声对于行波测距法也有影响,使测量精度不够确。
方案二:LC谐振法
由于在故障发生时导线与短路线形成一矩形回路,具有一定量的电感值,在电路中串联一个电容器,通过测量谐振频率,从而计算出回路电感值。谐振法需要不断调节激励信号的频率来使得电路达到谐振,此方法需要对激励信号进行信号调节测量速度较慢。
方案三:鉴相器鉴相法
由于在短路情况下,导线与短路线间的环路中有一定的电感,且与短路线的连接位置有关。激励信号通过环路网络后会由于电路中的阻抗改变相位角。两路信号通过鉴相器AD8302来测量相位差,由于导线在不同短路位置处具有不同的电感,因此不同位置的相位差也不相同,因此鉴相器在不同的导线位置输出的电压也不同,经过ADC采样后进行函数拟合。但是由于鉴相器对于输入信号的电压值较为敏感,外界干扰将严重影响鉴相器输出。
方案四:分压法
由于短路回路具有一定的电感值,因此高频信号的刺激下表现出一定的感抗值,在线圈回路中串联了一个标准电阻R=50Ω通过对于测量不同短路位置处线圈的不同感抗与标准电阻的分压,便可以得到一个电压与短路位置的对应关系,使用AD8302鉴出两路交流电压的幅值比,进而得到电感的精确变化。电压比值与鉴相法相比对于外界噪声的抗干扰能力较强,系统较为稳定。
综上,短路故障点测量使用方案四。
二、硬件电路设计
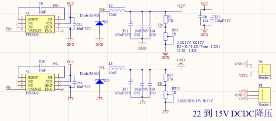
2.1电源设计
由于提供的电压只有5V,不满足主控板的供电条件,故需要前端升压并多路降压稳压,电路设计如图1-1和图1-2所示:
图1-1:做第一级降压
图1-2第二级分路降压
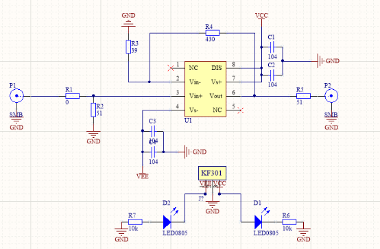
2.2 DDS及其信号预处理
本题使用DDS模块实现固定频率和幅值的正弦波激励输出,其原理图如图1-3所示,随后对激励源信号进行放大用以方便后面进行信号检测,放大预处理电路如图1-4所示:
图1-3:DDS_AD9959
图1-4:信号固定增益放大
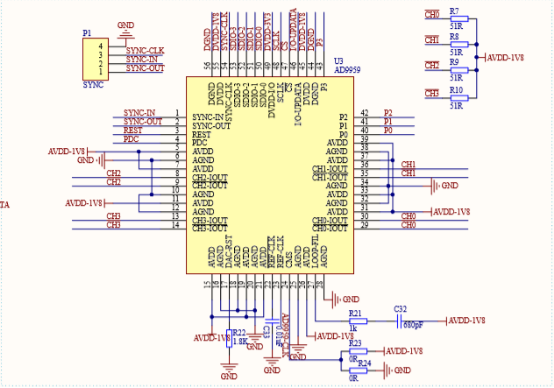
2.3 阻抗测量
本题对于阻抗测量使用了专用芯片,其中对于小电阻测量加入了一级处理电路,并通过排针连接来实现模式的选择,电路图如图1-5所示:
图1-5:AD5933专用芯片进行阻抗测量
三、测试结果
表1-1:电阻测量结果
电阻值(Ω) | 200 | 500 | 1000 | 1500 | 2000 |
测量值 | 198 | 521 | 1002 | 1453 | 2005 |
相对误差(%) | 1 | 4.2 | 0.2 | 3.1 | 0.25 |
表1-2:电容测量结果
电容值(nF) | 200 | 500 | 1000 | 1500 | 2000 |
测量值 | 193 | 483 | 1045 | 1523 | 2003 |
相对误差(%) | 3.5 | 3.4 | 4.5 | 1.5 | 0.15 |
表1-3 :电感测量结果
电感值(uH) | 100 | 200 | 500 | 800 | 1000 |
测量值 | 104 | 207 | 520 | 812 | 1000 |
相对误差 | 4 | 3.5 | 4 | 1.5 | 0 |
由以上表1、2、3知对于电阻,电容,电感测量都可以满足,但是前提是选择合适的扫频频段,由于频率越低,芯片返回数据的时间越久,故而在处理大电容的时候,若要使测量较准,使用较低的频段,需要较久的时间,可能会超过五秒。
表1-4:短路故障点测量
短路位置(cm) | 20 | 25 | 35 | 45 | 50 |
测量值(cm) | 20.3 | 25.2 | 35 | 44.8 | 49.7 |
误差(cm) | 0.3 | 0.2 | 0 | 0.2 | 0.3 |
对30~50cm范围进行整段拟合,经过函数拟合之后,可以实现整段故障点的测量不超过1cm。而且由于侧分压比,抗造性能很好,噪声的加入故障点的测量几乎没有影响。
四、进一步改进的措施
1.尽量降低整个系统的功耗
由于升压之后外接外设或者负载会提高功耗,整个系统可以在满足最高实现最高电压的前提下降低升压比,提高效率,同时,由于开发板的外设过多,可以用最小系统板来降低无用功耗.
2、可以适当降低整个系统的价格
由于一个激励源使用了DDS芯片稳定输出一个频率的正弦波,可以使用自制振荡器来生成正弦波,大大降低价格.
五、结束语
该设计较好实现了题目基本部分和发挥部分的全部功能,并有良好的发挥,多项性能优于题目要求的指标。但对于大电容的测量缺乏合理的解决方案,本题由于时间的限制,难以使用低频交流信号来测量大电容,这有待于对系统设计的进一步改善。
往期精彩
电赛专题 | E题-互联网的信号传输
电赛专题 | G题-双路语音同传(国家二等奖)
本文完!!!
欢迎关注微信公众号【数字积木】,更精彩的内容等着你!



















