Collection接口和Map接口

1 Collection集合
1.1 集合概述
集合:集合是java中提供的一种容器,可以用来存储多个数据。集合和数组既然都是容器,它们有啥区别呢?
数组的长度是固定的。集合的长度是可变的。
数组中存储的是同一类型的元素,可以存储基本数据类型值。集合存储的都是对象。而且对象的类型可以不一致。在开发中一般当对象多的时候,使用集合进行存储。
1.2 集合框架
Collection:单列集合类的根接口,用于存储一系列符合某种规则的元素,它有两个重要的子接口,分别是java.util.List和java.util.Set。
List的特点是元素有序、元素可重复。Set的特点是元素无序,而且不可重复。List接口的主要实现类有java.util.ArrayList和java.util.LinkedList,
Set接口的主要实现类有java.util.HashSet和java.util.TreeSet。

1.3 Collection 常用功能
Collection是所有单列集合的父接口,因此在Collection中定义了单列集合(List和Set)通用的一些方法,这些方法可用于操作所有的单列集合。方法如下:
public boolean add(E e): 把给定的对象添加到当前集合中 。public void clear() :清空集合中所有的元素。public boolean remove(E e): 把给定的对象在当前集合中删除。public boolean contains(E e): 判断当前集合中是否包含给定的对象。public boolean isEmpty(): 判断当前集合是否为空。public int size(): 返回集合中元素的个数。public Object[] toArray(): 把集合中的元素,存储到数组中。
import java.util.ArrayList;
import java.util.Collection;
public class Demo1Collection {public static void main(String[] args) {// 创建集合对象// 使用多态形式Collection<String> coll = new ArrayList<String>();// 使用方法// 添加功能 boolean add(String s)coll.add("小李广");coll.add("扫地僧");coll.add("石破天");System.out.println(coll);
// boolean contains(E e) 判断o是否在集合中存在System.out.println("判断 扫地僧 是否在集合中"+coll.contains("扫地僧"));
//boolean remove(E e) 删除在集合中的o元素System.out.println("删除石破天:"+coll.remove("石破天"));System.out.println("操作之后集合中元素:"+coll);// size() 集合中有几个元素System.out.println("集合中有"+coll.size()+"个元素");
// Object[] toArray()转换成一个Object数组Object[] objects = coll.toArray();// 遍历数组for (int i = 0; i < objects.length; i++) {System.out.println(objects[i]);}
// void clear() 清空集合coll.clear();System.out.println("集合中内容为:"+coll);// boolean isEmpty() 判断是否为空System.out.println(coll.isEmpty()); }
}
2 Iterator迭代器
2.1 Iterator接口
JDK专门提供了一个接口java.util.Iterator,遍历集合中的所有元素。
Iterator接口也是Java集合中的一员,但它与Collection、Map接口有所不同,
Collection接口与Map接口主要用于存储元素,而Iterator主要用于迭代访问(即遍历)Collection中的元素,因此Iterator对象也被称为迭代器。
想要遍历Collection集合,那么就要获取该集合迭代器完成迭代操作,获取迭代器的方法:
public Iterator iterator(): 获取集合对应的迭代器,用来遍历集合中的元素的。
Iterator接口的常用方法如下:
public E next():返回迭代的下一个元素。
public boolean hasNext():如果仍有元素可以迭代,则返回 true。
接下来我们通过案例学习如何使用Iterator迭代集合中元素:
注意::在进行集合元素取出时,如果集合中已经没有元素了,还继续使用迭代器的next方法,将会发生java.util.NoSuchElementException没有集合元素的错误。
2.2 迭代器的实现原理
当遍历集合时,首先通过调用t集合的iterator()方法获得迭代器对象,然后使用hashNext()方法判断集合中是否存在下一个元素,如果存在,则调用next()方法将元素取出,否则说明已到达了集合末尾,停止遍历元素。
Iterator迭代器对象在遍历集合时,内部采用指针的方式来跟踪集合中的元素代元素的过程。
在调用Iterator的next方法之前,迭代器的索引位于第一个元素之前,不指向任何元素,当第一次调用迭代器的next方法后,迭代器的索引会向后移动一位,指向第一个元素并将该元素返回,当再次调用next方法时,迭代器的索引会指向第二个元素并将该元素返回,依此类推,直到hasNext方法返回false,表示到达了集合的末尾,终止对元素的遍历。

2.3 增强for
增强for循环(也称for each循环)是JDK1.5以后出来的一个高级for循环,专门用来遍历数组和集合的。它的内部原理其实是个Iterator迭代器,所以在遍历的过程中,不能对集合中的元素进行增删操作。
格式:
for(元素的数据类型 变量 : Collection集合or数组){
//写操作代码
}
它用于遍历Collection和数组。通常只进行遍历元素,不要在遍历的过程中对集合元素进行增删操作。
//练习1:遍历数组
public class NBForDemo1 {public static void main(String[] args) {int[] arr = {3,5,6,87};//使用增强for遍历数组for(int a : arr){//a代表数组中的每个元素System.out.println(a);}}
}
// 练习2:遍历集合
public class NBFor {public static void main(String[] args) { Collection<String> coll = new ArrayList<String>();coll.add("小河神");coll.add("老河神");coll.add("神婆");//使用增强for遍历for(String s :coll){//接收变量s代表 代表被遍历到的集合元素System.out.println(s);}}
}
tips: 新for循环必须有被遍历的目标。目标只能是Collection或者是数组。新式for仅仅作为遍历操作出现。
3 泛型
3.1 泛型概述
集合中是可以存放任意对象的,只要把对象存储集合后,那么这时他们都会被提升成Object类型。当我们在取出每一个对象,并且进行相应的操作,这时必须采用类型转换。
泛型:可以在类或方法中预支地使用未知的类型。一般在创建对象时,将未知的类型确定具体的类型。当没有指定泛型时,默认类型为Object类型。
public class GenericDemo {public static void main(String[] args) {Collection coll = new ArrayList();coll.add("abc");coll.add("itcast");coll.add(5);//由于集合没有做任何限定,任何类型都可以给其中存放Iterator it = coll.iterator();while(it.hasNext()){//需要打印每个字符串的长度,就要把迭代出来的对象转成String类型String str = (String) it.next();System.out.println(str.length());}}
}
程序在运行时发生了问题java.lang.ClassCastException。 为什么会发生类型转换异常呢?
由于集合中什么类型的元素都可以存储。导致取出时强转引发运行时 ClassCastException。 怎么来解决这个问题呢? Collection虽然可以存储各种对象,但实际上通常Collection只存储同一类型对象。例如都是存储字符串对象。
在JDK5之后,新增了泛型(Generic)语法,在设计API时可以指定类或方法支持泛型,这样在使用API的时候也变得更为简洁,并得到了编译时期的语法检查。
3.2 使用泛型的好处
将运行时期的ClassCastException,转移到了编译时期变成了编译失败。
避免了类型强转的麻烦。
public class GenericDemo2 {public static void main(String[] args) {Collection<String> list = new ArrayList<String>();list.add("abc");list.add("itcast");// list.add(5);//当集合明确类型后,存放类型不一致就会编译报错// 集合已经明确具体存放的元素类型,那么在使用迭代器的时候,迭代器也同样会知道具体遍历元素类型Iterator<String> it = list.iterator();while(it.hasNext()){String str = it.next();//当使用Iterator<String>控制元素类型后,就不需要强转了。获取到的元素直接就是String类型System.out.println(str.length());}}
}
tips:泛型是数据类型的一部分,我们将类名与泛型合并一起看做数据类型。
3.3 泛型的定义与使用
泛型,用来灵活地将数据类型应用到不同的类、方法、接口当中。将数据类型作为参数进行传递。
(1)在创建对象的时候确定泛型
例如,ArrayList<String> list = new ArrayList<String>();
此时,变量E的值就是String类型,那么我们的类型就可以理解为:
class ArrayList<String>{
public boolean add(String e){ }
public String get(int index){ }
...
}
(2)含有泛型的方法
定义格式:
修饰符 <代表泛型的变量> 返回值类型 方法名(参数){ }
public class MyGenericMethod {
public <MVP> void show(MVP mvp) {
System.out.println(mvp.getClass());
}
public <MVP> MVP show2(MVP mvp) {
return mvp;
}
}
使用格式:调用方法时,确定泛型的类型
public class GenericMethodDemo {
public static void main(String[] args) {
// 创建对象
MyGenericMethod mm = new MyGenericMethod();
// 演示看方法提示
mm.show("aaa");
mm.show(123);
mm.show(12.45);
}
}
(3)含有泛型的接口
定义格式:
修饰符 interface接口名<代表泛型的变量> { }
public interface MyGenericInterface<E>{
public abstract void add(E e);
public abstract E getE();
}
3.4 泛型通配符
当使用泛型类或者接口时,传递的数据中,泛型类型不确定,可以通过通配符<?>表示。但是一旦使用泛型的通配符后,只能使用Object类中的共性方法,集合中元素自身方法无法使用。
通配符基本使用:不知道使用什么类型来接收的时候,此时可以使用?,?表示未知通配符。
此时只能接受数据,不能往该集合中存储数据。
public static void main(String[] args) {
Collection<Intger> list1 = new ArrayList<Integer>();
getElement(list1);
Collection<String> list2 = new ArrayList<String>();
getElement(list2);
}
public static void getElement(Collection<?> coll){}
//?代表可以接收任意类型
tips:泛型不存在继承关系 Collection<Object> list = new ArrayList<String>();这种是错误的。
通配符高级使用----受限泛型
在JAVA的泛型中可以指定一个泛型的上限和下限。
<1> 泛型的上限:
格式: 类型名称 <? extends 类 > 对象名称
意义: 只能接收该类型及其子类
<2> 泛型的下限:
格式: 类型名称 <? super 类 > 对象名称
意义: 只能接收该类型及其父类型
比如:现已知Object类,String 类,Number类,Integer类,其中Number是Integer的父类
public static void main(String[] args) {Collection<Integer> list1 = new ArrayList<Integer>();Collection<String> list2 = new ArrayList<String>();Collection<Number> list3 = new ArrayList<Number>();Collection<Object> list4 = new ArrayList<Object>();getElement(list1);getElement(list2);//报错getElement(list3);getElement(list4);//报错getElement2(list1);//报错getElement2(list2);//报错getElement2(list3);getElement2(list4);}
// 泛型的上限:此时的泛型?,必须是Number类型或者Number类型的子类
public static void getElement1(Collection<? extends Number> coll){}
// 泛型的下限:此时的泛型?,必须是Number类型或者Number类型的父类
public static void getElement2(Collection<? super Number> coll){}
4 集合综合案例
4.1 案例介绍
按照斗地主的规则,完成洗牌发牌的动作。 具体规则:
使用54张牌打乱顺序,三个玩家参与游戏,三人交替摸牌,每人17张牌,最后三张留作底牌。
4.2 案例分析
准备牌:
牌可以设计为一个ArrayList<String>,每个字符串为一张牌。 每张牌由花色数字两部分组成,我们可以使用花色集合与数字集合嵌套迭代完成每张牌的组装。 牌由Collections类的shuffle方法进行随机排序。
发牌
将每个人以及底牌设计为ArrayList<String>,将最后3张牌直接存放于底牌,剩余牌通过对3取模依次发牌。
看牌
直接打印每个集合。
import java.util.ArrayList;
import java.util.Collections;
public class Poker {public static void main(String[] args) {/** 1: 准备牌操作*///1.1 创建牌盒 将来存储牌面的ArrayList<String> pokerBox = new ArrayList<String>();//1.2 创建花色集合ArrayList<String> colors = new ArrayList<String>();
//1.3 创建数字集合ArrayList<String> numbers = new ArrayList<String>();
//1.4 分别给花色 以及 数字集合添加元素colors.add("♥");colors.add("♦");colors.add("♠");colors.add("♣");
for(int i = 2;i<=10;i++){numbers.add(i+"");}numbers.add("J");numbers.add("Q");numbers.add("K");numbers.add("A");//1.5 创造牌 拼接牌操作// 拿出每一个花色 然后跟每一个数字 进行结合 存储到牌盒中for (String color : colors) {//color每一个花色//遍历数字集合for(String number : numbers){//结合String card = color+number;//存储到牌盒中pokerBox.add(card);}}//1.6大王小王pokerBox.add("小☺");pokerBox.add("大☠"); // System.out.println(pokerBox);//洗牌 是不是就是将 牌盒中 牌的索引打乱// Collections类 工具类 都是 静态方法// shuffer方法 /** static void shuffle(List<?> list)* 使用默认随机源对指定列表进行置换。*///2:洗牌Collections.shuffle(pokerBox);//3 发牌//3.1 创建 三个 玩家集合 创建一个底牌集合ArrayList<String> player1 = new ArrayList<String>();ArrayList<String> player2 = new ArrayList<String>();ArrayList<String> player3 = new ArrayList<String>();ArrayList<String> dipai = new ArrayList<String>();
//遍历 牌盒 必须知道索引 for(int i = 0;i<pokerBox.size();i++){//获取 牌面String card = pokerBox.get(i);//留出三张底牌 存到 底牌集合中if(i>=51){//存到底牌集合中dipai.add(card);} else {//玩家1 %3 ==0if(i%3==0){player1.add(card);}else if(i%3==1){//玩家2player2.add(card);}else{//玩家3player3.add(card);}}}//看看System.out.println("令狐冲:"+player1);System.out.println("田伯光:"+player2);System.out.println("绿竹翁:"+player3);System.out.println("底牌:"+dipai); }
}
5 List集合
5.1 List接口中常用方法
List作为Collection集合的子接口,不但继承了Collection接口中的全部方法,而且还增加了一些根据元素索引来操作集合的特有方法,如下:
public void add(int index, E element): 将指定的元素,添加到该集合中的指定位置上。
public E get(int index):返回集合中指定位置的元素。
public E remove(int index): 移除列表中指定位置的元素, 返回的是被移除的元素。
public E set(int index, E element):用指定元素替换集合中指定位置的元素,返回值的更新前的元素。
5.2 List的子类
(1) ArrayList集合
java.util.ArrayList集合数据存储的结构是数组结构。
元素增删慢,查找快,由于日常开发中使用最多的功能为查询数据、遍历数据,所以ArrayList是最常用的集合。
(2) LinkedList集合
java.util.LinkedList集合数据存储的结构是链表结构。方便元素添加、删除的集合。
在开发时,LinkedList集合也可以作为堆栈,队列的结构使用。
实际开发中对一个集合元素的添加与删除经常涉及到首尾操作,而LinkedList提供了大量首尾操作的方法。了解即可:
public void addFirst(E e):将指定元素插入此列表的开头。
public void addLast(E e):将指定元素添加到此列表的结尾。
public E getFirst():返回此列表的第一个元素。
public E getLast():返回此列表的最后一个元素。
public E removeFirst():移除并返回此列表的第一个元素。
public E removeLast():移除并返回此列表的最后一个元素。
public E pop():从此列表所表示的堆栈处弹出一个元素。
public void push(E e):将元素推入此列表所表示的堆栈。
public boolean isEmpty():如果列表不包含元素,则返回true。
6 Set接口
Set集合有多个子类,主要使用java.util.HashSet、java.util.LinkedHashSet这两个集合。
// Set集合取出元素的方式可以采用:迭代器、增强for。
// 不能用普通的for循环,因为是无序的,没有U索引/下标。
6.1 HashSet集合介绍
java.util.HashSet是Set接口的一个实现类,它所存储的元素是不可重复的,并且元素都是无序的(即存取顺序不一致)。
java.util.HashSet底层的实现其实是一个java.util.HashMap支持。
HashSet是根据对象的哈希值来确定元素在集合中的存储位置,因此具有良好的存取和查找性能。保证元素唯一性的方式依赖于:hashCode与equals方法。
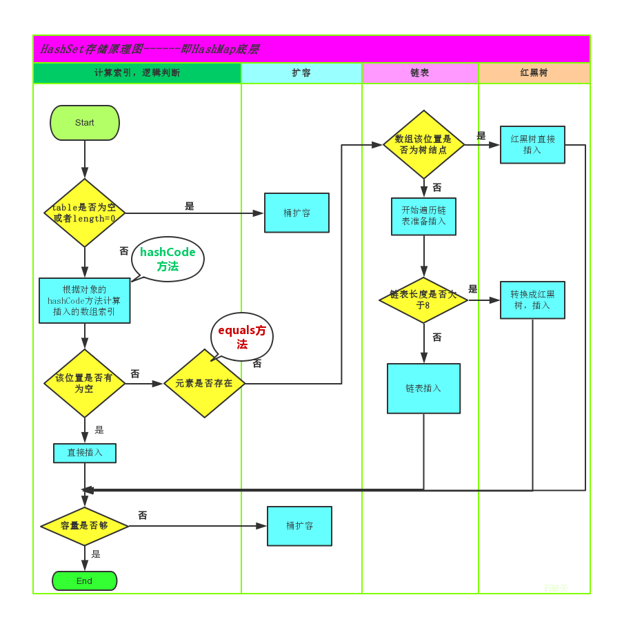
6.1.1 HashSet集合存储数据的结构(哈希表)
在JDK1.8之前,哈希表底层采用数组+链表实现,即使用链表处理冲突,同一hash值的链表都存储在一个链表里。但是当位于一个桶中的元素较多,即hash值相等的元素较多时,通过key值依次查找的效率较低。
而JDK1.8中,哈希表存 储采用数组+链表+红黑树实现,当链表长度超过阈值(8)时,将链表转换为红黑树,这样大大减少了查找时间。

6.1.2 存储流程图
往集合中存放自定义的对象,那么保证其唯一,就必须复写hashCode和equals方法建立属于当前对象的比较方式。

6.2 LinkedHashSet
HashSet保证元素唯一,可是元素存放进去是没有顺序的,那么我们要保证有序,怎么办呢?
在HashSet下面有一个子类java.util.LinkedHashSet,它是链表和哈希表组合的一个数据存储结构。
【链表的作用】:记录元素存储时的顺序
public class LinkedHashSetDemo {public static void main(String[] args) {Set<String> set = new LinkedHashSet<String>();set.add("bbb");set.add("aaa");set.add("abc");set.add("bbc");Iterator<String> it = set.iterator();while (it.hasNext()) {System.out.println(it.next());}}
}
结果:
bbb
aaa
abc
bbc
6.3 可变参数
修饰符 返回值类型 方法名(参数类型... 形参名){ } <=> 修饰符 返回值类型 方法名(参数类型[] 形参名){ }
注意:如果在方法书写时,这个方法拥有多参数,参数中包含可变参数,可变参数一定要写在参数列表的末尾位置。
public class ChangeArgs {public static void main(String[] args) {int[] arr = { 1, 4, 62, 431, 2 };int sum = getSum(arr);System.out.println(sum);// 6 7 2 12 2121// 求 这几个元素和 6 7 2 12 2121int sum2 = getSum(6, 7, 2, 12, 2121);System.out.println(sum2);}/** 完成数组 所有元素的求和 原始写法public static int getSum(int[] arr){int sum = 0;for(int a : arr){sum += a;}return sum;}*///可变参数写法public static int getSum(int... arr) {int sum = 0;for (int a : arr) {sum += a;}return sum;}
}
7 Collections
7.1 常用功能
java.utils.Collections是集合工具类,用来对集合进行操作。部分方法如下:
public static <T> boolean addAll(Collection<T> c, T... elements):往集合中添加一些元素。
public static void shuffle(List<?> list) 打乱顺序:打乱集合顺序。
public static <T> void sort(List<T> list):将集合中元素按照默认规则排序。
public static <T> void sort(List<T> list,Comparator<? super T> ):将集合中元素按照指定规则排序。
public class CollectionsDemo {public static void main(String[] args) {ArrayList<Integer> list = new ArrayList<Integer>();//原来写法//list.add(12);//list.add(14);//list.add(15);//list.add(1000);//采用工具类 完成 往集合中添加元素 Collections.addAll(list, 5, 222, 1,2);System.out.println(list);//排序方法Collections.sort(list);System.out.println(list);}
}
结果:
[5, 222, 1, 2]
[1, 2, 5, 222]
由方法运行结果发现,集合按照顺序进行了排列,可是这样的顺序是采用默认的顺序,如果想要指定顺序该怎么办呢?
——> public static <T> void sort(List<T> list,Comparator<? super T> ):将集合中元素按照指定规则排序。
7.2 Comparator接口实现
采用的public static <T> void sort(List<T> list)这个方法完成的排序,实际上要求了被排序的类型需要实现Comparable接口完成比较的功能。
实现类需要重写compare方法:
public int compare(String o1, String o2):比较其两个参数的顺序。
两个对象比较的结果有三种:大于,等于,小于。
如果要按照升序排序:
则o1 小于o2,返回(负数);相等返回0;01大于02返回(正数)
如果要按照降序排序:
则o1 小于o2返回(正数);相等返回0;01大于02返回(负数)
public class CollectionsDemo3 {public static void main(String[] args) {ArrayList<String> list = new ArrayList<String>();list.add("cba");list.add("aba");list.add("sba");list.add("nba");//排序方法 按照第一个单词的降序Collections.sort(list, new Comparator<String>() {@Overridepublic int compare(String o1, String o2) {return o2.charAt(0) - o1.charAt(0);}});System.out.println(list);}
}
//运行结果:
[sba, nba, cba, aba]
7.3 Comparable接口实现
案例:如果要对两个对象进行比较,则需要在对象bean中实现Comparable接口,重写compare方法
//Student 初始类public class Student{private String name;private int age;public Student() {}public Student(String name, int age) {this.name = name;this.age = age;}public String getName() {return name;}public void setName(String name) {this.name = name;}public int getAge() {return age;}public void setAge(int age) {this.age = age;}@Overridepublic String toString() {return "Student{" +"name='" + name + '\'' +", age=" + age +'}';}
}public class Demo {public static void main(String[] args) {// 创建四个学生对象 存储到集合中ArrayList<Student> list = new ArrayList<Student>();list.add(new Student("rose",18));list.add(new Student("jack",16));list.add(new Student("abc",16));list.add(new Student("ace",17));list.add(new Student("mark",16));/*让学生 按照年龄排序 升序*/
// Collections.sort(list);//要求 该list中元素类型 必须实现比较器Comparable接口for (Student student : list) {System.out.println(student);}}
}
发现,当我们调用Collections.sort()方法的时候 程序报错了。
原因:如果想要对list集合中的元素(Student对象)完成排序,那么必须要实现比较器Comparable接口。
public class Student implements Comparable<Student>{
....
@Override
public int compareTo(Student o) {
return this.age-o.age;//升序
}
}
再次测试,代码就OK 了效果如下:
Student{name='jack', age=16}
Student{name='abc', age=16}
Student{name='mark', age=16}
Student{name='ace', age=17}
Student{name='rose', age=18}
8 Map集合
8.1 概述
现实生活中,我们常会看到这样的一种集合:IP地址与主机名,身份证号与个人,系统用户名与系统用户对象等,这种一一对应的关系,就叫做映射。Java提供了专门的集合类用来存放这种对象关系的对象,即java.util.Map接口。
Collection中的集合,元素是孤立存在的(理解为单身),向集合中存储元素采用一个个元素的方式存储。
Map中的集合,元素是成对存在的(理解为夫妻)。每个元素由键与值两部分组成,通过键可以找对所对应的值。
Collection中的集合称为单列集合,Map中的集合称为双列集合。
需要注意的是,Map中的集合不能包含重复的键,值可以重复;每个键只能对应一个值。

8.2 Map常用子类
常用HashMap集合、LinkedHashMap集合。
HashMap<K,V>:存储数据采用的哈希表结构,元素的存取顺序不能保证一致。由于要保证键的唯一、不重复,需要重写键的hashCode()方法、equals()方法。
LinkedHashMap<K,V>:HashMap下有个子类LinkedHashMap,存储数据采用的哈希表结构+链表结构。通过链表结构可以保证元素的存取顺序一致;通过哈希表结构可以保证的键的唯一、不重复,需要重写键的hashCode()方法、equals()方法。
tips:Map接口中的集合都有两个泛型变量<K,V>,在使用时,要为两个泛型变量赋予数据类型。两个泛型变量<K,V>的数据类型可以相同,也可以不同。
8.3 Map接口中的常用方法
Map接口中定义了很多方法,常用的如下:
public V put(K key, V value): 把指定的键与指定的值添加到Map集合中。
public V remove(Object key): 把指定的键 所对应的键值对元素 在Map集合中删除,返回被删除元素的值。
public V get(Object key) 根据指定的键,在Map集合中获取对应的值。
boolean containsKey(Object key) 判断集合中是否包含指定的键。
public Set<K> keySet(): 获取Map集合中所有的键,存储到Set集合中。
public Set<Map.Entry<K,V>> entrySet(): 获取到Map集合中所有的键值对对象的集合(Set集合)。
public class MapDemo {public static void main(String[] args) {//创建 map对象HashMap<String, String> map = new HashMap<String, String>();//添加元素到集合map.put("黄晓明", "杨颖");map.put("文章", "马伊琍");map.put("邓超", "孙俪");System.out.println(map);//String remove(String key)System.out.println(map.remove("邓超"));System.out.println(map);// 想要查看 黄晓明的媳妇 是谁System.out.println(map.get("黄晓明"));System.out.println(map.get("邓超")); }
}
8.4 Map集合遍历键找值方式:keyset()
键找值方式:即通过元素中的键,获取键所对应的值
分析步骤:
获取Map中所有的键,由于键是唯一的,所以返回一个Set集合存储所有的键。方法提示:keyset()
遍历键的Set集合,得到每一个键。
根据键,获取键所对应的值。方法提示:get(K key)
public class MapDemo01 {public static void main(String[] args) {//创建Map集合对象HashMap<String, String> map = new HashMap<String,String>();//添加元素到集合map.put("胡歌", "霍建华");map.put("郭德纲", "于谦");map.put("薛之谦", "大张伟");//获取所有的键 获取键集Set<String> keys = map.keySet();// 遍历键集 得到 每一个键for (String key : keys) {//key 就是键//获取对应值String value = map.get(key);System.out.println(key+"的CP是:"+value);} }
}
8.5 Map集合遍历键值对方式
Map中存放的是两种对象,一种称为key(键),一种称为value(值),它们在在Map中是一一对应关系,这一对对象又称做Map中的一个Entry(项)。
Entry将键值对的对应关系封装成了对象。即键值对对象,这样我们在遍历Map集合时,就可以从每一个键值对(Entry)对象中获取对应的键与对应的值。
既然Entry表示了一对键和值,那么也同样提供了获取对应键和对应值得方法:
public K getKey():获取Entry对象中的键。
public V getValue():获取Entry对象中的值。
在Map集合中也提供了获取所有Entry对象的方法:
public Set<Map.Entry<K,V>> entrySet(): 获取到Map集合中所有的键值对对象的集合(Set集合)。
键值对方式:即通过集合中每个键值对(Entry)对象,获取键值对(Entry)对象中的键与值。
操作步骤与图解:
获取Map集合中,所有的键值对(Entry)对象,以Set集合形式返回。方法提示:entrySet()。
遍历包含键值对(Entry)对象的Set集合,得到每一个键值对(Entry)对象。
通过键值对(Entry)对象,获取Entry对象中的键与值。 方法提示:getkey() getValue()
public class MapDemo02 {public static void main(String[] args) {// 创建Map集合对象HashMap<String, String> map = new HashMap<String,String>();// 添加元素到集合map.put("胡歌", "霍建华");map.put("郭德纲", "于谦");map.put("薛之谦", "大张伟");// 获取 所有的 entry对象 entrySetSet<Entry<String,String>> entrySet = map.entrySet();// 遍历得到每一个entry对象for (Entry<String, String> entry : entrySet) {// 解析String key = entry.getKey();String value = entry.getValue(); System.out.println(key+"的CP是:"+value);}}
}
8.6 HashMap存储自定义类型键值
练习:每位学生(姓名,年龄)都有自己的家庭住址。那么,既然有对应关系,则将学生对象和家庭住址存储到map集合中。学生作为键, 家庭住址作为值。
public class Student {private String name;private int age;public Student() {}public Student(String name, int age) {this.name = name;this.age = age;}public String getName() {return name;}public void setName(String name) {this.name = name;}public int getAge() {return age;}public void setAge(int age) {this.age = age;}@Overridepublic boolean equals(Object o) {if (this == o)return true;if (o == null || getClass() != o.getClass())return false;Student student = (Student) o;return age == student.age && Objects.equals(name, student.name);}@Overridepublic int hashCode() {return Objects.hash(name, age);}
}public class HashMapTest {public static void main(String[] args) {//1,创建Hashmap集合对象。Map<Student,String>map = new HashMap<Student,String>();//2,添加元素。map.put(newStudent("lisi",28), "上海");map.put(newStudent("wangwu",22), "北京");map.put(newStudent("zhaoliu",24), "成都");map.put(newStudent("zhouqi",25), "广州");map.put(newStudent("wangwu",22), "南京");//3,取出元素。键找值方式Set<Student>keySet = map.keySet();for(Student key: keySet){Stringvalue = map.get(key);System.out.println(key.toString()+"....."+value);}}
}
当给HashMap中存放自定义对象时,如果自定义对象作为key存在,这时要保证对象唯一,必须复写对象的hashCode和equals方法(如果忘记,请回顾HashSet存放自定义对象)。
如果要保证map中存放的key和取出的顺序一致,可以使用java.util.LinkedHashMap集合来存放。
8.7 LinkedHashMap
在HashMap下面有一个子类LinkedHashMap,它是链表和哈希表组合的一个数据存储结构。
public class LinkedHashMapDemo {public static void main(String[] args) {LinkedHashMap<String, String> map = new LinkedHashMap<String, String>();map.put("邓超", "孙俪");map.put("李晨", "范冰冰");map.put("刘德华", "朱丽倩");Set<Entry<String, String>> entrySet = map.entrySet();for (Entry<String, String> entry : entrySet) {System.out.println(entry.getKey() + " " + entry.getValue());}}
}
8.8 Map集合练习
需求:
计算一个字符串中每个字符出现次数。
分析:
获取一个字符串对象
创建一个Map集合,键代表字符,值代表次数。
遍历字符串得到每个字符。
判断Map中是否有该键。
如果没有,第一次出现,存储次数为1;如果有,则说明已经出现过,获取到对应的值进行++,再次存储。
打印最终结果
public class MapTest {
public static void main(String[] args) {//友情提示System.out.println("请录入一个字符串:");String line = new Scanner(System.in).nextLine();// 定义 每个字符出现次数的方法findChar(line);}private static void findChar(String line) {//1:创建一个集合 存储 字符 以及其出现的次数HashMap<Character, Integer> map = new HashMap<Character, Integer>();//2:遍历字符串for (int i = 0; i < line.length(); i++) {char c = line.charAt(i);//判断 该字符 是否在键集中if (!map.containsKey(c)) {//说明这个字符没有出现过//那就是第一次map.put(c, 1);} else {//先获取之前的次数Integer count = map.get(c);//count++;//再次存入 更新map.put(c, ++count);}}System.out.println(map);}
}
8.9 HashMap排序
public class SortMap
{public static void main(String[] args){Map<String, Integer> map = new HashMap<String, Integer>();map.put("1d", 4);map.put("2b", 3);map.put("3a", 1);map.put("4c", 2);System.out.println("原始数据:");// 排序前for(String s:map.keySet()){System.out.println(s+":"+map.get(s));}List<Map.Entry<String, Integer>> list = new ArrayList<Map.Entry<String, Integer>>(map.entrySet());// 根据key值排序Collections.sort(list, new Comparator<Map.Entry<String, Integer>>() {@Overridepublic int compare(Map.Entry<String, Integer> o1, Map.Entry<String, Integer> o2){return o1.getKey().toString().compareTo(o2.toString());}});System.out.println("根据key值排序:");// 根据key值排序后for (Entry<String, Integer> entry : list){System.out.println(entry.getKey() + ":" + entry.getValue());}// 根据value排序Collections.sort(list, new Comparator<Map.Entry<String, Integer>>() {@Overridepublic int compare(Map.Entry<String, Integer> o1, Map.Entry<String, Integer> o2){return o1.getValue()-o2.getValue();}});System.out.println("根据value值排序:");// 根据value值排序后for (Entry<String, Integer> entry : list){System.out.println(entry.getKey() + ":" + entry.getValue());}}
}
9 JDK9对集合添加的优化
(1)通常,我们在代码中创建一个集合(例如,List 或 Set ),并直接用一些元素填充它。 实例化集合,几个 add方法 调用,使得代码重复。
public class Demo01 {public static void main(String[] args) {List<String> list = new ArrayList<>();list.add("abc");list.add("def");list.add("ghi");System.out.println(list);}
}
(2)Java 9,添加了几种集合工厂方法,更方便创建少量元素的集合、map实例。新的List、Set、Map的静态工厂方法可以更方便地创建集合的不可变实例。
需要注意以下两点:
1:of()方法只是Map,List,Set这三个接口的静态方法,其父类接口和子类实现并没有这类方法,比如 HashSet,ArrayList等待;
2:返回的集合是不可变的;
public class HelloJDK9 { public static void main(String[] args) { Set<String> str1=Set.of("a","b","c"); //str1.add("c");这里编译的时候不会错,但是执行的时候会报错,因为是不可变的集合 System.out.println(str1); Map<String,Integer> str2=Map.of("a",1,"b",2); System.out.println(str2); List<String> str3=List.of("a","b"); System.out.println(str3); }
}


















