目的
了解人体红外传感器 HC-SR501 的驱动原理和STM32F030的中断机制,通过配置 STM32F030 芯片 GPIO 相关寄存器和外部触发中断实现人体红外传感器检测人体。
原理
中断是指当CPU执行程序时,由于发生了某种随机的事件(外部或内部),引起CPU暂停正在运行的程序,转去执行一段特殊的服务程序(中断服务子程序或中断处理程序),以处理该事件,该事件处理完后又返回被中断的程序继续执行,这一过程就称为中断,我们把引起中断的原因,或者能够发出中断请求信号的来源统称为中断源。
NVIC,全称:Nested vectored interrupt controller,即嵌套向量中断控制器。Cortex-M0具有32个可屏蔽中断通道,4个可编程中断优先级(使用2位中断优先级),所有中断包括核心异常都由NVIC管理。中断优先级是指,假设有两个中断先后触发,已经在执行的中断优先级如果没有后触发的中断优先级高,就会先处理优先级高的中断。
外部中断线或外部事件线如下图所示:

中断和事件的区别:由上图可以看出,从外部激励信号来看,中断和事件的产生源都可以是一样的,之所以分为两部分,是由于中断需要CPU参与,需要软件的中断服务函数才能完成中断后产生的结果;但是事件是由硬件自动完成这个事件产生的结果(比如:I/O触发产生事件,然后联动触发AD转换)。
GPIO和中断线的映射关系如下图:

从映射关系图可以看出,STM32F0供I/O口使用的中断线有16个,GPIO的管脚GPIOx.0~GPIOx.15(x = A,B,C,D,F)分别对应中断线0~15。
中断向量表分别介绍了Cortex-M0所有中断名称、说明以及中断的地址,下图中列出中断向量表一部分,本实验使用EXTI0_1外部中断,详细请参考STM32F030 参考手册(STM32F030 Series Reference Manual)P171。

HC-SR501 是基于红外线技术的自动控制模块,采用德国原装进口 LHI778 探头,灵敏度高,可靠性强,超低电压工作模式,广泛应用于各类自动感应电器设备,尤其是干电池供电的自动控制产品。
模块为全自动感应,当人进入其感应范围则输出高电平,人离开感应范围则自动延时关闭高电平,输出低电平。传感器有两种触发方式(可进行选择):第一种不可重复触发方式,即感应输出高电平后,延时一段时间结束,输出将自动从高电平变成低电平。第二种可重复触发方式,即感应输出高电平后,在延时时间段内,如果有人体在其感应范围活动,其输出将一直保持高电平,直到人离开后才延时将高电平变为低电平(感应模块检测到人体的每一次活动后会自动顺延一个延时时间段,并且以最后一次活动的时间为延时时间的起始点)。
具有感应封锁时间(默认设置:2.5S 封锁时间):感应模块在每一次感应输出后(高电平变成低电平),可以紧跟着设置一个封锁时间段,在此时间段内感应器不接收任何感应信号。此功能可以实现“感应输出时间”和“封锁时间”两者的间隔工作,可应用于间隔探测产品;同时此功能可有效抑制负载切换过程中产生的各种干扰。(此时间可设置在零点几秒—几十秒钟)。感应模块通电后有一分钟左右的初始化时间,在此期间模块会间隔地输出 0-3 次,一分钟后进入待机状态。
传感器调节方法:

注:
a)调节延时电位器顺时针旋转,感应延时加长(最大约 300S),反之,感应延时减短(最小约 0.5S)。
b)调节距离电位器顺时针旋转,感应距离增大(最大约 7 米),反之,感应距离减小(最小约 3 米)。
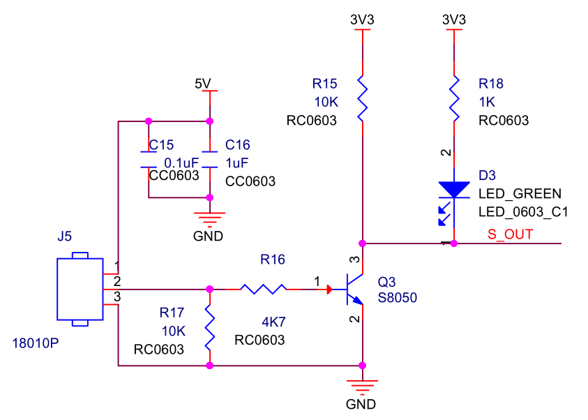
传感器原理图如下:

从传感器原理图可以看出,当传感器识别到人输出高电平时,三极管Q3 S8050导通,LED灯亮,S_OUT引脚输出低电平。当传感器未识别到人输出低电平时,三极管Q3 S8050截止,LED灯灭,S_OUT引脚输出高电平。
步骤
-
新建一个库函数工程。
-
在工程中新建两个文件分别命名为sensor_human.c和sensor_human.h,并将sensor_human.c文件保存在该工程文件夹中,并添加sensor_human.h文件路径。
-
在工程中添加蜂鸣器的初始化文件(具体初始化函数请参考源码)。

- 在sensor_human.c文件中添加相应头文件
#include "sensor_human.h"
#include "bsp_buzzer.h"
- 在sensor_human.c文件中定义HC_SR501_Init()函数
// 引脚初始化
void HC_SR501_Init(void)
{
}
- 在HC_SR501_Init()函数中实现接收传感器数据引脚的配置,通过人体检测传感器硬件可以看到,传感器的输出信号口S_OUT与 STM32F030 开发板 PA0引脚对应,所以我们需要对 PA0 进行初始化和外部中断配置。
第一步:使能GPIOA的时钟。
第二步:定义相关结构体变量。
第三步:初始化GPIOA。
第四步:初始化和配置外部中断。
// 引脚初始化
void HC_SR501_Init(void)
{GPIO_InitTypeDef GPIO_InitStruct; // 定义结构体变量EXTI_InitTypeDef EXTI_InitStruct; // 定义外部中断结构体变量NVIC_InitTypeDef NVIC_InitStruct;RCC_AHBPeriphClockCmd(RCC_AHBPeriph_GPIOA, ENABLE); // 初始化 GPIO时钟GPIO_InitStruct.GPIO_OType = GPIO_OType_PP; // 设置为推挽输出GPIO_InitStruct.GPIO_Mode = GPIO_Mode_IN; // 设置引脚为输入模式GPIO_InitStruct.GPIO_Pin = GPIO_Pin_0; // 引脚为 PA0GPIO_InitStruct.GPIO_PuPd = GPIO_PuPd_UP; // 上拉GPIO_InitStruct.GPIO_Speed = GPIO_Speed_Level_3; // 50MHzGPIO_Init(GPIOA, &GPIO_InitStruct); // 初始化函数 SYSCFG_EXTILineConfig(EXTI_PortSourceGPIOA, EXTI_PinSource0); // 选择用作EXTI线的GPIO引脚EXTI_InitStruct.EXTI_Line = EXTI_Line0; // 选择中断线0EXTI_InitStruct.EXTI_Mode = EXTI_Mode_Interrupt; // 选择中断触发EXTI_InitStruct.EXTI_Trigger = EXTI_Trigger_Rising_Falling; // 选择双边沿触发EXTI_InitStruct.EXTI_LineCmd = ENABLE; // 使能中断线EXTI_Init(&EXTI_InitStruct); // 初始化外部中断// 配置中断NVIC_InitStruct.NVIC_IRQChannel = EXTI0_1_IRQn; // 选择中断通道NVIC_InitStruct.NVIC_IRQChannelPriority = 2; // 选择中断优先级NVIC_InitStruct.NVIC_IRQChannelCmd = ENABLE; // 使能中断通道NVIC_Init(&NVIC_InitStruct);
}
- 配置中断服务程序用来处理读取到的传感器数据
// 配置中断服务函数
void EXTI0_1_IRQHandler(void)
{if(EXTI_GetITStatus(EXTI_Line0)){EXTI_ClearITPendingBit(EXTI_Line0); // 清除中断标志位if(GPIO_ReadInputDataBit(GPIOA, GPIO_Pin_0)){BUZZER_OFF; // 蜂鸣器关 }else{BUZZER_ON; // 蜂鸣器开 }}
}
- 在sensor_human.h文件中进行函数声明
#ifndef _SENSOR_HUMAN_H_
#define _SENSOR_HUMAN_H_#include "stm32f0xx.h"void HC_SR501_Init(void);#endif
- 在main.c文件中的main()函数中调用函数。
第一步:引用相关头文件。
第二步:在main()函数中初始化蜂鸣器和传感器:
#include "sensor_human.h"
#include "bsp_buzzer.h"int main()
{Buzzer_Init(); // 蜂鸣器初始化HC_SR501_Init(); // 传感器读取引脚初始化while(1){}
}
现象
将程序下载到开发板中,等待传感器初始化后,当人从传感器经过时可以听到开发板上的蜂鸣器响起。
更多交流欢迎关注作者抖音号:81849645041

















