
智能送药小车(F 题)--2021 年全国大学生电子设计竞赛
- 一 任务
- 二 要求
- 1.基本要求
- 2.发挥部分
- 三 说明
- 四 评分标准
- 优秀作品开源参考(来源立创开源平台)
- 文件
一 任务
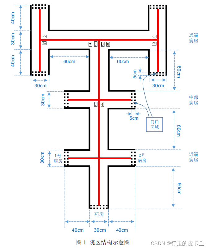
- 设计并制作智能送药小车,模拟完成在医院药房与病房间药品的送取作业。院区结构示意如图 1 所示。院区走廊两侧的墙体由黑实线表示。走廊地面上画有居中的红实线,并放置标识病房号的黑色数字可移动纸张。药房和近端病房(1、 2 号)如图 1 所示位置固定不变,中部病房和远端病房号(3-8 号)测试时随机设定。
- 工作过程:参赛者手动将小车摆放在药房处(车头投影在门口区域内,面向病房),手持数字标号纸张由小车识别病房号,将约 200g 药品一次性装载到送药小车上;小车检测到药品装载完成后自动开始运送;小车根据走廊上的标识信息自动识别、寻径将药品送到指定病房(车头投影在门口区域内),点亮红色指示灯,等待卸载药品;病房处人工卸载药品后,小车自动熄灭红色指示灯,开始返回;小车自动返回到药房(车头投影在门口区域内,面向药房)后,点亮绿色指示灯。
二 要求
1.基本要求
- (1)单个小车运送药品到指定的近端病房并返回到药房。要求运送和返回时间均小于 20s,超时扣分。
- (2)单个小车运送药品到指定的中部病房并返回到药房。要求运送和返回时间均小于 20s,超时扣分。
- (3)单个小车运送药品到指定的远端病房并返回到药房。要求运送和返回时间均小于 20s,超时扣分。
*
2.发挥部分
- (1)两个小车协同运送药品到同一指定的中部病房。小车 1 识别病房号装载药品后开始运送,到达病房后等待卸载药品;然后,小车 2 识别病房号装载药品后启动运送,到达自选暂停点后暂停,点亮黄色指示灯,等待小车 1 卸载;小车 1 卸载药品,开始返回,同时控制小车 2 熄灭黄色指示灯并继续运送。要求从小车 2 启动运送开始,到小车 1 返回到药房且小车 2 到达病房的总时间(不包括小车 2 黄灯亮时的暂停时间)越短越好,超过 60s 计 0 分。
- (2)两个小车协同到不同的远端病房送、取药品,小车 1 送药,小车 2 取药。小车 1 识别病房号装载药品后开始运送,小车 2 于药房处识别病房号等待小车 1 的取药开始指令;小车 1 到达病房后卸载药品,开始返回,同时向小车 2发送启动取药指令;小车 2 收到取药指令后开始启动,到达病房后停止,亮红色指示灯。要求从小车 1 返回开始,到小车 1 返回到药房且小车 2 到达取药病房的总时间越短越好,超过 60s 计 0 分。
- (3)其他。
三 说明
- (1)院区可由铺设白色亚光喷绘布制作。走廊上的黑线和红线由喷绘或粘贴线宽约为 1.5cm~1.8cm 的黑色和红色电工胶带制作。药房和病房门口区域指其标线外沿所涵盖的区域,其标线为约 2cm 黑白相间虚线。图 1 中非黑色、非红色仅用于识图解释,在实测院区中不出现。
- (2)标识病房的黑色数字可在纸张上打印,数值为 1-8,每个数字边框长宽为 8cm×6cm,将“数字字模.pdf”文件按实际大小打印即可;数字标号纸张可由无痕不干胶等粘贴在走廊上,其边框距离实线约 2cm;图 1 中标识远端病房的两个并排数字边框之间距离约 2cm。
- (3)小车长×宽×高不大于 25cm×20cm×25cm,使用普通车轮(不能使用履带或麦克纳姆轮等特殊结构)。两小车均由电池供电,小车间可无线通信,外界无任何附加电路与控制装置。
- (4)作品应能适应无阳光直射的自然光照明及顶置多灯照明环境,测试时不得有特殊照明条件要求。
- (5)每项测试开始时,只允许按一次复位键,装载药品后即刻启动运送时间计时,卸载药品后即刻启动返回时间计时。计时开始后,不得人工干预。每个测试项目只测试一次。
- (6)小车于药房处识别病房号的时间不超过 20s。发挥部分(1)中自选暂停点处的小车 2 与小车 1 的车头投影外沿中心点的红实线距离不小于 70cm。
- (7)有任何一个指示灯处于点亮状态的小车必须处于停止状态。两小车协同运送过程中不允许在同一走廊上错车或超车。
- (8)测试过程中,小车投影落在黑实线上或两小车碰撞将被扣分;小车投影连续落在黑实线上超过 30cm 或整车越过黑实线,或两小车连续接触时间超过5s,该测试项计 0 分。
- (9)参赛者需自带 2 套数字标号纸张,无需封箱。
四 评分标准

优秀作品开源参考(来源立创开源平台)
- 嘉立创:https://lceda.cn/
- 立创开源平台:https://oshwhub.com/
- 2021电赛F题国一作品
- 智能送药小车
- 2021电赛-F题-智能送药小车-国二作品-超神战队
- 2021年F题-智能送药小车+队名奇葩能得奖队
- 2021年全国电子设计大赛-F送药小车

文件

















