针对穷举场景设计测试点
针对限定边界规则设计测试点
对多条件依赖关系进行设计测试点
对于项目业务进行设计用例
1、等价类划分法:针对穷举场景设计测试点
1)说明:在所有测试数据中,具有某种共同特征的数据集进行划分
2)分类:有效等价类:满足需求的数据集,所有有效数据的集合,取一个即可。
无效等价类:不满足需求的数据集,所有无效数据集合,取一个即可。
3)步骤:明确需求;
确定有效和无效等价类;
提取数据编写测试用例
4)案例:
4-1需求:验证QQ号的合法性;要求:6-10位自然数


4-2需求:验证某城市电话号码正确性
要求:区号:空或者是三位数字
前缀码:非“0”且非“1”开头的三位数字
后缀码:四位数字


用例执行:预期结果与实际结果不一致,为缺陷

5)应用场景
针对:有大量数据测试输入,但是没法穷举测试的地方。输入框、下拉列表、单选复选框
典型代表:页面级的输入框类测试。
2、边界值分析法:针对限定边界规则设计测试点
1)边界范围节点:选取正好等于、刚好大于、正好小于边界的值作为测试数据
上点:边界上的点(正好等于)
离点:距离上点最近的点(刚好大于、刚好小于)
内点:范围内的点(区间范围内的数据)

2)应用设计步骤
3)案例
3-1 案例1:标题
需求:通过边界值法验证标题长度的合法性
要求:标题长度大于0,小于等于30个字符


3-2 案例2:
需求:通过边界值法验证QQ号码的合法性
要求:6-10位自然数


3-3 案例优化
结论:7个优化为5个点
上点:必选(不考虑区间开闭)
内点:必选(建议选择中间范围)
离点:开内闭外(考虑开闭区间,开区间选择内部离点,闭区间选择外部离点)(10,20]
优化:6<=qq<=10-->[6,10]-->开内闭外-->5、11进行测试-->7、9删除

4)应用场景
常见词语描述:大小、尺寸、重量、最大、最小、至多、至少等修饰词语
典型代表:有边界范围的输入框类测试
注:边界值可以覆盖等价类的长度,但是无法覆盖类型,所以设计用例时,两者结合使用。
3、解决多条件依赖问题:判定表法
1)判定表法的引入
验证“若用户欠费或者关机,则不允许主被叫”功能的测试
2)判定表定义及组成部分
定义:是一种以表格形式表达多条件逻辑判断的工具
组成:
条件桩:列出所有条件,列出条件的次序无关紧要。
动作桩:可能执行的操作,操作的排列顺序没有约束。
条件项:条件对应的取值,所有可能情况下的真假值。
动作项:条件项的、各种取值情况下应该采取的动作结果。

规则:判定表中贯穿条件项和动作项的一列就是一跳规则。
假设有n个条件,每个条件的取值有两个(0,1),全组合有2的n次方种规则。
3)判定表法设计用例步骤
① 明确请求
② 画出判定表
列出条件桩和动作桩
填写条件项和动作项
根据条件项的组合确定动作项
简化、合并相似规则(有相同的规则)
③ 根据规则编写测试用例
4)案例
4-1 订购单检查
需求:①如果金额大于500元,又未过期,则发出批准单和提货单;
②如果金额大于500元,但过期了,则不发出批准单和提货单;
③如果金额小于等于500元,则不论是否过期都发出批准单和提货单;
④在过期的情况下不论金额大小还需要发出通知单。

4-2 文件修改规则
需求:①输入的第一列字符必须是A或B;
②第二列字符必须是一个数字;
③如果第一列字符不正确,则给出信息L;
④如果第二列字符不正确,则给出信息M;
⑤如果两列字符输入正确,则修改文件成功。

5)应用场景
有多个输入条件,多个输出结果,输入条件之间有组合关系,输入条件和输出结果之间有依赖(制约)关系;
判定表一般适用于条件组合数量较少的情况(4个条件以下)
提示:如果碰到项目中多条件组合大于4个相互依赖,可以使用(正交表和因果图来实现)
4、对于项目业务进行设计用例:场景法
1)流程图:使用标准图形和箭头来表示程序或业务的走向
作用:主要解决业务用例问题;当需求文档信息不全时,能够根据需求,梳理出流程
2)介绍:基于流程图的方法,利用流程图描述用户的使用场景,通过覆盖流程路径来设计测试用例。
注:测试用例,首先设计业务用例,其次设计单功能。
意义:用户使用角度:用户平时使用的不是单个功能,而是多个功能组合起来进行使用
测试人员角度:平时测试的都是单个功能点进行测试,容易忽略多个功能的组合测试。
3)案例
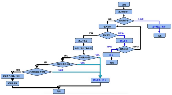
3-1 ATM机取款流程—流程图

注:6条业务线;成功的线一般用来做冒烟测试。

扩展—错误推荐法
1)定义:通过经验推测系统可能出现的问题
2)思想:根据经验列举出可能出现的清单,根据清单分析问题可能原因,推测发现缺陷。
3)场景:时间紧任务量大时,根据之前项目类似经验找出易出错的模块重点测试;
时间宽裕通过该方法列出之前出现问题较多的模块,再次测试。














