内核管理页面使用了2个算法:伙伴算法和slub算法,伙伴算法以页为单位管理内存,但在大多数情况下,程序需要的并不是一整页,而是几个、几十个字节的小内存。于是需要另外一套系统来完成对小内存的管理,这就是slub系统。slub系统运行在伙伴系统之上,为内核提供小内存管理的功能。
slub把内存分组管理,每个组分别包含 8、64、512、…2048个字节,在4K页大小的默认情况下,另外还有两个特殊的组,分别是96B和192B,共11组。之所以这样分配是因为如果申请2^12B大小的内存,就可以使用伙伴系统提供的接口直接申请一个完整的页面即可。
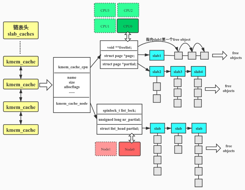
slub就相当于零售商,它向伙伴系统“批发”内存,然后在零售出去。一下是整个slub系统的框图:

一切的一切源于kmalloc_caches[12]这个数组,该数组的定义如下:
struct kmem_cache *kmalloc_caches[KMALLOC_SHIFT_HIGH + 1];
每个数组元素对应一种大小的内存,可以把一个kmem_cache结构体看做是一个特定大小内存的零售商,整个slub系统中共有12个这样的零售商,每个“零售商”只“零售”特定大小的内存,例如:有的“零售商”只"零售"8Byte大小的内存,有的只”零售“16Byte大小的内存。
每个零售商(kmem_cache)有两个“部门”,一个是“仓库”:kmem_cache_node,一个“营业厅”:kmem_cache_cpu。“营业厅”里只保留一个slab,只有在营业厅(kmem_cache_cpu)中没有空闲内存的情况下才会从仓库中换出其他的slab。
所谓slab就是零售商(kmem_cache)批发的连续的整页内存,零售商把这些整页的内存分成许多小内存,然后分别“零售”出去,一个slab可能包含多个连续的内存页。slab的大小和零售商有关。
1. slub的分配原理
slub管理器从伙伴系统哪里每次批发2^order个页面,之后这些物理页面被按照对象大小(objsize)组织成单向链表。由于单项链表的指针要分配额外的存储空间,所以一个对象的实际大小要大约分配给程序使用的大小。kmem_cache中的size就表示实际大小,而objsize表示分配出去可以使用的大小。在多CPU的系统中,为了防止过多使用自旋锁带来的性能开销,每一个CPU有一个kmem_cache_cpu结构,仓库中货物主要是通过kmem_cache_cpu结构管理。oid*指向的是下一个空闲的object的首地址,这样object就连成了一个单链表。

slub系统刚刚创建处理,第一次申请slub内存
此时slub系统刚刚建立起来,营业厅(kmem_cache_cpu)和仓库(kmem_cache_node)中没有任何可用的slub可以使用,此时只能向伙伴同中申请可用的内存项,并把这些页面分成很多的object,取出其中一个object标志为已被占用,并返回给用户,其余的object标志为空闲并放在kmem_cache_cpu中保存。
slub的kmem_cache_cpu中保存的slab上有空闲的object可以使用
直接把kmem_cache_cpu中保存的一个空闲object返回给用户,并把freelist指向下一个空闲的object
kmem_cache_cpu中已经没有空闲的object了,但kmem_cache_node的partial中有空闲的object
从kmem_cache_node的partial变量中获取有空闲object的slab,并把一个空闲的object返回给用户
在kmem_cache_cpu和kmem_cache_node中都没有空闲页面了
slub已经连续申请了很多页,现在kmem_cache_cpu中保存的物理页面上已经没有空闲的object可以使用了,而此时kmem_cache_node中也没有空闲页面了,只能向内存管理器(伙伴系统)申请slub,并把该slub初始化,返回第一个obect
向slub系统释放内存块(object)时,如果kmem_cache_cpu中缓存的slab就是该object所在的slab,则把该object放在空闲链表中即可,如果kmem_cache_cpu中缓存的slab不是该object所在的slab,然后把该object释放到该object所在的slab中。在释放object的时候可以分为一下三种情况:
object在释放之前slab是full状态的时候(slab中的object都是被占用的),释放该object后,这是该slab就是半满(partail)的状态了,这时需要把该slab添加到kmem_cache_node中的partial链表中。
slab是partial状态时(slab中既有object被占用,又有空闲的),直接把该object加入到该slab的空闲队列中即可。
该object在释放后,slab中的object全部是空闲的,还需要把该slab释放掉。
在分配缓存块的时候,要分两种路径,fast path和slow path,也就是快速通道和普通通道。其中 kmem_cache_cpu 就是快速通道,kmem_cache_node 是普通通道。每次分配的时候,要先从 kmem_cache_cpu 进行分配。如果 kmem_cache_cpu 里面没有空闲的块,那就到 kmem_cache_node 中进行分配;如果还是没有空闲的块,才去伙伴系统分配新的页。
2. slub分配和释放API

对于内核的申请内存,有两种方式,一种是通过伙伴系统申请page allocator,一种是通过slab allocatorr,对于内核有驱动模块,文件系统等方式会申请内存。其主要的方式有两种
提供特定类型的内核缓存方式
内核为专用高速缓存的申请和释放提供了一套完整的接口,根据所传入的参数为具体的对象分配 slab 缓存kmem_cache_create() 用于对一个指定的对象创建高速缓存。它从 cache_cache 普通高速缓存中为新的专有缓存分配一个高速缓存描述符,并把这个描述符插入到高速缓存描述符形成的 cache_chain 链表中kmem_cache_alloc() 在其参数所指定的高速缓存中分配一个 slab。相反, kmem_cache_free() 在其参数所指定的高速缓存中释放一个 slab
struct kmem_cache *kmem_cache_create(const char *, size_t, size_t,---------创建slab描述符kmem_cache,此时并没有真正分配内存
unsigned long, void (*)(void *));
void *kmem_cache_alloc(struct kmem_cache *, gfp_t flags);------------------分配slab缓存对象
void kmem_cache_free(struct kmem_cache *, void *);-------------------------释放slab缓存对象
void kmem_cache_destroy(struct kmem_cache *);-----------------------------销毁slab描述符
供一般的内存分配方式,适合于所有的device drivers
kmalloc(size,flags)分配长度为size字节的一个内存区,并返回指向该内存区起始处的一个void指针,如果没有足够内存,则结果为NULL指针
kfree(*ptr)释放 *ptr指向的内存区
3. kmalloc分配函数
内核常用的kmalloc函数的核心是slab机制,按照内存块的2^order来创建多个slab描述符,例如16B/32B…等大小,系统启动的时候在create_kmalloc_caches函数中完成。我们主要来看看kmalloc的实现
static __always_inline void *kmalloc(size_t size, gfp_t flags)
{if (__builtin_constant_p(size)) { if (size > KMALLOC_MAX_CACHE_SIZE)return kmalloc_large(size, flags);
#ifndef CONFIG_SLOBif (!(flags & GFP_DMA)) {int index = kmalloc_index(size);if (!index)return ZERO_SIZE_PTR;return kmem_cache_alloc_trace(kmalloc_caches[index],flags, size);}
#endif}return __kmalloc(size, flags);
}
当超过KMALLOC_MAX_CACHE_SIZE(如果为slub,则为2页),则使用伙伴系统从kmalloc_large页面分配器分配页面,_builtin_constant_p(exp)是gcc的内建函数,用于判断一个值是否为编译时常数,如果参数exp的值是常数,函数返回 1,否则返回 0。就是说,如果size不是常数,就调用__kmalloc(size, flags);去处理
kmalloc_index()函数按大小计算索引值,然后调用kmem_cache_alloc_trace分配
static __always_inline int kmalloc_index(size_t size)
{
if (!size)
return 0;
if (size <= KMALLOC_MIN_SIZE)
return KMALLOC_SHIFT_LOW;
if (KMALLOC_MIN_SIZE <= 32 && size > 64 && size <= 96)
return 1;
if (KMALLOC_MIN_SIZE <= 64 && size > 128 && size <= 192)
return 2;
if (size <= 8) return 3;
if (size <= 16) return 4;
if (size <= 32) return 5;
if (size <= 64) return 6;
if (size <= 128) return 7;
if (size <= 256) return 8;
if (size <= 512) return 9;
if (size <= 1024) return 10;
if (size <= 2 * 1024) return 11;
if (size <= 4 * 1024) return 12;
if (size <= 8 * 1024) return 13;
if (size <= 16 * 1024) return 14;
if (size <= 32 * 1024) return 15;
if (size <= 64 * 1024) return 16;
if (size <= 128 * 1024) return 17;
if (size <= 256 * 1024) return 18;
if (size <= 512 * 1024) return 19;
if (size <= 1024 * 1024) return 20;
if (size <= 2 * 1024 * 1024) return 21;
if (size <= 4 * 1024 * 1024) return 22;
if (size <= 8 * 1024 * 1024) return 23;
if (size <= 16 * 1024 * 1024) return 24;
if (size <= 32 * 1024 * 1024) return 25;
if (size <= 64 * 1024 * 1024) return 26;
BUG();
/* Will never be reached. Needed because the compiler may complain */
return -1;
}
1
根据0到64M或更小的请求大小返回索引,为0到23之间的数字。如果超过64M,则返回-1作为错误。
根据请求大小的索引值
0 =无分配(零分配)
1 = 65 … 96字节
2 = 120 … 192字节
n = 2 ^(n-1)… 2 ^ n -1
3 = 1 … 8
4 = 9 … 16
5 = 17 … 32
6 = 33 … 64
…
26 = 32M-1 … 64M
但是,如果大小为1〜KMALLOC_MIN_SIZE,则返回KMALLOC_SHIFT_LOW。
rpi2示例)KMALLOC_MIN_SIZE = 64,KMALLOC_SHIFT_LOW = 6
arm64 ex)KMALLOC_MIN_SIZE = 128,KMALLOC_SHIFT_LOW = 7
下面我们来看看__kmalloc,其处理流程如下:
void *__kmalloc(size_t size, gfp_t flags)
{struct kmem_cache *s;void *ret;if (unlikely(size > KMALLOC_MAX_CACHE_SIZE))return kmalloc_large(size, flags);s = kmalloc_slab(size, flags);if (unlikely(ZERO_OR_NULL_PTR(s)))return s;ret = slab_alloc(s, flags, _RET_IP_);trace_kmalloc(_RET_IP_, ret, size, s->size, flags);kasan_kmalloc(s, ret, size, flags);return ret;
}
如果超过KMALLOC_MAX_CACHE_SIZE(如果为slub,则为2页),则使用伙伴系统通过kmalloc_large()函数从页面分配器分配页面。
检索适当的kmalloc slab缓存
获得kmalloc缓存中分配的。
struct kmem_cache *kmalloc_slab(size_t size, gfp_t flags)
{
int index;
if (unlikely(size > KMALLOC_MAX_SIZE)) { --------------------------(1)
WARN_ON_ONCE(!(flags & __GFP_NOWARN));
return NULL;
}
if (size <= 192) { ---------------------------(2)
if (!size)
return ZERO_SIZE_PTR;
index = size_index[size_index_elem(size)];
} else
index = fls(size - 1);
#ifdef CONFIG_ZONE_DMA -------------------------(3)
if (unlikely((flags & GFP_DMA)))
return kmalloc_dma_caches[index];
#endif
return kmalloc_caches[index];
}
20
24
size为1至192,则使用已创建的size_index []表来计算索引,193至KMALLOC_MAX_SIZE(对于slub,则为2页),则将计算并返回所需的位数。
193〜256→8
257〜512→9
513〜1024 → 10
1025〜2048 → 11
2049〜4096 → 12
4097〜8192 → 13
1
最后如果开启了DMA内存配置且设置了GFP_DMA标志,将结合索引值通过kmalloc_dma_caches返回kmem_cache管理结构信息,否则将通过kmalloc_caches返回该结构。
由此可以看出kmalloc()实现较为简单,起分配所得的内存不仅是虚拟地址上的连续存储空间,同时也是物理地址上的连续存储空间。
slab(或slub/slob)对内存进行了二次管理,使系统可以申请小块内存。Slab先从buddy拿到数个页的内存,然后切成固定的小块(称为object),再分配出去。从/proc/slabinfo中可以看到系统内有很多slab,每个slab管理着数个页的内存,它们可分为两种:一个是各模块专用的,一种是通用的。
一类是内核里常用的数据结构,如TCPv6,UDPv6等,由于内核经常要申请和释放这类数据结构,所以就针对这些数据结构做一个slab,然后再次申请这类结构体时就总是从这个slab里来申请一个object(使用kmem_cache_alloc()申请)。
另一类是一些小粒度的内存申请,如slabinfo中的kmalloc-16,kmalloc-32等(使用kmalloc()申请)。
1.前言
在Linux中,伙伴系统(buddy system)是以页为单位管理和分配内存。但是现实的需求却以字节为单位,假如我们需要申请20Bytes,总不能分配一页吧!那岂不是严重浪费内存。那么该如何分配呢?slab分配器就应运而生了,专为小内存分配而生。slab分配器分配内存以Byte为单位。但是slab分配器并没有脱离伙伴系统,而是基于伙伴系统分配的大内存进一步细分成小内存分配。
前段时间学习了下slab分配器工作原理。因为自己本身是做手机的,发现现在好像都在使用slub分配器,想想还是再研究一下slub的工作原理。之前看了代码,感觉挺多数据结构和成员的。成员的意思是什么?数据结构之间的关系是什么?不知道你是否感觉云里雾里。既然代码阅读起来晦涩难懂,如果有精美的配图,不知是否有助于阁下理解slub的来龙去脉呢?我想表达的意思就是文章图多,图多,图多。我们只说原理,尽量不看代码。因为所有代码中包含的内容我都会用图来说明。你感兴趣绝对有助于你看代码。
说明:slub是slab中的一种,slab也是slab中的一种。有时候用slab来统称slab, slub和slob。slab, slub和slob仅仅是分配内存策略不同。本篇文章中说的是slub分配器工作的原理。但是针对分配器管理的内存,下文统称为slab缓存池。所以文章中slub和slab会混用,表示同一个意思。
注:文章代码分析基于linux-4.15.0-rc3。 图片有点走形,请单独点开图片查看。
2. slub数据结构
slub的数据结构相对于slab来说要简单很多。并且对外接口和slab兼容。所以说,从slab的系统更换到slub,可以说是易如反掌。
2.1. kmem_cache
现在假如从伙伴系统分配一页内存供slub分配器管理。对于slub分配器来说,就是将这段连续内存平均分成若干大小相等的object(对象)进行管理。可是我们总得知道每一个object的size吧!管理的内存页数也是需要知道的吧!不然怎么知道如何分配呢!因此需要一个数据结构管理。那就是struct kmem_cache。kmem_cache数据结构描述如下:
- struct kmem_cache {
- struct kmem_cache_cpu __percpu *cpu_slab;
- /* Used for retriving partial slabs etc */
- slab_flags_t flags;
- unsigned long min_partial;
- int size; /* The size of an object including meta data */
- int object_size; /* The size of an object without meta data */
- int offset; /* Free pointer offset. */
- #ifdef CONFIG_SLUB_CPU_PARTIAL
- int cpu_partial; /* Number of per cpu partial objects to keep around */
- #endif
- struct kmem_cache_order_objects oo;
- /* Allocation and freeing of slabs */
- struct kmem_cache_order_objects max;
- struct kmem_cache_order_objects min;
- gfp_t allocflags; /* gfp flags to use on each alloc */
- int refcount; /* Refcount for slab cache destroy */
- void (*ctor)(void *);
- int inuse; /* Offset to metadata */
- int align; /* Alignment */
- int reserved; /* Reserved bytes at the end of slabs */
- const char *name; /* Name (only for display!) */
- struct list_head list; /* List of slab caches */
- struct kmem_cache_node *node[MAX_NUMNODES];
- };
1) cpu_slab:一个per cpu变量,对于每个cpu来说,相当于一个本地内存缓存池。当分配内存的时候优先从本地cpu分配内存以保证cache的命中率。
2) flags:object分配掩码,例如经常使用的SLAB_HWCACHE_ALIGN标志位,代表创建的kmem_cache管理的object按照硬件cache 对齐,一切都是为了速度。
3) min_partial:限制struct kmem_cache_node中的partial链表slab的数量。虽说是mini_partial,但是代码的本意告诉我这个变量是kmem_cache_node中partial链表最大slab数量,如果大于这个mini_partial的值,那么多余的slab就会被释放。
4) size:分配的object size
5) object_size:实际的object size,就是创建kmem_cache时候传递进来的参数。和size的关系就是,size是各种地址对齐之后的大小。因此,size要大于等于object_size。
6) offset:slub分配在管理object的时候采用的方法是:既然每个object在没有分配之前不在乎每个object中存储的内容,那么完全可以在每个object中存储下一个object内存首地址,就形成了一个单链表。很巧妙的设计。那么这个地址数据存储在object什么位置呢?offset就是存储下个object地址数据相对于这个object首地址的偏移。
7) cpu_partial:per cpu partial中所有slab的free object的数量的最大值,超过这个值就会将所有的slab转移到kmem_cache_node的partial链表。
8) oo:低16位代表一个slab中所有object的数量(oo & ((1 << 16) - 1)),高16位代表一个slab管理的page数量((2^(oo 16)) pages)。
9) max:看了代码好像就是等于oo。
10) min:当按照oo大小分配内存的时候出现内存不足就会考虑min大小方式分配。min只需要可以容纳一个object即可。
11) allocflags:从伙伴系统分配内存掩码。
12) inuse:object_size按照word对齐之后的大小。
13) align:字节对齐大小。
14) name:sysfs文件系统显示使用。
15) list:系统有一个slab_caches链表,所有的slab都会挂入此链表。
16) node:slab节点。在NUMA系统中,每个node都有一个struct kmem_cache_node数据结构。
2.2. kmem_cache_cpu
struct kmem_cache_cpu是对本地内存缓存池的描述,每一个cpu对应一个结构体。其数据结构如下:
- struct kmem_cache_cpu {
- void **freelist; /* Pointer to next available object */
- unsigned long tid; /* Globally unique transaction id */
- struct page *page; /* The slab from which we are allocating */
- #ifdef CONFIG_SLUB_CPU_PARTIAL
- struct page *partial; /* Partially allocated frozen slabs */
- #endif
- };
1) freelist:指向下一个可用的object。
2) tid:一个神奇的数字,主要用来同步作用的。
3) page:slab内存的page指针。
4) partial:本地slab partial链表。主要是一些部分使用object的slab。
2.3. kmem_cache_node
slab节点使用struct kmem_cache_node结构体描述。对于slub分配器来说,成员很少,远比slab分配器简洁。
struct kmem_cache_node {spinlock_t list_lock;unsigned long nr_partial;struct list_head partial;
};
1) list_lock:自旋锁,保护数据。
2) nr_partial:slab节点中slab的数量。
3) partial:slab节点的slab partial链表,和struct kmem_cache_cpu的partial链表功能类似。
2.4. slub接口
了解了基本的数据结构,再来看看slub提供的API。如果你了解slub,我想这几个接口你是再熟悉不过了。
struct kmem_cache *kmem_cache_create(const char *name,
size_t size,
size_t align,
unsigned long flags,
void (*ctor)(void *));
void kmem_cache_destroy(struct kmem_cache *);
void *kmem_cache_alloc(struct kmem_cache *cachep, int flags);
void kmem_cache_free(struct kmem_cache *cachep, void *objp);
1) kmem_cache_create是创建kmem_cache数据结构,参数描述如下:
name:kmem_cache的名称
size :slab管理对象的大小
align:slab分配器分配内存的对齐字节数(以align字节对齐)
flags:分配内存掩码
ctor :分配对象的构造回调函数
2) kmem_cache_destroy作用和kmem_cache_create相反,就是销毁创建的kmem_cache。
3) kmem_cache_alloc是从cachep参数指定的kmem_cache管理的内存缓存池中分配一个对象,其中flags是分配掩码,GFP_KERNEL是不是很熟悉的掩码?
4) kmem_cache_free是kmem_cache_alloc的反操作
slab分配器提供的接口该如何使用呢?其实很简单,总结分成以下几个步骤:
1) kmem_cache_create创建一个kmem_cache数据结构。
2) 使用kmem_cache_alloc接口分配内存,kmem_cache_free接口释放内存。
3) release第一步创建的kmem_cache数据结构。
再来一段demo示例代码就更好了。
/*
* This is a demo for how to use kmem_cache_create
*/
void slab_demo(void)
{
struct kmem_cache *kmem_cache_16 = kmem_cache_create("kmem_cache_16", 16,
8, ARCH_KMALLOC_FLAGS,
NULL);/* now you can alloc memory, the buf points to 16 bytes of memory*/
char *buf = kmeme_cache_alloc(kmem_cache_16, GFP_KERNEL);/*
* do something what you what, don't forget to release the memory after use
*/
kmem_cache_free(kmem_cache_16, buf);kmem_cache_destroy(kmem_cache_16);
1) 首先使用kmem_cache_create创建名称为kmem_cache_16的kmem_cache,该kmem_cache主要是描述如何管理一堆对象,其实就是slab的布局。每个对象都是16字节,并且分配的对象地址按照8字节对齐,也就是说从kmem_cache_16中分配的对象大小全是16字节。不管你要申请多少,反正就是16Bytes。当然,kmem_cache_create仅仅是创建了一个描述slab缓存池布局的数据结构,并没有从伙伴系统申请内存,具体的申请内存操作是在kmeme_cache_alloc中完成的。
2) kmeme_cache_alloc从kmem_cache_16分配一个对象。
3) 内存使用结束记得kmem_cache_free释放。
4) 如果不需要这个kmem_cache的话,就可以调用kmem_cache_destroy进行销毁吧。在释放kmem_cache之前要保证从该kmem_cache中分配的对象全部释放了,否则无法释放kmem_cache。
3. slub数据结构之间关系
什么是slab缓存池呢?我的解释是使用struct kmem_cache结构描述的一段内存就称作一个slab缓存池。一个slab缓存池就像是一箱牛奶,一箱牛奶中有很多瓶牛奶,每瓶牛奶就是一个object。分配内存的时候,就相当于从牛奶箱中拿一瓶。总有拿完的一天。当箱子空的时候,你就需要去超市再买一箱回来。超市就相当于partial链表,超市存储着很多箱牛奶。如果超市也卖完了,自然就要从厂家进货,然后出售给你。厂家就相当于伙伴系统。
说了这么多终于要抛出辛辛苦苦画的美图了。

好了,后面说的大部分内容请看这张图。足以表明数据结构之间的关系了。看懂了这张图,就可以理清数据结构之间的关系了。
3.1. slub管理object方法
在图片的左上角就是一个slub缓存池中object的分布以及数据结构和kmem_cache之间的关系。首先一个slab缓存池包含的页数是由oo决定的。oo拆分为两部分,低16位代表一个slab缓存池中object的数量,高16位代表包含的页数。使用kmem_cache_create()接口创建kmem_cache的时候需要指出obj的size和对齐align。也就是传入的参数。kmem_cache_create()主要是就是填充kmem_cache结构体成员。既然从伙伴系统得到(2^(oo >> 16)) pages大小内存,按照size大小进行平分。一般来说都不会整除,因此剩下的就是图中灰色所示。由于每一个object的大小至少8字节,当然可以用来存储下一个object的首地址。就像图中所示的,形成单链表。图中所示下个obj地址存放的位置位于每个obj首地址处,在内核中称作指针内置式。同时,下个obj地址存放的位置和obj首地址之间的偏移存储在kmem_cache的offset成员。两外一种方式是指针外置式,即下个obj的首地址存储的位置位于obj尾部,也就是在obj尾部再分配sizeof(void *)字节大小的内存。对于外置式则offset就等于kmem_cache的inuse成员。
3.2. per cpu freelist
针对每一个cpu都会分配一个struct kmem_cacche_cpu的结构体。可以称作是本地缓存池。当内存申请的时候,优先从本地cpu缓存池申请。在分配初期,本地缓存池为空,自然要从伙伴系统分配一定页数的内存。内核会为每一个物理页帧创建一个struct page的结构体。kmem_cacche_cpu中page就会指向正在使用的slab的页帧。freelist成员指向第一个可用内存obj首地址。处于正在使用的slab的struct page结构体中的freelist会置成NULL,因为没有其他地方使用。struct page结构体中inuse代表已经使用的obj数量。这地方有个很有意思的地方,在刚从伙伴系统分配的slab的 inuse在分配初期就置成obj的总数,在分配obj的时候并不会改变。你是不是觉得很奇怪,既然表示已经使用obj的数量,为什么一直是obj的总数呢?你想想,slab中的对象总有分配完的时候,那个时候就直接脱离kmem_cache_cpu了。此时的inuse不就名副其实了嘛!对于full slab就像图的右下角,就像无人看管的孩子,没有任何链表来管理。
3.3. per cpu partial
当图中右下角full slab释放obj的时候,首先就会将slab挂入per cpu partial链表管理。通过struct page中next成员形成单链表。per cpu partial链表指向的第一个page中会存放一些特殊的数据。例如:pobjects存储着per cpu partial链表中所有slab可供分配obj的总数,如图所示。当然还有一个图中没有体现的pages成员存储per cpu partial链表中所有slab缓存池的个数。pobjects到底有什么用呢?我们从full slab中释放一个obj就添加到per cpu partial链表,总不能无限制的添加吧!因此,每次添加的时候都会判断当前的pobjects是否大于kmem_cache的cpu_partial成员,如果大于,那么就会将此时per cpu partial链表中所有的slab移送到kmem_cache_node的partial链表,然后再将刚刚释放obj的slab插入到per cpu partial链表。如果不大于,则更新pobjects和pages成员,并将slab插入到per cpu partial链表。
3.4. per node partial
per node partia链表类似per cpu partial,区别是node中的slab是所有cpu共享的,而per cpu是每个cpu独占的。假如现在的slab布局如上图所示。假如现在如红色箭头指向的obj将会释放,那么就是一个empty slab,此时判断kmem_cache_node的nr_partial是否大于kmem_cache的min_partial,如果大于则会释放该slab的内存。
4. slub分配内存原理
当调用kmem_cache_alloc()分配内存的时候,我们可以从正在使用slab分配,也可以从per cpu partial分配,同样还可以从per node partial分配,那么分配的顺序是什么呢?我们可以用下图表示。

首先从cpu 本地缓存池分配,如果freelist不存在,就会转向per cpu partial分配,如果per cpu partial也没有可用对象,继续查看per node partial,如果很不幸也不没有可用对象的话,就只能从伙伴系统分配一个slab了,并挂入per cpu freelist。我们详细看一下这几种情况。
1) kmem_cache刚刚建立,还没有任何对象可供分配,此时只能从伙伴系统分配一个slab,如下图所示。

2) 如果正在使用的slab有free obj,那么就直接分配即可,这种是最简单快捷的。如下图所示。

3) 随着正在使用的slab中obj的一个个分配出去,最终会无obj可分配,此时per cpu partial链表中有可用slab用于分配,那么就会从per cpu partial链表中取下一个slab用于分配obj。如下图所示。

4) 随着正在使用的slab中obj的一个个分配出去,最终会无obj可分配,此时per cpu partial链表也为空,此时发现per node partial链表中有可用slab用于分配,那么就会从per node partial链表中取下一个slab用于分配obj。如下图所示。

5. slub释放内存原理
我们可以通过kmem_cache_free()接口释放申请的obj对象。释放对象的流程如下图所示。

如果释放的obj就是属于正在使用cpu上的slab,那么直接释放即可,非常简单;如果不是的话,首先判断所属slub是不是full状态,因为full slab是没妈的孩子,释放之后就变成partial empty,急需要找个链表领养啊!这个妈就是per cpu partial链表。如果per cpu partial链表管理的所有slab的free object数量超过kmem_cache的cpu_partial成员的话,就需要将per cpu partial链表管理的所有slab移动到per node partial链表管理;如果不是full slab的话,继续判断释放当前obj后的slab是否是empty slab,如果是empty slab,那么在满足kmem_cache_node的nr_partial大于kmem_cache的min_partial的情况下,则会释放该slab的内存。其他情况就直接释放即可。
1) 假设下图左边的情况下释放obj,如果满足kmem_cache_node的nr_partial大于kmem_cache的min_partial的话,释放情况如下图所示。

2) 假设下图左边的情况下释放obj,如果不满足kmem_cache_node的nr_partial大于kmem_cache的min_partial的话,释放情况如下图所示。

3) 假设下图从full slab释放obj的话,如果满足per cpu partial管理的所有slab的free object数量大于kmem_cache的cpu_partial成员的话的话,将per cpu partial链表管理的所有slab移动到per node partial链表管理,释放情况如下图所示。

4) 假设下图从full slab释放obj的话,如果不满足per cpu partial管理的所有slab的free object数量大于kmem_cache的cpu_partial成员的话的话,释放情况如下图所示。

6. kmalloc
好了,说了这么多,估计你会感觉slab好像跟我们没什么关系。如果作为一个驱动开发者,是不是感觉自己写的driver从来没有使用过这些接口呢?其实我们经常使用,只不过隐藏在kmalloc的面具之下。
kmalloc的内存分配就是基于slab分配器,在系统启动初期调用create_kmalloc_caches ()创建多个管理不同大小对象的kmem_cache,例如:8B、16B、32B、64B、…、64MB等大小。当然默认配置情况下,系统系统启动之后创建的最大size的kmem_cache是kmalloc-8192。因此,通过slab接口分配的最大内存是8192 bytes。那么通过kmalloc接口申请的内存大于8192 bytes该怎么办呢?其实kmalloc会判断申请的内存是否大于8192 bytes,如果大于的话就会通过alloc_pages接口申请内存。kmem_cache的名称以及大小使用struct kmalloc_info_struct管理。所有管理不同大小对象的kmem_cache的名称如下:
- const struct kmalloc_info_struct kmalloc_info[] __initconst = {
- {NULL, 0}, {"kmalloc-96", 96},
- {"kmalloc-192", 192}, {"kmalloc-8", 8},
- {"kmalloc-16", 16}, {"kmalloc-32", 32},
- {"kmalloc-64", 64}, {"kmalloc-128", 128},
- {"kmalloc-256", 256}, {"kmalloc-512", 512},
- {"kmalloc-1024", 1024}, {"kmalloc-2048", 2048},
- {"kmalloc-4096", 4096}, {"kmalloc-8192", 8192},
- {"kmalloc-16384", 16384}, {"kmalloc-32768", 32768},
- {"kmalloc-65536", 65536}, {"kmalloc-131072", 131072},
- {"kmalloc-262144", 262144}, {"kmalloc-524288", 524288},
- {"kmalloc-1048576", 1048576}, {"kmalloc-2097152", 2097152},
- {"kmalloc-4194304", 4194304}, {"kmalloc-8388608", 8388608},
- {"kmalloc-16777216", 16777216}, {"kmalloc-33554432", 33554432},
- {"kmalloc-67108864", 67108864}
- };
经过create_kmalloc_caches ()函数之后,系统通过create_kmalloc_cache()创建以上不同size的kmem_cache,并将这些kmem_cache存储在kmalloc_caches全局变量中以备后续kmalloc分配内存。现在假如通过kmalloc(17, GFP_KERNEL)申请内存,系统会从名称“kmalloc-32”管理的slab缓存池中分配一个对象。即使浪费了15Byte。
我们来看看kmalloc的实现方式。
- static __always_inline void *kmalloc(size_t size, gfp_t flags)
- {
- if (__builtin_constant_p(size)) {
- if (size > KMALLOC_MAX_CACHE_SIZE)
- return kmalloc_large(size, flags);
- if (!(flags & GFP_DMA)) {
- int index = kmalloc_index(size);
- if (!index)
- return ZERO_SIZE_PTR;
- return kmem_cache_alloc_trace(kmalloc_caches[index], flags, size);
- }
- }
- return __kmalloc(size, flags);
- }
1) __builtin_constant_p是gcc工具用来判断参数是否是一个常数,毕竟有些操作对于常数来说是可以优化的。
2) 通过kmalloc_index函数查找符合满足分配大小的最小kmem_cache。
3) 将index作为下表从kmalloc_caches数组中找到符合的kmem_cache,并从slab缓存池中分配对象。
我们再看一下kmalloc_index的实现。
- static __always_inline int kmalloc_index(size_t size)
- {
- if (!size)
- return 0;
- if (size <= KMALLOC_MIN_SIZE)
- return KMALLOC_SHIFT_LOW;
- if (KMALLOC_MIN_SIZE <= 32 && size > 64 && size <= 96)
- return 1;
- if (KMALLOC_MIN_SIZE <= 64 && size > 128 && size <= 192)
- return 2;
- if (size <= 8) return 3;
- if (size <= 16) return 4;
- if (size <= 32) return 5;
- if (size <= 64) return 6;
- if (size <= 128) return 7;
- if (size <= 256) return 8;
- if (size <= 512) return 9;
- if (size <= 1024) return 10;
- if (size <= 2 * 1024) return 11;
- if (size <= 4 * 1024) return 12;
- if (size <= 8 * 1024) return 13;
- if (size <= 16 * 1024) return 14;
- if (size <= 32 * 1024) return 15;
- if (size <= 64 * 1024) return 16;
- if (size <= 128 * 1024) return 17;
- if (size <= 256 * 1024) return 18;
- if (size <= 512 * 1024) return 19;
- if (size <= 1024 * 1024) return 20;
- if (size <= 2 * 1024 * 1024) return 21;
- if (size <= 4 * 1024 * 1024) return 22;
- if (size <= 8 * 1024 * 1024) return 23;
- if (size <= 16 * 1024 * 1024) return 24;
- if (size <= 32 * 1024 * 1024) return 25;
- if (size <= 64 * 1024 * 1024) return 26;
- /* Will never be reached. Needed because the compiler may complain */
- return -1;
- }
- 原创文章,转发请注明出处。蜗窝科技,www.wowotech.net。
在linux的内核运行需要动态分配内存的时候,其中有两种分配方案:
第一种是以页为单位分配内存,即一次分配内存的大小必须是页的整数倍
第二种是按需分配,一次分配的内存大小是随机的
对于第一种方案是通过伙伴系统实现,以页为单位管理和分配内存,但是这个单位确实也太大了。对于第二种方案,在现实的需求中,如果我们要为一个10个字符的字符串分配空间,如果按照伙伴系统采用分配一个4KB或者更多空间的完整页面,不仅浪费而且完全不可接受。显然的解决方案是需要将页拆分为更小的单位,可以容纳大量的小对象。同时新的解决方案月不能给内核带来更大的开销,不能对系统性能产生影响,同时也必须保证内存的利用率和效率。基于此,slab的分配器就应运而生,该机制是并没有脱离伙伴系统,是基于伙伴系统分配的大内存进一步细化分成小内存分配,SLAB 就是为了解决这个小粒度内存分配的问题的。
slab分配器对许多可能的工作负荷都能很好工作,但是有一些场景,也无法提供最优化的性能。如果某些计算机处于当前硬件尺度的边界上,slab分配器就会出现一些问题。同时对于嵌入式系统来说slab分配器代码量和复杂度都太高,所以内核增加了两个替代品,所以目前有三种实现算法,分别是slab、slub、slob,并且,依据它们各自的分配算法,在适用性方面会有一定的侧重。
Slab是最基础的,最早基于Bonwick的开创性论文并且可用 自Linux内核版本2.2起。
slob是被改进的slab,针对嵌入式系统进行了特别优化,以便减小代码量。围绕一个简单的内存块链表展开,在分配内存时,使用同样简单的最新适配算法。slob分配器只有大约600行代码,总的代码量很小。从速度来说,它不是最高效的分配器,页肯定不是为大型系统设计的。
slub是在slab上进行的改进简化,在大型机上表现出色,并且能更好的使用NUMA系统,slub相对于slab有5%-10%的性能提升和减小50%的内存占用
文章代码分析基于以linux-4.9.88,以NXP的IMX系列硬件,分析slub的工作原理。
1. slub数据结构
要想理解slub分配器,首先需要了解slub分配器的核心结构体,kmem_cache的结构体定义如下
struct kmem_cache {
struct kmem_cache_cpu __percpu *cpu_slab;
/* Used for retriving partial slabs etc */
unsigned long flags;
unsigned long min_partial;
int size; /* The size of an object including meta data */
int object_size; /* The size of an object without meta data */
int offset; /* Free pointer offset. */
int cpu_partial; /* Number of per cpu partial objects to keep around */
struct kmem_cache_order_objects oo;
/* Allocation and freeing of slabs */
struct kmem_cache_order_objects max;
struct kmem_cache_order_objects min;
gfp_t allocflags; /* gfp flags to use on each alloc */
int refcount; /* Refcount for slab cache destroy */
void (*ctor)(void *);
int inuse; /* Offset to metadata */
int align; /* Alignment */
int reserved; /* Reserved bytes at the end of slabs */
const char *name; /* Name (only for display!) */
struct list_head list; /* List of slab caches */
int red_left_pad; /* Left redzone padding size */
struct kmem_cache_node *node[MAX_NUMNODES];
}
1
2
3
4
5
6
7
8
9
10
11
12
13
14
15
16
17
18
19
20
21
22
23
24
25
结构体成员变量 含义
cpu_slab 一个per cpu变量,对于每个cpu来说,相当于一个本地内存缓存池。当分配内存的时候优先从本地cpu分配内存以保证cache的命中率。
flags object分配掩码
min_partial 限制struct kmem_cache_node中的partial链表slab的数量。如果大于这个mini_partial的值,那么多余的slab就会被释放。
size 分配的object size
object_size 实际的object size
offset offset就是存储下个object地址数据相对于这个object首地址的偏移。
cpu_partial per cpu partial中所有slab的free object的数量的最大值,超过这个值就会将所有的slab转移到kmem_cache_node的partial链表
oo oo用来存放分配给slub的页框的阶数(高16位)和 slub中的对象数量(低16位)
min 当按照oo大小分配内存的时候出现内存不足就会考虑min大小方式分配。min只需要可以容纳一个object即可。
allocflags 从伙伴系统分配内存掩码。
list 有一个slab_caches链表,所有的slab都会挂入此链表。
node slab节点。在NUMA系统中,每个node都有一个struct kmem_cache_node数据结构
在该结构体中,有一个变量struct list_head list,可以想象下,对于操作系统来讲,要创建和管理的缓存不至于task_struct,对于mm_struct,fs_struct都需要这个结构体,所有的缓存最后都会放到这个链表中,也就是LIST_HEAD(slab_caches)。对于缓存中哪些对象被分配,哪些是空着,什么情况下整个大内存块都被分配完了,需要向伙伴系统申请几个页形成新的大内存块?这些信息该由谁来维护呢??就引出了两个成员变量kmem_cache_cpu和kmem_cache_node。
在分配缓存的时候,需要分两种路径,快速通道(kmem_cache_cpu)和普通通道(kmem_cache_node),每次分配的时候,要先从kmem_cache_cpu分配;如果kmem_cache_cpu里面没有空闲块,那就从kmem_cache_node中进行分配;如果还是没有空闲块,最后从伙伴系统中分配新的页。
cpu_cache对于每个CPU来说,相当于一个本地内存缓冲池,当分配内存的时候,优先从本地CPU分配内存以及保证cache的命中率,struct kmem_cache_cpu用于管理slub缓存
struct kmem_cache_cpu {
void **freelist; /* Pointer to next available object */
unsigned long tid; /* Globally unique transaction id */
struct page *page; /* The slab from which we are allocating */
struct page *partial; /* Partially allocated frozen slabs */
#ifdef CONFIG_SLUB_STATS
unsigned stat[NR_SLUB_STAT_ITEMS];
#endif
};
1
2
3
4
5
6
7
8
9
结构体成员变量 含义
freelist 指向本地CPU的第一个空闲对象,这一项会有指针指向下一个空闲的项,最终所有空闲的项会形成一个链表
tid 主要用来同步
page 指向大内存块的第一个页,缓存块就是从里面分配的
partial 大内存块的第一个页,之所以名字叫 partial(部分),就是因为它里面部分被分配出去了,部分是空的。这是一个备用列表,当 page 满了,就会从这里找
struct kmem_cache_node:用于管理每个Node的slub页面,由于每个Node的访问速度不一致,slub页面由Node来管理;
struct kmem_cache_node {
spinlock_t list_lock;
#ifdef CONFIG_SLUB
unsigned long nr_partial; /* partial slab链表中slab的数量 */
struct list_head partial; /* partial slab链表表头 */
#ifdef CONFIG_SLUB_DEBUG
atomic_long_t nr_slabs; /* 节点中的slab数 */
atomic_long_t total_objects; /* 节点中的对象数 */
struct list_head full; /* full slab链表表头 */
#endif
#endi
}
1
2
3
4
5
6
7
8
9
10
11
12
结构体成员变量 含义
list_lock 自旋锁,保护数据
nr_partial partial slab链表中slab的数量
partial 这个链表里存放的是部分空闲的大内存块。这是 kmem_cache_cpu 里面的 partial 的备用列表,如果那里没有,就到这里来找。
其结构图如下图所示

2. 初始化
为了初始化slub的数据结构,内核需要若干远小于一整页的内存块,这些最适合使用kmalloc来分配。但是此时只有slub系统已经完成初始化后,才能使用kmalloc。换而言之,kmalloc只能在kmalloc已经初始化之后初始化,这个是不可能,所以内核使用kmem_cache_init函数用于初始化slub分配器。
分配器的初始化工作主要是初始化用于kmalloc的gerneral cache,slub分配器的gerneral cache定义如下:
extern struct kmem_cache *kmalloc_caches[KMALLOC_SHIFT_HIGH + 1];
#define KMALLOC_SHIFT_HIGH (PAGE_SHIFT + 1)
#define PAGE_SHIFT 12
//(各个架构下的定义都有些差异,如果是arm64,那么是通过CONFIG_ARM64_PAGE_SHIFT来指定的,这个配置项在arch/arm64/Kconfig文件中定义,默认为12,也就是默认页面大小为4KiB,笔者以arm64为例)
1
2
3
4
那么KMALLOC_SHIFT_HIGH=PAGE_SHIFT + 1 = 12 + 1 = 13,KMALLOC_SHIFT_HIGH+1=13+ 1= 14说明kmalloc_caches数组中有14个元素,每个元素是kmem_cache这个结构体
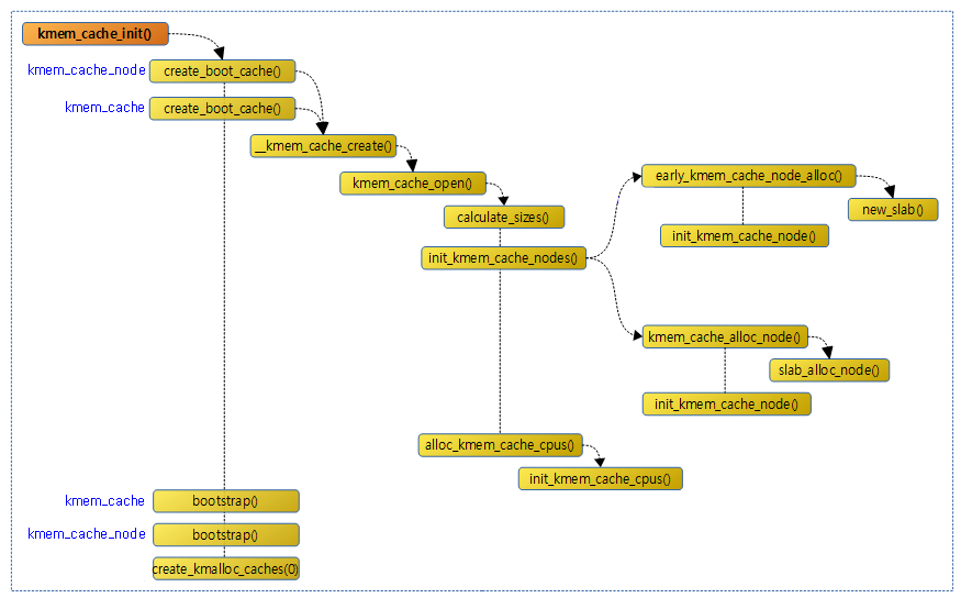
它在内核初始化阶段(start_kernel)、伙伴系统启用之后调用,它首先执行缓存初始化过程,如下图所示
![[外链图片转存失败,源站可能有防盗链机制,建议将图片保存下来直接上传(img-u51nAWbn-1598171787294)(D:\学习总结\内存管理单元\image-20200820225851954.png)]](https://img-blog.csdnimg.cn/2020082316381329.png?x-oss-process=image/watermark,type_ZmFuZ3poZW5naGVpdGk,shadow_10,text_aHR0cHM6Ly9ibG9nLmNzZG4ubmV0L3UwMTI0ODkyMzY=,size_16,color_FFFFFF,t_70#pic_center)
从缓存中分配kmem_cache对象,并复制并使用临时kmem_cache
从缓存中分配kmem_cache_node对象,然后复制并使用临时使用的kmem_cache_node
kmalloc boot cache
起初并没有boot cache,因此定义了两个静态变量(boot_kmem_cache,boot_kmem_cache_node)用于临时使用。这里的核心是boot cache创建函数:create_boot_cache()

当调用create_boot_cache创建完kmem_cache和kmem_cache_node两个Cache后,就需要调用bootstrap从Cache中为kmem_cache和kmem_cache_node分配内存空间然后将静态变量boot_kmem_cache和boot_kmem_cache_node中的内容复制到分配的内存空间中,这相当于完成了一次对自身的重建。
static struct kmem_cache * __init bootstrap(struct kmem_cache *static_cache)
{
int node;
struct kmem_cache *s = kmem_cache_zalloc(kmem_cache, GFP_NOWAIT); --------------------(1)
struct kmem_cache_node *n;
memcpy(s, static_cache, kmem_cache->object_size);
/*
* This runs very early, and only the boot processor is supposed to be
* up. Even if it weren't true, IRQs are not up so we couldn't fire
* IPIs around.
*/
__flush_cpu_slab(s, smp_processor_id());
for_each_kmem_cache_node(s, node, n) { --------------------(2)
struct page *p;
list_for_each_entry(p, &n->partial, lru)
p->slab_cache = s;
#ifdef CONFIG_SLUB_DEBUG
list_for_each_entry(p, &n->full, lru)
p->slab_cache = s;
#endif
}
slab_init_memcg_params(s);
list_add(&s->list, &slab_caches);
return s;
}
1
2
3
4
5
6
7
8
9
10
11
12
13
14
15
16
17
18
19
20
21
22
23
24
25
26
27
28
29
1.首先将会通过kmem_cache_zalloc()申请kmem_cache空间,值得注意的是该函数申请调用kmem_cache_zalloc()->kmem_cache_alloc()->slab_alloc(),其最终将会通过前面create_boot_cache()初始化创建的kmem_cache来申请slub空间来使用。临时使用的kmem_cache结构形式接收的参数static_cache的内容复制到新分配的缓存中,其大小与object_size相同。早期引导过程中,因此无法对其他CPU进行IPI调用,因此仅刷新本地CPU。
2.通过for_each_node_state()遍历各个内存管理节点node,在通过get_node()获取对应节点的slab,如果slab不为空这回遍历部分满slab链,修正每个slab指向kmem_cache的指针,如果开启CONFIG_SLUB_DEBUG,则会遍历满slab链,设置每个slab指向kmem_cache的指针;最后将kmem_cache添加到全局slab_caches链表中。
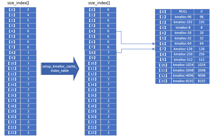
接下来是创建kmalloc boot cache - create_kmalloc_caches(),来初始化kmalloc_caches表,其最终创建的kmalloc_caches是以{0,96,192,8,16,32,64,128,256,512,1024,2046,4096,8196}为大小的slab表;创建完之后,将设置slab_state为UP,然后将kmem_cache的name成员进行初始化;最后如果配置了CONFIG_ZONE_DMA,将会初始化创建kmalloc_dma_caches表。可以得到size_index与kmalloc_caches的对应关系

我们以通常情况下KMALLOC_MIN_SIZE等于8为例进行说明。size_index[0-23]数组根据对象大小映射到不同的kmalloc_caches[0-13]保存的cache。观察kmalloc_caches[0-13]数组,可见索引即该cache slab块的order。由于最小对象为8(23)字节,kmalloc_caches[0-2]这三个数组元素没有用到,slub使用kmalloc_caches[1]保存96字节大小的对象,kmalloc_caches[2] 保存192字节大小的对象,相当于细分了kmalloc的粒度,有利于减少空间的浪费。kmalloc_caches[0]未使用。
3. 总结
slab分配器中用到了对象这个概念,就是内核中的数据结构以及对该数据结构进行创建和撤销的操作。其核心思想如下
将内核中经常使用的对象放到高速缓存中,并且由系统保持为初始的可利用状态,比如进程描述符,内核中会频繁对此数据进行申请和释放
当一个新进场创建时,内核就会直接从slab分配器的高速缓存中获取一个已经初始化的对象
当进程结束时,该结构所占的页框并不被释放,而是重新返回slab分配器中,如果没有基于对象的slab分配器,内核将花费更多的时间去分配、初始化、已经释放对象。

上图显示了slab、cache及object 三者之间的关系。该图显示了2个大小为3KB 的内核对象和3个大小为7KB的对象,它们位于各自的cache中。slab分配算法采用 cache来存储内核对象。在创建 cache 时,若干起初标记为free的对象被分配到 cache。cache内的对象数量取决于相关slab的大小。例如,12KB slab(由3个连续的4KB页面组成)可以存储6个2KB对象。最初,cache内的所有对象都标记为空闲。当需要内核数据结构的新对象时,分配器可以从cache上分配任何空闲对象以便满足请求。从cache上分配的对象标记为used(使用)。
让我们考虑一个场景,这里内核为表示进程描述符的对象从slab分配器请求内存。在 Linux 系统中,进程描述符属于 struct task_struct 类型,它需要大约1.7KB的内存。当Linux内核创建一个新任务时,它从cache中请求 struct task_struct对象的必要内存。cache 利用已经在slab中分配的并且标记为 free (空闲)的 struct task_struct对象来满足请求。
在Linux中,slab可以处于三种可能状态之一:
满的:slab的所有对象标记为使用。
空的:slab上的所有对象标记为空闲。
部分:slab上的对象有的标记为使用,有的标记为空闲。
slab分配器首先尝试在部分为空的slab中用空闲对象来满足请求。如果不存在,则从空的slab 中分配空闲对象。如果没有空的slab可用,则从连续物理页面分配新的slab,并将其分配给cache;从这个slab上,再分配对象内存。slab分配器提供两个主要优点:
减小伙伴算法在分配小块连续内存时所产生的内部碎片问题,因为每个内核数据结构都有关联的cache,每个 cache都由一个或多个slab组成,而slab按所表示对象的大小来分块。因此,当内核请求对象内存时,slab 分配器可以返回刚好表示对象的所需内存。
将频繁使用的对象缓存起来,减小分配、初始化和释放的时间开销 ,当对象频繁地被分配和释放时,如来自内核请求的情况,slab 分配方案在管理内存时特别有效。分配和释放内存的动作可能是一个耗时过程。然而,由于对象已预先创建,因此可以从cache 中快速分配。再者,当内核用完对象并释放它时,它被标记为空闲并返回到cache,从而立即可用于后续的内核请求。
对于伙伴系统和slab分配器,就好比“批发商”和“零售商”,“批发商”,是指按页面管理并分配内存的机制;而“零售商”,则是从“批发商”那里批发获取资源,并以字节为单位,管理和分配内存的机制。作为零售商的slab,那么就需要解决两个问题
该如何从批发商buddy system批发内存
如何管理批发的内存并把这些内存“散卖“出去,如何使这些散内存由更高的使用效率
背景
Read the fucking source code!--By 鲁迅A picture is worth a thousand words.--By 高尔基
说明:
- Kernel版本:4.14
- ARM64处理器,Contex-A53,双核
- 使用工具:Source Insight 3.5, Visio
1. 概述
之前的文章分析的都是基于页面的内存分配,而小块内存的分配和管理是通过块分配器来实现的。目前内核中,有三种方式来实现小块内存分配:slab, slub, slob,最先有slab分配器,slub/slob分配器是改进版,slob分配器适用于小内存嵌入式设备,而slub分配器目前已逐渐成为主流块分配器。接下来的文章,就是以slub分配器为目标,进一步深入。
先来一个初印象:

2. 数据结构
有四个关键的数据结构:
struct kmem_cache:用于管理SLAB缓存,包括该缓存中对象的信息描述,per-CPU/Node管理slab页面等;
关键字段如下:
/** Slab cache management.*/
struct kmem_cache {struct kmem_cache_cpu __percpu *cpu_slab; //每个CPU slab页面/* Used for retriving partial slabs etc */unsigned long flags;unsigned long min_partial;int size; /* The size of an object including meta data */int object_size; /* The size of an object without meta data */int offset; /* Free pointer offset. */
#ifdef CONFIG_SLUB_CPU_PARTIAL/* Number of per cpu partial objects to keep around */unsigned int cpu_partial;
#endifstruct kmem_cache_order_objects oo; //该结构体会描述申请页面的order值,以及object的个数/* Allocation and freeing of slabs */struct kmem_cache_order_objects max;struct kmem_cache_order_objects min;gfp_t allocflags; /* gfp flags to use on each alloc */int refcount; /* Refcount for slab cache destroy */void (*ctor)(void *); // 对象构造函数int inuse; /* Offset to metadata */int align; /* Alignment */int reserved; /* Reserved bytes at the end of slabs */int red_left_pad; /* Left redzone padding size */const char *name; /* Name (only for display!) */struct list_head list; /* List of slab caches */ //kmem_cache最终会链接在一个全局链表中struct kmem_cache_node *node[MAX_NUMNODES]; //Node管理slab页面
};
struct kmem_cache_cpu:用于管理每个CPU的slab页面,可以使用无锁访问,提高缓存对象分配速度;
struct kmem_cache_cpu {void **freelist; /* Pointer to next available object */ //指向空闲对象的指针unsigned long tid; /* Globally unique transaction id */ struct page *page; /* The slab from which we are allocating */ //slab缓存页面
#ifdef CONFIG_SLUB_CPU_PARTIALstruct page *partial; /* Partially allocated frozen slabs */
#endif
#ifdef CONFIG_SLUB_STATSunsigned stat[NR_SLUB_STAT_ITEMS];
#endif
};
struct kmem_cache_node:用于管理每个Node的slab页面,由于每个Node的访问速度不一致,slab页面由Node来管理;
/** The slab lists for all objects.*/
struct kmem_cache_node {spinlock_t list_lock;#ifdef CONFIG_SLUBunsigned long nr_partial; //slab页表数量struct list_head partial; //slab页面链表
#ifdef CONFIG_SLUB_DEBUGatomic_long_t nr_slabs;atomic_long_t total_objects;struct list_head full;
#endif
#endif
};
struct page:用于描述slab页面,struct page结构体中很多字段都是通过union联合体进行复用的。struct page结构中,用于slub的成员如下:
struct page {union {...void *s_mem; /* slab first object */...};/* Second double word */union {...void *freelist; /* sl[aou]b first free object */...};union {...struct {union {...struct { /* SLUB */unsigned inuse:16;unsigned objects:15;unsigned frozen:1;};...};...}; }; /** Third double word block*/union {...struct { /* slub per cpu partial pages */struct page *next; /* Next partial slab */
#ifdef CONFIG_64BITint pages; /* Nr of partial slabs left */int pobjects; /* Approximate # of objects */
#elseshort int pages;short int pobjects;
#endif};struct rcu_head rcu_head; /* Used by SLAB* when destroying via RCU*/};...struct kmem_cache *slab_cache; /* SL[AU]B: Pointer to slab */ ...
}
图来了:

3. 流程分析
针对Slub的使用,可以从三个维度来分析:
- slub缓存创建
- slub对象分配
- slub对象释放
下边将进一步分析。
3.1 kmem_cache_create
在内核中通过kmem_cache_create接口来创建一个slab缓存。
先看一下这个接口的函数调用关系图:

-
kmem_cache_create完成的功能比较简单,就是创建一个用于管理slab缓存的kmem_cache结构,并对该结构体进行初始化,最终添加到全局链表中。kmem_cache结构体初始化,包括了上文中分析到的kmem_cache_cpu和kmem_cache_node两个字段结构。 -
在创建的过程中,当发现已有的
slab缓存中,有存在对象大小相近,且具有兼容标志的slab缓存,那就只需要进行merge操作并返回,而无需进一步创建新的slab缓存。 -
calculate_sizes函数会根据指定的force_order或根据对象大小去计算kmem_cache结构体中的size/min/oo等值,其中kmem_cache_order_objects结构体,是由页面分配order值和对象数量两者通过位域拼接起来的。 -
在创建
slab缓存的时候,有一个先鸡后蛋的问题:kmem_cache结构体来管理一个slab缓存,而创建kmem_cache结构体又是从slab缓存中分配出来的对象,那么这个问题是怎么解决的呢?可以看一下kmem_cache_init函数,内核中定义了两个静态的全局变量kmem_cache和kmem_cache_node,在kmem_cache_init函数中完成了这两个结构体的初始化之后,相当于就是创建了两个slab缓存,一个用于分配kmem_cache结构体对象的缓存池,一个用于分配kmem_cache_node结构体对象的缓存池。由于kmem_cache_cpu结构体是通过__alloc_percpu来分配的,因此不需要创建一个相关的slab缓存。
3.2 kmem_cache_alloc
kmem_cache_alloc接口用于从slab缓存池中分配对象。
看一下大体的调用流程图:

从上图中可以看出,分配slab对象与Buddy System中分配页面类似,存在快速路径和慢速路径两种,所谓的快速路径就是per-CPU缓存,可以无锁访问,因而效率更高。
整体的分配流程大体是这样的:优先从per-CPU缓存中进行分配,如果per-CPU缓存中已经全部分配完毕,则从Node管理的slab页面中迁移slab页到per-CPU缓存中,再重新分配。当Node管理的slab页面也不足的情况下,则从Buddy System中分配新的页面,添加到per-CPU缓存中。
还是用图来说明更清晰,分为以下几步来分配:
-
fastpath
快速路径下,以原子的方式检索per-CPU缓存的freelist列表中的第一个对象,如果freelist为空并且没有要检索的对象,则跳入慢速路径操作,最后再返回到快速路径中重试操作。
-
slowpath-1
将per-CPU缓存中page指向的slab页中的空闲对象迁移到freelist中,如果有空闲对象,则freeze该页面,没有空闲对象则跳转到slowpath-2。
-
slowpath-2
将per-CPU缓存中partial链表中的第一个slab页迁移到page指针中,如果partial链表为空,则跳转到slowpath-3。
-
slowpath-3
将Node管理的partial链表中的slab页迁移到per-CPU缓存中的page中,并重复第二个slab页将其添加到per-CPU缓存中的partial链表中。如果迁移的slab中空闲对象超过了kmem_cache.cpu_partial的一半,则仅迁移slab页,并且不再重复。
如果每个Node的partial链表都为空,跳转到slowpath-4。
-
slowpath-4
从Buddy System中获取页面,并将其添加到per-CPU的page中。
3.2 kmem_cache_free
kmem_cache_free的操作,可以看成是kmem_cache_alloc的逆过程,因此也分为快速路径和慢速路径两种方式,同时,慢速路径中又分为了好几种情况,可以参考kmem_cache_alloc的过程。
调用流程图如下:

效果如下:
-
快速路径释放
快速路径下,直接将对象返回到freelist中即可。
-
put_cpu_partial
put_cpu_partial函数主要是将一个刚freeze的slab页,放入到partial链表中。
在put_cpu_partial函数中调用unfreeze_partials函数,这时候会将per-CPU管理的partial链表中的slab页面添加到Node管理的partial链表的尾部。如果超出了Node的partial链表,溢出的slab页面中没有分配对象的slab页面将会返回到伙伴系统。
-
add_partial
添加slab页到Node的partial链表中。
-
remove_partial
从Node的partial链表移除slab页。
具体释放的流程走哪个分支,跟对象的使用情况,partial链表的个数nr_partial/min_partial等相关,细节就不再深入分析了。


















