频率响应说明

article/2025/10/9 6:19:32

目录

数字域

模拟域


数字域

        freqz 使用基于 FFT 的算法来计算数字滤波器的 Z 变换频率响应。具体来说,语句

[h,w] = freqz(b,a,p)

        返回数字滤波器的包含 p 个点的复频率响应  

        在其最简单的形式中,freqz 接受滤波器系数向量 b 和 a 以及整数 p(该整数指定计算频率响应所用的点的数量)。freqz 以弧度/秒为单位返回向量 h 中的复频率响应,以及向量 w 中的实际频率点。

        freqz 可以接受其他参数,例如采样频率或由任意数量的频率点构成的向量。以下示例求 12 阶 Chebyshev I 类滤波器的 256 点频率响应。调用 freqz 将采样频率 fs 指定为 1000 Hz:

[b,a] = cheby1(12,0.5,200/500);
[h,f] = freqz(b,a,256,1000);

        由于参数列表包含采样频率,因此 freqz 返回向量f,其中包含在频率响应计算中使用的 0 到 fs/2 之间的 256 个频率点。

注意:此工具箱使用单位频率是 Nyquist 频率的约定,定义为采样频率的一半。所有基本滤波器设计函数的截止频率参数均用 Nyquist 频率进行归一化处理。例如,对于采样频率为 1000 Hz 的系统,300 Hz 等于 300/500 = 0.6。要将归一化频率转换为围绕单位圆的角频率,请乘以 π。要将归一化频转换回赫兹,请乘以采样频率的一半。

        如果在不带输出参数的情况下调用 freqz,它会同时绘制幅值对频率的图和相位对频率的图。例如,截止频率为 400 Hz、基于 2000 Hz 的采样频率的九阶 Butterworth 低通滤波器是:

[b,a] = butter(9,400/1000);

        要计算此滤波器的 256 点复频率响应,并使用freqz绘制幅值和相位,请使用

freqz(b,a,256,2000)

        如图所示:

         freqz 也可以接受由任意数量的频率点构成的向量,以用于频率响应计算。例如,

w = linspace(0,pi);
h = freqz(b,a,w);

        计算由向量 b 和 a 定义的滤波器在 w 的频率点处的复频率响应。频率点可以是 0 到 2π 范围内的值。要指定从零到采样频率的频率向量,请在参数列表中同时包括频率向量和采样频率值。

        下列示例说明如何计算和显示数字频率响应。

传递函数的频率响应
        计算并显示由以下传递函数描述的三阶 IIR 低通滤波器的幅值响应:

         将分子和分母表示为多项式卷积。求分布在整个单位圆上的 2001 个点上的频率响应。

b0 = 0.05634;
b1 = [1  1];
b2 = [1 -1.0166 1];
a1 = [1 -0.683];
a2 = [1 -1.4461 0.7957];b = b0*conv(b1,b2);
a = conv(a1,a2);[h,w] = freqz(b,a,'whole',2001);

        绘制以分贝表示的幅值响应。

plot(w/pi,20*log10(abs(h)))
ax = gca;
ax.YLim = [-100 20];
ax.XTick = 0:.5:2;
xlabel('Normalized Frequency (\times\pi rad/sample)')
ylabel('Magnitude (dB)')

        如图所示:

 FIR 带通滤波器的频率响应
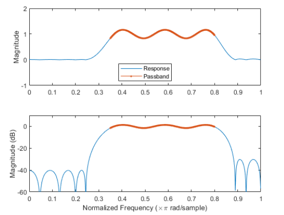
        设计一个 FIR 带通滤波器,通带在 0.35π 和 0.8π 弧度/采样点之间,波纹为 3 dB。第一个阻带是从 0 到 0.1π 弧度/采样点,衰减为 40 dB。第二个阻带是从 0.9π 弧度/采样点到 Nyquist 频率,衰减为 30 dB。计算频率响应。同时以线性单位和分贝绘制其幅值。突出显示通带。

sf1 = 0.1;
pf1 = 0.35;
pf2 = 0.8;
sf2 = 0.9;
pb = linspace(pf1,pf2,1e3)*pi;bp = designfilt('bandpassfir', ...'StopbandAttenuation1',40, 'StopbandFrequency1',sf1,...'PassbandFrequency1',pf1,'PassbandRipple',3,'PassbandFrequency2',pf2, ...'StopbandFrequency2',sf2,'StopbandAttenuation2',30);[h,w] = freqz(bp,1024);
hpb = freqz(bp,pb);subplot(2,1,1)
plot(w/pi,abs(h),pb/pi,abs(hpb),'.-')
axis([0 1 -1 2])
legend('Response','Passband','Location','South')
ylabel('Magnitude')subplot(2,1,2)
plot(w/pi,db(h),pb/pi,db(hpb),'.-')
axis([0 1 -60 10])
xlabel('Normalized Frequency (\times\pi rad/sample)')
ylabel('Magnitude (dB)')

        如图所示:

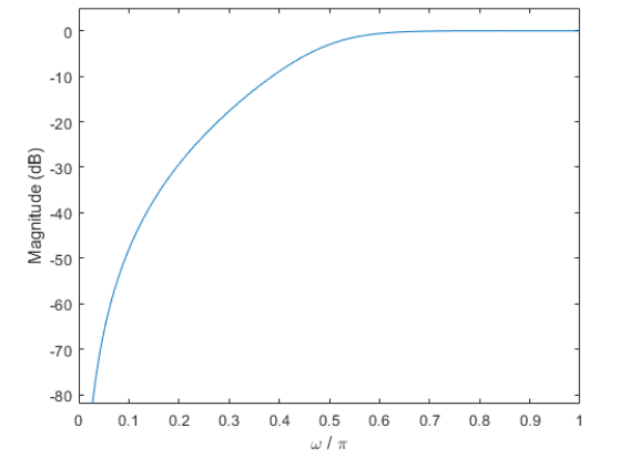
 高通滤波器的幅值响应
        设计一个三阶高通 Butterworth 滤波器,它具有 0.5π 弧度/采样点的归一化 3-dB 频率。计算它的频率响应。用分贝表示幅值响应,并对其绘图。

[b,a] = butter(3,0.5,'high');
[h,w] = freqz(b,a);dB = mag2db(abs(h));plot(w/pi,dB)
xlabel('\omega / \pi')
ylabel('Magnitude (dB)')
ylim([-82 5])

        如图所示:

        使用 fvtool 重复计算。

fvtool(b,a)

        如图所示:

模拟域

        freqs 计算由两个输入系数向量 b 和 a 定义的模拟滤波器的频率响应。其运算类似于 freqz 的运算;可以指定要使用的频率点数量,提供由任意数量的频率点构成的向量,并绘制滤波器的幅值和相位响应。此示例说明如何计算和显示模拟频率响应。

模拟 IIR 低通滤波器的比较
        设计截止频率为 2 GHz 的五阶模拟 Butterworth 低通滤波器。乘以 2π 以将频率转换为弧度/秒。计算滤波器在 4096 个点上的频率响应。

n = 5;
f = 2e9;[zb,pb,kb] = butter(n,2*pi*f,'s');
[bb,ab] = zp2tf(zb,pb,kb);
[hb,wb] = freqs(bb,ab,4096);

        设计一个具有相同边缘频率和 3 dB 通带波纹的五阶 Chebyshev I 类滤波器。计算它的频率响应。

[z1,p1,k1] = cheby1(n,3,2*pi*f,'s');
[b1,a1] = zp2tf(z1,p1,k1);
[h1,w1] = freqs(b1,a1,4096);

        设计一个具有相同边缘频率和 30 dB 阻带衰减的 5 阶 Chebyshev II 类滤波器。计算它的频率响应。

[z2,p2,k2] = cheby2(n,30,2*pi*f,'s');
[b2,a2] = zp2tf(z2,p2,k2);
[h2,w2] = freqs(b2,a2,4096);

        设计一个具有相同边缘频率和 3 dB 通带波纹、30 dB 阻带衰减的五阶椭圆滤波器。计算它的频率响应。

[ze,pe,ke] = ellip(n,3,30,2*pi*f,'s');
[be,ae] = zp2tf(ze,pe,ke);
[he,we] = freqs(be,ae,4096);

        对衰减绘图,以分贝为单位。以千兆赫为单位表示频率。比较滤波器。

plot(wb/(2e9*pi),mag2db(abs(hb)))
hold on
plot(w1/(2e9*pi),mag2db(abs(h1)))
plot(w2/(2e9*pi),mag2db(abs(h2)))
plot(we/(2e9*pi),mag2db(abs(he)))
axis([0 4 -40 5])
grid
xlabel('Frequency (GHz)')
ylabel('Attenuation (dB)')
legend('butter','cheby1','cheby2','ellip')

        如图所示:

         Butterworth 和 Chebyshev II 类滤波器具有平坦的通带和宽过渡带。Chebyshev I 类和椭圆滤波器转降更快,但有通带波纹。Chebyshev II 类设计函数的频率输入设置阻带的起点,而不是通带的终点。


http://chatgpt.dhexx.cn/article/2w6oE20t.shtml

相关文章

详解MATLAB之freqz()函数

一 函数调用介绍 MATLAB提供了专门用于求离散系统频响特性的函数freqz(),调用freqz()的格式有以下几种: (1)[H,w]freqz(B,A,N); %N默认值为512 (2)[H,w]freqz(B,A,N,whole); (3)[H,w]freqz(B,A,[自定义区间]); 上式中B和A分别对应离散系统的系统函…

Matlab中freqz函数使用

目录 语法 输入参数 输出参数 说明 示例 传递函数的频率响应 二阶部分的频率响应 FIR滤波器的频率响应 FIR带通滤波器的频率响应 freqz函数是求解数字滤波器的频率响应。 语法 [h,w] freqz(b,a,n)[h,w] freqz(sos,n)[h,w] freqz(d,n)[h,w] freqz(___,n,whole)[h…

计算机网络实验三 rdt协议

实验目的 熟悉各种不同 rdt 协议的运行环境,对照教材理解给出的 rdt 协议源码,理解并掌握不同链路特性对 rdt 协议性能的影响。比较不同 rdt 协议适应的运行环境。 准备阶段 进入Linux操作系统,将实验文件复制到Ubuntu内,观察到文件内包含Makefile文件,于是在命令行内将…

慧荣SM2262EN跑RDT教程

本次教程使用材料: 板子:2262EN公版4贴 颗粒:英特尔 PF29F04T2AOCTJ1 *4(ID:89,C4,18,32,A2,00)单颗512G 8CE B27A制程 缓存:镁光D9STQ *2(单颗512M 16bit1G的DDR3) &…

可靠传输协议 rdt 1.0、rdt 2.0、rdt 2.1、rdt 2.2、rdt3.0

转载自:https://blog.csdn.net/springtostring/article/details/80379841 计算机网络的设计基本方案是复杂化,多功能化应用层,运输层的协议设计,从而使得网络层,链路层,物理层变得相对简单,网络…

【计算机网络】三传输层--可靠传输原理rdt、GBN、SR

4、可靠数据传输原理 为上层实体提供的服务:数据可以通过一条可靠的信道进行传输。借助可靠信道,传输数据比特不会受到损坏或者丢失,而且所有数据都是按照其发送顺序进行交付。 那么,可靠传输协议的责任就是实现抽象服务&#xf…

linux内核的挂载,通过Linux内核使用RDT

8种机械键盘轴体对比 本人程序员,要买一个写代码的键盘,请问红轴和茶轴怎么选? Intel RDT特性详解介绍了RDT的基本概念,以及通过PQOS工具使用RDT。本文主要是介绍如何通过内核来使用RDT。 我的内核版本为4.14.32,内核对…

rdt不同版本(rdt1.0,rdt2.0,rdt2.1,rdt2.2,rdt3.0)协议的特点以及发送端接收端的FSM

两个简单概念 可靠数据传输(Reliable Data Transfer,rdt),发送方通过该协议把数据交给更底层(比如传输层交给网络层),底层负责传输,接收方再通过该协议把数据取出。 有限状态机(Finite-state machine, FSM)&#xff…

计算机网络-TCP-可靠数据传输(RDT)

TCP-可靠性(RDT) RDT(reliable data transfer protocl)可靠数据传输 [外链图片转存失败,源站可能有防盗链机制,建议将图片保存下来直接上传(img-2p84x4XF-1679328566800)(https://s3-us-west-2.amazonaws.com/secure.notion-sta…

计算机网络-自顶向下笔记-可靠数据传输原理(三种rdt)

计算机网络自顶向下全部笔记🔗 可靠数据传输原理 🐳可靠性问题不仅仅出现在运输层,同样也是会出现在链路层以及应用层次中,可靠性问题同样也是会被列为🔝TOP10问题。 信道的不可靠特性决定了可靠数据传输协议&#xf…

DJ3-2 可靠数据传输原理:rdt

目录 一、如何实现可靠数据传输 二、rdt1.0:完全可靠信道上的可靠数据传输 1. 前提条件 2. 有限状态机 FSM 三、rdt2.0:仅具有 bit 错误的信道上的可靠数据传输 1. 前提条件 2. 有限状态机 FSM 3. 停等协议 4. rdt2.0 的致命缺陷 四、rdt2.1&a…

粗浅的rdt协议介绍

1、rdt1.0:经完全可靠信道的可靠数据传输 rdt1.0是假设使用最可靠的通道情况。主要有传输端与接收端两个部分。发送端等待上层传数据传进来,将数据打包为分组并将其发送到信道中;接收端收到分组以后,将封包解开,将其发…

计算机网络 可靠数据传输原理——从rdt协议到GBN到SR

文章目录 可靠数据传输原理rdt协议rdt 1.0rdt 2.0rdt 2.1rdt 2.2rdt 3.0 流水线可靠数据传输协议GBNGBN发送方GBN接收方GBN协议具体处理过程的示例 SRSR发送方SR接收方SR协议具体处理过程的示例接收方情况简析发送方情况简析接收方处理的区间长度为什么刚好是2N 窗口长度与序号…

3运输层 - 可靠数据传输的原理rdt

可靠数据传输的原理 可靠数据传输——rdtRdt1.0(在可靠信道上的可靠数据传输)Rdt2.0(具有比特差错的信道)rdt2.1(发送方处理出错的ACK/NAK)rdt2.2(无NAK协议)rdt3.0(具有…

java rdt_使用 Eclipse 和 RDT 开发Ruby应用程序

使用用 Eclipse 和 RDT 开发Ruby应用程序 RDT(Ruby Development Tools),一组Eclipse插件,使得Eclipse能支持Ruby开发。 而Eclipse是一个功能强大的跨平台集成开发环境,支持对java,jsp,php等地开发。 使用用 Eclipse 和…

计算机实验三——Rdt协议对比

计算机实验三:Rdt协议对比 一、实验目的二、实验原理1.Rdt1.0:在可靠信道上进行数据传输2.Rdt2.0:有差错检测的传输信道3.Rdt2.1:解决Rdt2.0中ACK/NAK丢失的问题4.流水线协议——解决低效问题 三、实验步骤及分析(一)实验前准备(二…

可靠传输协议——Rdt演变历程

这次为分享一下有关于rdt的发展历程以及rdt协议演变,从rdt1.0-rdt2.0-rdt2.1-rdt2.2-rdt3.0的经历,使rdt一步步进行完善。 我们知道,TCP发送的报文段是交给IP层传送的。TCP下面的网络所提供的是不可靠的传输。因此,TCP要采用措施才…

可靠数据传输(rdt)的原理

可靠数据传输(rdt)的原理 rdt在应用层、传输层和数据链路层都很重要【不出错、不重复、不丢失】是网络TOP 10问题之一 【sending process:发送方进程;receiver process:接收方进程。要实现可靠数据传输,发…

【学习】可靠数据传输协议 RDT

转载自:https://blog.csdn.net/qq_38505990/article/details/80603007 计网刚开始学的时候完全没听懂 查了好多博文 这篇写得最清楚 仅供学习参考 在计算机网络中,可靠的数据传输,是一个较为重要的问题,最近在看书(Com…

rdt(可靠运输协议)理解

逐步解决可靠运输 在这里我们介绍rdt(Reliable Data Transfer)协议,即可靠数据传输协议的逐步完善。 假如底层通道完全可靠(rdt1.0) 我们首先考虑最简单的情况,即底层通道完全可靠,不会发生错误,此时将协议定为rdt1.0。此时发送方和接受方的状态如下。rdt1.0发送方 发…