静态成员-静态成员变量

article/2025/10/1 21:18:34

静态成员

静态成员都是用static修饰,它的特点是不论创建多少个对象,程序都只创建一个静态成员。

最主要的特点:共享

什么是共享呢?

例如:统计超市中所有商品数量的总和,商品数量的总和是随着每一个数量的变化而变化的,这是我们就可以用静态成员处理。(代码下面有写)

静态成员又分为静态成员变量静态成员函数


(一)静态成员变量

特点:1、所有对象共享一份数据。

           2、在编译阶段分配内存。

           3、类内声明,类外初始化。

#include<iostream>
#include<string>
using namespace std;
class Goods   //商品类 
{public:Goods(string t,int num)   //构造函数 {type=t;number=num;total=total+number;} static int total;  //静态成员变量void display(); private:string type;   //商品的名称int number;    //商品数量 }; 
int Goods::total=0; //静态成员变量初始化,必须在类外初始化 
void Goods::display()
{cout<<type<<'\t'<<number;cout<<"\t当前商品总量:"<<total<<endl;
}
int main()
{Goods c1("薯片",18);c1.display();Goods c2("酸奶",22);c2.display();Goods c3("火腿肠",12);c3.display();return 0;} 

 注意:

1)一个类中可以有一个多个静态成员变量。

2)类中定义了静态成员变量,即使不定义对象,编译器也要为它开辟空间。静态成员变量不随着对象的建立而分配空间,也不随对象的撤销而释放空间,其值也被保留。

3)静态成员变量只能在类体外初始化,不必在初始化语句中加static关键字。初始化时可以复赋值,也可以不赋值。如果不赋值,那么默认初始化为0。

静态成员变量与全局变量的区别:

全局变量虽然也可以解决共用需求,但在程序运行过程中一直占用内存空间,存在空间上的浪费;静态成员变量可以节省内存,因为它是所有对象所共用,属性也是成员属性,它们属于每个对象所有,但对应的数值可以不同。因此,对于多个对象来说,静态成员变量只存储一次,只要对其进行更新,所有对象都会访问到更新后的对象。

//今天就更新这么多了,这两天再写静态成员函数。


http://chatgpt.dhexx.cn/article/rgaRGhLY.shtml

相关文章

成员变量和成员方法

成员变量 1、成员变量的分类 实例变量&#xff1a;没有static修饰&#xff0c;也叫对象属性&#xff08;实例变量&#xff09;&#xff0c;属于某个对象的&#xff0c;通过对象来使用 类变量&#xff1a;有static修饰&#xff0c;也叫类变量&#xff0c;属于整个类的&#x…

Python——成员变量和类变量

类中的变量分为两种类型:一种是成员变量(实例属性),另一种是类变量(类属性)。 成员变量是在构造方法__init__()中定义的,通过 self 参数引用; 类变量是在类中方法之外定义的变量。 在类的外部,成员变量属于对象,只能通过对象名访问; 类变量属于类,既可以通过类名访问,又可以…

成员变量[详解]

我是认为"成员变量包含实例变量和静态变量(静态变量也是类变量)",但学习过程中遇到说"成员变量仅仅指实例变量",所以下面具体研究一下成员变量的定义、包含关系 1、认同"成员变量包含实例变量和静态变量"的说法汇总 说法一 java中,成员变量是指…

基于MediaPlayer实现视频播放

一、概述 一个简单的视频播放器&#xff0c;满足一般的需求。使用原生的 MediaPlayer 和 TextureView来实现。 功能点&#xff1a; 获取视频的首帧进行展示&#xff0c;网络视频的首帧会缓存视频播放&#xff0c;本地视频或者网络视频感知生命周期&#xff0c;页面不可见自动…

玩转 Android MediaPlayer之Media Proxy

本文来自http://blog.csdn.net/hellogv/ &#xff0c;引用必须注明出处&#xff01; 本文是在《Android MediaPlayer与Http Proxy结合之提高篇》基础上&#xff0c;进一步优化代理服务器&#xff0c;支持了Http的302、301重定向&#xff0c;获取Http Request和Http Response的文…

MediaPlayer播放assets文件夹下的音频

一、先放张图&#xff0c;MediaPlayer的生命周期图如下&#xff1a; 二、mediaPlayer方法 setDataSource() //设置要播放的音频文件的位置 prepare() //在开始播放之前调用这个方法完成准备工作 start() //开始或继续播放音频 pause() //暂停播放音频 reset() //将MediaPlayer…

Android openGL+MediaPlayer播放视频

在Android平台折腾了好多次openGL MediaPlayer播放视频的事情&#xff0c;openGL本身是套API规范&#xff0c;其身后的计算机图形学还是比较难缠&#xff0c;但只是播放视频用不了太多东西&#xff0c;没有过多的坐标转换、简单2D纹理展示&#xff0c;实现起来还是比较简单&am…

Android-MediaPlayer播放网络音频

官方文档&#xff1a;https://developer.android.google.cn/reference/android/media/MediaPlayer 运行截图&#xff1a; 主布局文件&#xff1a; <?xml version"1.0" encoding"utf-8"?> <LinearLayout xmlns:android"http://schemas.a…

深入Android MediaPlayer的使用方法详解

1&#xff09;如何获得MediaPlayer实例&#xff1a; 可以使用直接new的方式&#xff1a; MediaPlayer mp new MediaPlayer(); 也可以使用create的方式&#xff0c;如&#xff1a; MediaPlayer mp MediaPlayer.create(this, R.raw.test);//这时就不用调用setDataSource了 2) 如…

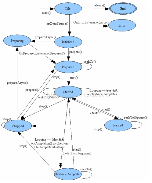
Android MediaPlayer状态机

翻译Android Reference Manual的MediaPlayer的状态机 对播放音频/视频文件和流的控制是通过一个状态机来管理的。下图显示一个MediaPlayer对象被支持的播放控制操作驱动的生命周期和状态。椭圆代表MediaPlayer对象可能驻留的状态。弧线表示驱动MediaPlayer在各个状态之间迁移的…

Android提高第二十一篇之MediaPlayer播放网络视频

本文来自http://blog.csdn.net/hellogv/ &#xff0c;引用必须注明出处&#xff01; 上次讲解了MediaPlayer播放网络音频&#xff0c;介绍了MediaPlayer关于网络音频的缓冲和进度条控制的方法&#xff0c;这次再讲解MediaPlayer播放网络视频。播放网络视频比播放网络音频多需要…

Android开发之MediaPlayer详解

Android开发之MdiaPlayer详解 MediaPlayer类可用于控制音频/视频文件或流的播放&#xff0c;我曾在《Android开发之基于Service的音乐播放器》一文中介绍过它的使用。下面让我们看一下MediaPlayer类的详细介绍。 一、类结构&#xff1a; java.lang.Object ↳ android.med…

Android 9.0 MediaPlayer播放流程分析

1.MediaPlayer初始化流程 EventHandler是后面处理数据回调的handler. 在AudioFlinger.cpp中获取nextUniqueId&#xff1a; audio_unique_id_t AudioFlinger::nextUniqueId(audio_unique_id_use_t use) {// This is the internal API, so it is OK to assert on bad parameter.…

Android的MediaPlayer架构介绍

本文主要介绍的是Android中很重要也最为复杂的媒体播放器&#xff08;MediaPlayer&#xff09;部分的架构。对于Android这样一个完整又相对复杂的系统&#xff0c;一个MediaPlayer功能的实现不在其具体的功能&#xff0c;而是具体功能如何适应Android系统Android MediaPlayer的…

Android之MediaPlayer详解

文章转自&#xff1a;http://www.cnblogs.com/gansc23/archive/2011/04/08/2009868.html MediaPlayer类可用于控制音频/视频文件或流的播放。关于如何使用这个类的方法还可以阅读VideoView类的文档。 1&#xff0e;状态图 对播放音频/视频文件和流的控制是通过一个状态机来…

Android MediaPlayer播放视频详细步骤

MediaPlayer类是媒体框架最重要的组成部分之一&#xff0c;此类的对象能够获取&#xff0c;解码以及播放音频和视频&#xff0c;而且只需极少量设置&#xff0c;它支持多种不同的媒体源&#xff0c;例如&#xff1a; 本地资源 内部Url&#xff0c;例如您可能从内容解析器获取U…

Android MediaPlayer

最近在做游戏状态的保存时&#xff0c;需要存储背景音乐是否静音了&#xff0c;一直不成功&#xff0c;并且总是报出如下错误&#xff1a; ERROR/MediaPlayer(9974): start called in state 64 ERROR/MediaPlayer(9974): error (-38, 0) ERROR/MediaPlayer(9974): Error (-38…

MediaPlayer类播放音频

一、MediaPlayer类 1、常用方法 方法名称功能setDataSource()设置要播放的音频文件prepare()在开始播放前。调用该方法准备播放start()开始播放或者继续播放音频pause()暂停播放reset()重置MediaPlayer对象seekTo()从指定位置播放stop()停止播放&#xff0c;调用后MediaPlaye…

Android提高第一篇之MediaPlayer

本文来自http://blog.csdn.net/hellogv/ &#xff0c;引用必须注明出处&#xff01; 前面写了十四篇关于界面的入门文章&#xff0c;大家都看完和跟着练习之后&#xff0c;对于常用的Layout和View都会有一定的了解了,接下来的文章就不再强调介绍界面了&#xff0c;而是针对具体…

Android中的MediaPlayer的使用详解

今天本文介绍的是Andriod系统自带的Mediaplayer,和VideoView实现简单的音乐和视频的播放&#xff0c;至于想做出如酷狗音乐这样的APP的话&#xff0c;只要想做&#xff0c;应该也不难&#xff0c;都是基于此实现了功能的扩展。 Android的MediaPlayer包含了Audio和Video的播放功…