stat

article/2025/10/8 15:39:07

stat 用于显示文件或者文件系统的状态

例如用stat grubaa64.efi 就可以看到文件的大小等信息




http://chatgpt.dhexx.cn/article/MxZJTNFJ.shtml

相关文章

stat函数(stat、fstat、lstat)

#include <sys/types.h> #include <sys/stat.h> #include <unistd.h> //需包含头文件 有如下三个函数的函数原型&#xff1a; int stat(const char *path, struct stat *buf); 第一个形参&#xff1a;指出文件&#xff08;文件路径&#xff09;&…

stat函数

文章目录 (一)struct stat 结构体(二) st_mode 变量(三) struct timespec 结构体 Linux 下可以使用 stat 命令查看文件的属性&#xff0c;其实这个命令内部就是通过调用 stat()函数来获取文件属性的&#xff0c;stat 函数是 Linux 中的系统调用&#xff0c;用于获取文件相关的信…

Linux命令之stat命令

一、stat命令简介 stat命令用于显示文件的状态信息。stat命令的输出信息比ls命令的输出信息要更详细。stat命令可以查看的信息包括&#xff1a; File&#xff1a;显示文件名Size&#xff1a;显示文件大小Blocks&#xff1a;文件使用的数据块总数IO Block&#xff1a;IO块大小r…

面经 - 计算机网络知识点

文章目录 资料协议层次应用层HTTP缓存机制强制缓存对比缓存 HTTP无状态Cookie & Sessioncookiesession DNS解析HTTP方法keep-alive和非keep-alive区别HTTP长连接和短连接HTTP方法GET和POST区别HTTP和HTTPS从地址栏输入URL到显示页面都发生了什么? HTTP3.0&#xff08;可靠…

计算机网络期末总复习知识点

概述 互联网的2个重要基本特点&#xff1a;连通性&#xff08;connectivity&#xff09;和资源共享&#xff08;sharing&#xff09;。端系统之间的两种通信方式&#xff1a;客户/服务器方式&#xff08;Client/Server方式、C/S方式&#xff09;、对等方式&#xff08;Peer to…

计算机网络基础知识点

1.网络介绍 由通信介质将地理位置不同、相互独立的计算机连接起来&#xff0c;实现数据和资源共享。 2.网络分类 2.1 按照拓扑结构分类 1.总线型 &#xff08;一根线上串好多计算机&#xff09;特点&#xff1a;两端信号终结器&#xff0c;分叉处有T型头 2.环形 网络效率…

计算机网络知识点总结-第一章:概述

1.计算机网络在信息时代的作用 互联网基本特点&#xff1a; 连通性&#xff1a;互联网上用户不管距离多远&#xff0c;都能通信&#xff0c;就像这些用户终端都彼此连通 共享性&#xff1a;指资源共享&#xff0c;包含信息、软件、硬件等共享&#xff0c;就像资源在用户身边 计…

计算机网络知识总结

目录 一&#xff1a;计算机网络分类 二&#xff1a;网络拓扑结构 三&#xff1a;ISO/OSI模型&#xff08;七层模型&#xff09; 四&#xff1a;五层模型 五&#xff1a;五层模型和七层模型对比 六&#xff1a;TCP/IP协议族 一&#xff1a;计算机网络分类 局域网&#xff…

计算机网络期末考试知识点汇总

一、TCP五层协议 1.体系结构 2.各层功能&#xff08;精简版&#xff09; 应用层:为应用程序提供各种功能&#xff0c;有各种协议表示层:数据格式转化&#xff0c;数据编码&#xff0c;解压&#xff0c;解密等会话层:建立&#xff0c;管理&#xff0c;维护会话&#xff0c;流量…

计算机网络知识整理-计算机网络概述(计算机网络入门参考指南)

第1章 计算机网络概述 1.1为什么要学习计算机网络 在当前的互联网时代&#xff0c;计算机网络已经成为了我国的一项重要的通信基础设施&#xff0c;无论是你是在校的计算机专业大学生&#xff0c;还是正在从事网络相关工作的从业人员&#xff0c;计算机网络的学习都是十分重要…

计算机网络知识点复习(适合春招面试复习)

计算机网络知识点 HTTP协议HTTP协议各版本之间的区别**HTTP1.0默认是短链接。****HTTP1.1默认持久连接。****HTTP2.0****HTTP3.0** HTTPS的过程HTTP是如何保存用户状态&#xff0c;Cookie和Session OSI体系结构TCP的三次握手和四次挥手三次握手四次挥手2MSL时间SYN泛洪攻击解决…

计算机网络知识点汇总(谢希仁 第七版)

目录 第一章 概述 重要内容 计算机网络的一些相关知识 互联网概述 因特网的标准化工作 互联网的组成 计算机网络的类别 计算机网络的性能指标 计算机网络的体系结构——-分层次的体系结构 第二章 物理层 重要内容 物理层的基本概念 数据通信的基本知识 信道复用技…

计算机网络知识点全面总结(有这一篇就够了!!!)

一、计算机网络概述 1.1 计算机网络的分类 按照网络的作用范围&#xff1a;广域网&#xff08;WAN&#xff09;、城域网&#xff08;MAN&#xff09;、局域网&#xff08;LAN&#xff09;&#xff1b; 按照网络使用者&#xff1a;公用网络、专用网络。 1.2 计算机网络的层次结…

计算机网络基本知识汇总

概述 OSI分层&#xff08;7层&#xff09; 物理层、数据链路层、网络层、运输层、会话层、表示层、应用层 TCP/IP分层&#xff08;4层&#xff09; 网络接口层、网络层、运输层、应用层 五层协议&#xff08;5层&#xff09; 物理层、数据链路层、网络层、运输层、应用层…

计算机网络知识

计算机网络的组成 IP&#xff1a; ip地址是有网络地址【前面部分】主机地址【后面部分】组成子网掩码&#xff1a;子网掩码和ip地址做&与运算&#xff0c;结果和ip一致的部分就是网络地址&#xff0c;结果不一致的表示网段范围默认网关&#xff1a;默认网关相当于你路由的…

计算机网络知识点汇总(王道)

目录 第 1 章 计算机网络概述 1.1 计算机网络的组成 1.2 计算机网络的分类 1.3 性能指标 1.3.1 带宽 1.3.2 吞吐量 1.3.3 时延 1.3.4 时延带宽积(链路容量) 1.3.5 往返时延RTT​ 1.3.6 利用率 1.4 分层结构 1.4.1 OSI参考模型&#xff08;7层&#xff09; 1.4.2 T…

计算机网络知识点总结提纲(谢希仁)

1、IOS/OSI对王道书上的缩减总结 (清晰pdf&#xff1a;链接&#xff1a;https://pan.baidu.com/s/1f6DqMsHky4kP8i9WQLvCew?pwdthe3 提取码&#xff1a;the3 --来自百度网盘超级会员V3的分享) 2、王道书上物理层讲解的个人领悟之&#xff1a;奈氏准则和香浓定理 2.1 产生原…

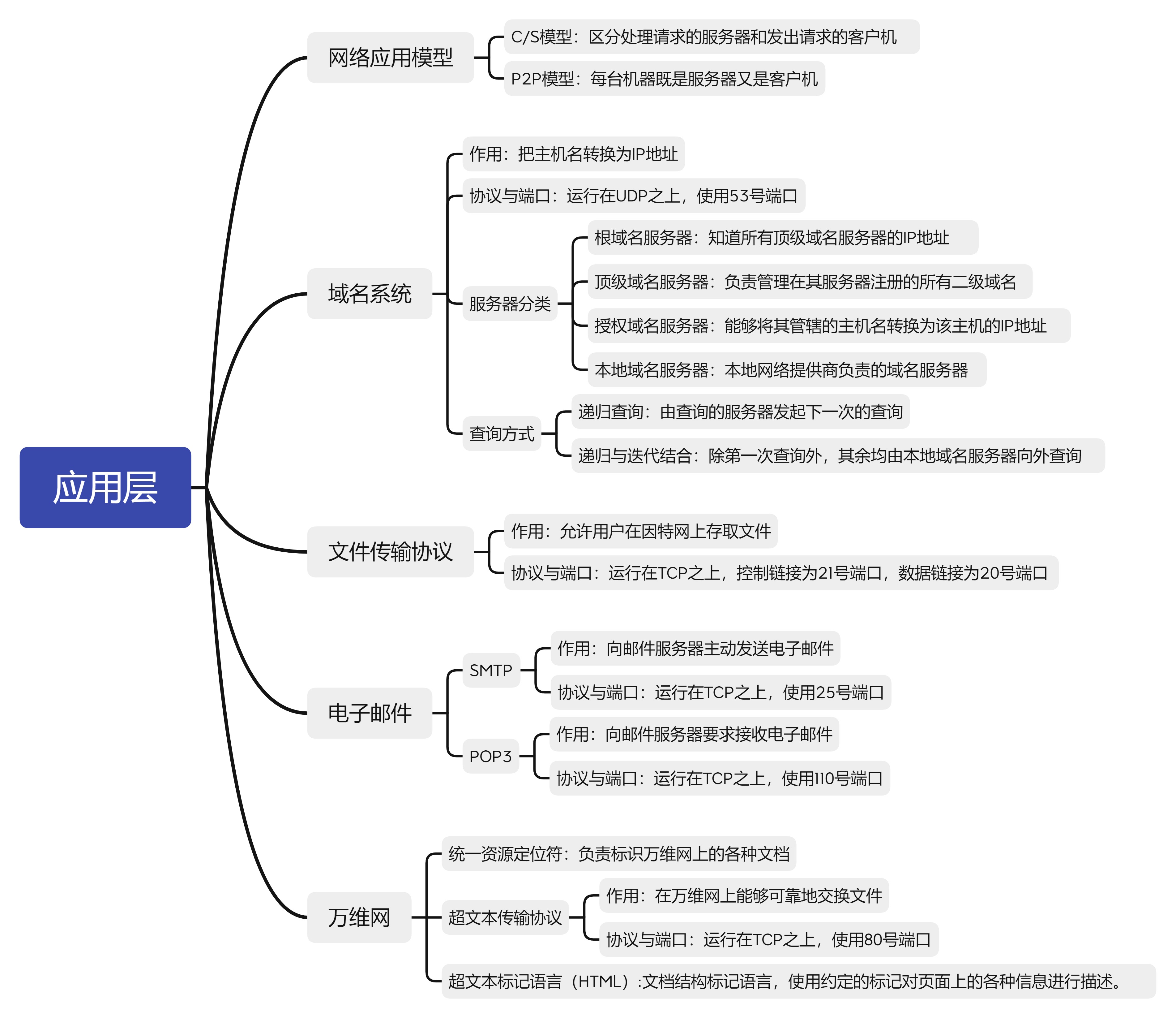
计算机网络——计算机网络知识脑图

摘要 本博文主要分享计算机网络相关知识脑图&#xff0c;帮助大家更好的深入学习计算机网络相关知识&#xff0c;同时也介绍博主计算机网络专栏相关博文。同时介绍计算机网络学习书籍&#xff0c;有需要的小伙伴请自取。如果你觉得有用的话&#xff0c;请关注我的博客。 计算机…

计算机网络知识点总结

文章目录 一、概念1、什么是计算机网络&#xff1f;2、计算机网络协议、接口和服务的概念3、OSI与TCP/IP各层的结构与功能 二、物理层三、数据链路层四、网络层1、动态路由算法&#xff1a;距离-向量路由算法和链路状态路由算法2、网络地址转换&#xff08;NAT&#xff09;3、地…