ln(link)
功能说明:链接文件或目录。
语法:$ ln [参数] [被链接文件] [链接目录]
包名称:coreutils
相关命令:cp,lndir,symlinks
补充说明:ln命令用在链接文件或目录,如同时指定两个以上的文件或目录,且最后的目的地是一个已经存在的目录,则它会把前面指定的所有文件或目录复制到该目录中。若同时指定多个文件或目录,而最后的目的地并非是一个已存在的目录,则会出现错误信息。默认ln命令会产生硬链接,由于硬链接之间拥有相同的inode,故其来源的文件或目录必须已经存在。
参数:
$ ln --help #查看帮助
范例:
①建立source文件的硬链接,并命名为target:
$ ln source target
②建立source文件的符号链接,并命名为target:
$ ln —b source target
③建立source文件的硬链接,并命名为target,如果要覆盖已有的文件,则先询问用户:
$ ln -i source target
④建立source文件的硬链接,并命名为target,如果要覆盖已有的文件,不询问用户意见便直接覆盖:
$ ln -f source target
⑤建立source文件的硬链接,并命名为target,如果要覆盖已有的文件,先备份目的文件后再覆盖:
$ ln -b source target
⑥ 建立source文件的硬链接,并命名为target.如果要覆盖已有的文件,先备份目的文件再覆盖文件,并指名备份文件名称的字尾为"_backup":
$ ln -b -s _backup source target
⑦ 建立source文件的硬链接,井命名为target,如果要覆盖已有的文件,先备份自的文件再覆盖件,并指定备份文件命名采用字尾
编号的方式:
$ ln -b -V t source target
login
功能说明:登录系统
语法:login
包名称:util-linux
相关命令:last,logout,mingetty
补充说明:login命令让用户登录系统,也可借由它的功能随时更换登录身份。在Slackware发行版中,可在命令后面附加欲登录的用户名称,它会直接询问密码,等待用户输人。当/etc目录里含有名称为nologin的文件时,系统只允许root账号登录系统,其他用户一律不准登录。
参数:无
范例:
以现在使用的身份,在重新登入系统
$ login
logout
功能说明:退出系统
语法:logout
包名称:bash
相关命令:login
补充说明:logout命令让用户退出系统,其功能和login相互对应。
参数:无
范例:
直接执行logout命令即可退出系统
$ logout
ls
功能说明:列出目录内容
语法:$ ls [参数] [目录]
包名称:coreutils
相关命令:dircolors,mdir
补充说明:执行Is命令可列出目录的内容,包括文件和子目录的名称。它十分类似DOS的dir命令,但功能更为强大。单独执行Is命令,它会显示当前目录的内容。
范例:
①列出当前目录所包含的文件和子目录的名称:
# ls
②以每列一个文件或目录的方式,列出当前目录所包含的文件和子目录的名称:
# ls -l
③列出当前目录所有的文件和子目录的名称,并用双引号把文件或目录名称给标示起来:
# ls -Q
④ 列出当前目录所有的文件和子目录的名称,并用","将文件或目录给区隔开来:
# ls -m
⑤以反向的顺序,列出当前目录所包含的文件和子目录的名称:
# ls -r
⑥列出当前目录所有的文件和子目录的名称,包含名称以".“为起始字符的文件,但不包括”.“及”…"2个目录:
# ls -A
⑦列出当前目录所有的文件和子目录的名称,包含名称以"."为起始字符的文件:
# ls -a
⑧除了备份文件和自录外,列出当前目录所有文件和子目录的名称:
# ls -B
功能说明:E-mail管理程序
语法:$ ls [参数] [目录]
包名称:mailx
相关命令:fetchmail,mailq,mutt,pine
补充说明:mail是一个文本模式的邮件管理程序。操作的界面不像elm或pine那么容易使用,但功能还算完整。
范例:
① 执行mail命令,可利用稍后所介绍的操作命令收发邮件:
# mail
② 寄信给terry@mail.flag.com.tw,副本寄给alkane@mail.flag.com.tw
# mail terry@mail.flag.com.tw
Subject: Test mail
This is message body..•
Cc: alkane@mail.flag.com.tw
③寄信给terry@mail.flag.com.tw及cirware©mail.flag.com.tw,并指定邮件主题、副本收信人及密件副本收信人:
# mail -s "Test mail" -c alkane@mail.flag.com.tw -b sphenoi@mail.flag.cm.tw
④ 读取/var/spool/mail/alknae邮件文件的信件:
# mail -f /var/spool/mail/alkane
⑤ 读取sphenoid用户的邮件:
# mail -u sphenoid
⑥将已经写好的信件内容寄给tery@mail.flag.com.tw:
# mail -s "Test mail" tery@mai.flag.com.cn < letter
操作命令:

man(manual page)
功能说明:在线查询命令
语法:$ man [参数] 命令
包名称:man
相关命令:help,info,less,manpath
补充说明:linux提供了许多帮助。这些文件必须经过排版才能阅读。man就是用来排版和显示帮助文件的工具程序。第一次显示某一帮助主题时,man会找出帮助文件并加以排版。排版后的帮助文件存为名称为“cat” +"原始文件名"的文件且放在/var/cache/man目录下。下一次再查询此主题时,man就会直接显示排版过的帮助文件,节省时间。
参数:
$ man -h #显示man的语法和参数帮助
范例:
显示vim的帮助文件
$ man vim #显示vim帮助文件
$ man -a man #查找并显示所有小节中man的帮助命令。
$ man -p /bin/more patch #显示patch帮助文件,并以指定的more命令来浏览此文件
$ man -C /home/alkane/man.config find #指定以/home/alkane/man.config设置文件来显示find帮助文件。
$ man -f umount #显示umount命令的简要帮助:
$ man -s 2:1 kill #显示kill的帮助文件,当查找帮助文件时先寻找第2小节,然后再寻找小节1
$ man -W pine #显示pine帮助文件的位置
$ man -K raid #查找并显示含有raid字符串的帮助文件
$ man chown | col -b > chown.txt#将帮助文件转换成.txt文本文件。
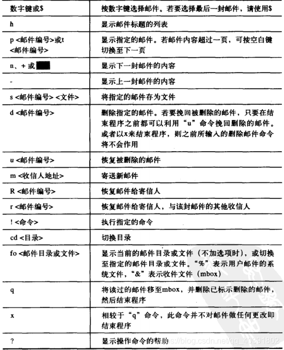
操作命令:当使用默认操作命令时,其操作方式如下:


mkdir(make directories)
功能说明:创建目录
语法:$ man [参数] 命令
包名称:coreutils
相关命令:mmd,rmdir
补充说明:mkdir可建立目录并并同时设置目录的权限
参数:
-m<目录属性>:建立目录时,同时设置目录的权限,权限的设置发和chmod相同。
-p:若要建立的目录的上层目录尚未建立,则会一起建立上层目录。
--help:显示帮助命令。
--verbose:执行时显示详细的信息
--version:显示版本信息
范例:
# mkdir -m 777 public 建立名称为public的目录,并让全部人都有rwx的权限
#mkdir -p /root/parentdir/childdir 建立/root/parentdir/childdir目录,当前/root下没有任何目录
more
功能说明:使文件能逐页显示。
语法:$ more [参数] [文件名]
包名称:util-linux
相关命令:less
补充说明:more可将文件内容显示到屏幕上,并在画面下方列出当前显示的百分比。
范例;
# more textfile #显示textfile文本文件
# more -10 textfile #以每次十行的方式显示文本文件
# more +25 textfile #指定从第25行开始显示文本文件
# more +/zhora tesxtfile #在textfile文件中查找"zhora"字符串,然后从该处开始显示文件内容
# more -s textfile #显示textfile文本文件,若遇到连续的空白行,则只以一行显示
# more -u textfile #显示textfile文本文件,但不显示文本的底线
# more -d textfile #显示textfile文本文件,并在下方显示“press space to continue,'q' to quit”的提示符号
操作命令:

mount
功能说明:加载文件系统
语法:$ more [参数] [文件名]
包名称:mount
相关命令:mmount,umount
补充说明:mount可将指定设备的文件系统加载到Linux目录下,管理员可在参数中直接指定设备名称与文件系统类型。对于一些经常使用的设备,也可以在/etc/fstab/中设置,以方便加载。
mount再加载设备时会记录信息/etc/mtab文件中。卸载设备时(umount)。则将信息清除。
范例:
# mount -t vfat /dev/hdb1 /mnt/vfat #加载/dev/hdb1磁盘的vfat文件系统
# mount -t ext2 -o ro /dev/hdb2 /mnt/ext2 #以只读模式加载/dev/hdb2磁盘的ext2文件系统
# mount -t msdos /dev/fd0 /mnt/floppy #加载软盘的MS-DOS文件系统
# mount -t iso9660 /dev/cdrom /mnt/cdrom #加载光驱
# mount -v -t auto /dev/hdb3 /mnt/dir #以自动检测文件系统的方式加载/dev/hdb3设备,执行时并显示详细信息。


![linux命令详解词典pdf,[计算机]linux命令详解词典](https://img-blog.csdnimg.cn/img_convert/524d6daf746efaa52c3c71bbfe7ba172.gif)
















