grep
功能说明:查找文件里符合条件的字符串
语 法:# grep [参数] [查找范例] *[文件类型]
包 命 令:grep
相关命令:egrep,fgrep,rgrep
补充说明:命令用于査找内容包含指定范本样式的文件,如果发现某文件的内容符合所指定的范本样式,默认grep命令会把含有范本样式的那一行显示出来。若不指定任何文件名称,或是所给予的文件名为则grep命令会从标准输人设备读取数据。
具体参数可用以下命令查看
# grep --help
范例:
① 对当前目录中,所有扩展名为.txt的文件内容寻找包含“seti”字符串的文件:
# grep seti */txt
② 对目录/home/sniper中,所有最后扩展名为doc的文件内容寻找包 含“shut”字符串的文件,不论大小写皆可:
# grep -1 shot /home/sniper/*.doc
③ 对当前目录中的所有文件,包括子目录在内,寻找包含adeep-water”字符串的文件:
# grep —r deepwater *
④ 对当前目录中,寻找包含“ alpha ” 字符串的文件,在寻找的过程 中,若遇到子目录,并不寻找此目录中的文件:
# grep -d skip alpha * #不寻找skip目录中的文件
⑤ 对当前目录中,名称以text起始的文件,寻找包含“alpha” 字符串的文件,如果找到,标示出该字符串是在第几行:
# grep -n alpha text*
⑥对当前目录中,名称以text起始的所有文件,寻找包含“alpha” 字符串的文件,如果找到,列出包含此字符串之后的2行:
# grep -A 2 alpha text*
⑦对当前目录中,名称以text起始的所有文件,寻找包含“alpha” 字符串的文件,如果找到,列出包含此字符串之前的3行:
# grep -B 3 alpha text*
⑧对当前目录中,名称以text起始的所有文件,寻找包含“alpha” 字符串的文件,如果找到,列出包含此字符串之前后各3行:
# grep --context=3 alpha text*
⑨对当前目录中,名称以t e x t 起始的所有文件,寻找包含“alpha”
字符串的文件,如果找到,只列出包含此字符串的该行,并不列 出文件名:
# grep -h alpha text*
gunzip(gnu unzip)
功能说明:解压文件。
语 法:# gunzip [参数][文件]
包名称:gzip。
相关命令:gzip, zcatp
命令说明:gunzip是个使用广泛的解压程序,它用于解开被gzip压缩过的文件,这些压缩文件默认最后的扩展名为.gz。事实上,gunzip就是gzip的硬链接,因此不论是压缩或解压 缩,都可借由gzip命令单独完成。
参数可输入以下命令查询:
# gunzip -h
范例:
①解开file1.gz压缩文件:
# gunzip file1.gz
②解开file2.gz压缩文件,解开后保留原来文件:

③把/home/darkseed目录下的所有压缩文件一并解压,包括子目录:
# gunzip -r /home/darkseed
gzip(gnu zip)
功能说明:压缩文件
语法:# gzip [参数][文件]
包名称:gzip
相关命令:gunzip,zcat
补充说明:gzip是个使用广泛的压缩程序,文件经它压缩过后,其名称后面会多出“.gz”的扩展名。当要解压时,可附加参数或执行gunzip命令。事实上,gunzip就是gzip的硬链接, 因此不论是压缩或解压缩,都可使用gzip命令单独完成。 若不指定任何文件名称,或是所给予的文件名为则 gzip命令会从标准輪入设备读取数据,压缩后再把结果输 人到输出设备。
具体参数可输入以下命令查询:
# gzip -h
①压缩当前目录中所有文件:
# gzip *
②列出当前目录中所有gzip压缩文件的信息(输出信息为:压缩后文件大小,压缩前文件大小,压缩比例 ,压缩前文件名):

③压缩file1文件,压缩后保留原来文件:
# gzip -c file > file.gz
④filelink是一个硬链接文件,强制压缩此文件:
# gzip filelink #以默认的方式压缩此硬链接文件
gzip: filelink has 1 other link – unchanged <–压缩失败
# gzip -f filelink #强制压缩此文件
⑤ 压缩/home/aurora目录下所有文件及子目录下的文件:
# gzip -r /home/aurora/*
⑥解开当前目录中所有gzip压缩文件:
# gzip -d *.gz
joe (Joe’s Own Editor)
功能说明:编辑文本文件
语法:# joe [参数][文件]
包名称:
相关命令:ed,jed,sed,sed,vi,vim
补充说明:Joe是一个功能强大的全屏幕文本编辑程序,一次可打开多个文件,每个文件各放在一个编辑区内,并可在文件之 间执行剪贴的操作。 Joe可以模拟许多种编辑程序。使用时,直接执行其符号 链接,即可进入模拟的环境:
• jstar模拟WordStar的环境。
• jmacs模拟Emacs的环境。
• jpico模拟Pico的环境。
• rjoe则是精简版的Joefl
启动程序时,可以加上两个种类的参数,第一类参数是 程序参数,负责控制程序。第二类参数为文件参数,控制所打开的文件。
范例:
①以joe文本编辑器打开text文本文件,可用稍后介绍的操作命令编辑文件:
# joe text
下图白框I旁边的是文档名称,再右边是光标坐所在的行数和列数。
② 利用上下两个编辑区打开text1及text2文本文件:
# joe text1 text2
③ 不使用两个编辑区,而是利用不同的缓冲区来打开text1及text2文 本文件:
# joe -orphan text1 text2
④ 打开text1文本文件,井指定存储时不建立备份文件:
# joe -nobackups text1
⑤ 打开text1文本文件,并指定备份文件存储在/root/doc目录下:
# joe -backpath /root/doc text1
常用操作命令:
Ctrl+a\e:移到该行的起始处\结尾处
Ctrl+k+u\V:移到文件的起始处\结尾处
Ctrl+k+f:查找字符串,并可执行取代功能
Ctrl+w:删除光标所在的英文字符
Ctrl+y:删除光标所在的行
Ctrl+c:关闭编辑区,若内文有更改,会确认是否不存储,并立即关闭文件
Ctrl+k+d:存储文件
Ctrl+k+x:存储文件后关闭编辑区,若仅剩一个编辑区,则结束程序
Ctrl+k+z:暂时切换到shell下执行命令,可以用fg命令,重新回到Joe程序
kill
功能说明:删除执行中的程序或工作
语法:# kill [-s<信息名称或编号>] [程序…]或kill [-l <信息编号>]
包名称:util-linux
相关命令:ps,jobs,top
补充说明:kill可将指定的信息送至执行中的程序。默认的信息为SIGTERM(15) , 可将指定程序终止。若仍无法终止该程序,可使用SIGKILL(9)信息尝试强制删除程序。
程序或工作的编号可利用ps命令或jobs命令查看。
参数:
-l<信息编号>:若不加<信息编号>选项,则“-l”参数会列出全部的信息名称。若加上<信息编号>选项,则列出该信息编号的信息名称。
-s<信息名称或编号>:指定要送出的信息。若是指定信息名称,可以用全名, 或是仅使用“SIG” 后的字符串。例如,若要指定 “SIGTERM”,只要用 “TERM” 即可。
[程序]:[程序]可以是程序的PID或是PGID,也可以是工作编号。若是工作编号,编号前要加上百分比符号(%)。
范例:

last
功能说明:列出当前与过去登录系统的用户相关信息。
语法:$ last [-adRx] [-f <记录文件>][-n <显示列数>][账号名称…]
[终端编号…]
包名称:sysVinit
相关命令:login
补充说明:单独执行last命令,它会读取位于/var/log目录下,名称为 wtmp的文件,并把该文件内容记录的登录系统的用户名单全部显示出来。可以指定账号名称或是终端编号,让 last命令仅列出指定范围的清单。
参数
-a:把从何处登录系统的主机名称或IP地址显示在最后一行。
-d:将IP地址转换成主机名称。当用户从远程而非本地主机登录系统时,所记录的将不仅是主机名称,还包括该远程主机的IP地址。默认last命令会用IP地址来显示远程的主机,使用这项参数可将其换成主机名称。
-f<记录文件>:抬定记录文件。默认last命令会去读取/var/log目录里的wtmp文件,如果您有另外的记录文件,便可使用本参数指定它。
-n<显示行数>或-<显示行数>:设置显示名单的显示行数。如只想査询最后登录系统的10位用户名称,可将显示行数设成10,想査询最后的30位用户,则设为30,依此类推。
-R:不显示登录系统的主机名称或IP地址。
-x:显示系统关机、重新启动,以及执行等级的改变等信息。
范例:
①査询最后登录系统的10位用户:
$ last -n 10
从左到右依次是:用户名称 终端编号 显示用户从何处登录系统 登录日期始末时间 登录系统合计时间。
最后一行显示文件开始记录信息的时间。
less
功能说明:显示文件内容
语法:$ last [-adRx] [-f <记录文件>][-n <显示列数>][账号名称…]
[终端编号…]
包名称:less
相关命令:more
补充说明:less命令的效用类似more,但它具有互动式操作界面,可以轻易地利用各种组合键来浏览文件。遇到大型文件时,less命令不会一次读取整个文件,因此在执行速度上较文本编辑程序快。
如果文件名称含有“-”或“+”号,可用符号“–”来区分参数与文件名的差别。在“–”号之后的字符串都视为文件名称。
参数:
具体参数可输入以下命令:
$ less -?或--help #显示帮助
范例:
①显示textfile文本文件的内容,可利用稍后所介绍的操作命令来浏览文件内容:
$ less testfile
②显示text文本文件的内容,并从第一次出现“display”字符串的地方开始显示:
$ less -p display testfie
③显示textfile文本文件的内容,当执行査找命令时,只反白显示当前这个符合査找条件的字符串:
$ less -g testfile
④ 显示textfile文本文件的内容,当执行查找命令时,不反白显示所有符合査找条件的字符串:
$ less -G textfile
⑤ 显示textfile文本文件的内容,当执行査找命令时,忽略字符大小写的差别:
$ less -I textfile
⑥显示textfile文本文件的内容,并标示每行的编号:
$ less -N textfile
⑦显示textfile文本文件的内容,当连续空白行超过一行时,仅以一行显示:
$ less -s textfile
⑧ 将数据经由管道导入less命令,以便阅读其内容,最后并存成outfile 文件:
$ set | less -o outfile
⑨显示textfile文本文件的内容,井使用百分比来作为提示符号:
$ less -m textfile
⑩显示textfile文本文件的内容,提示符号除了列出百分比之外并显示当前所在的行数和总行数。
$ less -M textfile
⑪显示textfile文本文件的内容,并将提示符号改为"input"宇符串:
$ less -Psinput textfile
⑫显示textfile文本文件的内容,若文本的长度超过画面可显示范围时,则直接截断此行:
$ less -S textfile
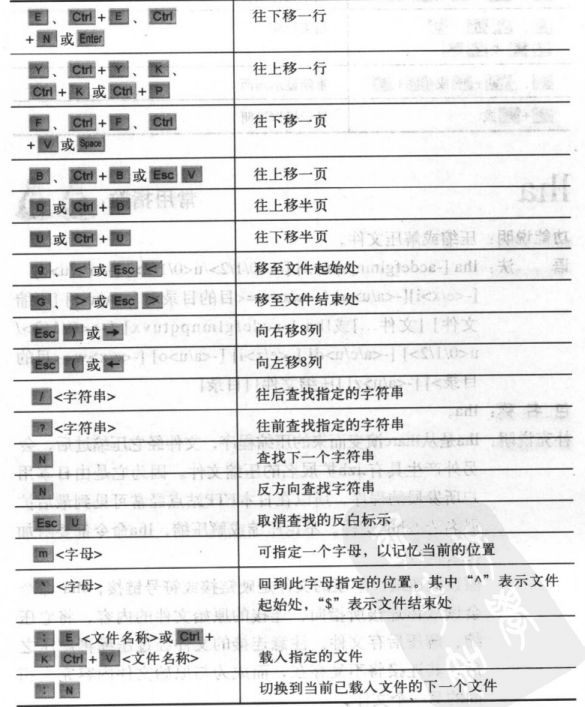
⑬文件dexxa是一个二进制文件,使用less命令查着其內容,设置缓冲区大小为10KB,且不发出任何声响,并在碰到EOF行是自动离开less浏览模式。
$ less -f -b10 -q -E dexxa
⑭同时载入text1及text2两个文件的内容,可用稍后所介绍操作命令, 切换这两个文件:
$ less test1 tet2

















