openresty 页面静态化及多级缓存

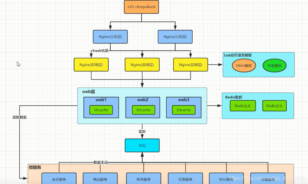
多级缓存:
- 数据缓存的好处不用介绍了吧!,
所谓多级缓存,即在整个系统架构的不同系统层级进行数据缓存,以提升访问效率,这也是应用最广的方案之一。 - 而 nginx 是可以缓存数据的,
缓存在内存中,提高程序性能!
程序中可以做缓存的技术有很多,加在以前就叫 多级缓存而且不同的缓存技术存在,在不同的地方..实现不同的功能! - 目前我所知道可以做缓存的有:
nginx —— Elasticearch —— redis —— @Ehcache JVM缓存 —— mybatis也有二级缓存!太强了!
当然本章并不会讲解这么多,而是抽出几个来:nginx redis @Ehcache JVM缓存
页面静态化 模板渲染
- 动态web网页开发是Web开发中一个常见的场景
比如像京东商品详情页,其页面逻辑是非常复杂的,需要使用模板技术来实现。
而Lua中也有许多模板引擎lua-resty-template可以渲染很复杂的页面,借助LuaJIT其性能也是可以接受的。
什么是动态页面?什么是静态页面?
-
动态网页: 是以.asp、.jsp、.php、.perl、.cgi等形式为后缀,
根据用户的不同的操作,呈现出不同的数据给用户看;
eg: 浏览器的 搜索~ 输入不同的关键字 会呈现给用户不同的内容; -
静态页面: 静态网页是实际存在的,无需经过服务器的编译,直接加载到客户浏览器上显示出来。
静态页面需要占一定的服务器空间,且不能自主管理发布更新的页面,
如果想更新网页内容,要通过FTP软件把文件DOWN下来用网页制作软件修改(通过fso等技术例外)常见的静态页面举例:.html扩展名的、.htm扩展名的 -
除了静态页面和动态页面还有一种的伪静态页面,在网站页面转化的时候大多转化成
伪静态页面。
为什么需要页面静态化
-
网页静态化有利于搜索引擎收录,静态页面和动态页面想对比来说,搜索引擎更喜欢静态页面
对于静态页面也更好抓取收录,这样对于网站优化来说有很大的好处,更利于排名
你可以去观察那些大型的门户网站,比如新浪、阿里巴巴、百度等页面大多采用静态或伪静态页面来显示,可想而知,这足够说明了静态化带给网站很大好处。 -
网页静态化有利于网站的稳定性
首先从安全角度来看,静态页面不容易遭受黑客的攻击,
黑客从你的网址中看不出你网站的后台、网站的程序、数据库的地址,这样就比动态页面要安全的多。
还有就是静态页面不会因为程序、数据库等出问题,影响网站的正常打开静态页面会使网站更加稳定,增加网站的信任度。 -
网页静态化有利于提高速度
SEO网站优化的一个很重要的因素就是网站打开速度的快慢,打开速度越快,SEO优化效果越好…
众所周知动态页面打开都是要调用数据库内容,这样就影响了网站速度,而静态页面则不用,减少了环节,提高了网站反映速度。
实例Demo
Boot 多级缓存设置:
这里是 redis 和 Ehcache的Java代码缓存方式:不细致讲解可以了解:点击
- Service层 —— Controller层——数据展示!

nginx 缓存 +页面静态化处理:
当然主要是 lua ...
info.lua
-- 中文转码
ngx.header.content_type="text/html;charset=utf8"
-- 获取url 参数
local uri_args = ngx.req.get_uri_args()
local goodsId = uri_args["goodsId"]
-- 打印日志
ngx.log(ngx.ERR,"json------",goodsId)local cache_ngx = ngx.shared.my_cache -- nginx 缓存模板对象
local goodsCacheKey = "goods:"..goodsId -- 设置key
local goodsCache = cache_ngx:get(goodsCacheKey) -- 根据get(key); 获取缓存中数据!
-- 判断是否存在数据 “” 或 nil 就发送请求....
if goodsCache == "" or goodsCache == nil then
local http = require("resty.http")
local httpc = http.new()
local resp, err = httpc:request_uri("http://127.0.0.1:6001",{method = "GET",path = "/showinfo/"..goodsId
})
-- 获取结果
goodsCache = resp.body
-- 设置缓存时间
local expireTime = math.random(600,1200)
-- set(key,value); 设置缓存
cache_ngx:set(goodsCacheKey,goodsCache,expireTime)
end-- 日志输出
ngx.log(ngx.ERR,"json------",goodsCache)
-- 获取到JSON 模板!
local cjson = require("cjson")
local goodsCacheJSON = cjson.decode(goodsCache) -- 结果数据转换成JSON
-- 响应参数封装 context
local context = {
goodsname = goodsCacheJSON.spu.name,
img = goodsCacheJSON.spu.images,
introduction = goodsCacheJSON.spu.introduction,
specItems = goodsCacheJSON.spu.specItems
}
-- 获取模板对象。
local template = require("resty.template")
template.render("item.html", context) -- context 传入指定模板静态页面!
缓存
local cache_ngx = ngx.shared.my_cache -- nginx 缓存模板对象local goodsCache = cache_ngx:get(goodsCacheKey) -- 根据get(key); 获取缓存中数据!
-- 判断是否存在数据 “” 或 nil 就发送请求....
if goodsCache == "" or goodsCache == nil then-- 请求数据通过set方法,根据指定key 设置缓存/缓存时间(建议随机预防 缓存雪崩!)-- 设置缓存时间local expireTime = math.random(600,1200)-- set(key,value); 设置缓存cache_ngx:set(goodsCacheKey,goodsCache,expireTime)
end
ok。以上就是nginx 设置缓存的基本结构语法… 总的来说并不难!
页面静态化处理
nginx lua 通过:lua-resty-template实现大体内容有:
- 模板位置:从哪里查找模板;
- 变量输出/转义:变量值输出;
- 代码片段:执行代码片段,完成如if/else、for等复杂逻辑,调用对象函数/方法;
- 注释:解释代码片段含义;
- include:包含另一个模板片段;
模板位置
- 我们需要告诉lua-resty-template去哪儿加载我们的模块
此处可以通过set指令定义template_location、template_root 或者使用root指令定义的位置加载
nginx执行的配置文件:指定该请求下的模板位置
lua.conf
#给nginx 分内存 128m 兆 缓存大小!用于存放热点数据(频繁使用的数据!)
lua_shared_dict my_cache 128m;#nginx服务
server {listen 9090; #指定端口9090,默认80server_name _;#静态资源管理模板地址...set $template_location "/templates";set $template_root "D:/WSMwork/www/templates";root D:/WSMwork/www/templates; # "指定要导入的模板路径!" #注意这里不能设置 中文地址!location /info{default_type text/html;content_by_lua_file D:/WSMwork/www/info.lua;}
}

加载顺序
-
通过
ngx.location.capture从template_location查找,如果找到(状态为为200)则使用该内容作为模板;
此种方式是一种动态获取模板方式; -
如果定义了template_root,则从该位置通过读取文件的方式加载模板
-
如果没有定义template_root,则默认从root指令定义的document_root处加载模板。
-
建议首先template_root
尽量不要通过root指令定义的document_root加载,因为其本身的含义不是给本模板引擎使用的。
这时候,静态数据就已将放在了nginx服务器中,启动运行…

- 可以直接通过,请求来获取到服务器上部署的文件…
当然对于静态的 html css Js...一些文件进行配置!注意html文件中引入的外部样式路劲进行更改!
lua 脚本控制静态页面:变量输出
-- 获取到JSON 模板!
local cjson = require("cjson")
local goodsCacheJSON = cjson.decode(goodsCache) -- 返回结果数据转换成JSON
-- 响应参数封装 context
local context = {
goodsname = goodsCacheJSON.spu.name,
img = goodsCacheJSON.spu.images,
introduction = goodsCacheJSON.spu.introduction,
specItems = goodsCacheJSON.spu.specItems
}-- 获取模板对象。
local template = require("resty.template")
--是否缓存解析后的模板,默认true
template.caching(true)
template.render("item.html", context) -- context 传入指定模板静态页面!

- item.html 商品详情页面。
nginx 可以通过 context 给静态化页面设置一些变量实现 伪静态化页面{* 变量名 *}页面中输出值!
更多实例:
lua脚本
info1.lua
-- 中文转码
ngx.header.content_type="text/html;charset=utf8"
local template = require("resty.template")local context = {title = "测试",name = "张三",description = "<script>alert(1);</script>",age = 20,hobby = {"电影", "音乐", "阅读"},score = {语文 = 90, 数学 = 80, 英语 = 70},score2 = {{name = "语文", score = 90},{name = "数学", score = 80},{name = "英语", score = 70},}
}
template.render("t3.html", context)
- 文件保存 utf-8 …格式;
静态页面:
lua.html
<!DOCTYPE html>
<html lang="en">
<head><meta charset="UTF-8"><meta http-equiv="X-UA-Compatible" content="IE=edge"><meta name="viewport" content="width=device-width, initial-scale=1.0"><title>Document</title>
</head>
<body><h1> nginx页面静态化 </h1>{# 不转义变量输出 #}姓名:{* string.upper(name) *}<br/>{# 不转义输出,html形式输出,JS CSS 格式数据会成立! #}{* description *}{# 转义变量输出,已文本形式输出... #}简介:{{description}}<br/>{# 可以做一些运算 #}年龄: {* age + 1 *}<br/>{# 循环输出 #}爱好:{% for i, v in ipairs(hobby) do %}{% if i > 1 then %},{% end %}{* v *}{% end %}<br/>成绩:{% local i = 1; %}{% for k, v in pairs(score) do %}{% if i > 1 then %},{% end %}{* k *} = {* v *}{% i = i + 1 %}{% end %}<br/>成绩2:{% for i = 1, #score2 do local t = score2[i] %}{% if i > 1 then %},{% end %}{* t.name *} = {* t.score *}{% end %}<br/>{# 中间内容不解析 #}{-raw-}{(file)}{-raw-}{# 引入外部文件 #}{(lua2.html)}
</body>
</html>
lua2.html
<h1> 引入外部lua2.html 代码</h1>
{(include_file)}:包含另一个模板文件,相当于引入外部的 html 代码片段;{* var *}:变量输出;{{ var }}:变量转义输出, 不已以html 语法进行转义输出,可以使用 JS CSS等标签…{% code %}:lua代码片段;{# comment #}:注释;{-raw-}中间的内容不会解析,作为纯文本输出;
nginx配置文件
lua.conf 添加
location /info1{default_type text/html;content_by_lua_file D:/WSMwork/www/info1.lua;}
- 模板最终被转换为Lua代码进行执行,所以模板中可以执行任意Lua代码。
- 如果学习过JavaEE中的servlet和JSP的话,应该知道JSP模板最终会被翻译成Servlet来执行;
而lua-resty-template模板引擎可以认为是JSP,其最终会被翻译成Lua代码,然后通过ngx.print输出。
测试:

















