【工具】---cachecloud使用

article/2025/10/18 7:43:18

【前言】

    最近小编所在的项目中用到了redis的集群,用到了redis那肯定要有redis的管理工具,所以小编正在学习一个检测redis的工具.

【正文】

   是什么??

     CacheCloud提供一个Redis云管理平台:实现多种类型(Redis StandaloneRedis SentinelRedis Cluster)自动部署、解决Redis实例碎片化现象、提供完善统计、监控、运维功能、减少运维成本和误操作,提高机器的利用率,提供灵活的伸缩性,提供方便的接入客户端。


  解决了什么问题??

1.部署成本

    Redis多机(Redis-Sentinel, Redis-Cluster)部署和配置相对比较复杂,较容易出错。例如:100个redis数据节点组成的redis-cluster集群,如果单纯手工安装,既耗时又容易出错。

2.实例碎片化

    作为一个Redis管理员(可以看做redis DBA)需要帮助开发者管理上百个Redis-Cluster集群,分布在数百台机器上,人工维护成本很高,需要自动化运维工具。

3. 监控、统计和管理不完善

    一些开源的Redis监控和管理工具,例如:RedisLive(Python)、Redis Commander(Node.js),Redmon(Ruby)无论从功能的全面性(例如配置管理,支持Redis-Cluster等等)、扩展性很难满足需求。

4. 运维成本

    Redis的使用者需要维护各自的Redis,但是用户可能更加善于使用Redis实现各种功能,但是没有足够的精力和经验维护Redis。Redis的开发人员如同使用MySQL一样,不需要运维Mysql服务器,同样使用Redis服务,不要自己运维Redis,Redis由一些在Redis运维方面更有经验的人来维护(保证高可用,高扩展性),使得开发者更加关注于Redis使用本身。

5. 伸缩性

    本产品支持Redis最新的Redis-Sentinel、Redis-Cluster集群机构,既满足Redis高可用性、又能满足Redis的可扩展性,具有较强的容量和性能伸缩能力。

6. 经济成本

    机器利用率低,各个项目组的Redis较为分散的部署在各自服务器上,造成了大量闲置资源没有有效利用。

7. 版本不统一

       各个项目的Redis使用各种不同的版本,不便于管理和交互。

  如何使用?

   1.初始化数据库

     导入项目中cachecloud.sql初始化库表结构,默认插入admin超级管理员。

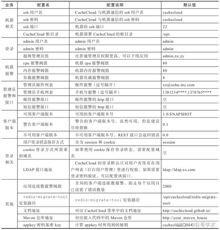
  2.cachecloud项目配置

   使用了maven作为项目构建的工具,提供了 local.properties和online.properties两套配置作为测试、线上的隔离。 属性配置说明:

属性名说明示例
cachecloud.db.urlmysql驱动urljdbc:mysql://127.0.0.1:3306/cache-cloud
cachecloud.db.usermysql用户名admin
cachecloud.db.passwordmysql密码admin
web.portspring-boot内嵌tomcat启动端口测试9999,线上8585(可修改)

  3. 启动cacheCloud系统

  1). 本地启动:

  • 在cachecloud根目录下运行
mvn clean compile install -Plocal
  • 在cachecloud-open-web模块下运行
mvn spring-boot:run
2) 生产环境下
  • 在cachecloud根目录下运行
mvn clean compile install -Ponline
如果是在Linux上使用生产环境部署cacheCloud,执行deploys.sh脚本(cachecloud/script目录下)

 例如当前cachecloud根目录在/data下,执行如下操作即可:

sh deploy.sh  /data

deploy.sh 脚本会见编译后的cachecloud工程包,配置,启动脚本拷贝到/opt/cachecloud-web目录下:

当一切准备好之后,可以执行 sh  /opt/cachecloud-web/start.sh来启动cachecloud:

sh  /opt/cachecloud-web/start.sh

 3) 登录确认

      cachecloud启动成功后,访问http://localhost:8585,即可看见登录界面.

 4.添加机器

  1. 运行脚本:
      cachecloud项目中的cachecloud-init.sh(目录:cachecloud-open-web\src\main\resources\script\cachecloud-init.sh)脚本是用来初始化服务器的cachecloud环境,主要工作如下:

(a). 创建cachecloud项目用户:因为cachecloud项目的部分功能(redis启动、服务器监控)是通过ssh完成的,所以这里的用户和密码要和项目中的相对应,具体详见第三节。

(b). 创建cachecloud项目的工作目录、数据目录、配置目录、日志目录、redis安装目录、临时目录等等。(/opt/cachecloud/data、/opt/cachecloud/conf、/opt/cachecloud/logs、/opt/cachecloud/redis、/tmp/cachecloud)

(c). 安装最新的release版本的Redis

导入已有的redis机器

  操作说明

     功能界面

 管理员登录后,可以点击右侧下拉菜单中的导入应用就可以进行导入应用界面




 具体选项说明

  • 应用名称:中英文都可以,但是不要与现存的cachecloud应用名重复,否则会提示重复。
  • 应用描述:不为空即可
  • 存储种类: 导入的Redis类型
  • 项目负责人: 中文名
  • 测试:该应用是否为测试
  • 报警阀值: 正整数,超过100就不报警了
  • 实例详情: 导入Redis实例详情

  1. 单点: ip:端口:maxmemory大小(要以M为单位),例如127.0.0.1:6379:1024

           
    1
           
    10.10.1.1:6379:1024
  2. sentinel:

    数据节点=>ip:端口:maxmeory大小(要以M为单位),例如127.0.0.1:6379:1024(不分主从)<br/>
    sentinel节点=>ip:端口:masterName,例如127.0.0.1:26379:myMasterName
    

    例如:

           
    1
    2
    3
    4
    5
           
    10.10.1.1:8000:1024
    10.10.1.2:8001:1024
    10.10.1.4:26379:myMasterName
    10.10.1.5:26380:myMasterName
    10.10.1.6:26381:myMasterName
  3. cluster: 每行都是数据节点,不分主从,例如:

           
    1
    2
    3
    4
    5
    6
           
    10.10.1.1:6379:1024
    10.10.1.2:6380:1024
    10.10.1.3:6381:1024
    10.10.1.4:6382:1024
    10.10.1.5:6383:1024
    10.10.1.6:6384:1024


http://chatgpt.dhexx.cn/article/w5CaMCxq.shtml

相关文章

Cache Tiering

参考资料&#xff1a; 《Ceph源码分析》 https://my.oschina.net/u/2460844/blog/788172 Cache Tier 一、简介 Cache Tiering是Ceph中一种自动分层存储的技术&#xff0c;其中有两种存储池&#xff1a;高速池&#xff08;缓存池&#xff0c;由SSD等高速设备组成&#xff09;作…

cache介绍

原帖地址&#xff1a; http://www.wowotech.net/memory_management/458.html?fromtimeline 今天探究的主题是cache。我们围绕几个问题展开。为什么需要cache&#xff1f;如何判断一个数据在cache中是否命中&#xff1f;cache的种类有哪些&#xff0c;区别是什么&#xff1f; …

cachecloud:安装部署(一)

下载源码 可以本地调试、打包。 源码下载&#xff1a;https://github.com/sohutv/cachecloud.git 创建数据库 cachecloud持久化基于mysql&#xff0c;缓存使用redis。 新建一个数据库&#xff0c;如cachecloud分别使用cachecloud/cachecloud-web/sql/2.0.sql和update2.0-2…

Cache简介

1. Cache Cache一词来源于法语&#xff0c;其原意是“藏匿处&#xff0c;隐秘的地方”&#xff0c;而自从被应用于计算机科学之后&#xff0c;就已经成为了英语中的一个计算机体系结构专有名词。 Sun Microsystems的前首席科学家Billy Joy&#xff0c;作为BSD …

Redis入门完整教程:CacheCloud是什么?

如果让你去运维大规模的Redis节点&#xff0c;例如数千个 Redis节点、数百台机器、数百个业务支撑&#xff0c;会遇到什么问题吗&#xff1f;很明显就 是缺少一个好的可视化运维平台。本节首先分析如果没有好的运维平台可能 存在的问题&#xff0c;接着介绍Redis开源私有云平台…

CacheCloud详解(一)----------CacheCloud搭建(Redis云平台)

目标&#xff1a; redis作为流行的缓存数据库&#xff0c;被众多企业使用&#xff0c;但是对于中小型企业来说&#xff0c;日益增多的redis服务器&#xff0c;如何管理是个问题。本系列文章就搜狐视频开源的CacheCloud云平台进行深入讲解。通过从安装到源码讲解&#xff0c;让…

分享kubernetes部署:cachecloud部署说明

cachecloud部署 cachecloud是搜狐视频(sohutv)Redis私有云平台 已省略~ 挑选一台服务器部署cachecloud-web 将cachecloud-web打成war包&#xff0c;可以在服务器上打包&#xff0c;也可以在本地打包&#xff0c;这里举一个在服务器上打包的例子。 将源代码下载到/opt下 已省略~…

CacheCloud搭建(Redis云平台)

下载源代码启动Server 1、初始化MySQL数据库2、启动&#xff08;本地&#xff09; 登录系统Redis 机器环境初始化普通用户注册应用申请客户端连接 在中小型互联网公司里面&#xff0c;对于运维使用的监控系统不是很完善。今天介绍一下 CacheCloud&#xff0c;是搜狐视频开源的 …

【Linux】Cachecloud安装部署图文并茂

搭建环境 cachecloudJDKMavenMySQLRedis是是是是是 cachecloud安装 说明&#xff1a;安装cachecloud之前需要在机器上安装maven、jdk、mysql软件的步骤不做说明&#xff0c;测试软件安装路径为:/usr/local。 下载 https://github.com/sohutv/cachecloud 下载CacheCloud-mas…

Redis监控运维平台-CacheCloud

一、CacheCloud 1、出现问题 当Redis达到一定规模&#xff0c;容易出现以下问题&#xff1a; 运维部署成本高&#xff0c;手动部署&#xff0c;容易出现错误。实例碎片化&#xff0c;机器利用率较低&#xff0c;可能出现大量闲置资源。监控&#xff0c;统计&#xff0c;管理…

Redis入门完整教程:CacheCloud快速部署

13.2.1 CacheCloud环境需求 安装部署CacheCloud需要以下环境&#xff1a; JDK7&#xff1a;CacheCloud使用Java语言开发&#xff0c;并使用了JDK7的一些特性。 Maven3&#xff1a;CacheCloud使用Maven3作为开发构建工具。 MySQL5.5&#xff1a;CacheCloud需要Redis的相关元信息…

Redis入门完整教程:CacheCloud运维功能

13.6 运维功能 CacheCloud作为Redis的运维工具&#xff0c;包含了Redis日常运维的常用功能&#xff0c; 本节将对如下功能进行介绍&#xff1a; 1&#xff09;应用运维&#xff1a;Redis节点的上下线、手动故障转移、配置管理、扩容 等。 2&#xff09;接入已存在的Redis&…

一文解决IDEA中文乱码问题

✅作者简介&#xff1a;热爱国学的Java后端开发者&#xff0c;修心和技术同步精进。 &#x1f34e;个人主页&#xff1a;Java Fans的博客 &#x1f34a;个人信条&#xff1a;不迁怒&#xff0c;不贰过。小知识&#xff0c;大智慧。 &#x1f49e;当前专栏&#xff1a;JAVA开发者…

idea中中文字体设置

此次设置idea中字体为中文雅黑字体 1.找到安装的idea路径中jdr的lib文件进去 E:\IntelliJ IDEA 2019.2\jbr\lib2.创建文件名及格式为fontconfig.properties的文件 3.复制以下代码进文件 # Versionversion1# Component Font Mappingsallfonts.chinese-ms936Microsoft Yahei a…

IDEA--解决IntelliJ IDEA中文乱码问题

1.首先是编辑器的乱码&#xff0c;这个很好解决&#xff0c;file->settings->appearence里面有个Name设置成支持中文的字 体(这个很重要) 同样还要再settings中的Eidtor->File Encodings里面设置字体编码格式&#xff0c;一般都是UTF-8&#xff0c;GBK什么的也行。 2.…

彻底解决Intellij IDEA中文乱码问题

关于JAVA IDE开发工具&#xff0c;Eclipse系列和Intelli IDEA是大部分公司的主要选择&#xff0c;从开发者的选择角度&#xff0c;Intellij IDEA似乎比Eclipse系列更受欢迎一些。当我们使用Intellij IDEA开发时&#xff0c;我们发现出现中文乱码问题&#xff0c;造成中文乱码的…

彻底解决idea中文乱码问题(不易发现的点,jdk问题)

这里提出一个由于jdk问题导致的中文乱码问题。 1.Setting中的各项都设置为utf-8 2.这里设置成这样&#xff0c;极低概率是这里的问题 3.右下角设置utf-8 4.Help-Edit custom VM options后面加上Dfile.encodingUTF-8 5.idea安装目录的bin文件中两个文件idea.exe.vmoptions 和…

IDEA:IDEA中文翻译插件的安装与使用

IDEA安装中文插件 一、打开设置 二、安装插件 三、插件设置 设置自己喜欢的翻译引擎 勾选翻译文档 四、效果 鼠标光标放上去就可以查看中文文档了 Shift Ctrl O&#xff1a;可以弹出翻译框 选中要翻译的文本&#xff0c;右键选择翻译或者使用快捷键&#xff1a;Shift Ctr…

2020版的idea中文插件安装

2020版的idea中文插件安装 1. 打开idea&#xff0c;进入创建project界面 2.选择中文插件 3.搜索Chinese插件 4.重启IDE 5.重新打开就是中文界面

idea无法识别中文

开始修改idea之前&#xff0c;建议先查看自己代码的编码格式&#xff0c;用Notepad打开之后&#xff0c;点击上方编码&#xff0c;就能看到编码格式。我是因为git的原因&#xff0c;导致拉下来的代码是默认编码&#xff0c;一个文件一个格式。修改git编码的方法自行百度。 在解…