5分钟成为车联网专家|如何实现C-V2X技术突破把住车联网发展命门

article/2025/10/14 9:57:46

C-V2X被视为5G最有前景的应用之一,是业界热点。首先,简要介绍智能驾驶与C-V2X融合发展的必要性和建设中的技术问题;然后,结合V2X整体解决方案,研究各网元的功能定位、关键技术趋势、难题与产品形态;接着,梳理典型的车联网业务,给出一个典型业务的流程图;最后,展望车联网未来发展中需要关注的关键技术。

原标题:《C-V2X车联网关键技术与方案概述》

作者:董振江、古永承、梁健、黄振江、王杰、李大成

全文12000字,预计阅读30分钟

01 引言

自动驾驶代表了未来汽车的发展方向,近些年发展迅猛,单车智能的无人驾驶是焦点。以谷歌、百度为代表的互联网公司,新兴自动驾驶厂商和传统汽车厂商都积极推出了自己的研发计划,L2、L3级自动驾驶取得长足进步(2018年,美国汽车工程师学会(Society of Automotive Engineers,SAE)发布了J3016标准文件,将自动驾驶分为L0~L5共6个等级),宝马、博世、标致、日产、现代、德尔福等车企正在制定自动驾驶 L5级规划。然而,L5级无人驾驶,远比开始预期难得多。自动驾驶完全建立在单车智能上,对感知、决策和控制提出了极高要求,随着智能等级提高,技术难度呈指数级上升,成本也会显著增加。即使实现L4甚至L5级自动驾驶,因其自身感知和决策的局限性(如视野被遮挡、意图误判等)依然无法应对各类突发事件,导致安全事故发生;此外,道路拥堵、通行效率不高问题依然无法解决。如果车与车(vehicle to vehicle,V2V)、车与路(vehicle to road, V2R)、车与云(vehicle to cloud,V2C)服务等及时通信协商,不仅智能驾驶难度会降低,而且驾驶将会更安全,交通效率也会更高,因此车联网技术应运而生,在国内外都受到高度的重视。业界已经达成共识,基于车联网的车路协同,可大大弥补单车智能感知和决策上的不足,推动自动驾驶早日落地,车路协同与单车智能化融合发展才是王道。

车联网的通信标准分为专用短程通信(dedicated short range communication,DSRC)和蜂窝车联网(cellular vehicle to everything,C-V2X)两种主流技术路线,DSRC 由美国主导,V2X (vehicle to everything)是基于蜂窝网通信技术演进形成的车用无线通信技术,由 3GPP 推动,是后起之秀,在通信范围、容量、速度支持、抗干扰和安全等技术上更为先进,与5G珠联璧合的发展前景更被看好,我国坚定地选择了C-V2X路线,也是众多汽车厂商的选择。C-V2X 通过车与车(V2V)、车与设施(vehicle to infrastructure,V2I)、车与人(vehicle to pedestrian,V2P)、车与网(vehicle to network,V2N)交互等,提升了自动驾驶车辆的感知广度和深度,不仅能够提高驾驶的智能性和安全性,而且能够整体提升交通效率。据估算,基于C-V2X的车路协同能减少50%单车智能遇到的问题,降低成本至少30%,将单车智能落地时间提前2~3年,同时,还可以预防96%的交通事故,提升整体交通效率15%以上。

中国相继发布系列重大政策,推动C-V2X在驾驶安全、交通效率、信息服务等方面向更加安全、协同、智能、绿色演进。

C-V2X车联网的建设与运营,牵扯到汽车、通信、交通、城建、芯片、服务器、设备、算法、服务商和运营商等众多参与者,当前技术、标准、产品、实现方案、运营方案和商业模式等存在诸多不确定因素,对C-V2X的健康、快速发展造成了不利影响。本文从车联网建设的角度,探讨分析各网元的功能定位、技术趋势、难题、产品形态,提出产品研发和网络部署的建议,为V2X顺利发展提供参考。

02 V2X车辆协同整体方案

车路协同网元连接示意图如图1所示。

图1   车路协同网元连接示意图

整体方案从逻辑上分为以下3层。

·终端,包括车载单元(on board unit,OBU)、智能汽车和人(携带智能终端、App)等。

·边缘,主要包括路侧系统(road side system, RSS)和区间多接入边缘计算(multi-access edge computing,MEC)单元。其中,路侧系统从逻辑上包括路侧通信单元 RSU (road side unit)、路侧感知单元(雷达、摄像头、交通信号灯与指示牌、气象环境感知单元等)和路侧计算单元(MEC);区间MEC 综合处理来自 V2X 云服务平台和多个路侧系统的信息,并与V2X云服务平台、RSS实现交互。

·云端,V2X云服务平台(以下简称V2X平台),接收来自终端、边缘等的信息,进行综合分析处理,为边缘和终端提供服务、综合调度与优化,提升交通效率和驾驶安全。

系统中各网元通过消息交互连接,提高终端的全息感知与智能处理能力,提升交通安全水平;边缘和V2X云平台接收终端信息,通过大数据分析挖掘和人工智能算法,优化调度提高系统交通效率,为终端提供信息服务。

03 V2X平台

车联网V2X平台提供车路协同服务,综合利用通信、云计算、人工智能、大数据、物联网、移动互联网、高精度定位与地图等技术,实现人—车—网—云之间的高效协同,提升驾驶安全和整体交通效率,提供各类增强服务,促进节能减排和便捷监管,支持车路协同与自动驾驶的联合演进。同时,平台提供丰富的开放接口,适应未来车联网全场景的V2X服务。

V2X平台系统功能如图2所示。各模块具体介绍如下。

图2   V2X平台系统功能

·统一接入。实现对OBU、MEC、RSU、感知单元等网元和各服务系统的信息接入与适配。

·综合感知。获取车联网全网和全生命周期的信息,对全网形成全面的综合感知,实现综合信息的汇聚与存储。

·智能分析。利用大数据技术和AI算法,实现多维数据的智能分析,形成提示、告警、决策、预测、根本原因分析等各种服务信息。

·调度优化。根据综合感知信息,结合交通需求,通过AI算法实现城市级、区域级、干道级或者高速公路级等优化调度方案,提升交通效率。

·高精度地图服务。为自动驾驶提供高精度的地图服务,并根据交通策略,与边缘、终端进行交互获取道路实时状态等,动态更新高精度地图。

·车辆管理。与汽车厂商结合,提供车辆在线监测、故障诊断、在线升级、设备更换提醒、固件升级、服务升级、紧急救援等服务。

·运营管理。主要包括应用管理、计费管理、外部服务管理、区域/边缘管理、用户管理、能力开放、能力聚合和应用托管管理等功能。

·信息服务。V2X将平台智能分析、调度优化、运营管理、高精度地图服务等的结果以消息的方式,与各业务单元进行交互,提供服务,如实时更新交通拥堵状态、气象环境信息、交通事故状况、车流量、实时交通管制信息、事故高发路段提示等,下发至路侧单元,路侧单元转发给车载单元,也可由车载单元主动获取。

·运维管理。实现系统设备管理、终端管理、边缘管理、拓扑管理、事件管理、事件定向分发、在线标定等车路协同综合管理服务,并实现对各网元的综合监控、异常告警与在线升级更新。

·安全与隐私。车联网参与方众多,运行中产生大量的数据,牵扯到系统安全与个人隐私保护,需要从技术和管理上做好防护,保障车联网健康发展。

·能力聚合、开放与应用托管。车联网可聚合各种社会服务能力(如车企、高精度地图服务商、运营商、信息服务商、娱乐服务商等);将车联网自身的数据和能力开放,由授权第三方开放个性化服务;V2X平台可提供开发、测试、部署和应用托管平台,进一步降低第三方服务商的开发、部署和运维难度。

未来技术趋势具体如下。

·多维数据分析技术。动态获取车路协同系统信息,综合分析多维数据信息,找到问题发生原因或者事情的关联关系,提升交通管理水平。

·动态信息服务技术。及时精准地将各类交通信息动态地发布到边缘和终端;与车辆厂商服务结合,及时提供车辆状态通知、设备提前预警、车辆在线诊断服务和管理;与服务提供商合作提供专有服务,如娱乐服务、信息服务等。

·系统调度与优化技术。基于V2X信息大数据利用人工智能算法实现系统调度优化,如动态交通诱导、动态红绿灯调控、动态管控、更改道路标志设置等,这是V2X平台发展的重要技术趋势。

·动态高精度地图管理服务技术。用于自动驾驶的高精度地图,不仅仅是高精度地图服务商提供的定位精准(满足自动驾驶的需求),而且要与交通实时状态融合(如临时管制、交通事故、环境异常等),这是未来高精度地图服务的重要技术趋势。

·服务能力开放技术。将数据和能力开放,提供开发、测试、部署和运维的支撑,方便第三方便捷开发业务。

·安全与隐私的保障技术。保障车联网系统数据安全,充分保护各方数据隐私,将传统方法与可信计算、区块链等技术结合。

·高速大数据处理技术和 AI 算法技术成为车联网智能化的核心能力。城市级要求平台具备每秒千万级至上亿级条的处理能力,并从感知能力增强走向认知能力提升。

04 边缘系统


4.1 MEC

MEC 是车路协同边缘侧综合信息处理中心(即边缘大脑),可分为路侧MEC和区域MEC。

·路侧MEC接收来自路侧感知单元(雷达、视频、交通信号、智慧锥桶、环境信息、RFID等)、车载单元和V2X/区域MEC等的信息,进行分析、检测、跟踪与识别等处理,将处理后的消息发送给RSU,RSU通过Uu接口或者PC5接口发送给车载单元。

·区域MEC是车路协同区域管理与服务中心,接收来自路侧MEC和V2X平台的信息,进行综合分析处理决策,并及时地将处理结果与路侧MEC和V2X平台交互。

MEC系统功能框架如图3所示。

图3   MEC系统功能框架

4.1.1 系统功能

MEC提供各类综合信息的存储能力,并与区域MEC或者V2X平台交互。

·统一接入。实现对OBU、RSU、感知单元、V2X平台和MEC等网元信息的接入与适配。

·感知融合。获取本区域人、车、路、环境和车联网系统信息,对区域内形成全面综合感知,实现综合信息汇聚与存储。

·智能分析。利用大数据分析和人工智能算法,实现多维数据智能分析,形成区域内的提示、告警、决策、预测、规划、根本原因分析等各种服务信息。

·区域调度优化。根据终端业务请求,区域车辆密度、道路拥堵严重程度、拥堵节点位置以及车辆目标位置等信息,对路况进行分析和统一调度,对车辆开展导航调度优化,改善拥堵状况;实现区域范围内车辆协同、车辆编队行驶等功能。

·高精度地图服务。MEC存储动态高精度地图信息,为OBU提供区域实时高精度地图服务,减少由云端服务带来的时延;结合路侧和车辆实时信息,在发现高精度地图存在偏差时,更新该区域高精度地图状态,为 OBU 提供更准确的实时高精度地图服务;同时将更新后的高精度地图信息发送给区域MEC和V2X平台。

·信息服务。MEC将本区域/路口智能分析、调度优化、高精度地图服务、V2X平台通知等结果以消息提供服务。实时交通信号灯消息、实时交通拥堵状态、气象环境信息、交通事故状况、车流量、实时交通管制信息、事故高发路段提示、异常告警等;可为车辆提供音/视频等多媒体休闲娱乐信息服务、区域性商旅餐饮等信息服务;车辆在线诊断服务。信息通过RSU转发给车载单元,也可由车载单元主动获取。

·系统管理。实现系统设备管理、业务配置、区域事件管理、区域事件定向分发等车路协同综合管理服务,并实现对各网元综合监控、异常告警与在线升级更新/固件升级等服务。

·安全。系统运行中产生大量的数据,牵扯到系统安全与个人隐私保护,需要从技术和管理上做好防护,保障车联网健康发展。

·开放、赋能。将MEC能力封装提供给授权的第三方,由第三方开发特色服务。

4.1.2 技术趋势

(1)雷达与视频信息融合技术

雷达和视频是路侧最主要的感知单元,雷达和视频具有很好的互补性,一般情况需要同时部署。雷达准确地感知到速度与位置信息,目标分辨能力不足,视觉能准确感知目标(人、车辆属性、非机动车、事件等),无法准确感知位置和速度。雷达和视频的融合,需要将两个不同视野下的目标对齐,将两个传感器下同一目标对准,即实现同一目标的融合,这样就可准确识别目标和目标的位置、速度,这也是自动驾驶的关键技术。路侧与自动驾驶部署和实现目标不同,自动驾驶以自身为中心进行感知和识别,而路侧需要感知全景和中远距离,目标更多,且传感器的融合难度更高,特别是多传感器融合和信息重建。不同场景差异大,技术和工程实施都存在难点,需要针对性研究和实现,业界尚未有完全成熟的解决方案。

雷达与视频的实时融合技术是路侧感知的最关键的技术趋势,需要解决的问题:双方目标一致性和弥补对方传感中的弱点,检测、跟踪与识别是关键;功耗和散热,如何在保证准确率的情况下采用轻量化模型;选用合适的硬件降低成本。

(2)多维信息融合技术

除雷达和视频信息外,MEC还接收路侧的红绿灯等交通信号、来自V2X云服务平台的信息或者相邻MEC的信息、车载终端的信息,需要MEC做综合的信息处理,信息融合将以车联网业务为中心。

(3)MEC主机实现技术

MEC 路 侧 的 硬 件 平 台 如 何 选 择:“CPU+GPU”、FPGA和AI芯片?路侧MEC散热是关键,采用GPU需要配置风扇,对环境要求高,需要保证在路侧长期稳定运行;FPGA 成本低、功耗低,对研发团队的技能要求高;采用 AI芯片功耗和灵活性都有保证,成本相对合理,方案会成为主流方案。

(4)及时区域高精度地图服务技术

路侧 MEC 与路侧感知单元协作实时感知路侧的整体状况,将信息与高精度地图服务商结合,提供融合实时的高精度地图服务,并与V2X平台的高精度地图服务保持同步,车载终端从路侧MEC获得更及时的高精度地图服务。

4.1.3 产品形态

(1)路侧独立MEC

随着车路协同的不断开展,MEC的重要性将日益凸显,功能要求与时俱进,在车路协同的起步阶段,将大概率以独立的方式部署,形成独立的产品。

(2)路侧MEC与路侧通信单元一体化

路侧通信单元的功能相对独立和稳定,性能与MEC紧密相关,同一厂商将两个硬件一体化,不仅节省成本,而且采用内部接口还能提升通信和处理效率。应该会是车路协同的主流形态。

(3)路侧MEC与雷达、视频传感设备计算单元一体化

在标准十字路口激光雷达至少需要部署2个,双方信号融合实现360°覆盖,减少或者消灭盲区,雷达的信息处理需要专门的计算单元。视频信号检测、跟踪和识别等智能化处理需要专门的计算单元。实现视频与雷达的信息融合需要计算单元,将计算单元统一部署于MEC是最好的选择,有利于系统优化和成本最小化。毫米波雷达的点云数据较稀疏,需要处理的数据量较小,对计算能力的要求较低;激光雷达的点云数据稠密,对检测识别的算力要求较高;视频数据量最大,检查识别所需的算力要求最高。

(4)雷达与视频的检测、跟踪、识别算法所需的计算平台处理如何选择是个技术问题

方案一,每个雷视一体机自身可具备完备的计算能力;方案二,将雷达、视频的传感器和计算平台合一,由计算能力路侧MEC提供。以十字路口为例,至少需要两台激光雷视一体机,或者 4 路毫米波雷视一体机,或者两者同时部署。这样就需要由MEC将信息进行融合处理,雷视一体机与路侧MEC是一对多的关系,将计算平台合一是合理的选择,即将雷达、视频算法融合的计算平台与MEC计算平台融合,会有效地降低建设成本。实现计算平台硬件一体化应是大势所趋。

(5)路侧MEC融入区域MEC

该方案单独部署路侧MEC,功能由区间MEC实现,具有技术可行性。将雷达、视频、交通信号等原始信息实时传送到区域MEC,需要网络支持,如果采用5G,需考虑流量费用和网络稳定性,且占用公用通信资源,运行成本相对较大;处理及时性稍差。本地处理时延最小,有故障影响面更小。随着基础设施日益完备,路侧MEC上移融入MEC的方案会成为可选项。

(6)车联网区域MEC

如由通信运营商建设MEC,应采用基础网络MEC,为车联网MEC提供基础存储、计算能力,不用独立建设区域MEC。

4.2 路侧感知单元

路侧感知设备主要有雷达、摄像头、交通信号灯与指示牌、智慧锥桶、环境传感器等,其中交通信号灯与指示牌、智慧锥桶和环境传感器的信息相对标准,信号及时接入MEC是关键。这里主要介绍雷达与视频的融合。

视频已经成为路侧的基础设施,雷达与视频融合(雷视)正日益成为路侧标配感知单元,能实时感知目标的位置、速度和种类,主要有激光雷达和毫米波雷达,更小巧、更精确、更智能、更便宜,代表了雷达发展方向。

4.2.1 雷达

(1)激光雷达(LiDAR)

利用激光束主动探测目标,能够不受光照影响地全天候工作,通过激光测距技术实时感知环境信息,获得精确可靠的三维数据。按照光束操纵方式,激光雷达主要分为机械式、微机电系统(micro-electro-mechanical system,MEMS)、光学相控阵(optical phased array,OPA)技术和Flash快闪,后面 3 种为固态雷达。机械式多线束激光雷达是当前主流,技术成熟度高,但体积偏大;固态雷达代表了未来方向,其中 MEMS 和 Flash快闪技术更受青睐。固态雷达普遍具有尺寸小、寿命长、精度高、测距远、方向可控性好、扫描速度快的优点,当前主要缺点是视场角小(水平120°、垂直 20°~40°,标准十字路口至少需要 2台)、受雨雪雾天气影响很大、非全天候,这也成为众多厂商技术提升的方向。路侧激光雷达的选型与自动驾驶有不同之处,对体积和功耗等相对不太敏感,但对工程部署、长期稳定工作、性价比和在线运维升级等提出了更高要求。

路侧复杂场景对高线束激光雷达环境感知方案需求增加,激光雷达线数在不断增加,检测识别精度提升很快,128 线混合固态雷达测距可达200 m、最小分辨率0.1°、垂直视场角40°。基于激光雷达的点云数据和机器学习算法可实现较好的检测识别效果。目前不少雷达厂商自身算法能够实现大车、小车、行人和非机动车等识别,车辆识别距离近百米,人的识别距离在50 m左右。准确率与基于视觉的方案相比,无论是种类细分,还是准确率都有较大差距。

激光雷达售价偏高,对快速普及造成了较大影响,相信随着技术和生产工艺的日益成熟,性价比会快速提升,呈现出摩尔定律的趋势。

(2)毫米波雷达

毫米波雷达被广泛应用于高级驾驶辅助系统中,技术相对成熟,具有全天候、探测距离远(大于200 m)、价格低的优势。毫米波雷达主要包括芯片、天线、控制系统以及算法,其中芯片主要由德州仪器、恩智浦、英飞凌提供,技术竞争体现在天线、控制系统和算法上,国内厂商在算法上有很大的提升空间。我国毫米波雷达主要在24 GHz、77 GHz、79 GHz频段,路侧毫米波雷达选择77 GHz频段。79 GHz频段雷达是众多厂商未来争夺的热点,带宽更高(比77 GHz要高出3倍多)、性能更强(分辨率可达5 cm),尚未大规模量产。

毫米波雷达未来技术发展趋势:更高频率,将向120 GHz、200 GHz更高频段发展,探测距离和成像精度会大为提升,控制成本是关键;天线技术,利用5G中的大规模MIMO技术提升效率和角分辨率,实现传统毫米波无法实现的物体形状识别和行人检测等,傲酷等通过理论创新和算法,通过高倍虚拟 MIMO,将角分辨率提升了10倍,如果能稳定量产,该突破非常有意义;前端收发组件,高集成化的MMIC成为了主流,在工艺上逐步向CMOS方向发展;算法提升,将点云数据通过机器学习算法实现物体的检测、跟踪与识别,大幅提升分辨率和准确率,潜力巨大。

4.2.2 高清摄像机

路侧应用最广,成熟度高,优势是目标识别程度高,劣势是受光线、气候等因素影响大,难以准确判别位置、速度。高清化、一体化和智能化代表了未来发展趋势。

雷达、视频性能对比见表1。

4.2.3 产品形态

路侧精确感知需雷达和视频信息融合,发挥双方优势。雷达与视频信息融合,需要视野和目标的对齐,工程便捷部署是关键,分体设计加大工程实施难度,从结构上应考虑雷达与视频一体化设计(简称雷视一体机),应是未来主流产品形态(特别是毫米波)。同时,将感知单元与计算单元分离,计算单元融合统一在MEC算法实现、性价比和部署上都有优势,不需要每个雷视一体机都配置昂贵的计算与存储单元。

4.2.4 部署建议

城市道路路侧雷达应以激光雷达为主,高速道路应以毫米波雷达为主,高清摄像机是默认选项,雷达与视频融合分析;城市主干道、交叉路口等地点建议同时部署视频、激光雷达和毫米波雷达,多类传感器融合分析,完成目标的精细化分析。雷达完成位置、速度、方位角和粗分类的检测识别,其中激光雷达检测跟踪100 m内目标、毫米波检测跟踪 100 个以上目标,摄像机用于精细目标的检测与识别。常见的是激光雷达对角部署,毫米波雷达和视频与道路平行部署,视野更广。

4.3 路侧通信单元

RSU相当于移动网络基站,主要提供V2X通信、管理和安全功能。

(1)通信功能。接收来自MEC或者V2X平台的信息,通过PC5广播给道路交通参与者;负责收集OBU等道路参与者的上传信息,并通过固网或者Uu接口上传至MEC或V2X平台。

(2)管理功能负责完成设备认证、管理与维护。

(3)安全功能负责保障RSU设备自身及与其他交互设备之间信息交互的安全。

为了解决V2X通信的一致性和稳定性,RSU通常会采用独立协议栈方案,协议栈由各层(包括消息层、网络层和接入层)协议规范、安全标准以及对应技术要求规范组成,接入层由LTE-V2X或5G-V2X无线模组实现,网络层、消息层、安全及相应管理模块构成RSU的协议栈软件部分,提供标准化统一的通信、管理和安全功能。

现网RSU主要通过LTE通信,将逐步升级为5G网络。衡量RSU的指标主要有以下4项。

·覆盖范围。目前覆盖一般是 200 m,如何扩大覆盖范围是关键,可有效降低部署和运营成本,在高速公路等环境中更为明显。

·时延。在特殊的业务场景(如远程驾驶和实时干预等)中,对时延要求在毫秒级,需要系统稳定保障。

·消息吞吐能力。目前来自终端上传的数据量不大,随着业务种类的增加和实时性要求,在拥堵路口等环境中需要实时接收和处理来自终端的消息,会对RSU的消息处理能力提出很高的要求。

·安全性。除传统的安全之外,PC5无线接口的开放性带来了更多安全隐患,需要从接收和发送两个维度进行防范,特别是广播接收带来的隐私安全。

路侧边缘设备是C-V2X车联网系统的核心单元,安全风险需要综合考虑系统和终端安全,系统考虑接入、系统、应用、数据和运维(路侧设施特殊性带来的风险)等层面,除正常安全、加密、授权和认证手段外,建议引入可信计算保障系统端到端的可信性,引入区块链来保障数据访问和权限控制的可追溯性。

05 车载单元

自动驾驶车辆通过车载单元接入车联网,接收来自车联网的信息,并将车辆的自身信息广播给周边的 OBU 和 RSU,实现双向通信,OBU的部署是实现V2X产业化落地应用的前提与关键环节。OBU 实现通信、管理、高精度定位和安全功能。

·通信功能,完成 BSM 消息的上报、V2X消息的接收与解析、CAN数据的读取与解析、消息的展示与提醒。

·管理功能,负责设备的认证、管理与维护。

·高精度定位支持。

·安全功能,负责保障 OBU 设备自身及与RSU、V2X平台、MDC等交互对象之间信息交互的安全。需要考虑接入(各类物理接口和无线接口)、设备(访问控制、固件逆向、升级、权限、漏洞)、应用软件(漏洞与逆向)和数据。除通用安全手段外,建议引入可信计算,从终端的启动开始通过可信链的传递来保障终端的全过程可信与安全。

基于C-V2X的OBU通常采用C-V2X的“车规模组+车规主控”的硬件方案,车规主控提供CAN 接口与车辆通信获取车辆相关信息,Wi-Fi接口与车载平板通信实现信息展示和辅助驾驶,控制C-V2X模组和周边OBU、RSU等通信,接入车联网。

目前,在C-V2X芯片方面,华为技术有限公司推出了支持 LTE 和 LTE-V2X 的双模通信芯片Balong765、支持“5G+V2X”的双模通信芯片Balong5000;中国大唐集团有限公司发布了 PC5 Mode 4 LTE-V2X 自研芯片;高通公司发布了支持PC5单模的9150 LTE-V2X 芯片组,计划2020年下半年推出支持“5G+V2X”的双模通信芯片SA515M,未来“5G+5GNR-V2X”双模方案是必然趋势。

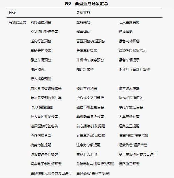
06 车联网典型业务与趋势

车联网典型业务主要分为4类:驾驶安全类、交通效率类、信息服务类、管理综合类,具体见表2,这是目前各规范制定的主要业务。

从业务实现方式上可分为V2V、V2I、V2P、V2N和融合式。V2I和V2N可以实现更大范围和更复杂的业务,可以做出局部或者整体最优的规划,并能从感知角度扩大车辆感知范围、深度和广度,减少单车智能面向的问题数量和难度。

典型场景主要有封闭/半封闭园区、高速公路、城市道路和普通道路,实现难度也逐步增大,车联网也将发挥越来越重要的作用。还有一类特殊场景下的应用值得关注,如危险或者恶劣环境下的车辆驾驶,远程或者自动驾驶具有特殊意义,如矿山、危化车辆驾驶等。

后续随着业务场景的丰富,将会有更多的增强业务出现,MEC将发挥越来越重要的作用,可以实现复杂的增强业务,图4 给出了特殊车辆优先通行场景流程示意图。


图4   特殊车辆优先通行场景流程示意图

07 结束语

车联网开始进入快速发展阶段,特别是在我国,车联网将会与5G协同发展成为经济领域的重要亮点。目前,车联网的基本技术规范已经初步确定,众多厂商正在推出相关的车联网产品和解决方案,还存在如下问题需进一步推进。

(1)业务和产品的规范还有待进一步细化和完善。

(2)车联网安全至关重要,一旦受到恶意攻击,不仅是数据的泄露,还有可能导致更大的安全事故。需要端到端地考虑安全性,保障信息的完整性、机密性和抗重放攻击,重点关注车联网自身的特殊性,不限于加密、认证、权限、控制、审计、漏洞检测、安全加固等策略,从自身可信上引入可信计算,通过可信根的传递确保系统中各环节的可信性,将可信与安全融合,从而在整体上保障系统的安全与可信,这是根本的解决措施。还需要引入区块链技术,在溯源、授权使用等方面保障数据的完整性和不可篡改性,保障隐私的安全。同时,车联网安全是个系统工程,需要从被动防御走向主动防御,做到快速事后处理(构建快速响应、攻击溯源和风险预案机制)、及时事中防御(形成安全事件监控、应急响应和快速止损方案)和完善事前预判(风险评估、威胁情报、大数据分析)。

(3)隐私保护,需要结合车联网自身的特点开展,一方面是系统的防护,另一方面要充分考虑通信的影响,特别是PC5公开性带来的影响(恶意收集,伪基站和OBU合法身份的滥用等),从技术上和法律上双向配合。

(4)产品与应用场景的融合。针对城市交通、高速、园区和特殊场景(如远程控制与远程驾驶等),采用的技术和产品形态可以更有针对性。这些问题的研究与解决将进一步推动车联网的顺利发展,期待全面车联网时代的早日来临。

(5)利用区块链技术。车联网建设和运营参与方众多,存在大量信息交互,且各方利益诉求不一,不易形成可信任的单一方,而利用区块链的防篡改、可追溯特点,实现车联网全生命周期信息的存取与共享,结合共识、智能合约、链上链下数据互通等技术,实现价值链上流程的自动化与智能化,有利于促进各参与方的信息共享与合作,开展丰富的业务和服务。

[作者简介]

董振江(1970-),男,博士,高新兴科技集团股份有限公司首席科学家,深圳市人工智能行业协会会长,国务院特殊津贴专家,中国人工智能学会常务理事、中国计算机学会理事,长期从事通信、云计算、大数据和人工智能等的研发工作,主要研究方向为人工智能与车联网 。

古永承(1973-),男,高新兴科技集团股份有限公司董事、执行副总裁,广东省物联网协会专家委员会成员,深圳市青年科技人才协会常务副会长,深圳市物联网智能技术应用协会副会长,长期从事通信、物联网和车联网领域研究和市场、品牌工作 。

梁健(1986-),男,高新兴科技集团股份有限公司车联网产品经理,参加编写《GB/T物联网边缘计算第1部分:通用技术要求》等国家标准,长期专注于车联网领域研究,负责广州车联网先导区等项目的落地 。

黄振江(1967-),男,高新兴科技集团股份有限公司中央研究院副院长,长期从事和负责通信、物联网等嵌入式终端产品的研发工作,主要研究方向为智慧城市泛物联网场景化产品 。

王杰(1989-),男,高新兴科技集团股份有限公司大数据部门经理、高级系统架构设计师,拥有多项云计算及车联网专利和软件著作权,参与多项车联网标准的制定,主要从事云计算与车联网方向的研发工作 。

李大成(1978-),男,高新兴科技集团股份有限公司车联网行业总监,全国道路交通管理标准化技术委员会委员(SAC/TC576),主要研究方向为智能交通、车联网技术 。

END

▎推荐阅读

  • 5G发展的五大动力和四大挑战

  • 5G车联网十大产业化趋势

  • 从《长安十二时辰》看车联网

  • 5G车联网产业发展的冷思考

  • 5G车联网标准的演进之路

  • 5G如何由浅入深赋能工业互联网

  • 一直想当5G老大的美国,现在进展怎样了?

  • 美国(V2X)发展现状与反思

  • 美国网联自动驾驶现状分析和启示

  • 5G:狂欢终将落幕 行业正待启航

  • 人车路网云五维协同发展5G车联网

  • 使能千行百业,网络切片你行吗?

  • 智能网联车载终端渗透率提升之道

  • 5G智能网联路侧设备覆盖率提升探索

  • 5G网络切片的七种武器(一)

  • 5G网络切片的七种武器(二)

  • 从“四跨”测试看车联网产业现状和趋势

  • 韩国5G商用情况解析

  • 韩国5G产品定价及营销策略剖析

  • 5G最新进展深度解析——全球市场篇

  • 5G网络切片的七种武器(三)

  • 5G最新进展深度解析—国内市场篇

  • 5G网络切片的七种武器(四)

  • 5G最新进展深度解析——技术应用篇

  • 5G最新进展深度解析—全集完整版

  • 日本5G商用进展分析报告

  • 5G车联网业务演进趋势探索

  • 5G网联切片的七种武器(五):切片商城

  • 智能网联(车联网)示范区发展现状分析—华东篇(上)

  • 智能网联(车联网)示范区发展现状分析—华东篇(下)

  • 智能网联(车联网)示范区发展现状分析—华中篇

  • 智能网联(车联网)示范区发展现状分析—华北篇

  • 智能网联(车联网)示范区发展现状分析—华南篇

  • 智能网联(车联网)示范区发展现状分析—西南篇

  • 车联网的春天,11部委联合发文推进车联网产业高速发展(附全文)

  • 从“云监工”说起,盘点5G战疫背后的那些事儿

  • 深度报告:车联网迎来关键政策窗口,示范区建设如火如荼(附下载)

  • 智能网联(车联网)示范区发展现状分析—东北西北篇

  • 深度报告:科技风口,智能网联(附下载)

  • 5G网络切片的七种武器(六)

  • 深度调研车路协同智慧高速全国建设情况(上)

  • 深度报告 : 车联网——新基建重要方向,5G应用明珠

  • 深度报告:一文看懂通信新基建五大方向

  • 深度报告:疫情“震中”的欧洲,5G商用如何化“危”为“机” 

  • 伴工信部加快5G发展东风,车联网规模部署时代一触即发

  • 深度调研车路协同智慧高速全国建设情况(中)

  • 信通院发布《工业互联网产业经济发展报告2020》(附下载)

  • 新基建缘何5G打头阵?

  • 深度报告(附下载):2020-2023中国高级自动驾驶产业发展趋势研究

  • 5G消息取得成功的四大关键和三种可能

  • 2020中国5G发展及行业应用探索报告(上)

  • 2020中国5G发展及行业应用探索报告(下)

  • 冻结在即,提前揭秘5G Rel-16标准重要组网技术

  • 深度调研车路协同智慧高速全国建设情况(下)

  • 一文读懂智慧高速车路协同现状与未来(附现状合集)

  • 完整视频,超多干货!车联网助力自动驾驶和智慧交通再提速

  • 5G技术成为中国新经济的主引擎

  • 深度报告:中国5G产业链五大发展趋势2020

  • 城市级智能网联示范区情况全扫描

  • 智能网联封闭测试场和开放道路测试政策情况全扫描

  • 5G移动通信技术基本介绍(附92页PDF下载)

  • 揭秘边缘计算新晋“网红”——5G MEC深度解读第一弹

  • 5G将如何改变建筑业

  • 2020年全球无线市场竞争格局分析报告

  • 2019年-2020年7月城市级智能网联招投标项目情况全扫描

  • 城市级智能网联示范区建设内容、建设路径、最新趋势及挑战

  • 2020中国车联网商业模式分析报告

  • 一图读懂3GPP R16(附思维导图下载)

  • 智能网联汽车产业链全景图 2020

  • 一文读懂5G R16标准究竟讲了些什么

  • 普通老百姓对5G“无感知”背后,5G究竟如何影响消费?

  • 完整视频及干货 | 吴冬升:车联网跨产业融合创新应用探索

  • 2020卖爆了的5G手机-市场年中盘点

  • 头部公司的Robotaxi何时能拿掉安全员?

  • 如何从无到有打造一辆自动驾驶车?(硬件篇)

  • Robotaxi和车联网会擦出什么爱情火花

  • 一图读懂5G定位(提供完整思维导图下载)

  • 自动驾驶应用场景与商业化路径2020(附157页PDF全文下载)

  • 深度报告 | 工业4.0 x 工业互联网:实践与启示(附55页PDF全文下载)

  • 一文读懂智能网联封闭测试场的现状和挑战

  • 解密5G新基建浪潮下的“智慧杆塔”缘何火热

  • 深度报告 | 新基建助力下,车路协同产业发展研究

  • 深度报告 | 腾讯未来交通白皮书2020(附全文下载)

  • 一文读懂5G基站节能技术

  • 深度报告 | 4G应用启示录与5G应用展望

  • “车联网+”创新专题 | 全局、区域、微观多维创新构建新型智慧交通

  • 连玻璃都穿不透的毫米波如何构建全球千亿级市场?

  • 专题 | 边缘计算如何促进 “互联网+”智慧能源乘风破浪?

  • 5分钟成为车联网专家|智慧高速如何破局实现车联网最先商用落地

  • 全球智能网联汽车产业深度报告:未来已来 掘金智能网联汽车时代

关于我们

「5G行业应用」是聚集TMT行业资深专家的研究咨询平台,致力于在5G时代为企业和个人提供客观、深入和极具商业价值的市场研究和咨询服务,帮助企业利用5G实现战略转型和业务重构。本公众号专注提供5G行业最新动态及深度分析,覆盖通信、媒体、金融、汽车、交通、工业等领域。


http://chatgpt.dhexx.cn/article/nOC77lCr.shtml

相关文章

DAMS峰会:解读ES搜索平台、AI中台、DataOps、机器学习等大数据技术精要

DAMS峰会:解读ES搜索平台、AI中台、DataOps、机器学习等大数据技术精要 dbaplus社群 今天 近年来,因数据衍生、关联、发展起来的技术层出不穷,我们不断探索数据从资源转化为资产的方法,又面临在数据共享和互通中引发的安全隐患&am…

携程、快手、平安银行、哈啰出行是怎么落地数据治理和DataOps的?丨DAMS峰会...

近年来,因数据衍生、关联、发展起来的技术层出不穷,我们不断探索数据从资源转化为资产的方法,又面临在数据共享和互通中引发的安全隐患;我们迫切希望进行企业核心数据库的开源化、国产化替换,又碍于“恐龙级”老旧系统…

主流前端UI框架

1、Element UI 适用于PC端页面开发样式,一套为开发者、设计师和产品经理准备的基于 Vue 2.0 的桌面端组件库。 官网地址:https://element.eleme.cn/#/zh-CN 2、有赞UI 适用于手机端页面的开发样式,轻量、可靠的移动端 Vue 组件库&#xf…

【前端框架】当前基于bootstrap框架的几种主流前端框架

一 概述 当新开发一个项目或产品时,技术选型是一个不可缺少的环节,在软件架构中有着举足轻重的作用,可以这么说,技术选型的好坏直接影响项目或产品的成败优劣,因此,在进行软件架构时,一定要想…

前端主流图表框架

文章目录 一 echarts1.简介:2.使用:1.代码:2.效果:3.代码2:4.效果2(鼠标移动有定位效果): 二 Emprise JavaScript Charts(英文版不好阅读,访问慢&#xff0…

主流前端框架下ArcGIS API for JavaScript的开发

在工作之余利用周末的时间录制了一门ArcGIS API for JavaScript的零基础开发课程,相关信息如下。 课程介绍 课程详细介绍请看如下地址中的视频介绍。 课程特点 课程所用API为目前最新版ArcGIS API for JavaScript 4.14课程所用的主流前端框架为Vue和React 课程…

angular-6大主流前端框架(一)

小编我最近做的项目中前端用到了angular,全因心中无货,特来补货。我们先对比一下前端框架。 【我是否需要使用框架?】 如果不尝试回答这个问题就是我们的失职,这越来越成为社会上某些人的口头禅,在网络平台上的争论也…

3大主流前端框架对比

2019独角兽企业重金招聘Python工程师标准>>> 框架对比 AngularReactVue.js组织方式MVC模块化模块化数据绑定双向单向双向模板能力强大自由简介自由度较小大较大路由静态路由动态路由动态路由 适用场景 Angular:后端开发人员构建CURD类型应用 React&#…

主流前端框架实现原理

主流前端框架都遵循组件化开发模式,根据更新粒度可以分为应用级、组件级和节点级。他们的实现原理均为UIf(state) 即框架内部的运行机制根据状态渲染视图 应用级代表:React 组件级代表:Vue 节点级代表:Svelte、SOLID 一、 节点级更新框架…

三大主流前端框架介绍VUE 、React、Angular

当前,三大主流前端框架分别是Vue、React、Angular这三个框架。 Vue 是一个构建数据驱动的Web界面的库,准确来说不是一个框架,用于构建直观,快速和组件化交互式界面的 MVVM 框架。 它有以下的特性:1.轻量级的框架、2…

web前端三大主流框架浅述

web前端三大主流框架是什么?前端开发师的岗位职责有哪些?微点阅读小编整理了相关内容供大家参考了解,请各位小伙伴随小编一起查阅下面的内容。 web前端三大主流框架 web前端三大主流框架是Angular、React、Vue。 1、Angular Angular原名angul…

几个精致的web UI框架

2019独角兽企业重金招聘Python工程师标准>>> 1.Aliceui Aliceui是支付宝的样式解决方案,是一套精选的基于 spm 生态圈的样式模块集合,是 Arale 的子集,也是一套模块化的样式命名和组织规范,是写 CSS 的更好方式。 gitH…

自动化测试的基本流程

测试如果按照是否手工划分可以分为手工测试和自动化测试。手工测试执行效率慢,容易出错。但是可以进行探索性测试和发散性测试。自动化测试则是和手工测试对立互补。 实施自动化测试的基本步骤 首先,需要已经完成了功能测试,此时测试版本稳…

自动化测试的流程有哪些?没有比这个更详细的了

目录 前言 自动化测试流程 总结 重点:配套学习资料和视频教学 前言 年初的时候自动化测试脚本也接触了一段时间,当时一上来就根据同事的写好的模板,写了几个简单功能模块的脚本,对整个脚本的编写流程有了些了解。 最近又开始做…

自动化测试的流程

下图是自动化测试的基本流程图,以及每个阶段的任务负责人,输出等。 1、制定测试计划 在展开自动化测试之前,最好做个测试计划,明确测试对象、测试目的、测试的项目内容、测试的方法、测试的进度要求,并确保测试所需的…

原来!自动化测试项目--的完整测试流程是这样的……

目录 需求分析: 整体流程图: 分析流程: 测试设计: 测试分析: 测试设计: 用例设计: 用例执行和回归 用例执行标准 bug回归标准 补充用例 质量分析 bug定位 前端定位: …

MySQL自动化运维工具

数据字典DDM:查看DB表结构和字段的,应用开发人员使用的,参考设计时 数据执行:写SQL语句的dml ,数据库人员给开发人员使用,执行语句、线上调试,发现数据问题,技术支持, 数…

如何做自动化测试

这个话题比较大,相信大家也都有自己的想法,我在这里写一些我自己的看法,请大家指教。 什么叫做自动化测试工程师 首先,会使用自动化测试工具的测试人员不能够称之为完全的自动化测试人员,这类测试人员被称为『工具小…

【测试】自动化测试基本流程

下图是自动化测试的基本流程图,以及每个阶段的任务负责人,输出等。 1、制定测试计划 在展开自动化测试之前,最好做个测试计划,明确测试对象、测试目的、测试的项目内容、测试的方法、测试的进度要求,并确保测试所需的…

自动化测试如何管理测试数据

前段时间,知识星球里有同学问到:自动化case越多,测试数据越多,数据的管理成本也越来越高,是否需要一个数据池来专门管理测试数据?这是一个好问题,也是很多测试同学在自动化测试实践中必须面对的…