使用Java开发,SpringBoot框架、MyBatis-plus持久层框架、Redis作为缓存、MySql作为数据库。 前端vuejs作为开发语言,使用uniapp编码,同时支持微信小程序、安卓App、苹果App。 支持集群部署,单机部署。 unimall 针对中小商户、企业和个人学习者开发。 使用Java编码,采用SpringBoot、Mybatis-Plus等易用框架,适合个人学习研究。 同时支持单机部署、集群部署,中小商户企业可根据业务动态扩容。 unimall使用uniapp前端框架,可同时编译到 微信小程序、H5、Android App、iOS App等几个平台,可为中小商户企业节约大量维护成本。 也可支撑中小商户企业前期平台横扩需求。 个人感觉还是不错的。主要的功能如下:
1.源码下载
gitee源码下载
weiit-saas: weiit-saas是一款Java开源项目,属于weiit团队自研产品,意在通过技术封装,让企业无需代码开发,帮助企业一键生成小程序、公众号,让企业拥有独立品牌的自营商城。产品竞争对手《有赞》、《微盟》。
github下载地址
https://github.com/HalfMouse/weiit-saas
四、演示地址
一、项目测试环境演示地址:https://www.wei-it.com/ 联系工作人员开通试用即可体验。
二、成功案例:


三、系统功能界面





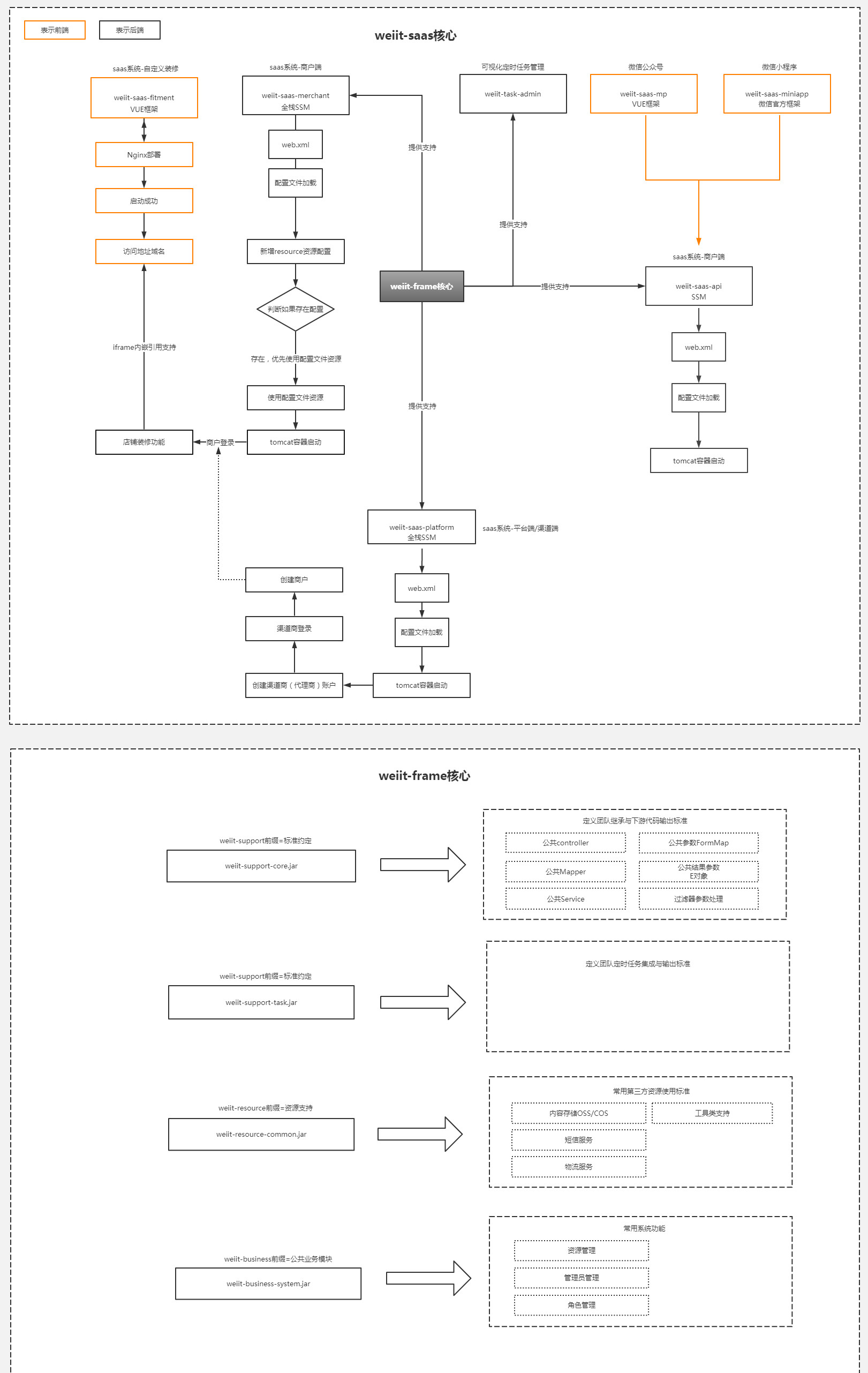
四、系统核心

喜欢搞技术的小伙伴可以加入我们一起学习和研究!



















