NMOS和PMOS管

article/2025/10/23 0:25:41

这里我先说一下我自己分辨MOS管的方法
对于NMOS我们看下图中的箭头,都是远离源头。
对于PMOS我们看箭头,都是指向源头
P:POSITIVE积极的寻找自己的起源
N:NEGTIVE消极的远离自己的源头
在这里插入图片描述
首先明确一点,S是源极,D是漏极
对于NMOS,载流子是电子,我们知道电子的流向都是从源极到漏极,但是电流的流向是从漏极到源极。
对于PMOS,载流子是空穴对,空穴对的流向也是从源极到漏极,与NMOS不同的是PMOS电流的方向也是从源极到漏极,注意区分。
在这里插入图片描述
NMOS是栅极高电平(|VGS| > Vt)导通,低电平断开,可用来控制与地之间的导通。
PMOS是栅极低电平(|VGS| > Vt)导通,高电平断开,可用来控制与电源之间的导通。

NMOS因Source端一般接地(低电位),所以要让|VGS| > Vt, 则Gate端一般要接正电压,这样管子才能导通;

PMOS因Source端一般接VDD(高电平),所以要让|VGS|>Vt,则Gate端一般要接负电压(低与VDD的电压),这样管子才能导通。

PMOS开关电路
设计电路

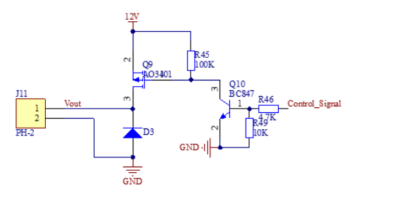
设计并调试好的电路如下图所示,由于供电电压和驱动电压均可以使用12V,所以采用了如下较为简单的方案。
在这里插入图片描述
如图所示,Q9 AO3401的栅极(G)通过100k电阻上拉到12V,源级(S)直接连接至12V电源侧,漏极(D)连接到被控设备,被控设备两端并联二极管,用于关断设备后,释放被控设备上的能量。在默认情况下,Q9 A03401的栅极被拉到12V,此时Vgs=0,PMOS处于截止状态,被控设备关断。

控制逻辑如下:

信号Control_Signal=1,动作被控设备得电

Control_Signal=0,被控设备掉电,并通过续流二极管D8释放存储的能量
在这里插入图片描述
对上图进行一个说明,首先对于NMOS来说,这里用作控制一个灯。当VIN输入一个高,显然NMOS导通,那么灯被点亮。对于VIN输入一个低,那么NMOS关断也灯被关断。
这里尤其注意一点,如果将负载换成一个感性的负载比方说线圈或者继电器,我们可以在其两侧并联一个二极管,这个二极管可以用来续流,从而防止关断NMOS 的瞬间产生的反电动势损坏NMOS

在这里插入图片描述
上图是一个PMOS显然栅极为低导通,为高关断

以上内容来自
————————————————
版权声明:本文为CSDN博主「liyangtheking」的原创文章,遵循CC 4.0 BY-SA版权协议,转载请附上原文出处链接及本声明。
原文链接:https://blog.csdn.net/liyangtheking/article/details/120895308

补充:


http://chatgpt.dhexx.cn/article/MpfyQ6kF.shtml

相关文章

mosquitto接口流程图

接口流程图 1、mosquitto_new2、mosquitto_reinitialise3、mosquitto_connect_async4、mosquitto_loop5、mosquitto_loop_start6、mosquitto_loop_stop7、mosquitto_loop_forever8、mosquitto client自定义开发流程 1、mosquitto_new 2、mosquitto_reinitialise 3、mosquitto_c…

Mosquitto常用命令

1 mosquitto服务器的搭建 服务器这里使用了阿里云的服务器,mosquitto默认需要1883的TCP入端口。需要在安全策略里设置一下。端口当然也可以选其他端口进行配置。 服务安装 # 服务器终端安装mosquitto和mosquitto-clients,后者是一些客户端,…

mosquitto 在 Windows 上的安装

文章目录 第一步:准备安装文件第二步:安装Mosquitto第三步:安装OpenSSL第四步:将要求的DLL放置Mosquitto安装目录下第五步:添加环境变量第六步:验证 第一步:准备安装文件 安装文件点此下载 注…

Mosquitto --topic

订阅树的概念 Mosquitto通过订阅树的方式来管理所有的topic以及客户端的订阅关系,它首先将所有的topic按照/分割并组织成一棵树结构,从根节点到树中的每个节点即组成该节点所对应的一个topic,每个topic都保存一个订阅列表,…

Mosquitto简介及搭建

文章钢要: 1、了解Mosquitto服务器 2、在Liunx中搭建Mosquitto服务器 3、设置Mosquitto集群 一、Mosquitto简介 一款实现了消息推送协议 MQTT v3.1 的开源消息代理软件,提供轻量级的,支持可发布/可订阅的的消息推送模式,使设备对…

[移动] Mosquitto简要教程(安装/使用/测试)

上篇文章《 Android主流推送方案分析(MQTT/XMPP/GCM)》中,我们给大家介绍了,如何在移动领域使用灵巧的消息传输协议MQTT来完成消息推送,最后也提到了开源项目Mosquitto。实际上,Mosquitto是一个实现了MQTT…

MQTT Broker mosquito配置以及使用tls证书登录附上Python调用代码

MQTT Broker mosquito配置以及使用tls证书登录 文章目录 MQTT Broker mosquito配置以及使用tls证书登录1. 前言2. 安装3. mosquito相关命令3.1 运行停止查看状态3.2 创建可以登录mosquito的用户3.3 配置权限规则文件3.4 配置mosquito3.5 使用mosquito_pub和mosquito_sub测试3.5…

Mosquitto安装及使用

本文简要介绍MQTT服务器mosquitto的安装以及最基本的使用。 第一步, 下载 我的ubuntu是16.4 64bit的虚拟机, mosquitto-1.5.tar.gz 从https://mosquitto.org/download/下载。 第二步 编译和安装 我们先解压,然后执行make, mak…

Mosquitto安装及使用简介

1、源码下载: (1)官方源码下载:http://mosquitto.org/files/source/ (2)性能优化版源码下载:https://github.com/houjixin/mosquitto-1.4.11-opt (3)性能优化版优化方…

SQL--数据查询

特别提示:图片有水印,请不要直接使用 pcshop——Oracle版本 CREATE TABLE customers ( customer_id varchar2(10) NOT NULL, firstname varchar2(32) default NULL, lastname varchar2(32) default NULL, city varchar2(32) default NULL, address var…

SQL查询优化

SQL查询优化 一、获取有性能问题SQL的三种方法 通过用户反馈获取存在性能问题的SQL 通过慢查询日志获取存在性能问题的SQL 实时获取存在性能问题的SQL 二、慢查询日志介绍 1、使用慢查询日志获取有性能问题的SQL (1) 参数配置 slow_query_log 启动停止记录慢查询日志 .…

sql查询排序

查询排序 如果需要针对查询后的结果,按照指定的数据列进行排序操作,就必须使用ORDER BY 默认排序:按照数据的插入顺序。 select * from emp;观察 语法格式 【3控制要显示的数据列】SELECT[DISTINCT]*|列名称[别名],列名称[别名…

SQL 查询数据

数据库表是存储数据库中所有数据的对象。 在表中,数据按行和列格式逻辑组织,类似于电子表格 (Excel) 在表中,每行代表一个唯一记录,每列代表记录中的一个字段。 例如, SC表包含学生成绩数据,如学生标识号&a…

SQL之查询

因为同一SQL语句,不同厂商有不同的实现方式,因此同一SQL语句不一定在所有的数据库编辑器上能够正确运行,这里采用的是华为的openGauss。 基本格式为: SELECT desired attributes FROM one or more tables WHERE condition about…

SQL查询与操作

1.单表查询 SQL 数据查询主要由 SELECT 语句完成,SELECT 语句是SQL 的核心。单表查询就是利用 SELECT语句仅从一个表/视图中查询数据。其语法如下: SELECT [DISTINCT]*{ 字段名 1,字段名 2, 字段名 3,… FROM 表名 [WHERE 条件表达式 1] [GR…

sql的查询

sql的查询 (1)什么是排序 order by(2)如何排序 》》数据库的查询(排序:order by) SELECT * FROM 表名 ORDER BY 排序字段 ASC(升序)|DESC(降序);(3)特点 指定列 指定升序或者降序 order by 排序只对数字和…

SQL 数据查询

前言,数据库中有5个表,student,sc,course,tc,teacher;(sql server里面不区分大小写) student sc tc course teacher 1. 查询软件工程学院(SE)学生的学…

SQL数据查询

目录 1、求各系学生的平均成绩,并把结果存入新建的数据库表中(请自己创建一个表存放结果) 2、统计每门课程的选修学生人数及各门课程的平均成绩 3、找出各系年龄最大的学生,显示其学号、姓名;(利用相关子…

数据库:SQL数据查询(详细、全面)

以下题目中加粗字体为重点哦~ 一、查询指定列、全部列 1.查询全体学生的学号和姓名 SELECT SNO, SN FROM S 2.查询全部列 SELECT * FROM S 二、查询经过计算的值 3. 查询全体学生的姓名、出生年份 SELECT SN, 2020-AGE FROM S 4. 查村全体学生的姓名、出生年份和系名&#xff…

2022留学生落户上海成本大概是怎样的?

现在留学生落户上海整体来说除了对于社保没有要求的落户方式,那么对于普通的留学生落户来说,就得有社保和个税的要求了,那么这里面的成本是有多少呢,下面来看看这里面的情况: 留学生落户上海根据判断自己的社保基数及累…