2021 全国大学生电子设计竞赛题目

article/2025/11/9 4:00:14

2021 全国大学生电子设计竞赛题目

目录

  • 1(A题)信号失真度测量装置
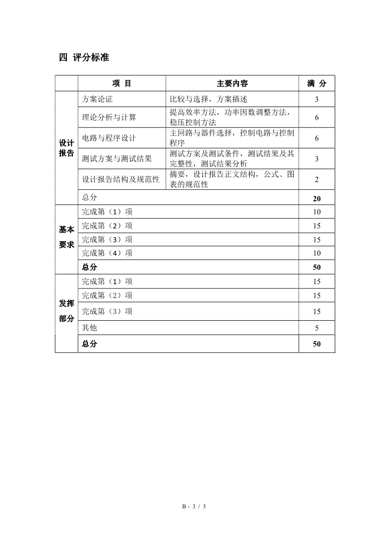
  • 2(B题)三相 AC-DC变换电路
  • 3(C题)三端口 DC-DC变换器
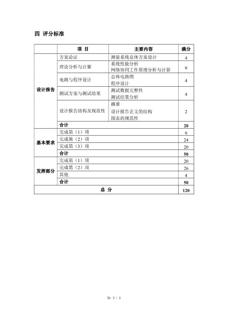
  • 4(D题)基于互联网的摄像测量系统
  • 5(E题)数字-模拟信号混合传输收发器
  • 6(F题)智能送药小车
  • 7(G题)植保飞行器
  • 8(H题)用电器分析识别装置

1(A题)信号失真度测量装置

在这里插入图片描述
在这里插入图片描述
在这里插入图片描述

2(B题)三相 AC-DC变换电路

在这里插入图片描述
在这里插入图片描述
在这里插入图片描述

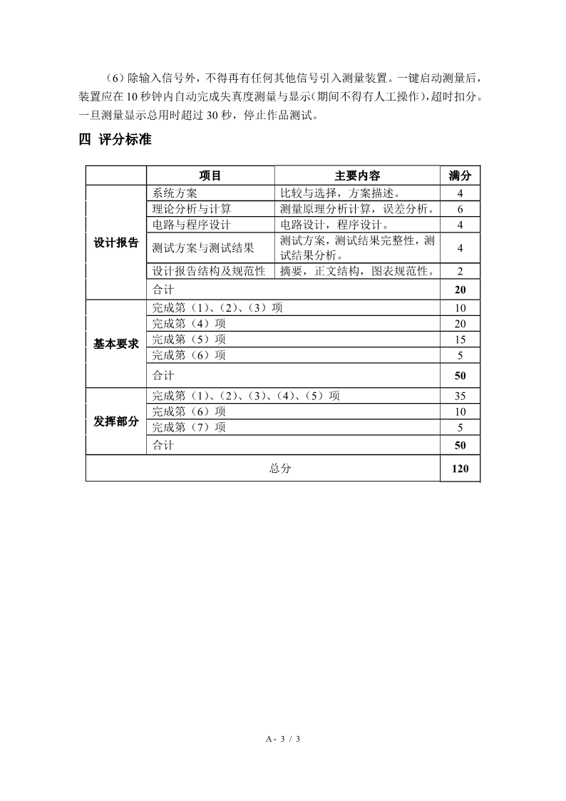
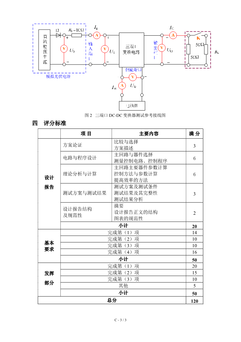
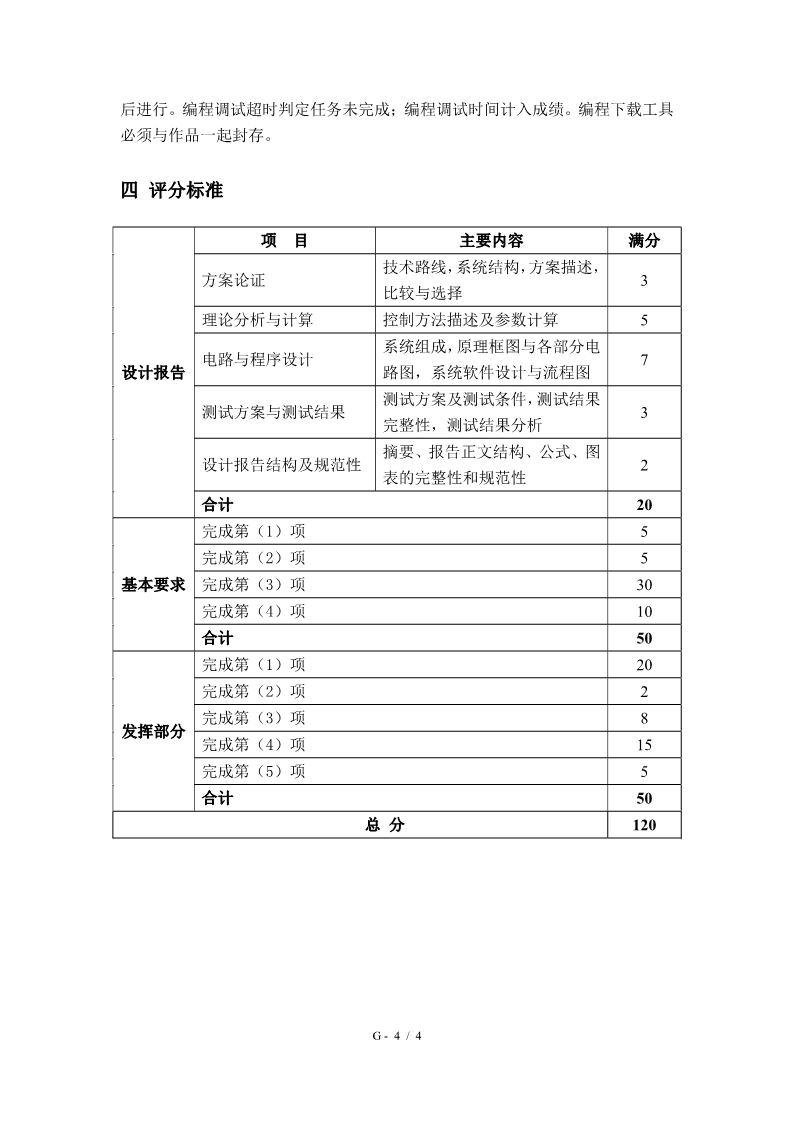
3(C题)三端口 DC-DC变换器

在这里插入图片描述

在这里插入图片描述
在这里插入图片描述

4(D题)基于互联网的摄像测量系统

在这里插入图片描述
在这里插入图片描述
在这里插入图片描述

5(E题)数字-模拟信号混合传输收发器

在这里插入图片描述
在这里插入图片描述
在这里插入图片描述

6(F题)智能送药小车

在这里插入图片描述
在这里插入图片描述
在这里插入图片描述
在这里插入图片描述

7(G题)植保飞行器

在这里插入图片描述
在这里插入图片描述
在这里插入图片描述
在这里插入图片描述

8(H题)用电器分析识别装置

在这里插入图片描述

在这里插入图片描述


http://chatgpt.dhexx.cn/article/KQ44wGkd.shtml

相关文章

Linux mount命令详解

转载自: http://tutu.spaces.eepw.com.cn/articles/article/item/70737 http://blog.csdn.net/e_wsq/article/details/23511165 挂接命令(mount) 首先,介绍一下挂接(mount)命令的使用方法,mount命令参数非常多,这里主要讲一下今…

Linux 下使用mount命令挂载CDROM

Linux显示所有的目录都在一个目录树下,而与它们位于哪一个驱动器或硬件无关。 在Linux下的磁盘内容作为子目录形式出现的,可移动介质的内容不会自动出现在这些子目录中,因此需要我们通过挂载驱动器来实现。 例如:用mount命令来挂载…

mount,umount命令详解

mount:用于挂载Linux系统外的文件 语法: mount [-hV] mount -a [-fFnrsvw] [-t vfstype] mount [-fnrsvw] [-t vfstype] [-o options] 设备 挂载点 参数: -V:显示程序版本 -h:显示辅助讯息 -v:显示较讯息,…

Linux mount挂载命令

一、挂载概念 Linux 系统中“一切皆文件”,所有文件都放置在以根目录为树根的树形目录结构中。在 Linux 看来,任何硬件设备也都是文件,它们各有自己的一套文件系统(文件目录结构)。 当 Linux系统使用这些硬件设备…

mount 命令查看挂载系统

看懂输出的文件系统信息 通过 mount 命令查看已挂载的文件系统,会输出丰富的信息,如下图所示: 让我们先来解释一下输出信息的格式和含义。输出中的每行代表挂载的一个文件系统,其格式为:fs_spec on fs_file type fs_v…

Linux mount 命令

mount 命令用来挂载文件系统。其基本命令格式为:mount -t type [-o options] device dirdevice:指定要挂载的设备,比如磁盘、光驱等。dir:指定把文件系统挂载到哪个目录。type:指定挂载的文件系统类型,一般…

Linux挂载命令mount 详解

在Linux操作系统中,mount命令是用于加载文件系统到指定的加载点。此命令最常用于挂载cdrom,使我们可以访问cdrom中的数据,当你将光盘插入cdrom中时,Linux并不会自动挂载,必须使用Linux mount命令来手动完成挂载。在这里…

Linux命令之mount命令

一、命令简介 Unix系统中可访问的所有文件都排列在一棵大树中,即文件层次结构,根在/。这些文件可以分布在多个设备上。mount命令用于将某些设备上的文件系统附加到大文件树。相反,umount命令将再次将其分离。mount是Linux下常用命令&#xff…

Linux中挂载详解以及mount命令用法

挂载概念 Linux中的根目录以外的文件要想被访问,需要将其“关联”到根目录下的某个目录来实现,这种关联操作就是“挂载”,这个目录就是“挂载点”,解除次关联关系的过程称之为“卸载”。 注意:“挂载点”的目录需要以…

如何查看键盘上面的键值?

有同学问我如何查看某一个键值,于是我专门写这篇博客分享一个工具,对于学习C/C初级简单制作某一个游戏还是可以的。 下载地址: https://dearbear.lanzoui.com/i8QKqhbfv5e

从键盘输入数据并显示

从键盘输入数据并显示实验 编写程序,将键盘接收到的四位十六进制数按"Enter"回车键转化为二进制数,再显示 在屏幕上, 按"空格键"结束!。若输入的不是 0-F 间的数字,则显示出错信息,并要求 重新输入。 …

jquery 界面显示软键盘

需求&#xff1a;客户端界面需要一个软键盘进行操作 做了一个简易的例子进行展示。 html代码&#xff1a; <div id"container"> <div class"print-right"><div id"right-top" class"right-top"><div class&quo…

ubuntu 显示键盘按键

前言 在看一些主播玩游戏时&#xff0c;他们屏幕上会有一个虚拟键盘&#xff0c;可以显示按键 当时觉得很神奇&#xff0c;就想着给ubuntu也弄一个 庆幸的是&#xff0c;ubuntu的确有这种软件 文章目录 前言一、KeyMon简介二、安装步骤三、自定义设置总结 一、KeyMon简介 这…

PS/2键盘显示感叹号 报(代码10)错误

PS/2键盘显示感叹号 报&#xff08;代码10&#xff09;错误具体步骤如下&#xff1a; 1、开始-》控制面板-》轻松访问中心&#xff0c;打开屏幕键盘。 2、点开始-》运行-》使用屏幕键盘输入regedit&#xff0c;然后点回车&#xff0c;打开注册表编辑器 &#xff08;计算机\H…

Android软键盘(五)如何判断软键盘是否显示

前几次分析了软键盘自动弹出的现象&#xff0c;以及布局上移上移等问题&#xff0c;这次记录一下&#xff0c;如何判断软键盘是否在显示。 先来看一下网上比较流行的答案&#xff1a; 一&#xff1a; if(getWindow().getAttributes().softInputMode WindowManager.LayoutPar…

IOS 键盘的显示与关闭

转自&#xff1a;http://my.oschina.net/hmj/blog/99489 在每一个IOS应用中&#xff0c;几乎不可避免的要进行文本输入操作&#xff0c;例如要求用户填写登陆注册信息&#xff0c;进行话题的评论回复&#xff0c;等等。用到的文本输入组件有UITextField,UITextView,对于这两个…

如何在屏幕实时显示键盘操作(独家分享)

能够在屏幕上实时显示键盘操作&#xff0c;对于录制操作教程视频需求的人来说&#xff0c;可以达到事半功倍的效果&#xff0c;尤其对于比较大型的软件&#xff0c;如Photoshop&#xff0c;After effect等&#xff0c;有非常复杂多样的快捷键&#xff0c;&#xff08;小型软件也…

实时显示键盘按键

本文转载于&#xff1a;Keyviz - 开源按键可视化工具&#xff1a;实时显示键盘按键[Windows] - 小众软件 Keyviz 是一款开源、免费的按键可视化工具&#xff0c;它可以实时显示用户当前按下的按键&#xff0c;可自定义显示按键风格、样式&#xff0c;非常适合录屏、演示等场合…

键盘按键显示软件nohboard

作为一名主播为了自证明游戏中的天秀操作是自己打出来的&#xff0c;不是外挂或代打 亦或者录制一段教学视频&#xff0c;需要实时显示你的按键操作&#xff0c;都需要如下一款软件&#xff1a; nohboard 下载地址&#xff1a; https://obsproject.com/forum/resources/no…

如何在屏幕实时显示自己键盘的输入字符?

请先看这篇文章&#xff1a; 本博打开方式&#xff01;&#xff01;&#xff01;请详读&#xff01;&#xff01;&#xff01;请详读&#xff01;&#xff01;&#xff01;请详读&#xff01;&#xff01;&#xff01;_Cat-CSDN博客 大家在观看…