
听说 有品位的程序员 都关注了
程序员的幽默(ID:humor1024)整编
素材参考自:网络
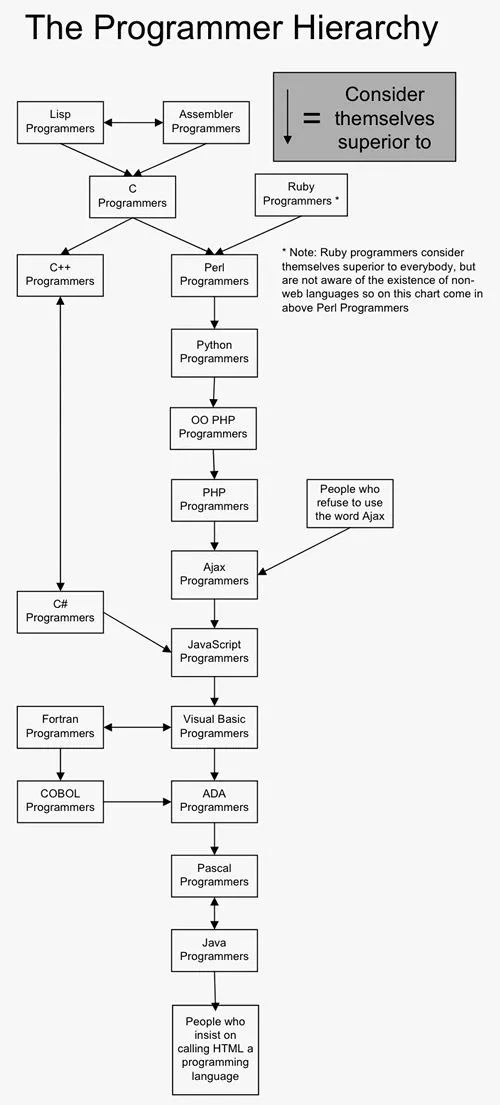
朋友圈有鄙视链,
相亲有鄙视链,
程序员圈也有鄙视链
看完下面的鄙视链,
你是那一层?
↓↓↓↓
【0】卧槽,无情,好残忍

【1】编程语言鄙视链:
我是程序员,我用HTML语言

【2】努力成为全栈,吊打产品经理

【3】手感这个东西玄学的很,
像我,就喜欢C++

【4】程序员喜欢穿什么衣服上班?

【5】汇编:我鄙视所有在座的

【6】来自一个后端程序员对前端技术的鄙视

(图自:微博@driftingdog)
【7】PHP是世界上最好的语言!

【8】有女朋友的程序员不多,
但有老婆的真的很多

【9】汇编语言一出来,
PHP都要靠边站

【10】键盘之于程序员,
正如妹子之于汉子

【11】Mac OS 还是有必要的

【12】语言的鄙视链,
汇编才是在顶端的人。

【13】我不管,程序员最厉害

- END -

这是张自带声音的图片
字节vs快手!取消大小周之战
2021最新 上海互联网公司排名














