labview入门

article/2025/10/8 7:31:25

labview为图形化编程,一个文件(VI)分为前面板和程序框图。前面板即为人机交互页面,程序框图则是实现的程序。

前面板认识

在灰色部分右键显示控件模块

查看—》工具悬版
在这里插入图片描述
在这里插入图片描述
控件上右键可以开启快捷菜单设置。

程序框图

包括:
接线端
函数节点 带有输入输出端,在VI运行时执行运算
子VI节点 一个VI在另一个VI内部
函数
常量
结构
连线

不同数据类型的连线颜色不同,粗细,样式均有差异如下图
在这里插入图片描述
断开的连线显示中间带有红叉的黑色虚线
ctrl +B 删除程序框图中所有断开连线,右键可以整理连线

ctrl +H 显示帮助、

数值型控件

右键改变表示法,也可转换为显示控件,常量
右键属性可以改变标尺,显示位数等

布尔型控件使用

右键调整机械动作(释放时转换,单击时转换等)

动态数据类型

动态数据类型表示为蓝色】保存由Express VI产生或采集的信息,包含与信号相关的数据,以及信号相关的属性信息。例如,信号的名称、采集的日期和时间等待
非Express VI无法接收动态数据。
需要用动态数据类型转换来使普通函数,VI来接收。也可以将普通的转换为动态数据类型

while循环应用

左边是计数接线端,返回以执行循环次数
右边是条件接线端,定义循环结束条件,可以真时循环,也可以假时循环

for循环

要用32位有符号整数,如果不是需要转换。
在这里插入图片描述

变量的应用

局部变量起着在单个VI中实现数据传递功能
在这里插入图片描述
如图,一个控件并不能结束两个循环,循环控件是一个布尔控件,按下循环控件按钮传出真值,循环1停止,但是循环二收到真值只循环一次然后便停止。
解决方法1:
在这里插入图片描述
并行循环不能通过连线传送数据,因为while隧道只输出最后一次执行的值
在这里插入图片描述

解决方法2:使用局部变量在单个VI中传递数据
在这里插入图片描述

注意:布尔变量使用关联局部变量必须使用开关机械动作,布尔触发动作与局部变量不兼容,即只能用上面三个,下面三个不可以用
在这里插入图片描述
创建局部变量的方式
1、右键控件选择创建局部变量,使用此方法记得将创建出来的局部变量右键转换为读写

在这里插入图片描述

2、直接在结构中找到局部变量
在这里插入图片描述

循环数据传输

经常用到前一次循环产生的数据,移位寄存器将前一个循环产生的数据传递到下一次循环
在这里插入图片描述
红圈中即移位寄存器,他是成对出现的。在循环框右键单击选择添加移位寄存器
右侧的移位寄存器存储每次循环后的数据
左侧的寄存器为下一个循环提供所存储的数据
在这里插入图片描述

移位寄存器一定要进行初始化
在这里插入图片描述

属性节点

属性节点用于访问对象的属性
比如当数值高于指定数值时,线条变为红色

右键 -》创建-》属性节点-》值 然后右键转换为写入 这种方法创建的 称为隐含属性节点
属性节点有很多种类,灵活使用

从控件中找到应用程序控制——》属性节点 叫做严格属性节点
多个VI中涉及到同一个控件的属性时会用严格属性节点

控件的属性可以使用隐式连接的方法直接访问,也可使用引用来访问
VI和应用程序本身的属性必须通过引用接入相应节点的方式来访问

调用节点的创建与应用

调用节点可用于执行引用的项的操作和方法
VI 输入控件
一个调用节点只能对对象调用一个方法

使用VI服务器引用。关联调用节点和当前VI
1、创建一个VI方法-放置一个VI服务器引用函数,选择本VI
2、单击右键,从快捷菜单中选择创建》VI类 的方法,并选择所需方法

要创建隐式连接调用节点,右键单击控件,从快捷菜单选择创建》调用节点并选择方法,

右键-》结构》顺序结构可以控制程序顺序
在这里插入图片描述
如图中的边框,右击边框可以添加帧

数组与数组函数的创建与应用

数组初始化:
1、直接在前面板输入元素进行初始化
2、for循环索引输出
3、数组的初始化函数
注意:未初始化的数组只有维数,没有任何元素
数组连接至for或while循环,启用隧道的自动索引功能可有序对应循环与数组中元素
如果使用自动索引功能,隧道突变将有方形变为如下所示
在这里插入图片描述
循环次数将由数组大小决定

在这里插入图片描述
上图循环次数为5次(取决于最小)

在这里插入图片描述

在这里插入图片描述

一个for循环为一维数组,两个for想你换为二维数组

数组创建可以手动创建也可以用循环输出也可以用数字初始化函数

*

将不同类型数据元素归为一组
类似于文本变成语言中的记录或结构
簇的大小是固定的
在这里插入图片描述
簇元素的逻辑顺序与其在簇内的位置无关
右键单击簇外框,从快捷菜单选择重新排序簇中的控件

波形簇
显示波形的时间戳,间隔

波形图

单曲线显示

可以显示数组,簇,波形
在这里插入图片描述
1为单曲线
2为双曲线,用数组来完成显示
3为单曲线,输出是一个簇

在这里插入图片描述
在这里插入图片描述

波形图表

在这里插入图片描述
右键可以选择缓存区的大小

在这里插入图片描述

在波形图中,二维数组的每一行就是一条曲线,而在波形图表中,每一列是一条曲线,因此需要先转秩在传入波形图表
在这里插入图片描述

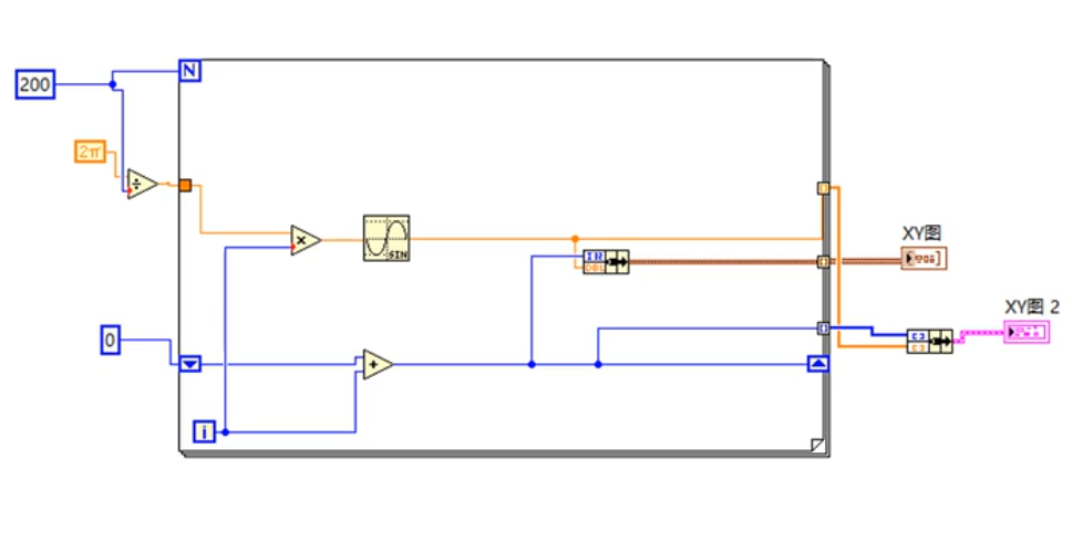
XY图

不规则间隔采样
每个X值对应多个Y值
使用坐标确定每个数据点

方法1:单个点的XY坐标捆绑成簇,在组成数组

方法2:先输出数组,在进行捆绑
在这里插入图片描述

顺序结构

在这里插入图片描述

条件结构

在这里插入图片描述
在这里插入图片描述

可创建多个输入输出隧道。输入数据可供全部条件分支使用,必须为每个条件分支定义各自的输出隧道。如果那个分支没有定义则会报错

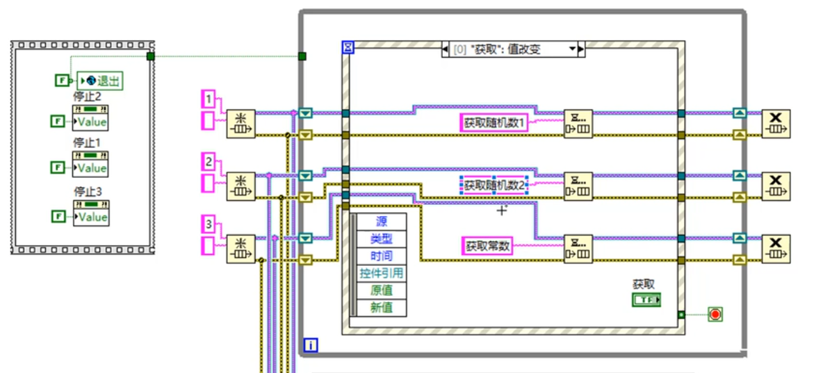
事件结构

根据不同的动作执行不同的功能
例如
在这里插入图片描述
数据节点与过滤节点
下图右边为过滤节点,数据节点中的数据不可修改。
在这里插入图片描述
通知事件与过滤事件
在这里插入图片描述
事件结构要配合while循环

自定义控件的设计

在这里插入图片描述

子VI的使用

右键右上角图标可自定义子VI的图标

引入子VI的方法
在这里插入图片描述

创建子VI的方法:
1、圈选住要变成子VI的部分
2、编辑》创建子VI

方法2:
1、右上角图标双击
2、选择模板
3、选择符号
4、设置突变文本
5、在前面板中设置连线版,右键选择模式,点击连线版,在点击对应的控件,就可以将连线版的接线端和控件
6、放到新的VI中

单循环结构的创建:状态机

状态机由状态的集合以及对应状态切换的转换函数构成
每个状态可触发一个或多个状态或结束进程处理
状态机结构包括:while循环,移位寄存器(保存上一次的状态),条件结构
默认转移,状态转移,条件结构转移、转换数组转移

多循环结构:

基本状态机缺点:任何时刻只能有一个状态在运行

队列:
队列可存储多个数据
默认FIO方式

在这里插入图片描述

多循环架构:单生产者多消费者
在这里插入图片描述

程序生成规范

在这里插入图片描述


http://chatgpt.dhexx.cn/article/7GOtgLl2.shtml

相关文章

LabVIEW 使用入门(简明笔记)

目录 实用工具导航窗口即时帮助窗口VI层次结构 新建项目创建VI 编辑前面板工具选板控制选板 编辑程序框图(背面板)函数选板程序框图编辑字符串、变量程序结构顺序结构For循环While循环条件结构(类似IF语句) 总结 实用工具 导航窗…

LabVIEW基础(1)

LabVIEW是一种程序开发环境,是NI自主研发的编程语言,与其他计算机语言不同的是,LabVIEW的程序是框图的形式,而不是英文代码的形式,主要应用在工业和仪器控制仿真、测试测量等领域。 这里以LabVIEW2020为例&#xff0c…

labview—波形图(表)的使用教程

文章目录 一.概述1.图(graph)和图表(charts)的区别2.图表的所有种类 二.波形图(表)1.波形图2.波形图表 labview自带范例 写在前面: 本文参考官方文档和软件自带范例,我将陆续解读翻译其中相关内容与大家分享。 本文涉及&#xff1…

LabVIEW的编程-程序框图入门笔记

CSDN话题挑战赛第2期 参赛话题:学习笔记 学习之路,长路漫漫,写学习笔记的过程就是把知识讲给自己听的过程。这个过程中,我们去记录思考的过程,便于日后复习,梳理自己的思路。学习之乐,独乐乐&a…

【软件相关】LabView使用总结

本文目录 前言概述基本使用1. 界面认识2. 添加函数与控件3. 快捷键及技巧4. 如何完全卸载 常用函数使用方法汇总1. 结构2. 文件IO3. 布尔4. 属性节点的使用5. 界面设计与修饰6. 自定义控件 实践总结1. 基于VISA的串口程序2. 蓝牙串口3. 基于LabView的俄罗斯方块4. 表达式节点 /…

LabVIEW入门(基础篇)

LabVIEW是Laboratory Virtual Instrument Workbench(实验室虚拟仪器集成环境)的简称,由美国国家仪器公司开发的、优秀的商用图形化编程开发平台。相比于其他编程语言是基于文本语言编程,LabVIEW使用的是图形化的编辑语言G编写程序…

LabVIEW开发实战:Labview简介

1、什么是Labview 2、数据流的概念 3、选择LabVIEW的原因 4、LabVIEW 学习捷径 5、 LabVIEW的工作环境 6、 LabVIEW自带编程示例 7、起源与发展历程 8、小结 1、什么是Labview LabVIEW (Laboratory Virtual Instrument Engineering Workbench)是一种用图标代替文本行创建…

LabVIEW入门教程

最新更新,代码这里,放了三遍,直接进去下载就行,不要再私信我啦 求给个 star 呀: https://github.com/xiaoyuan1996/labview2018-tutorial https://github.com/xiaoyuan1996/labview2018-tutorial https://github.com/x…

相距两千多公里,仅仅数月,从相亲走到结婚 | 2022年复盘日记

👨‍🎓作者:bug菌 🎉简介:CSDN、掘金等社区优质创作者,全网合计7w粉,对一切技术都感兴趣,重心偏Java方向,目前运营公众号「猿圈奇妙屋」,欢迎小伙伴们的加入&…

程序员相亲图鉴

本文转载自程序员技术 程序员, 已经渐渐成当代相亲市场的一只主力军。 甚至可以说是“香饽饽”。 越来越多的妹子, 在写择偶要求时, 会说对程序员有好感。 因为他们, 踏实聪明又靠谱, 钱多花花肠子少。 但关于程…

相亲类小程序推荐

给大家分享一个目前火热的项目,就是做相亲小程序,运营成本非常低,且利润空间很大,面对的用户群体需求非常强,自然成交量和客单价比较高目前结婚连年创新低,在这个思想开放,择偶挑剔的时代下&…

【Python获取相亲网站数据】马上都元宵节了,还在相亲,看看某相亲网站有没有那个有缘人。

前言 马上都元宵节了,还在相亲,看看某相亲网站有没有那个有缘人。今天我们来爬取某相亲网站获取我们想要的数据,比如说,对方的姓名,年龄,身高,体重等等。今天我们主要使用CSS选择的方法来匹配我们想要的数据,通过这篇的学习,可以加深大家对CSS的用法的了解,以及明白不…

求30000以内所有的相亲数

问题描述: 两个数彼此的全部约数和(本身除外)都与另一方相等。例如220和284: 220的全部约数(除了220)相加是: 1245101120224455110284 同样284的全部约数(除了284)相加是…

相亲、相亲,广大年轻人的噩梦,那么我们就来采集一下相亲网站数据叭~

前言 😋 大家早好、午好、晚好吖~ 环境开发: Python 3.8 Pycharm 模块使用: requests parsel csv 代码实现步骤: 发送请求, 模拟浏览器对于url地址发送请求 获取数据, 获取服务器返回响应数据 ----> 对应 开发者工具里面 response 解析数据, 提取我们想…

趣味整数-相亲数

问题描述 220的真因数之和为1245101120224455110284 284的真因数之和为12471142220 真因数是除了自身之外的约数 毕达拉哥斯把这样的数对A, B称为相亲数;A的真因数之和为B,B的真因数之和为A 。求100000以内的相亲数; public class Main {…

Java相亲数实现

2、相亲数b 【问题描述】 2500年前数学大师毕达哥拉斯就发现,220和284两数之间存在着奇妙的联系: 220的因数之和(除了自身之外的因数)为:1105544222011105421284,284的因数之和为:14271421220。…

相亲数amp;完全数最简单算法

今天看到博客园一位仁兄的相亲数,整体感觉不错。 原文出处:http://www.cnblogs.com/devil0153/archive/2010/08/22/AmicablePair-And-PerfectNumber.html 版权声明:版权归作者WeiSteven所有,转载请注明! 但有些算…

计算10000以下所有相亲数之和。

d(n)定义为n 的所有真因子(小于 n 且能整除 n 的整数)之和。 如果 d(a) b 并且 d(b) a, 且 a b, 那么 a 和 b 就是一对相亲数(amicable pair),并且 a 和 b 都叫做亲和数(amicable number)。 …

算法练习-相亲数

问题描述 220的真因数之和为1245101120224455110284 284的真因数之和为 12471142220 毕达拉哥斯把这样的数对A,B称为相亲数:A的真因数之和为B,而B的真因数之和为A。求100000以内的相亲数。 问题分析 这个问题的关键是求真因数之和&#…

判断相亲数(c语言)

问题&#xff1a;编写一个程序&#xff0c;输入两个正整数&#xff0c;判断它们是否是相亲数&#xff1b; 运行图: 源代码&#xff1a; #include <stdio.h> int sum(int x) {printf("%d,",x);int i,j,k,z0,p0,h0;int l[20];for(kx-1;k>1;k--){if(x%k0){zk…