Apache Mahout初体验

article/2025/10/9 22:04:51

1、Mahout是什么?

Mahout是一个算法库,集成了很多算法。
Apache Mahout 是 Apache Software Foundation(ASF)旗下的一个开源项目,提供一些可扩展的机器学习领域经典算法的实现,旨在帮助开发人员更加方便快捷地创建智能应用程序。

2、Mahout是用来干嘛的?

2.1 推荐引擎

服务商或网站会根据你过去的行为为你推荐书籍、电影或文章。

2.2 聚类

Google news使用聚类技术通过标题把新闻文章进行分组,从而按照逻辑线索来显示新闻,而并非给出所有新闻的原始列表。

2.3 分类

雅虎邮箱基于用户以前对正常邮件和垃圾邮件的报告,以及电子邮件自身的特征,来判别到来的消息是否是垃圾邮件。

3、Mahout协同过滤算法

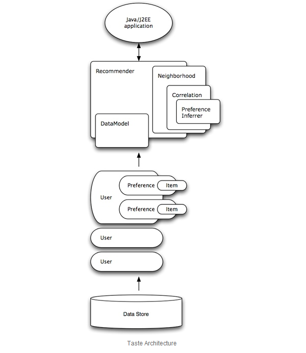
Mahout使用了Taste来提高协同过滤算法的实现,它是一个基于Java实现的可扩展的,高效的推荐引擎。Taste既实现了最基本的基于用户的和基于内容的推荐算法,同时也提供了扩展接口,使用户可以方便的定义和实现自己的推荐算法。同时,Taste不仅仅只适用于Java应用程序,它可以作为内部服务器的一个组件以HTTP和Web Service的形式向外界提供推荐的逻辑。Taste的设计使它能满足企业对推荐引擎在性能、灵活性和可扩展性等方面的要求。

Taste主要包括以下几个接口:

  • DataModel 是用户喜好信息的抽象接口,它的具体实现支持从任意类型的数据源抽取用户喜好信息。Taste 默认提供 JDBCDataModel 和 FileDataModel,分别支持从数据库和文件中读取用户的喜好信息。
  • UserSimilarity 和 ItemSimilarity 。UserSimilarity 用于定义两个用户间的相似度,它是基于协同过滤的推荐引擎的核心部分,可以用来计算用户的“邻居”,这里我们将与当前用户口味相似的用户称为他的邻居。ItemSimilarity 类似的,计算Item之间的相似度。
  • UserNeighborhood 用于基于用户相似度的推荐方法中,推荐的内容是基于找到与当前用户喜好相似的邻居用户的方式产生的。UserNeighborhood 定义了确定邻居用户的方法,具体实现一般是基于 UserSimilarity 计算得到的。
  • Recommender 是推荐引擎的抽象接口,Taste 中的核心组件。程序中,为它提供一个 DataModel,它可以计算出对不同用户的推荐内容。实际应用中,主要使用它的实现类 GenericUserBasedRecommender 或者 GenericItemBasedRecommender,分别实现基于用户相似度的推荐引擎或者基于内容的推荐引擎。
  • RecommenderEvaluator :评分器。
  • RecommenderIRStatsEvaluator :搜集推荐性能相关的指标,包括准确率、召回率等等。
    在这里插入图片描述

4、Mahout协同过滤算法编程

1、创建maven项目

2、导入mahout依赖

<dependencies><dependency><groupId>org.apache.mahout</groupId><artifactId>mahout</artifactId><version>0.11.1</version></dependency><dependency><groupId>org.apache.mahout</groupId><artifactId>mahout-examples</artifactId><version>0.11.1</version><exclusions><exclusion><groupId>org.slf4j</groupId><artifactId>slf4j-log4j12</artifactId></exclusion></exclusions></dependency></dependencies>

3、下载电影评分数据

下载地址:http://grouplens.org/datasets/movielens/

数据类别:7.2万用户对1万部电影的百万级评价和10万个标签数据
4、基于用户的推荐


import org.apache.mahout.cf.taste.impl.neighborhood.NearestNUserNeighborhood;
import org.apache.mahout.cf.taste.impl.recommender.GenericUserBasedRecommender;
import org.apache.mahout.cf.taste.impl.similarity.PearsonCorrelationSimilarity;
import org.apache.mahout.cf.taste.model.DataModel;
import org.apache.mahout.cf.taste.neighborhood.UserNeighborhood;
import org.apache.mahout.cf.taste.recommender.RecommendedItem;
import org.apache.mahout.cf.taste.recommender.Recommender;
import org.apache.mahout.cf.taste.similarity.UserSimilarity;
import org.apache.mahout.cf.taste.similarity.precompute.example.GroupLensDataModel;import java.io.File;
import java.util.List;/*** Created by ahu_lichang on 2017/6/23.*/
public class BaseUserRecommender {public static void main(String[] args) throws Exception {//准备数据 这里是电影评分数据File file = new File("E:\\ml-10M100K\\ratings.dat");//将数据加载到内存中,GroupLensDataModel是针对开放电影评论数据的DataModel dataModel = new GroupLensDataModel(file);//计算相似度,相似度算法有很多种,欧几里得、皮尔逊等等。UserSimilarity similarity = new PearsonCorrelationSimilarity(dataModel);//计算最近邻域,邻居有两种算法,基于固定数量的邻居和基于相似度的邻居,这里使用基于固定数量的邻居UserNeighborhood userNeighborhood = new NearestNUserNeighborhood(100, similarity, dataModel);//构建推荐器,协同过滤推荐有两种,分别是基于用户的和基于物品的,这里使用基于用户的协同过滤推荐Recommender recommender = new GenericUserBasedRecommender(dataModel, userNeighborhood, similarity);//给用户ID等于5的用户推荐10部电影List<RecommendedItem> recommendedItemList = recommender.recommend(5, 10);//打印推荐的结果System.out.println("使用基于用户的协同过滤算法");System.out.println("为用户5推荐10个商品");for (RecommendedItem recommendedItem : recommendedItemList) {System.out.println(recommendedItem);}}
}

5、基于物品的推荐

import org.apache.mahout.cf.taste.impl.recommender.GenericItemBasedRecommender;
import org.apache.mahout.cf.taste.impl.similarity.PearsonCorrelationSimilarity;
import org.apache.mahout.cf.taste.model.DataModel;
import org.apache.mahout.cf.taste.recommender.RecommendedItem;
import org.apache.mahout.cf.taste.similarity.ItemSimilarity;
import org.apache.mahout.cf.taste.similarity.precompute.example.GroupLensDataModel;import java.io.File;
import java.util.List;/*** Created by ahu_lichang on 2017/6/24.*/
public class BaseItemRecommender {public static void main(String[] args) throws Exception {//准备数据 这里是电影评分数据File file = new File("E:\\ml-10M100K\\ratings.dat");//将数据加载到内存中,GroupLensDataModel是针对开放电影评论数据的DataModel dataModel = new GroupLensDataModel(file);//计算相似度,相似度算法有很多种,欧几里得、皮尔逊等等。ItemSimilarity itemSimilarity = new PearsonCorrelationSimilarity(dataModel);//构建推荐器,协同过滤推荐有两种,分别是基于用户的和基于物品的,这里使用基于物品的协同过滤推荐GenericItemBasedRecommender recommender = new GenericItemBasedRecommender(dataModel, itemSimilarity);//给用户ID等于5的用户推荐10个与2398相似的商品List<RecommendedItem> recommendedItemList = recommender.recommendedBecause(5, 2398, 10);//打印推荐的结果System.out.println("使用基于物品的协同过滤算法");System.out.println("根据用户5当前浏览的商品2398,推荐10个相似的商品");for (RecommendedItem recommendedItem : recommendedItemList) {System.out.println(recommendedItem);}long start = System.currentTimeMillis();recommendedItemList = recommender.recommendedBecause(5, 34, 10);//打印推荐的结果System.out.println("使用基于物品的协同过滤算法");System.out.println("根据用户5当前浏览的商品34,推荐10个相似的商品");for (RecommendedItem recommendedItem : recommendedItemList) {System.out.println(recommendedItem);}System.out.println(System.currentTimeMillis() -start);}
}

6、评估推荐模型


import org.apache.mahout.cf.taste.common.TasteException;
import org.apache.mahout.cf.taste.eval.RecommenderBuilder;
import org.apache.mahout.cf.taste.eval.RecommenderEvaluator;
import org.apache.mahout.cf.taste.impl.eval.AverageAbsoluteDifferenceRecommenderEvaluator;
import org.apache.mahout.cf.taste.impl.neighborhood.NearestNUserNeighborhood;
import org.apache.mahout.cf.taste.impl.recommender.GenericUserBasedRecommender;
import org.apache.mahout.cf.taste.impl.similarity.PearsonCorrelationSimilarity;
import org.apache.mahout.cf.taste.model.DataModel;
import org.apache.mahout.cf.taste.neighborhood.UserNeighborhood;
import org.apache.mahout.cf.taste.recommender.Recommender;
import org.apache.mahout.cf.taste.similarity.UserSimilarity;
import org.apache.mahout.cf.taste.similarity.precompute.example.GroupLensDataModel;import java.io.File;/*** Created by ahu_lichang on 2017/6/24.*/
public class MyEvaluator {public static void main(String[] args) throws Exception {//准备数据 这里是电影评分数据File file = new File("E:\\ml-10M100K\\ratings.dat");//将数据加载到内存中,GroupLensDataModel是针对开放电影评论数据的DataModel dataModel = new GroupLensDataModel(file);//推荐评估,使用均方根//RecommenderEvaluator evaluator = new RMSRecommenderEvaluator();//推荐评估,使用平均差值RecommenderEvaluator evaluator = new AverageAbsoluteDifferenceRecommenderEvaluator();RecommenderBuilder builder = new RecommenderBuilder() {public Recommender buildRecommender(DataModel dataModel) throws TasteException {UserSimilarity similarity = new PearsonCorrelationSimilarity(dataModel);UserNeighborhood neighborhood = new NearestNUserNeighborhood(2, similarity, dataModel);return new GenericUserBasedRecommender(dataModel, neighborhood, similarity);}};// 用70%的数据用作训练,剩下的30%用来测试double score = evaluator.evaluate(builder, null, dataModel, 0.7, 1.0);//最后得出的评估值越小,说明推荐结果越好System.out.println(score);}
}

7、获取推荐的准确率和召回率


import org.apache.mahout.cf.taste.common.TasteException;
import org.apache.mahout.cf.taste.eval.IRStatistics;
import org.apache.mahout.cf.taste.eval.RecommenderBuilder;
import org.apache.mahout.cf.taste.eval.RecommenderIRStatsEvaluator;
import org.apache.mahout.cf.taste.impl.eval.GenericRecommenderIRStatsEvaluator;
import org.apache.mahout.cf.taste.impl.neighborhood.NearestNUserNeighborhood;
import org.apache.mahout.cf.taste.impl.recommender.GenericUserBasedRecommender;
import org.apache.mahout.cf.taste.impl.similarity.PearsonCorrelationSimilarity;
import org.apache.mahout.cf.taste.model.DataModel;
import org.apache.mahout.cf.taste.neighborhood.UserNeighborhood;
import org.apache.mahout.cf.taste.recommender.Recommender;
import org.apache.mahout.cf.taste.similarity.UserSimilarity;
import org.apache.mahout.cf.taste.similarity.precompute.example.GroupLensDataModel;import java.io.File;/*** Created by ahu_lichang on 2017/6/24.*/
public class MyIRStatistics {public static void main(String[] args) throws Exception {//准备数据 这里是电影评分数据File file = new File("E:\\ml-10M100K\\ratings.dat");//将数据加载到内存中,GroupLensDataModel是针对开放电影评论数据的DataModel dataModel = new GroupLensDataModel(file);RecommenderIRStatsEvaluator statsEvaluator = new GenericRecommenderIRStatsEvaluator();RecommenderBuilder recommenderBuilder = new RecommenderBuilder() {public Recommender buildRecommender(DataModel model) throws TasteException {UserSimilarity similarity = new PearsonCorrelationSimilarity(model);UserNeighborhood neighborhood = new NearestNUserNeighborhood(4, similarity, model);return new GenericUserBasedRecommender(model, neighborhood, similarity);}};// 计算推荐4个结果时的查准率和召回率//使用评估器,并设定评估期的参数//4表示"precision and recall at 4"即相当于推荐top4,然后在top-4的推荐上计算准确率和召回率IRStatistics stats = statsEvaluator.evaluate(recommenderBuilder, null, dataModel, null, 4, GenericRecommenderIRStatsEvaluator.CHOOSE_THRESHOLD, 1.0);System.out.println(stats.getPrecision());System.out.println(stats.getRecall());}
}

在这里插入图片描述


http://chatgpt.dhexx.cn/article/5nuQKalx.shtml

相关文章

java调用集群mahout_Mahout--用Maven构建Mahout项目(mahoutDemo)

前言 基于Hadoop的项目,不管是MapReduce开发,还是Mahout的开发都是在一个复杂的编程环境中开发。Java的环境问题,是困扰着每个程序员的噩梦。Java程序员,不仅要会写Java程序,还要会调linux,会配hadoop,启动hadoop,还要会自己运维。所以,新手想玩起Hadoop真不是件简单的…

使用Mahout搭建推荐系统之入门篇-Mahout实战

原始地址&#xff1a;http://my.oschina.net/Cfreedom/blog/201828 用意&#xff1a; 结合上篇博客&#xff0c;写写代码熟悉一下Mahout。很多地方想法都比较粗糙&#xff0c;亟待指正。 代码放在了&#xff1a; https://github.com/xiaoqiangkx/qingRS 一、基本内容 1. 加载…

Mahout初探

mahout官网,执行下面命令,详细安装过程可参考Mahout介绍、安装与应用案例 tar -xzvf apache-mahout-distribution-0.13.0.tar.gzln -s apache-mahout-distribution-0.13.0 mahout 修改profile环境变量 export MAHOUT_HOME/home/hadoop/application/mahout export MAHOUT_CONF…

mahout java api_Mahout推荐算法API详解

前言 用Mahout来构建推荐系统&#xff0c;是一件既简单又困难的事情。简单是因为Mahout完整地封装了“协同过滤”算法&#xff0c;并实现了并行化&#xff0c;提供非常简单的API接口&#xff1b;困难是因为我们不了解算法细节&#xff0c;很难去根据业务的场景进行算法配置和调…

mahout LDA

什么是Mahout&#xff1f; ” Apache Mahout™ project’s goal is to build a scalable machine learning library ” 我来拓展一下&#xff1a;(1) Mahout 是Apache旗下的开源项目&#xff0c;集成了大量的机器学习算法。(2) 大部分算法&#xff0c;可以运行在Hadoop上&…

Mahout

1、Mahout是什么 Mahout是一个算法库,集成了很多算法。Apache Mahout 是 Apache Software Foundation&#xff08;ASF&#xff09;旗下的一个开源项目&#xff0c;提供一些可扩展的机器学习领域经典算法的实现&#xff0c;旨在帮助开发人员更加方便快捷地创建智能应用程序。Ma…

mahout 详解

前言 用Mahout来构建推荐系统&#xff0c;是一件既简单又困难的事情。简单是因为Mahout完整地封装了“协同过滤”算法&#xff0c;并实现了并行化&#xff0c;提供非常简单的API接口&#xff1b;困难是因为我们不了解算法细节&#xff0c;很难去根据业务的场景进行算法配置和调…

基于Mahout实现协同过滤推荐算法的电影推荐系统

1 Mahout介绍 Apache Mahout 是 Apache Software Foundation&#xff08;ASF&#xff09; 旗下的一个开源项目&#xff0c;提供一些可扩展的机器学习领域经典算法的实现&#xff0c;旨在帮助开发人员更加方便快捷地创建智能应用程序。经典算法包括聚类、分类、协同过滤、进化编…

Mahout简介

Mahout简介 一、mahout是什么 Apache Mahout是ApacheSoftware Foundation &#xff08;ASF&#xff09;旗下的一个开源项目&#xff0c;提供了一些经典的机器学习的算法&#xff0c;皆在帮助开发人员更加方便快捷地创建智能应用程序。目前已经有了三个公共发型版本&#xff0…

推荐系统 Mahout入门之简单使用

Mahout&#xff1a; Apache Mahout 是 Apache Software Foundation&#xff08;ASF&#xff09;旗下的一个开源项目&#xff0c;提供一些可扩展的机器学习领域经典算法的实现&#xff0c;旨在帮助开发人员更加方便快捷地创建智能应用程序。Mahout项目目前已经有了多个公共发行…

Mahout介绍和简单应用

Mahout学习&#xff08;主要学习内容是Mahout中推荐部分的ItemCF、UserCF、Hadoop集群部署运行&#xff09; 1.Mahout是什么&#xff1f; Mahout是一个算法库,集成了很多算法。 Apache Mahout 是 Apache Software Foundation&#xff08;ASF&#xff09;旗下的一个开源项目&…

脚手架开发流程

先把原理讲通&#xff0c;方便后续的开发。 后续都拿vue-cli举例 脚手架实现原理 为什么全局安装vue/cli后会添加的命令为vue&#xff1f;全局安装vue/cli时发生了什么&#xff1f;执行vue命令时发生了什么&#xff1f;为什么vue指向一个js文件&#xff0c;我们却可以直接通过…

ns2模拟仿真实验

内容&#xff1a; 编写TCL脚本&#xff0c;搭建如下图所示的一个网络&#xff0c;共6个节点&#xff0c;其中2、3节点用做ftp服务器和客户端&#xff0c;4、5节点用做cbr流量的源和目的&#xff0c;而0、1节点用做转发设备。各节点间的链路属性见图。 模拟时间设为13秒钟&#…

NS2网络仿真环境的搭建和使用

一实验概述: 1学会安装和使用NS2&#xff1b;熟悉NS2的文档结构&#xff1b;掌握NS2的仿真环境、使用界面和操作方法。 2学会安装NS2仿真环境和配置。 3了解NS2的工作原理和程序组成。 4熟悉NS2中的脚本语言Tcl和Otcl 5学习分裂对象模型和TclCL 6NS的时间调度机制学习。 …

NS2的NODE类——node

本文转自&#xff1a;http://hi.baidu.com/wirelesscat/blog/item/67c6db4633f71e016b63e59b.html 同时推荐一个很好的博客&#xff0c;这里有连载的 ns2 仿真问题&#xff0c;感谢大牛&#xff5e;&#xff5e;&#xff5e; 博客地址&#xff1a;http://hi.baidu.com/wirele…

NS2问题解决

问题一&#xff1a; When configured, ns found the right version of tclsh in /usr/bin/tclsh8.6 but it doesnt seem to be there anymore, so ns will fall back on running the first tclsh in your path. The wrong version of tclsh may break the test suites. Reconfi…

NS2简单介绍

NS是一种针对网络技术的源代码公开的、免费的软件模拟平台&#xff0c;研究人员使用它可以很容易的进行网络技术的开发&#xff0c;而且发展到今天&#xff0c;它所包含的模块已经非常丰富&#xff0c;几乎涉及到了网络技术的所有方面。所以&#xff0c;NS成了目前学术界广泛使…

NS2网络仿真

NS2安装与配置TCP/UDP比较仿真静态/动态路由仿真 1.安装与配置 1.1更新系统 sudo apt-get update #更新源列表 sudo apt-get upgrade #更新已经安装的包 sudo apt-get dist-upgrade #更新软件&#xff0c;升级系统 1.2安装ns2需要的几个包 sudo apt-get install build-ess…

ns2安装详细过程与网络仿真

ns2安装详细过程与网络仿真 博客分类&#xff1a; Networks TclLinuxUnixGCCVC 简单的说&#xff0c;NS&#xff0d;2是一个网络模拟器&#xff0c;所以经常被用到网络课的教学中。 NS-2是OpenSource的&#xff0c;最早的版本是在linux/unix下运行的&#xff0c;后来有了wi…

NS2教程

柯老师的NS2新网址 Due to some reasons, my NS2 website is sometimes donw and unavailable for many users. Therefore, I provide another backup website. 1. NS2 http://csie.nqu.edu.tw/smallko/ns2/ns2.htm 2. old_NS2 (backup of NS2 Learning Guide) http://csie.n…