首页
chatGPT知识
chatGPT问答
chatGPT百科
编程日记
几种java结构图
article
/
2025/10/10 11:33:47
集合类
IO流
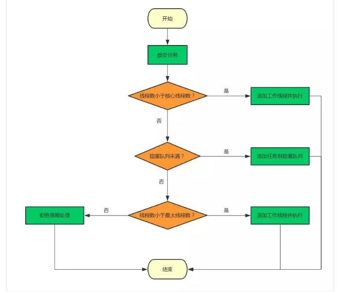
线程池的加载
类与对象的关系
JVM
springboot注解
http://chatgpt.dhexx.cn/article/3YDyQGwf.shtml
相关文章
java学习各种实用结构图
spring boot路线图 线程池 网络结构模型
阅读更多...
Java基础知识结构图
目前还没有总结完,之后会慢慢进行补充!
阅读更多...
VGG16详细实现(笨办法)
一、 VGG16简介 VGG16网络是通过卷积和全连接的方式提取图片特征,进行识别一种网络结构。曾在某年取得分类第二,定位任务第一的佳绩。其结构包含: 13个卷积层 3个全连接层,所以被称为VGG16,如下图绿色的部分即是网络的结构组成&…
阅读更多...
(Java实现)图片合成GIF动图(“复古”Swing界面)
1、项目简介 项目名称:pic2gif项目实现:将选定的几张图片(支持jpg,png,bmp,gif等) 合成为一张gif图关键字:图片处理,Java,Swing 2、项目结构 图片处理部分Swing界面部分 (u1s1, S…
阅读更多...
图解 JVM 内存结构
文章目录 JVM 内存结构JVM包含哪几部分?在内存中 java 代码的执行的流程Java内存分布:各组件详细说明1. 程序计数器2. Java虚拟机栈3. 本地方法栈4. Java堆5. 方法区6. 运行时常量池7. 直接内存 总结问题那些区域会发生内存溢出?类存放在哪里…
阅读更多...
JVM8基础结构图理解
目录 1 理解DOS里面的java命令 2 JVM内存 2.1 JVM主要组成部分 2.2 JVM内存(运行时数据区域) 2.2.1 虚拟机内存与本地内存区别 2.2.2 JVM内存(运行时数据区域)中的JVM内存 2.2.3 程序计数器(Program Counter Register) 2.2.4 虚拟机栈(JVM Stacks) 2.2.5 本地方法栈(N…
阅读更多...
java绘制(可视化)树结构图
以JPanel组件为画板,继承JPanel类并重写paint(Graphics g)函数,在函数中使用画笔g绘制树结构图。 实例代码——3个java源文件:Main.java、DrawNode.java、DrawTree.java 1、Main.java package drawTree;public class Main {public static …
阅读更多...
Java的理论知识以及结构图
Java基础 1、 简述Java的基本历史 java起源于SUN公司的一个GREEN的项目,其原先目的是:为家用消费电子产品发送一个信息的分布式代码系统,通过发送信息控制电视机、冰箱等 2、 简单写出Java特点,写出5个以上,越多越好…
阅读更多...
Swagger使用教程及Swagger增强工具knife4j
标题 课外知识须知什么是swagger什么是RESTful 面向资源URI和URL区别: 博址推荐SpringBoot集成SwaggerSwagger常用注解Swagger增强工具knife4j 重点掌握:编写swagger的配置文件,理解每个配置的作用 课外知识须知 Swagger官网: …
阅读更多...
JVM快速入门(类加载,对象创建,运行数据区,GC垃圾回收算法,jvm调优)
JVM快速入门 JVM定义:常见的几种jvmJDK,JRE,JVM区别 类加载过程类加载器作用加载器分类双亲委派机制好处 全盘委托机制 对象的创建流程类加载校验分配内存设置初值设置对象头对象头中的Mark Word 字段(32位)对象头中的…
阅读更多...
一起学JVM(GC可视化工具Visual GC)
导读 众所周知,JVM(java虚拟机)运行着我们的java程序。java本身提供了自带工具VisualVM来帮助我们查看JVM的运行情况,下面主要介绍GC的可视化插件-Visual GC java版本 1.8.0_281 工具 VisualVM 的 Visual GC 插…
阅读更多...
JVM G1详解
java程序性能 当我们调优java程序时,通常的目标有两个: 响应能力 或者 吞吐量 响应能力 响应能力指一个程序或者系统对请求的是否能够及时响应。 比如: 一个桌面UI能多快的响应一个事件; 一个网站能够多快返回一个页面请求&…
阅读更多...
最简单的JVM内存结构图
目录 JVM内存结构图 方法区 堆 栈 程序计数器 本地方法栈 直接内存 内存分配性能优化-逃逸分析 总结 JVM内存结构图 大家好,好几天没有更新了,今天的内容有点多,我们详细介绍下JVM内部结构图,还是和之前一样,案…
阅读更多...
JVM进阶(十一):JAVA G1收集器
文章目录 一、前言 一、前言 G1(Garbage First)垃圾收集器是当今垃圾回收技术最前沿的成果之一。早在JDK7就已加入JVM的收集器大家庭中,成为HotSpot重点发展的垃圾回收技术。同优秀的CMS垃圾回收器一样,G1也是关注最小时延的垃圾回收器,也同…
阅读更多...
JVM监控之图形化工具
一、工具概述 使用命令行工具存在以下的局限性: 无法获取方法级别的分析数据,如方法之间的调用关系、各方法的调用次数和调用时间等要去用户登陆到java应用所在的宿主机上分析数据通过终端输出,结构不够直观 随着java应用的官方使用&#…
阅读更多...
Java 知识结构图
简介 《 值得去的地方,没有捷径;难走的路才更值得开始 》 为什么要说这个【知识结构图】呢,其实是针对于刚开始学习,工作或工作一段时间的人,每天忙,杂七杂八,自己身心巨累,又想要偷…
阅读更多...
Java程序员必备基础结构图
前言 最近看了深入理解Java虚拟机第三版,整理了一些基础结构图,算是比较全的了,做一下笔记,大家一起学习。 1.Java虚拟机运行时数据区图 JVM内存结构是Java程序员必须掌握的基础。 程序计数器 程序计数器,可以看作…
阅读更多...
JVM 结构图
一:Java技术体系模块图 二:JVM内存区域模型 1.方法区 也称"永久代” 、“非堆”, 它用于存储虚拟机加载的类信息、常量、静态变量、是各个线程共享的内存区域。默认最小值为16MB,最大值为64MB,可以通过-XX:Per…
阅读更多...
JVM结构、GC工作机制详解
题外话:最近在应聘阿里2015暑期实习,感触颇多。机会总是留给有准备的人的,所以平常一定要注意知识的巩固和积累。知识的深度也要有一定的理解,不比别人知道的多,公司干嘛选你?关于JVM和GC,我相信…
阅读更多...
详解 JVM Garbage First(G1) 垃圾收集器
前言 Garbage First(G1)是垃圾收集领域的最新成果,同时也是HotSpot在JVM上力推的垃圾收集器,并赋予取代CMS的使命。如果使用Java 8/9,那么有很大可能希望对G1收集器进行评估。本文详细首先对JVM其他的垃圾收集器进行总结,并与G1进行了简单的对比;然后通过G1的内存模型、G1…
阅读更多...
推荐文章
ChatGPT最强对手Claude上线,国内免费使用
ChatGPT基础入门教学
[ChatGPT]警惕科技巨头的ChatGPT崇拜
ChatGPT可以做些什么?[ChatGPT已探索的143个功能分类]
大学生快上车!大学教授要求用 ChatGPT 写论文
ChatGPT的兴起的时代,国内chatgpt产品大盘点
uniapp 离线打包 添加文件读写权限
python 文件读写操作总结
Linux监控文件读写
C#文件读写操作 [详细]
Qml读写文件
文件读写基本流程