大体了解Android应用安装过程及原理

article/2025/10/10 18:16:43

Android应用安装的流程及路径:

应用安装涉及到如下几个目录:

system/app               系统自带的应用程序,无法删除

data/app                   用户程序安装的目录,有删除权限。安装时把apk文件复制到此目录

data/data                   存放应用程序的数据

Data/dalvik-cache   将apk中的dex文件安装到dalvik-cache目录下(dex文件是dalvik虚拟机的可执行文件,其大小约为原始apk文件大小的四分之一)

安装过程:

复制APK安装包到data/app目录下,解压并扫描安装包,把dex文件(Dalvik字节码)保存到dalvik-cache目录,并data/data目录下创建对应的应用数据目录。

卸载过程:

删除安装过程中在上述三个目录下创建的文件及目录。

Android应用安装的四种方式:

1.系统应用安装:开机时完成,没有安装界面
2.网络下载应用安装:通过market应用完成,没有安装界面
3.ADB工具安装:没有安装界面。
4.第三方应用安装:通过SD卡里的APK文件安装,有安装界面,由packageinstaller.apk应用处理安装及卸载过程的界面。

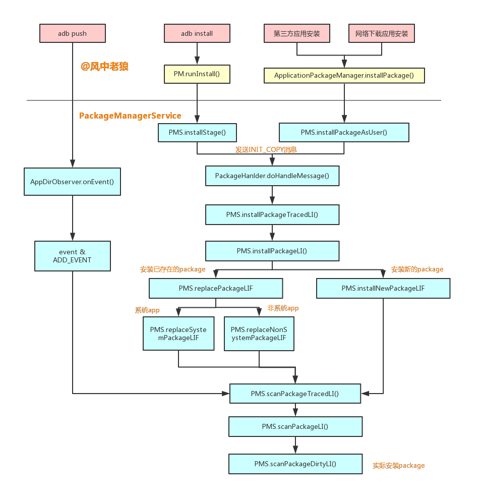
安装流程图

APK文件结构

APK(Android Package),可以看做是一个zip压缩包,可以通过解压缩工具解开,其文件结构如下:

目录 or 文件描述
assert存放的原生资源文件,通过AssetManager类访问
libnative库文件
META-INF存放签名信息,用来保证APK包的完整性和系统的安全。系统安装APK时,应用管理器会按照对应算法对包里文件做校验,如果校验结果与META-INF中内容不一致,则不会安装这个APK。
res种资源文件系统会在R.java里面自动生成该资源文件的ID,所以访问这种资源文件比较简单,通过R.XXX.ID即可
AndroidManifest.xml每个应用都必须定义和包含,描述应用的名字、版本权限、引用的库文件等信息。apk中的AndroidManifest.xml经过压缩,可以通过AXMLPrinter2工具解开。
classes.dex是JAVA源码编译后生成的JAVA字节码文件。但Android使用的dalvik虚拟机与标准的JAVA虚拟机不兼容,dex文件与class文件相比,不论是文件结构还是opcode都不一样。
resources.arsc编译后的二进制资源文件。

安装APK

安装应用程序,最常用的方法就是在PC上运行命令adb install 加APK的文件路径,回车等待Android设备安装完成,安装成功命令行会显示Success。那么其内部是怎样的一个过程呢?

1. 将APK包push到手机

首先,adb会将PC端的APK文件push到Android设备的/data/local/tmp目录下,一些手机会将拷贝的进度反馈给adb客户端,于是PC上的命令行会展示拷贝的进度。

2. 执行pm命令

PC端的adb程序会向Android端的adbd发送shell:pm命令,于是adbd会向系统的PackageManagerService(PMS)进程发送消息,通知其安装apk包。这里可以有两个理解:

理解一:我们平常也可以在adb shell上执行pm命令与PMS交互,那么pm应该是个独立的进程,adbd执行pm命令,是启动了pm这个进程,这个进程再向PMS进程发送消息,通知其安装APK。

理解二:adbd直接向PMS进程发送消息,通知其安装APK。

不知哪个正确,这个有待继续研究。

3. 触发安装过程

PMS首先将APK包拷贝到另外一个目录/data/app,这个目录是非系统应用的apk存放的目录,与之相对应的,系统应用的apk存放的目录是/system/frameworks、/system/app和/vendor/app。

PMS内部有个AppDirObserver类,其监听着/data/app目录的变化,当apk被复制到/data/app目录之后,该类随即触发PMS对APK进行解析。

4. APK的解析

我们可以先想想,Android系统是如何启动一个APP的?比如点击屏幕上的应用图标,然后一个Activity就被启动了。这个过程中,桌面程序Launcher先是向ActivityManagerService(AMS)进程发送了一个Intent,AMS随即会将这个Intent扔给PMS,PMS则解析这个Intent得到Activity的信息给到AMS,然后AMS会启动一个空进程,并通知该进程创建该Activity。那么PMS为什么会有这个Activity的信息呢?

这就是PMS解析APK要做的事情了,而解析APK的时机又要分成两种场景:

1. 系统启动时解析APK

Android系统在启动的时候,会启动一个system_server进程,这个进程驻留着系统多个重要的服务,其中便包含了与APK最相关的PackageManagerService服务,这个服务在启动的时候,会扫描Android系统中几个目标文件夹中的APK,对每个APK进行解析。

2. 安装过程中解析APK

安装一个apk的过程,PMS也会对这个APK进行解析,其调用的是PackageManagerService.java的scanPackageLI()方法,其实在系统启动时扫描全部apk的过程也是调用该方法。

可以这样理解,系统启动的时候,是解析已经安装的所有APK,而安装单个APK时,则是用同样的方法解析这个APK,过程是一样的。

解析APK具体做的是什么事情呢?

其中主要的过程就是解析APK中的AndroidManifest.xml文件,将APK的关键信息四大组件信息、权限信息等存储在内存中的PackageParser对象中,PackageParser对象的结构如图所示:

这个PackageParser包含了IntentFilter的信息,使得PMS可以根据Intent来获取一个Activity的信息。那么,PMS在得到PackageParser对象之后,接着会将这个APK的信息加入到PMS自身管理中去,比如将Activity的数据保存在mActivities对象中,将Provider的数据保存在mProviders对象中等,PKMS提供了好几个重要数据结构来保存这些数据,这些数据结构的相关信息如图所示:

除了解析和保存APK的核心数据,PMS还会创建应用程序目录:/data/data/包名,同时提取apk中的dex文件并保存到/data/dalvik-cache中,如果该APK包含了native动态库,则需要将它们从APK文件中解压并复制到对应目录中,以及对APK进行dex优化,还有其它一些细节比如APK签名的校验,杀死APK所在进程(覆盖安装的情况)等,安装过程的最后,会发送ACTION_PACKAGE_ADDED广播,通知所有其它应用有新应用安装了。

总结

至此,APK安装过程就结束了。纵观整个过程,apk安装的关键就是解析AndroidManifest.xml,将重要的信息保存在PMS进程的内存中,以保证后续启动这个应用程序的组件时,可以在PMS中找到这个组件的信息。我们本来认为的更重要的代码只是进行dex优化后简单地提取到一个目录中而已,另外,APK中的资源并没有被处理,而是在启动应用进程的时候,动态去从APK包中加载而已。


重要参考:

应用程序安装流程

一文看懂 Android APK 安装的原理


http://chatgpt.dhexx.cn/article/2xLR4aEI.shtml

相关文章

[笔记] 应用安装过程梳理

一、概述 1、四种应用安装场景 (1)系统自安装:每次开机启动时,都会预安装系统自带的APK文件,没有安装界面; (2)应用市场安装:从小米应用商店(com.xiaomi.market)、Google Play(com.android.vending)等,下载 APK 后,自动安装; (3)adb命令安装:使用 adb 工具…

如何在win10+VS2017环境下新建一个简单的WDF示例程序

上一课我们在win10系统VS2017开发环境下搭建了WDK驱动程序开发环境的搭建,详见我的博客【如何在win10VS2017环境下安装USB驱动开发套件WDK】,今天我们来尝试建立一个最简单的KDM示例工程。 提前说明:本博客所建立的示例工程的源码&#xff0…

WDF驱动安装方法

WDF驱动的安装方法: 编译好的SYS文件、INF文件、另外还需要一个WdfCoInstaller01009.dll文件,对应的WDK版本是7600.16385.1这个版本,其中WdfCoInstaller01009.dll文件位于“WDK安装目录” \redist\wdf\x86下,这个动态链接库文件是WDF驱动框架在安装时所必…

WRF模式

随着生态文明建设和“碳中和”战略的持续推进,我国及全球气候变化及应对是政府、科学界及商业界关注的焦点。气候是多个领域(生态、水资源、风资源及碳中和等问题)的主要驱动因素,合理认知气候变化有利于解释生态环境变化机理及过…

WDF VIOLATION 你的电脑遇到问题,需要重新启动

文章目录 问题描述问题原因解决方法 【写在前面】作为一名还未毕业的研究僧,天天泡实验室是常有的事。学校的电脑是惠普的。我在上面装了Win10的系统。不久之前,电脑重启后竟然蓝屏了,无法进入系统,蓝屏上显示的是WDF VIOLATION 你…

WDS服务

二:WDS服务 预启动执行环境(Preboot eXecution Environment,PXE)也被称为预执行环境,提供了一种使用网络接口(Network Interface)启动计算机的机制。这种机制让计算机的启动可以不依赖本地数据存…

基于WDF驱动模型使用WFP框架进行网络层数据修改

一、WDF驱动模型介绍: WDF驱动模型是微软推出的驱动程序开发环境,是Vista及其以后OS的驱动模型。在visia之前win2000之后用的是WDM驱动模型。WDF是以WDM为基础进行了建模和封装,降低了开发难度。WDF将驱动程序与操作系统内核之间进行了分离&a…

从零开始学习Windows WDF驱动程序开发

从零开始学习Windows WDF驱动程序开发 ▼ 目录: 1. 第一部分 编译安装测试一个简单的WDF驱动程序 1.1 编译安装测试 1.2 Windows驱动开发就是要开发出INF文件和SYS文件 1.3 简单介绍下编译脚本 1.4 Windows应用程序如何访问一个设备 2. 第二部分 了解WDF框架并且开发…

亲手解剖WDF驱动

亲手解剖WDF驱动 创建一个WDF驱动(non-pnp) WDF驱动其实是微软公司提供的一套驱动开发的框架。 有了这个框架之后,开发驱动会简单一些。WDF本身是从WDM基础上封装而成的。WDF里面封装了很多对象,如WDFDRIVER等。如果要学习使用WDF来开发驱动,…

windows驱动开发4:WDM、WDF等驱动基本概念

一、WDM 1、WDM WDM是英文Windows Driver Model(WDM)的缩写,是Windows98和Windows2000使用的新的驱动程序设计规范。使用WDM使得硬件驱动程序更加稳定,让操作系统对硬件更加有效地控制硬件。 除了定义一个驱动程序与操作系统连接的标准接口以外&#…

WDF开发详解

原文地址:https://blog.csdn.net/lang_eva/article/details/109676808 WDF开发详解 添加设备:hdwwiz KMDF驱动程序框架 KMDF 驱动程序框架由对象和事件回调例程构成。KMDF 框架中所有的事物都由对象表示,各种事件处理都由事件回调例程来完…

windows驱动开发-WDF编程

文章目录 前言WDF编程前的准备工作WDF编程创建驱动对象创建设备对象设备对象的回调函数链表操作驱动的测试代码 其他 前言 注:本文的完整代码见仓库 18-WDF-reflect 代码参考自:junjiexing/libredirect 我不是从事驱动开发的专业人员,打酱…

javaWeb图书管理系统

javaWeb图书管理系统 1.项目简单介绍 a.项目用到的技术 IDE: Intellij IDEA语言:java,html ajax,js数据库:Mysql数据库可视化: navicatweb服务器:Tomcat框架:(mybatis&#xff0…

基于Java基础的图书管理系统

文章目录 前言一、前期准备二、需求分析三、核心代码开发1、 model 层1.1、 Book 类1.2、 User 类1.3、 NormalUser 类1.4、 Admin 类 2、 service 层2.1、 IOOperation 接口2.1、 AddBook 类2.2、 DeleteBook 类2.3、 ReplaceBook 类2.4、 ListAllBook 类2.5、 BorrowBook 类2…

图书馆管理系统 Java

目录 要求: 代码 Operate接口 Book类 Reader类 BookList类 ReadList 类 Infor类 InforList类 main 功能实现 改进 错误 总结 要求: 为图书管理人员编写一个图书管理系统,图书管理系统的设计主要是实现对图书的管理和相关操作&a…

图书管理系统【Java实现】

目录 一、项目简介二、项目演示1.登录界面2.图书借阅信息管理界面3.新增图书借阅信息界面4.修改图书借阅信息界面5.删除图书借阅信息界面 三、项目流程1.准备开发环境(1)下载所需文件(2)在IDEA中配置Maven(3&#xff0…

Java开发实现图书管理系统(超详细)

本文用Java代码实现图书代码管理系统,有些地方可能会有纰漏,希望各位大佬鉴赏!! 文章目录 文章目录 一、Java实现图书管理系统 1.1创建book包 二、创建图书管理系统的操作包 2.1创建Operation接口 三、创建User包 3.1创建User类 四…

Java实现图书管理系统(新手友好)

图书管理系统 一、初识工作二、具体实现三、代码book包Book类BookList类 operation包IOperation接口AddOperationBorrowOperationDelOperationDisplayOperationExitOperationFindOperationReturnOperation user包AdminUserNormalUserUser Main 一、初识工作 我们首先要清楚的是…

图书管理系统【java】

目录 🥇1.设计背景 🔎2.设计思路 🔑3.book包 📗3.1 Book类的实现 📕3.2 BookList类的实现(书架) 🔑4.user包 📙4.1 User类的实现 📒4.2 AdminUser(管理员&#x…

图书管理系统(Java)

📚 一、前言1.1整体框架 二、book包2.1Book2.2BookList 三、user包3.1、User3.2、Adminuser3.3、Normaluser 四、Operation包4.1、IOperation接口4.2、AddOperattion4.3、ShowOperation4.4、FindOperation4.5、DelOperation4.6、BorrowOperation4.7、ReturnOperatio…