单片机编辑库一之延时与led灯
单片机编辑库二之按键
单片机编辑库三之蜂鸣器
单片机编辑库四之矩阵按键
之前为大家介绍了独立按键的原理和使用方法,这一章给大家带来一个升级体验——矩阵按键,话不多说,直接开始今天的内容。
一、矩阵按键的原理
大家常见的矩阵键盘一般是4x4的矩阵键盘,这种资料网上非常多,大家可不懂的可自行查阅,我给大家以较为通俗的语言介绍一下矩阵键盘的使用,我在这次的例程中采用了两种方式的矩阵键盘,一种是常见的4x4,一种是2x3的键盘:
4x4矩阵键盘:

2x3矩阵键盘:

对于矩阵键盘中按下按键的检验通常是采用行扫描和列扫描的方式,检测方法与独立按键类似;
行检测:
令每一列的按键引脚为低电平,即使对应的引脚为0,每一行的按键引脚为高电平,即使对应的引脚为1,,这样当有按键被按下时,就可以通过检验每一行按键引脚的电平是否为低电平即可。
例如,对于2x3的矩阵键盘,令p2.2,p2.3,p2.4为低电平(0),令p2.0,p2.1为高电平(1),当第一排任意一个按键被按下,p2.0都会为0,此时系统就能检测到第一排的按键被按下;想通的,若是第二排任意一个按键被按下,p2.1都会为0,此时系统就能检测到第二排的按键被按下。
列检测:
列检测与行检测相似,即令每一行的按键引脚为低电平,即使对应的引脚为0,每一列的按键引脚为高电平,即使对应的引脚为1,,这样当有按键被按下时,就可以通过检验每一列按键引脚的电平是否为低电平即可。
例如,对于2x3的矩阵键盘,令p2.0,p2.1为低电平(0),令p2.2,p2.3,p2.4为高电平(1),当第一列任意一个按键被按下,p2.2都会为0,此时系统就能检测到第一列的按键被按下;想同的,若是第二排任意一个按键被按下,p2.3都会为0,此时系统就能检测到第二列的按键被按下;第三列依旧如此获取。
当行检测与列检测都完成之后,我们就可以获取按键的坐标,通过按键的坐标系统就能完成相应按键的功能,我的坐标方法是 获取坐标值=获取行*10+获取列,这样获取的坐标十位就是按键按下的行,个位就是按键按下的列,代码如下:
void rank_key_scan()
{Rank_KeyValue=0;//每次进入重新赋值为0,防止按键值停留在上一次按下的情况row1=row2=1; list1=list2=list3=0; //先令行为1,确定行号if(row1!=1||row2!=1)//如果电位不是高电平了,则说明有按键按下了{delay_ms(10);//延时10ms进行消抖if(row1==0)//如果是第一行的按键被按下{Rank_KeyValue=1;}else if(row2==0)//如果是第二行的按键被按下{Rank_KeyValue=2;}else{Rank_KeyValue=0;}}row1=row2=0; list1=list2=list3=1; //先令列为1,确定列号if(list1!=1||list2!=1||list3!=1)//如果电位不是高电平了,则说明有按键按下了{delay_ms(10);//延时10ms进行消抖if(list1==0)//如果是第一行被按下{Rank_KeyValue=Rank_KeyValue*10+1;}else if(list2==0){Rank_KeyValue=Rank_KeyValue*10+2;}else if(list3==0){Rank_KeyValue=Rank_KeyValue*10+3;}}while(list1!=1||list2!=1||list3!=1);//等待按键被松开
}
这是对于2x3的键盘而言,而对于4x4的矩阵键盘则要方便的多,4x4的按键正好用到8个引脚,可以对应51单片机的一个端口,因此,至于要代码就会简介很多:
void rank_key_scan()
{Rank_KeyValue=0;//每次进入重新赋值为0,防止按键值停留在上一次按下的情况GPIO_KEY=0x0f;if(GPIO_KEY!=0x0f)//读取按键是否按下{delay_ms(10);//延时10ms进行消抖if(GPIO_KEY!=0x0f)//再次检测键盘是否按下{ //测试行GPIO_KEY=0X0F;switch(GPIO_KEY){case(0X0e): Rank_KeyValue=1;break;case(0X0d): Rank_KeyValue=2;break;case(0X0b): Rank_KeyValue=3;break;case(0X07): Rank_KeyValue=4;break;}//测试列GPIO_KEY=0XF0;switch(GPIO_KEY){case(0Xe0): Rank_KeyValue=Rank_KeyValue*10+1;break;case(0Xd0): Rank_KeyValue=Rank_KeyValue*10+2;break;case(0Xb0): Rank_KeyValue=Rank_KeyValue*10+3;break;case(0X70): Rank_KeyValue=Rank_KeyValue*10+4;break;}while(GPIO_KEY!=0xf0); //检测按键松手检测}}
}
二、功能设定
对于举证按键所实现的功能,为了方便观察,我还是采用控制 led灯的方法,系统检测我所按下的按键坐标,然后点亮相应的 led灯,比如,我按下的按键坐标是(1,1),系统就点亮p0.0上的led灯,坐标是(2,2)则点亮p0.1上的 led灯,示例中我只用到了4个按键,即对角线上的4个按键,大家使用时可自行添加功能。
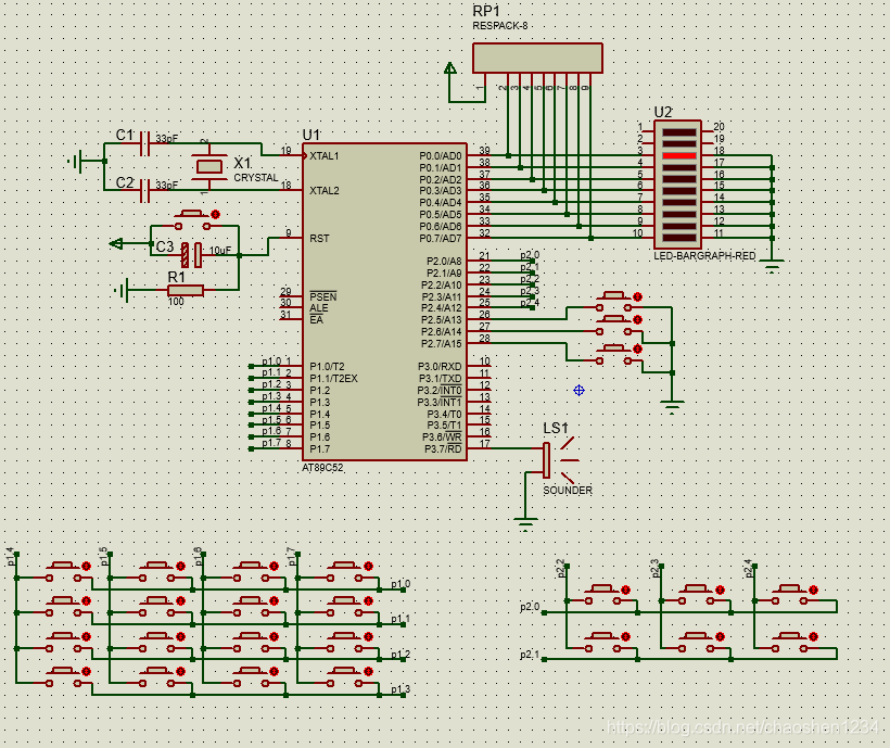
仿真图

处理函数:
void handele_rank_key()//按键处理函数
{rank_key_scan();//按键扫描函数在此处调用if(Rank_KeyValue!=0)//如果有按键按下{switch(Rank_KeyValue){case 11://第一行第一列P0=0x01;break;case 22://第二行第二列P0=0x02;break;case 23://第二行第三列P0=0x03;break;case 33://第三行第三列P0=0x04;break;case 32://第三行第二列P0=0x05;break;case 44://第四行第四列P0=0x00;break;default:break;}}
}
例程四:矩阵按键
完整的相应功能代码如下:
rankkey.h:
#ifndef _RANKEY_H
#define _RANKEY_H#include "reg52.h"#define GPIO_KEY P1 //定义整个P1(从P1.0到P1.7)端口作为矩阵按键口/**单独定义行*****/
sbit row1=P2^0; //定义P2.0为矩阵按键的第一行
sbit row2=P2^1; //定义P2.1为矩阵按键的第二行
/****************//**单独定义行*****/
sbit list1=P2^2; //定义P2.2为矩阵按键的第一列
sbit list2=P2^3; //定义P2.3为矩阵按键的第二列
sbit list3=P2^4; //定义P2.4为矩阵按键的第三列
/****************/extern unsigned int Rank_KeyValue;//定义全局变量,在这里不能进行赋值,需要在其他C文件中重新定义赋值void rank_key_scan();//矩阵按键扫描函数#endif
rankey.c:
#include "rankey.h"
#include "delay.h"//延时函数头文件unsigned int Rank_KeyValue=0;//重新定义全局变量并赋值void rank_key_scan()
{Rank_KeyValue=0;//每次进入重新赋值为0,防止按键值停留在上一次按下的情况/********采用整个对端口定义的方式: */GPIO_KEY=0x0f;if(GPIO_KEY!=0x0f)//读取按键是否按下{delay_ms(10);//延时10ms进行消抖if(GPIO_KEY!=0x0f)//再次检测键盘是否按下{ //测试行GPIO_KEY=0X0F;switch(GPIO_KEY){case(0X0e): Rank_KeyValue=1;break;case(0X0d): Rank_KeyValue=2;break;case(0X0b): Rank_KeyValue=3;break;case(0X07): Rank_KeyValue=4;break;}//测试列GPIO_KEY=0XF0;switch(GPIO_KEY){case(0Xe0): Rank_KeyValue=Rank_KeyValue*10+1;break;case(0Xd0): Rank_KeyValue=Rank_KeyValue*10+2;break;case(0Xb0): Rank_KeyValue=Rank_KeyValue*10+3;break;case(0X70): Rank_KeyValue=Rank_KeyValue*10+4;break;}while(GPIO_KEY!=0xf0); //检测按键松手检测}}/************************************//********采用单个端口号定义的方式: */row1=row2=1; list1=list2=list3=0; //先令行为1,确定行号if(row1!=1||row2!=1)//如果电位不是高电平了,则说明有按键按下了{delay_ms(10);//延时10ms进行消抖if(row1==0)//如果是第一行的按键被按下{Rank_KeyValue=1;}else if(row2==0)//如果是第二行的按键被按下{Rank_KeyValue=2;}else{Rank_KeyValue=0;}}row1=row2=0; list1=list2=list3=1; //先令列为1,确定列号if(list1!=1||list2!=1||list3!=1)//如果电位不是高电平了,则说明有按键按下了{delay_ms(10);//延时10ms进行消抖if(list1==0)//如果是第一行被按下{Rank_KeyValue=Rank_KeyValue*10+1;}else if(list2==0){Rank_KeyValue=Rank_KeyValue*10+2;}else if(list3==0){Rank_KeyValue=Rank_KeyValue*10+3;}}while(list1!=1||list2!=1||list3!=1);//等待按键被松开/************************************/}
handle.h:
#ifndef _HANDLE_H
#define _HANDLE_H//为了方便起见,可以把主函数里面包含的头文件全部包含在这里,除了"handle.h"
#include "reg52.h"
#include "led.h"
#include "delay.h"
#include "key.h"
#include "beep.h"
#include "rankey.h"void handle_Init();//初始化处理函数void handele_led();//led处理函数
void handele_key();//按键处理函数
void handele_rank_key();//矩阵按键处理函数
void handele_beep();//蜂鸣器处理函数#endif
handle.c:
/*该函数用于处理所有需要实现的功能函数,目的是减少在主函数中程序显得杂乱
*/
#include "handle.h"void handle_Init()//初始化处理函数
{P1=0x00;led_init();//初始化LED系统beep_init();//蜂鸣器初始化
}void handele_led()//led处理函数
{water_Lamp();
}void handele_beep()//蜂鸣器处理函数
{beep_work();
}void handele_key()//按键处理函数
{key_scan();//按键扫描函数在此处调用if(KeyValue!=0)//如果有按键按下{switch(KeyValue){case 1://如果按下的是按键1,点亮ledlamp_flag=1;led_on();delay_ms(100);break;case 2://如果按下的是按键2,熄灭ledled_off();break;case 3://如果按下的是按键3,熄灭蜂鸣器鸣叫handele_beep();break;default:break;}}
}void handele_rank_key()//按键处理函数
{rank_key_scan();//按键扫描函数在此处调用if(Rank_KeyValue!=0)//如果有按键按下{switch(Rank_KeyValue){case 11://第一行第一列P0=0x01;break;case 22://第二行第二列P0=0x02;break;case 23://第二行第三列P0=0x03;break;case 33://第三行第三列P0=0x04;break;case 32://第三行第二列P0=0x05;break;case 44://第四行第四列P0=0x00;break;default:break;}}
}
主程序:
main.c:
#include "reg52.h"
#include "led.h"
#include "delay.h"
#include "key.h"
#include "beep.h"
#include "rankey.h"#include "handle.h"void main()
{handle_Init();//调用初始化处理函数while(1){handele_led();//调用led处理函数handele_key();//调用按键处理函数handele_rank_key();//矩阵按键处理函数}
}
矩阵按键程序框架

仿真演示

程序下载
程序传送门


















