在实际应用中,我们经常会使用到USB转串口作为调试工具,USB接到PC电脑上,串口连接开发板。USB转串口是很常见的,在淘宝上也能一搜一大把的。不过我们有时需要把这个电路集成到我们自己的产品里面。

其中CH340G是目前最常用的转换芯片,它不仅能在PC系统上面使用,也能使用在嵌入式linux系统里面,在linux内核版本中已有相应的驱动源码,很容易进行移植开发。
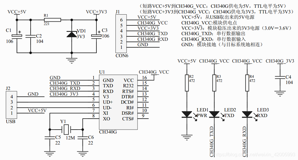
CH340G支持 5V 电源电压和 3.3V 电源电压甚至 3V 电源电压。
CH340G芯片内置了 USB 上拉电阻,D+和 D-引脚应该直接连接到 USB 总线上,USB工作在USB2.0全速模式。
CH340G 芯片内置了电源上电复位电路。CH340B 芯片还提供了低电平有效的外部复位输入引脚。
CH340G 芯片正常工作时需要外部向 XI 引脚提供 12MHz 的时钟信号。
硬件全双工串口,内置收发缓冲区,支持通讯波特率 50bps~2Mbps。
3.3V供电的原理图如下:

LED1为单元灯,LED2在发送数据的时候灯会闪烁,LED3在接收到数据的时候会闪烁,可根据需求加上或者是删除。
CH340G_VCC为芯片的供电,可以是3.3V或者是5V,上述电路可以兼容5V电源和3.3V电源输入。电压确定的话可以去掉前面的稳压管和R1。TX/Rx的高电平与此电源相同,移植的时候需要注意。
芯片的TXD是芯片CH340G的发送,RXD是CH340G的接收,对接时需要注意信号方向。
5V供电的原理图如下:

可以看到3.3V供电或5V供电主要区别是对V3引脚的处理不同,从数据手册可以看到:














